Mysql优化入门
MySQL基础架构与SQL优化摘要 MySQL架构分为连接层、服务层和存储引擎层,查询执行流程包括连接管理、解析优化和执行返回结果。SQL优化核心是索引优化,B+树索引能提高查询效率但会增加维护成本。执行计划分析通过EXPLAIN查看关键字段:id决定执行顺序(值大优先,相同则顺序执行);select_type标识查询类型(简单查询、子查询等)。索引优势在于减少IO和CPU消耗,但需权衡增删改操作
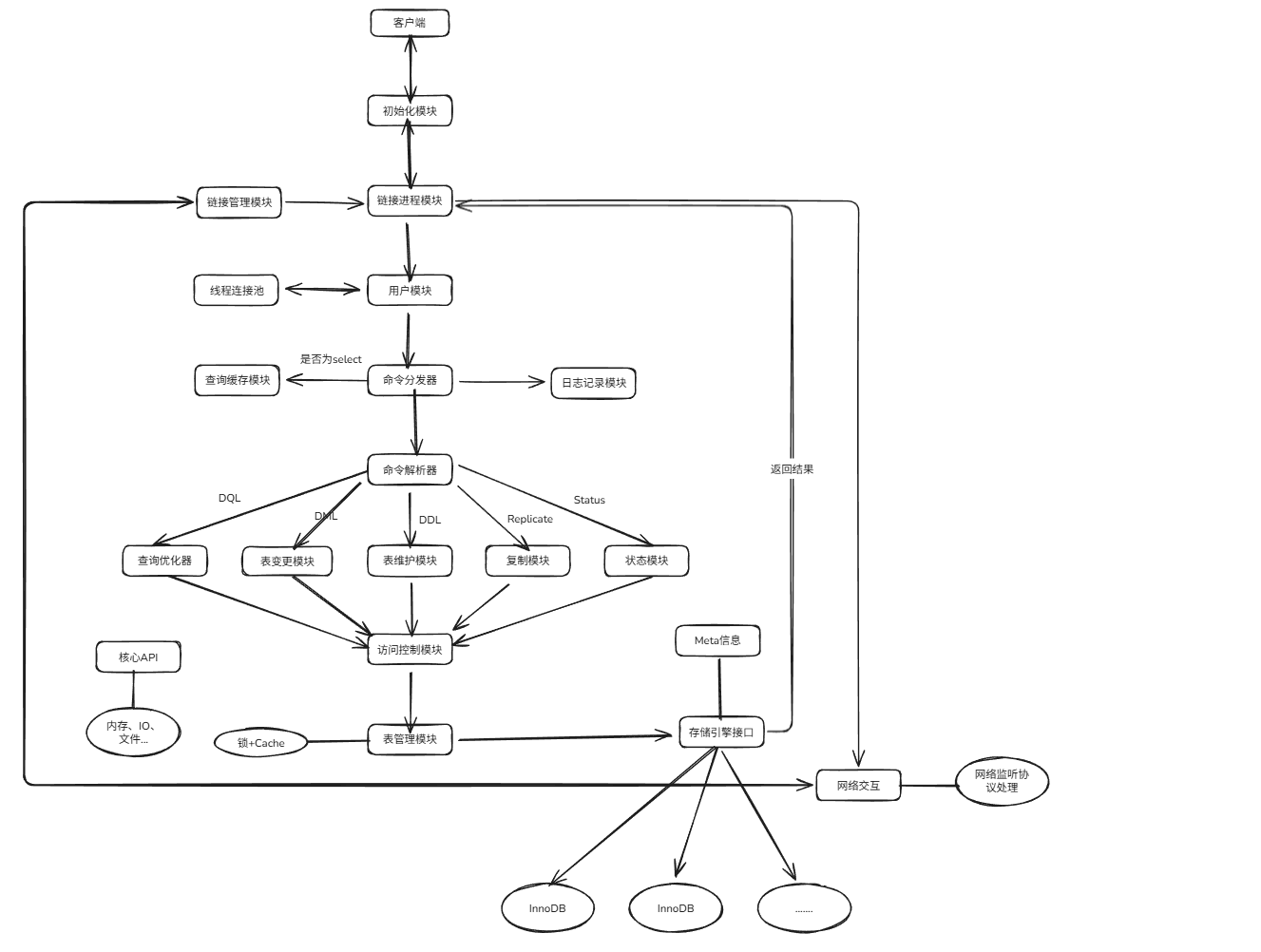
MySQL的基本架构
MySQL的基础架构图
1)mysql架构


查询执行流程
- 客户端链接
a. 客户端发起一条Query请求,监听客户端的‘连接管理模块’接收请求
b. 请求转发到‘连接进/线程模块’
c. 调用‘用户模块’来进行授权检查
d. 过检查后,‘连接进/线程模块’从‘线程连接池’中取出空闲的被缓存的连接线程和客户端请求对接,如果失败则创建一个新的连接请求 - 处理
a. 先查询缓存,检查Query语句是否完全匹配,接着再检查是否具有权限,都成功则直接取数据返回
b. 上一步有失败则转交给‘命令解析器’,经过词法分析,语法分析后生成解析树
c. 接下来是预处理阶段,处理解析器无法解决的语义,检查权限等,生成新的解析树
d. 再转交给对应的模块处理
e. 如果是SELECT查询还会经由‘查询优化器’做大量的优化,生成执行计划
f. 模块收到请求后,通过‘访问控制模块’检查所连接的用户是否有访问目标表和目标字段的权限
g. 有则调用‘表管理模块’,先是查看table cache中是否存在,有则直接对应的表和获取锁,否则重新打开表文件
h. 根据表的meta数据,获取表的存储引擎类型等信息,通过接口调用对应的存储引擎处理
i. 上述过程中产生数据变化的时候,若打开日志功能,则会记录到相应二进制日志文件中 - 结果
a. Query请求完成后,将结果集返回给‘连接进/线程模块’
b. 返回的也可以是相应的状态标识,如成功或失败等
c. ‘连接进/线程模块’进行后续的清理工作,并继续等待请求或断开与客户端的连接
直观展示下

2)查询数据库的引擎
查看支持的存储引擎
show engines;
查看默认的存储引擎
show variables like "%storage_engine%";
创建表的时候指定存储引擎
create table tb(
id int(4) auto_increment,
name varchar(5),
dept varchar(5),
primary key(id)
) engine=myISAM auto_increment=1 default charset=utf8mb4;
SQL优化
mysql的编写过程和解析过程
编写过程
select dinstinct ..from ..join ..on ..where ..group by ..having ..order by ..limit ..
解析过程
from .. on.. join ..where ..group by ..having ..select dinstinct ..order by ..limit ..
3)SQL优化—主要就是优化索引
索引的优势
- 提高查询效率(降低了IO使用率)。当创建了索引后,查询次数减少了。
- 降低CPU使用率。比如说【…order by age desc】这样一个操作,当不加索引,会把源表加载到内存中做一个排序操作,极大的消耗了资源。但是使用了索引以后,第一索引本身就小一些,第二索引本身就是排好序的,左边数据最小,右边数据最大。
索引的弊端
- 当数据量很大的时候,索引也会很大(当然相比于源表来说,还是相当小的),也需要存放在内存/硬盘中(通常存放在硬盘中),占据一定的内存空间/物理空间。
- 索引并不适用于所有情况:a.少量数据;b.频繁进行改动的字段,不适合做索引;c.很少使用的字段,不需要加索引;
- 索引会提高数据查询效率,但是会降低“增、删、改”的效率。当不使用索引的时候,我们进行数据的增删改,只需要操作源表即可,但是当我们添加索引后,不仅需要修改源表,也需要再次修改索引,很麻烦。尽管是这样,添加索引还是很划算的,因为我们大多数使用的就是查询,“查询”对于程序的性能影响是很大的。
索引结构 B+树
特点:
数据全部存放在叶子节点中。叶子节点包含前项指针和后项指针。用于快速范围查询。
对于InnoDB的数据,全部存储在主键索引中,对于非主键索引的叶子节点存储的是主键id
执行计划
查看执行计划
explain + SQL语句
返回字段
id :编号
select_type :查询类型
table :表
type :类型
possible_keys :预测用到的索引
key :实际使用的索引
key_len :实际使用索引的长度
ref :表之间的引用
rows :通过索引查询到的数据量
Extra :额外的信息
结合例子进行说明
-- 建表语句
create table course
(
cid int(3),
cname varchar(20),
tid int(3)
);
create table teacher
(
tid int(3),
tname varchar(20),
tcid int(3)
);
create table teacherCard
(
tcid int(3),
tcdesc varchar(200)
);
CREATE TABLE test01 (
tid INT(3) PRIMARY KEY,
tname VARCHAR(20),
tcid INT(3)
);
create table test_kl
(
name char(20) not null default '',
name1 char(20)
);
-- 插入数据
insert into course values(1,'java',1);
insert into course values(2,'html',1);
insert into course values(3,'sql',2);
insert into course values(4,'web',3);
insert into teacher values(1,'tz',1);
insert into teacher values(2,'tw',2);
insert into teacher values(3,'tl',3);
insert into teacherCard values(1,'tzdesc') ;
insert into teacherCard values(2,'twdesc') ;
insert into teacherCard values(3,'tldesc') ;
insert into test01 values(1,'tz',1);
insert into test01 values(2,'tw',2);
insert into test01 values(3,'tl',3);
alter table test_kl add index index_name(name) ;
alter table test_kl add index index_name1(name1) ;
id字段说明
explain select t.*
from teacher t,course c,teacherCard tc
where t.tid = c.tid and t.tcid = tc.tcid
and (c.cid = 2 or tc.tcid = 3);
结果

接着,在往teacher表中增加几条数据。
insert into teacher values(4,'ta',4);
insert into teacher values(5,'tb',5);
insert into teacher values(6,'tc',6);

表的执行顺序 ,因表数量改变而改变的原因:笛卡尔积。
id值相同,从上往下顺序执行。表的执行顺序因表数量的改变而改变。
查询教授SQL课程的老师的描述(desc)
explain select tc.tcdesc from teacherCard tc
where tc.tcid =
(
select t.tcid from teacher t
where t.tid =
(select c.tid from course c where c.cname = 'sql')
);

id值不同,id值越大越优先查询。这是由于在进行嵌套子查询时,先查内层,再查外层。
explain select t.tname ,tc.tcdesc from teacher t,teacherCard tc
where t.tcid= tc.tcid
and t.tid = (select c.tid from course c where cname = 'sql') ;

id值有相同,又有不同。id值越大越优先;id值相同,从上往下顺序执行。
select_type关键字的使用说明:查询类型
| select_type | 描述 |
|---|---|
| SIMPLE | 简单 SELECT,没有子查询或 UNION |
| PRIMARY | 最外层的主查询(整个 SQL 的顶层 SELECT) |
| SUBQUERY | 子查询中的 SELECT(非派生表) |
| DEPENDENT SUBQUERY | 子查询依赖外层查询结果(相关子查询) |
| DERIVED | 派生表(FROM 子句中的子查询) |
| MATERIALIZED | 物化子查询(8.0+ 优化后的子查询缓存) |
| UNION | UNION 中的第二个及后续 SELECT |
| DEPENDENT UNION | UNION 中依赖外层结果的子查询 |
| UNION RESULT | UNION 合并后的结果集输出阶段 |
| UNCACHEABLE SUBQUERY | 子查询结果不可缓存(包含非确定性函数等) |
| UNCACHEABLE UNION UNION | 结果不可缓存(同上) |
常用的select_type 说明
SIMPLE:简单查询 (不包含子查询,不包含union查询)
PRIMARY:包含子查询的主查询(最外层)
SUBQUERY:包含子查询的主查询(非最外层)
DERIVED:衍生查询(用到了临时表)
a.在from子查询中,只有一张表;
b.在from子查询中,如果table1 union table2,则table1就是derived表;
explain select cr.cname
from ( select * from course where tid = 1 union select * from course where tid = 2 ) cr ;

UNION:union之后的表称之为union表
UNION RESULT:告诉我们,哪些表之间使用了union查询
type关键字的使用说明:索引类型
出现的值性能从高到低:
system -> const -> eq_ref -> ref -> range -> index -> all
system: 源表只有一条数据; 衍生表只有一条数据的主查询。
const:仅仅能查到一条数据的SQL ,仅针对Primary key或unique索引类型有效。
例如:
explain select tid from test01 where tid =1 ;

删除以前的主键索引后,此时我们添加一个其他的普通索引:
ALTER TABLE test01 DROP INDEX `PRIMARY`;
create index test01_index on test01(tid) ;
explain select tid from test01 where tid =1 ;

- eq_ref
唯一性索引,对于每个索引键的查询,返回匹配唯一行数据(有且只有1个,不能多 、不能0),并且查询结果和数据条数必须一致。 此种情况常见于唯一索引和主键索引。
delete from teacher where tcid >= 4;
alter table teacherCard add constraint pk_tcid primary key(tcid);
alter table teacher add constraint uk_tcid unique index(tcid) ;
explain select t.tcid from teacher t,teacherCard tc where t.tcid = tc.tcid ;

以上SQL,用到的索引是t.tcid,即teacher表中的tcid字段;如果teacher表的数据个数和连接查询的数据个数一致(都是3条数据),则有可能满足eq_ref级别;否则无法满足。条件很苛刻,很难达到。
- ref
非唯一性索引,对于每个索引键的查询,返回匹配的所有行(可以0,可以1,可以多)
alter table teacher add index index_name (tname) ;
explain select * from teacher where tname = 'tz';

- range
检索指定范围的行 ,where后面是一个范围查询(between, >, <, >=, in)
in有时候会失效,从而转为无索引时候的ALL。
有时候mysql的优化器认为全表查询的效率比范围查询要高,所以会优先使用in查询。
alter table teacher add index tid_index (tid) ;
explain select t.* from teacher t where t.tid in (1,2) ;
explain select t.* from teacher t where t.tid <3 ;


- index
查询全部索引中的数据(扫描整个索引)
alter table course add index cid_index (cid) ;
explain select cid from course;

- ALL
查询全部源表中的数据(暴力扫描全表)
explain select tid from course;

cid是索引字段,因此查询索引字段,只需要扫描索引表即可。但是tid不是索引字段,查询非索引字段,需要暴力扫描整个源表,会消耗更多的资源。
possible_keys和key
possible_keys可能用到的索引。
key指的是实际使用的索引。
-- 先给course表的cname字段,添加一个索引
create index cname_index on course(cname);
-- 查看执行计划
explain select t.tname ,tc.tcdesc from teacher t,teacherCard tc
where t.tcid= tc.tcid
and t.tid = (select c.tid from course c where cname = 'sql') ;

如果possible_key/key是NULL,则说明没用索引。
key_len
索引的长度,用于判断复合索引是否被完全使用(a,b,c)。
这个长度和字符集有很大的关系,因为我没有设置服务端的字符集,因此默认的字符集使用的是utf8mb4,一个字符代表占用4字节,因此这列的key_len的长度是20*4,表示使用了name这个索引。
explain select * from test_kl where name1 ='' ;

name1字段是允许为空的,所以有一位标识,占用20*4 +1 的空间。
删除原来的索引name和name1,新增一个复合索引
drop index index_name on test_kl ;
drop index index_name1 on test_kl ;
create index name_name1_index on test_kl(name,name1);
explain select * from test_kl where name1 = '' ; --161
explain select * from test_kl where name = '' ; --80


对于下面这个执行计划,可以看到我们只使用了复合索引的第一个索引字段name,因此key_len是80,这个很清楚。再看上面这个执行计划,我们虽然仅仅在where后面使用了复合索引字段中的name1字段,但是你要使用复合索引的第2个索引字段,会默认使用了复合索引的第1个索引字段name,由于name1可以是null,因此key_len = 80 + 80 + 1 = 161
再次怎加一个name2字段,并为该字段创建一个索引。
alter table test_kl add column name2 varchar(20) ;
create index name2_index on test_kl(name2);
explain select * from test_kl where name2 = '' ;

key_len = 80 + 1 + 2,这个80 + 1 长度+ Null标记,在varchar属于可变长度,在mysql底层中,用2个字节标识可变长度。
ref
这里的ref的作用,指明当前表所参照的字段。
注意与type中的ref值区分。在type中,ref只是type类型的一种选项值。
create index tid_index on course(tid);
explain select * from course c,teacher t
where c.tid = t.tid
and t.tname = 'tw';

有两个索引,c表的c.tid引用的是t表的tid字段,因此可以看到显示结果为【数据库名.t.tid】,t表的t.name引用的是一个常量"tw",因此可以看到结果显示为const,表示一个常量。
rows
被索引优化查询的数据个数 (实际通过索引而查询到的数据个数),估算值,在执行explain的时候不会真正去查询数据的
explain select * from course c,teacher t
where c.tid = t.tid
and t.tname = 'tz';
extra
其他的一些说明,很有用。
-
using filesort:
针对单索引的情况
当出现了这个词,表示你当前的SQL性能消耗较大。表示进行了一次“额外”的排序。常见于order by语句中。
针对复合索引的情况
当出现这个说明不满足我们复合索引的最佳左前缀匹配 -
using temporary 临时表
由于当前SQL用到了临时表。一般出现在group by中。
explain select a1 from test02 where a1 in ('1','2','3') group by a1 ;
explain select a2 from test02 where a1 in ('1','2','3') group by a2 ;


当你查询哪个字段,就按照那个字段分组,如果group by的字段不在索引中,就会出现using temporary。
- using index 说明用到了索引覆盖
就是我们的查询结果列在索引中,那么我们就不需要再从源表中查询数据了,不需要回表,因此我们查询的效率会提高。
drop index idx_a1 on test02;
drop index idx_a2 on test02;
drop index idx_a3 on test02;
create index idx_a1_a2 on test02(a1,a2);
explain select a1,a3 from test02 where a1='' or a3= '' ;
explain select a1,a2 from test02 where a1='' and a2= '' ;


我们创建的是a1和a2的复合索引,对于第一个执行计划,我们却出现了a3,该字段并没有创建索引,因此没有出现using index,而是using where,表示我们需要回表查询。对于第二个执行计划,属于完全的索引覆盖,因此出现了using index。
explain select a1,a2 from test02 where a1='' or a2= '' ;
explain select a1,a2 from test02;
如果用到了索引覆盖(using index时),会对possible_keys和key造成影响:
a. 如果没有where,则索引只出现在key中;
b. 如果有where,则索引 出现在key和possible_keys中。
- using where
表示需要【回表查询】,表示既在索引中进行了查询,又回到了源表进行了查询。
drop index idx_a1_a2 on test02;
create index a1_index on test02(a1);
explain select a1,a3 from test02 where a1='' and a3='' ;
我们既使用了索引a1,表示我们使用了索引进行查询。但是又对于a3字段,我们并没有使用索引,因此对于a3字段,需要回源表查询,这个时候出现了using where。
- impossible where
当where子句永远为False的时候,会出现impossible where
explain select a1 from test02 where a1='a' and a1='b' ;

有兴趣的可以阅读下这个博客
MySQL语句定位性能问题-explain
更多推荐

所有评论(0)