震惊!384块H100训练大模型全流程揭秘!HuggingFace大佬带你从零构建LLM,小白也能秒变AI大神!
这篇文章是HuggingFace分享的训练先进LLM的端到端经验,以384块H100 GPU训练3B参数模型为例,系统介绍了从架构设计、数据管理到训练实施的全过程。文章强调数据质量的重要性,提倡通过消融实验验证决策,提供了丰富的技术细节和实用技巧,帮助开发者避免训练过程中的常见陷阱。
近期,HuggingFace 发布的超过 200 页的超长技术博客,系统性地分享训练先进 LLM 的端到端经验。

博客的重点是 LLM 开发过程中「混乱的现实」。它坦诚地记录了哪些方法有效、哪些会失败,以及如何应对实际工程中遇到的陷阱。内容基于团队的实际项目经验,特别是他们近期使用 384 块 H100 GPU 训练 3B 参数模型 SmolLM3 的过程。
博客中提供了深入的技术细节、代码片段和调试技巧,对于有兴趣亲自构建 LLM 的读者来说非常有指导意义。
下面是对博客内容的概述,非常推荐感兴趣的读者阅读原文。
- 博客地址:https://huggingface.co/spaces/HuggingFaceTB/smol-training-playbook#positional-encodings–long-context
训练罗盘:Why→What→How

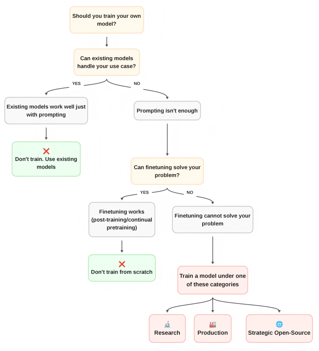
这一部分是在投入技术细节(如何训练)之前,提出了一个关键问题:「你是否真的需要训练这个模型」?
鉴于(如 Qwen、Gemma、Llama 等)世界级开源模型层出不穷,大多数人可能并不需要从头开始训练自己的模型。

Why
文章列举了一些不应该训练模型的错误理由,例如:「我们有闲置算力」、「别人都在做」或「AI 是未来」。
然后提供了一个流程图,帮助你思考是否真的训练一个自己的模型。

当你发现:现有模型不可用 —> 提示词工程无法解决 —> 微调无法解决,你就可以考虑从头开始训练了。
定制化预训练通常适用于三个主要领域:
-
研究: 你有一个明确的科学问题需要回答。例如,测试新的优化器、探索模型能力(如仅用强化学习)或测试新的数据集(如纯合成数据)。
-
生产: 你的业务有无法被满足的特定需求。如 DNA、法律、金融等高度专业化的词汇或逻辑; 需要在特定硬件(如无人机、本地 FPGA)上运行,或有严格的延迟要求;处于受监管行业,需要对训练数据和模型行为有 100% 的控制和可追溯性。
-
战略开源: 你发现并有能力填补当前开源生态系统中的一个特定空白。
What
一旦你明确了「Why」,就可以推导出「训练什么 (What)」。包括模型类型(密集型、MoE、混合型、某种新型)、模型大小、架构细节和数据混合。
同时前面的领域目标决定了你的训练决策:例如,为设备端运行 —> 训练小型高效模型;需要多语言能力 —> 使用更大的 tokenizer 词汇表;超长上下文 —> 混合架构。
这个决策过程分为两个阶段。规划:将你的约束(来自「Why」)映射到具体的模型规格;验证:通过系统性的实验(消融实验)来测试你的选择。
文章指出了成功 LLM 训练团队的两个关键特质:
- 迭代速度: 训练 LLM 是一个「边训练边学」的过程。能够快速、频繁地(例如每季度而不是每年)迭代训练新模型的团队,会进步得更快。
- 数据管理: 最优秀的团队是那些「痴迷于高质量数据」的团队,数据质量的影响远超架构选择。
文章还建议,预训练团队一开始不需要很多人(2-3 人足矣),关键是配备足够的算力并保持快速迭代。
每一个大型模型都始于一个小型消融
在开始训练 LLM 之前,需要做出一系列关键决策(架构、优化器、数据组合等)。人们常以为这些决策是靠深思熟虑得出的,但仅凭推理是不够的,因为 LLM 的行为常常反直觉。
一个典型的例子是:使用看似「最高质量」的 arXiv 科学论文数据,反而可能会损害模型(尤其是小模型)的性能,因为它过于专业化,缺乏通用文本的多样性。
既然纯粹的思考行不通,答案就是像经验主义者一样「运行大量实验」(即消融实验)。
设置消融实验的完整流程:
选择你的基线
不要从零开始,应该选择一个已被验证的、成熟的架构(如 Llama 3.1、Qwen3、Gemma3)作为起点,这样可以继承所有已知的优化和稳定性经验。

基线虽好,但并非为你量身定制,因此需要修改。然而,「任何架构上的改变都伴随着风险」。为此,必须遵守「去风险」的纪律,即:「除非你测试过它确实有帮助,否则不要改变任何东西。」
修改的难点在于组件太多且相互作用。你不能测试所有组合。正确的方法是:一次只测试一个有潜力的变更。如果它有效,就将其整合,使其成为新的基线,然后再测试下一个变更。
选择训练框架
这是一个关键的技术决策,需要在功能、稳定性和吞吐量之间权衡。
文章对比了几个主流框架:
- Megatron-LM / DeepSpeed:功能强大,经过实战考验,但代码库庞大且复杂。
- TorchTitan:更轻量级,易于上手和实验,但相对较新。
- nanotron (作者自研):提供了完全的灵活性,但需要大量投入来开发和测试。

设计消融实验
实验必须足够快(以便快速迭代)和足够可靠(结果能外推到最终模型),有两种主要方法:
- 全尺寸模型,少量数据: 使用最终模型的尺寸(如 SmolLM3 使用 3B 模型),但在更少的 Token 上训练(如 100B 而非 11T)。
- 小型代理模型: 如果目标模型太大(如 1T 参数),则使用一个按比例缩小的代理模型(如 3B 模型)进行实验。
接下来文章介绍了其基准消融设置(1B 的 Llama 模型,训练 45B Token),并展示了配置文件的关键部分(数据、模型、优化器等)。
理解哪些有效:评估
文章指出,评估实验结果时,只看训练损失 (Loss) 是不可靠的。例如,训练维基百科的 Loss 更低,但不代表模型能力更强;更换分词器也会导致 Loss 无法直接比较。因此,必须使用更细粒度的下游评估。
一个可靠的评估任务应具备四个标准:单调性、低噪声、超随机性能和排名一致性。
特别是在早期实验中,「完形填空(CF)」格式比「多项选择(MCF)」更优越,因为后者(如 MMLU)在模型训练的早期阶段表现接近随机,无法提供有效的早期信号。
消融实验的真正价值不仅在于构建好模型,更在于它为未来的调试提供了信心:当主训练不可避免地出错时,系统性的实验结果能帮助团队快速定位问题。
不过,这种价值的成本极其昂贵。以 SmolLM3 为例,消融和调试所消耗的 GPU 时间超过了主训练运行的一半。

模型架构设计
这部分内容详细阐述了设计和确定 LLM 架构的完整决策过程,从高层目标到具体的组件选择和超参数设置。
文章以一个名为 SmolLM3 的 3B(30亿参数)模型为例,系统性地展示了如何从零开始构建一个模型的「蓝图」。
文章深入探讨了构成现代 Transformer 的核心架构选择并指出,当今的模型(如 Qwen3、Gemma3)共享 Transformer 基础,但通过组件改进(如 GQA、位置编码)来解决具体问题(如内存、稳定性)。
-
**注意力机制:**这是推理时的主要瓶颈,关键在于 KV 缓存。文章对比了 MHA(标准,高内存)、MQA(极端压缩,可能损失性能)和 GQA(分组查询)。消融实验证实,GQA 在性能上与 MHA 相当,但极大节省了 KV 缓存,是 SmolLM3 的最终选择。
-
**长上下文:**文章探讨了两种策略。首先是文档掩码,在训练「打包」的数据时,它能防止模型关注到序列中不相关的其他文档,这被证实对长上下文扩展至关重要。其次是位置编码,标准 RoPE 在长序列上外推能力有限。SmolLM3 采用了 NoPE(实为 RNoPE)的混合策略,即交替使用 RoPE 层(处理短上下文)和 NoPE 层(处理长距离检索),消融实验表明这种方法在不牺牲短上下文性能的同时,为长上下文打下了基础。
-
**嵌入共享:**对于 SmolLM3 这样的小模型,嵌入层占比较大。文章通过消融实验证明,将参数用于增加模型深度(更多层)比用于「解绑」输入和输出嵌入层更有效。因此,SmolLM3 采用了嵌入共享。
-
**稳定性:**为防止大规模训练崩溃,文章测试了 Z-loss、QK-norm 等技术。最终,SmolLM3 采用了 OLMo2 的技巧,即移除嵌入层的权重衰减,以提高稳定性。
文章对比了密集型、MoE(混合专家)和 Hybrid(混合模型)三种架构。MoE 通过稀疏激活(只激活部分「专家」)来用更少的计算换取更大的容量,但内存占用极高。Hybrid(如 Mamba)则通过线性注意力或 SSM 来解决 Transformer 在长上下文上的计算瓶颈。SmolLM3 因其「端侧部署」的目标(内存受限)而坚持使用密集型架构。
随后,文章转向了常被低估的 Tokenizer。选择分词器涉及词汇量大小(影响压缩率和嵌入矩阵大小)和算法(BPE 最常用)。
文章引入了「Fertility」(每词平均 Token 数)和「连续词比例」作为评估指标。通过对比 Llama3、Gemma3、Qwen3 等,SmolLM3 最终选择了 Llama3 的 128k 词汇表,因为它在目标语言和模型大小之间取得了最佳平衡。
接下来,文章探讨了决定训练过程的核心要素:优化器、学习率和批量大小。文章指出,直接借用其他模型的超参数虽然简单,但可能不是最优的,因为这些值是针对特定的架构、数据和约束条件优化的。
最后回顾了关于模型规模(参数量 N)和数据量(Token 数 D)的经典权衡。
数据管理艺术
这部分内容详细阐述了「数据策展的艺术」,强调了在 LLM 训练中,数据是决定模型「学到什么」的关键因素,其重要性甚至超过了模型架构。
模型架构决定了模型如何学习,而数据则决定了模型学习的内容。如果数据质量差或「混合比例」不当,再好的架构或超参数也无法挽救。
文章指出,构建一个优秀的数据集并不仅仅是收集好数据,而是要设计一个训练混合。
例如,过分增加代码数据的比例(「上采样」)会隐式地减少其他数据的比例,可能损害模型的通用能力。
此外,对于像 SmolLM3 这样需要 11T Token 的超长训练,如果只使用「最高质量」的数据,将导致严重的数据重复,这对模型性能有害。
为了解决这些平衡性问题,现代 LLM 训练已经从「静态混合」(如 GPT-3)演变为多阶段训练(如 Llama3、SmolLM2)。这种方法在训练过程中动态地改变数据混合比例。
其核心洞察是,模型的最终行为深受其在训练末期看到的数据的影响。因此,策略是:
- 在训练早期,使用丰富、多样化但质量稍低的数据(如网页文本)。
- 在训练末期(特别是在学习率衰减的「退火阶段」),引入稀缺、高质量的数据(如专业数学和代码数据集),以最大化其影响力。
何时改变混合比例通常由性能驱动的干预决定:例如,当发现模型的数学能力停滞不前时,就是引入更多高质量数学数据的信号。
确定数据配方的过程依赖于系统的消融实验。与架构不同,数据混合的消融实验必须在目标模型规模(例如 3B)上运行,因为模型的容量会显著影响它吸收不同数据的效果。
文章介绍了两种主要的实验方法:
-
从零开始的消融:使用目标模型(如 3B)进行短期训练(如 100B Token),以测试不同的初始混合比例。
-
退火实验:这是测试多阶段课程的关键。团队会从主训练中(例如在 7T Token 处)获取一个检查点,然后用新的数据混合(例如 40% 基线 + 60% 新数学数据)继续训练一小段时间(如 50B Token),以验证新数据在后期引入的有效性。
作者提到,尽管存在 DoReMi 等自动优化方法,但在他们的实践中,仔细的手动消融实验仍然是 SOTA 模型(包括 SmolLM3)确定数据混合的最佳途径。
文章最后以 SmolLM3 为例,展示了如何应用这些原则。
堪比「马拉松」的长周期训练
从前面来看,此时已经准备好了大部分的工作,经过验证的模型架构、最终确定的数据混合方案、调好的超参数,剩下的任务就是搭建好基础设施(这在最后讲解),然后「开始」训练。而训练是一个堪比「马拉松」的长周期过程,过程中可能会出现各种情况,所以要做好面对各种挑战的准备。
而这部分主要讲的就是,训练前的「飞行前检查」、过程中那些不可避免的意外状况,以及如何保持系统稳定、不中断。
文章以启动 SmolLM3 前执行的「起飞前检查」清单为例,展示了在开始训练前的准备工作,包括基础设施准备、评测系统准备、Checkpoint 与自动恢复机制、指标日志记录、训练配置复核等。
尤其是在最后按下「训练」按钮之前的训练配置复核,一定要仔细检查训练配置文件、启动脚本、Slurm 提交命令等,以确保参数、路径、环境变量都正确无误。
当然,即使做好了万全准备,在规模化训练过程中,也依然会遇到一些问题。比如在训练启动后的短短数小时内系统的吞吐率(throughput)骤然下滑、持续下滑,以及在引入新的 dataloader(数据加载器) 后,虽然吞吐率下降的问题不再出现,但损失曲线(loss curve)却明显变得更加噪声化,波动比以前大得多等等,各种问题随时都会出现,所以要做好及时应对各种问题的准备。
另外,文章还指出,在现代 LLM 的预训练中,通常会采用多阶段训练策略(multi-stage training),每个阶段使用不同的数据混合比例,并在最后阶段进行上下文长度扩展。比如 Qwen3 就采用了通用阶段、推理阶段、长上下文阶段的三阶段训练方案。而 SmolLM3 采用了类似的理念,在训练过程中计划性地引入高质量数据集并扩展上下文长度,同时根据性能监控结果进行动态调整。
超越基础模型——2025 年的后训练阶段
这部分主要介绍了模型的后训练(Post-training)。以 SmolLM3 为例,在完成预训练(Pre-training)后就拥有了 SmolLM3 的原始能力(raw ability),但在 GPU 的温度还未降下之前,就进入了后训练(Post-training)阶段。

当然,在这一切开始之前,就像预训练阶段一样,你也要问自己三个问题:
-
你是不是真的需要后训练?如今许多开源权重模型在各种任务上已能媲美闭源模型,其中一些甚至可以在本地运行(通过量化与低计算配置)。如果你的目标只是一个通用助手,那么 Hugging Face Hub 上的现成模型可能已经足够好,没必要重新训练。
-
你是否拥有高质量、领域特定的数据?后训练的最大价值体现在特定任务或领域上。若通用模型在这些场景下表现欠佳,高质量的专用数据能让你定向优化输出效果。
-
你能衡量成功的标准吗?如果没有清晰的评估标准,你将无法判断后训练是否真的给你带来了改进。
如果确定了要进行后训练,那么又出现一个问题,你想要后训练实现什么目标:一个严格执行指令、几乎不偏题的模型?一个多才多艺的助手,能灵活切换语气与角色?一个擅长数学、代码或推理任务的「思考引擎」?还是一个能多语言流畅交流的通用对话体?
只有明确目标才能选择合适的技术路线。
而一旦前面这几个问题答案都明确之后,接下来就要开始进行训练了,主要步骤包括:
- 监督微调(SFT):注入核心任务能力;
- 偏好优化(PO):直接从人类或 AI 偏好中学习;
- 强化学习(RL):在监督数据之外提升模型的可靠性与推理深度;
- 数据筛选与整理(Data Curation):平衡数据的多样性与质量;
- 评估体系(Evaluation):持续跟踪进展并及早发现性能回退。
文章以 SmolLM3 为例,回答了在进行后训练阶段需要回答的几大问题:
SmolLM3 是一个优秀的基础模型,但要在发布前变得可用,必须经过后训练。同时,混合推理模型(如 Qwen3 系列)正快速兴起,但开源社区中缺乏公开可复现的训练配方。因此,SmolLM3 的后训练目标有两点:打造一个可实用的高质量模型;贡献一份完整开源的训练方案,让它能与 Qwen3 的 1.7B 和 4B 模型一同位列行业前沿。
而在后训练的实战阶段时,需要做很多事情,比如选择后训练框架、工具等。不同的框架各自支持不同的算法类型、微调方法、可扩展能力等。
文章总结了一些主要的框架在后训练各环节中的支持范围,涵盖从监督微调到偏好优化,再到强化学习等核心领域的能力对比。

而在主要步骤阶段,文章解答了为何几乎所有的后训练流程都是以监督微调为起点,原因很简单:
-
便宜:相较于 RL,SFT 对算力要求低得多。你通常可以在较短时间内、用较少 GPU,获得显著性能提升——而无需「烧光硅片」。
-
稳定:不同于 RL 那种对奖励设计和超参数极度敏感的训练方式,SFT「开箱即用」——几乎不会崩。
-
是最好的基线:一个良好的 SFT 检查点(checkpoint)通常能提供你所需的大部分性能提升,并让后续如 DPO 或 RLHF 等方法的训练更加高效。
基础设施:被忽视的关键一环
这部分主要是将基础设施,因为大多数从事模型训练的人都非常关心模型架构和数据质量,而忽视了底层的基础设施,认为「租几块 GPU,撞上 Pytorch 就可以了」。然而并非如此,如果用一个比喻来形容,那就是「预训练是蛋糕坯,后训练是上面的糖霜和樱桃,而基础设施就是工业级烤箱」。没有它,一切无从谈起。
像在训练 SmolLM3 时,使用了 384 块 H100 GPU,持续了将近一个月,总共处理了 11 万亿个 token,工程量之浩大,过程之繁琐。
文章指出,对于基础设施,你首先需要知道的是,GPU 的构成、内存层级的工作方式、CPU 与 GPU 之间的通信方式、获取 GPU 时的注意事项,以及在投入长期训练任务前如何测试它们。

CPU 与 GPU 之间的通信路径
其中,需要注意的是,在大型模型训练中,拥有足够多且高速的 GPU 固然重要,但由于 LLM 训练通常持续数周甚至数月,持续追踪 GPU 的健康状态就成为了保持训练稳定性的关键。
文章以 SmolLM3 的训练为例,列举了对 GPU 进行全面诊断的工具:
-
GPU Fryer(内部工具):一款 GPU 压力测试工具,用于检测是否存在热降频;显存错误;性能异常等潜在问题。
-
NVIDIA DCGM(数据中心 GPU 管理器):一款被广泛使用的 GPU 诊断与监控工具,能够执行深度检测,以验证 GPU 硬件、监控性能,并定位故障或功率异常的根本原因。诊断范围包括:计算单元完整性;PCIe 连接稳定性;内存完整性;热稳定性等。
最后,关于训练模型到底要用多少块 GPU,文章指出决策的核心在于训练时间、成本与扩展效率之间权衡的过程。用一个公式来估算就是:

其中,所需总 FLOPs,训练模型所需的计算量,取决于模型规模、训练 token 数量和架构设计;单 GPU 吞吐量,即每张 GPU 际每秒可执行的 FLOPs 数量;目标训练时长,就是你期望训练完成所需的时间。
以 SmolLM3 为例,根据模型规模 30 亿参数、训练 token 数:11 万亿、目标训练时间约 4 周等信息,代入 GPU 需求公式得出的结果约为 379 GPUs。
这一计算结果指向了一个合理的范围:约 375–400 张 H100 GPU,而最后实际上是部署了 384 张 H100,这一规模既符合我们的并行化策略(parallelism strategy),也为训练中可能出现的节点故障、重启等意外情况预留了充足的缓冲空间,从而确保模型能在约 4 周时间内顺利完成训练。
如何学习大模型 AI ?
由于新岗位的生产效率,要优于被取代岗位的生产效率,所以实际上整个社会的生产效率是提升的。
但是具体到个人,只能说是:
“最先掌握AI的人,将会比较晚掌握AI的人有竞争优势”。
这句话,放在计算机、互联网、移动互联网的开局时期,都是一样的道理。
我在一线互联网企业工作十余年里,指导过不少同行后辈。帮助很多人得到了学习和成长。
我意识到有很多经验和知识值得分享给大家,也可以通过我们的能力和经验解答大家在人工智能学习中的很多困惑,所以在工作繁忙的情况下还是坚持各种整理和分享。但苦于知识传播途径有限,很多互联网行业朋友无法获得正确的资料得到学习提升,故此将并将重要的AI大模型资料包括AI大模型入门学习思维导图、精品AI大模型学习书籍手册、视频教程、实战学习等录播视频免费分享出来。

第一阶段(10天):初阶应用
该阶段让大家对大模型 AI有一个最前沿的认识,对大模型 AI 的理解超过 95% 的人,可以在相关讨论时发表高级、不跟风、又接地气的见解,别人只会和 AI 聊天,而你能调教 AI,并能用代码将大模型和业务衔接。
- 大模型 AI 能干什么?
- 大模型是怎样获得「智能」的?
- 用好 AI 的核心心法
- 大模型应用业务架构
- 大模型应用技术架构
- 代码示例:向 GPT-3.5 灌入新知识
- 提示工程的意义和核心思想
- Prompt 典型构成
- 指令调优方法论
- 思维链和思维树
- Prompt 攻击和防范
- …
第二阶段(30天):高阶应用
该阶段我们正式进入大模型 AI 进阶实战学习,学会构造私有知识库,扩展 AI 的能力。快速开发一个完整的基于 agent 对话机器人。掌握功能最强的大模型开发框架,抓住最新的技术进展,适合 Python 和 JavaScript 程序员。
- 为什么要做 RAG
- 搭建一个简单的 ChatPDF
- 检索的基础概念
- 什么是向量表示(Embeddings)
- 向量数据库与向量检索
- 基于向量检索的 RAG
- 搭建 RAG 系统的扩展知识
- 混合检索与 RAG-Fusion 简介
- 向量模型本地部署
- …
第三阶段(30天):模型训练
恭喜你,如果学到这里,你基本可以找到一份大模型 AI相关的工作,自己也能训练 GPT 了!通过微调,训练自己的垂直大模型,能独立训练开源多模态大模型,掌握更多技术方案。
到此为止,大概2个月的时间。你已经成为了一名“AI小子”。那么你还想往下探索吗?
- 为什么要做 RAG
- 什么是模型
- 什么是模型训练
- 求解器 & 损失函数简介
- 小实验2:手写一个简单的神经网络并训练它
- 什么是训练/预训练/微调/轻量化微调
- Transformer结构简介
- 轻量化微调
- 实验数据集的构建
- …
第四阶段(20天):商业闭环
对全球大模型从性能、吞吐量、成本等方面有一定的认知,可以在云端和本地等多种环境下部署大模型,找到适合自己的项目/创业方向,做一名被 AI 武装的产品经理。
- 硬件选型
- 带你了解全球大模型
- 使用国产大模型服务
- 搭建 OpenAI 代理
- 热身:基于阿里云 PAI 部署 Stable Diffusion
- 在本地计算机运行大模型
- 大模型的私有化部署
- 基于 vLLM 部署大模型
- 案例:如何优雅地在阿里云私有部署开源大模型
- 部署一套开源 LLM 项目
- 内容安全
- 互联网信息服务算法备案
- …
学习是一个过程,只要学习就会有挑战。天道酬勤,你越努力,就会成为越优秀的自己。
如果你能在15天内完成所有的任务,那你堪称天才。然而,如果你能完成 60-70% 的内容,你就已经开始具备成为一名大模型 AI 的正确特征了。
这份完整版的大模型 AI 学习资料已经上传CSDN,朋友们如果需要可以微信扫描下方CSDN官方认证二维码免费领取【保证100%免费】

更多推荐



所有评论(0)