计算机毕业设计springboot智慧展馆系统 基于SpringBoot的沉浸式数字博物馆平台 融合 SpringBoot的AI云展厅综合运营系统
当“看展”从线下排队变成指尖一点,传统展馆的静态展签、人工讲解已难以满足Z世代“即时互动、千人千面”的期待。疫情后文旅复苏,观众更习惯用手机预约、扫码、听AI语音、发弹幕打卡;馆方也急需用数据驱动布展、用算法降低空馆率。智慧展馆系统因此应运而生——把展品、观众、空间、服务全部数字化,让24小时不打烊的云展厅成为现实。整个系统以SpringBoot为骨架、MySQL为仓库、Vue为门面,B/S架构一
计算机毕业设计springboot智慧展馆系统x2k8li46 (配套有源码 程序 mysql数据库 论文)
本套源码可以在文本联xi,先看具体系统功能演示视频领取,可分享源码参考。
当“看展”从线下排队变成指尖一点,传统展馆的静态展签、人工讲解已难以满足Z世代“即时互动、千人千面”的期待。疫情后文旅复苏,观众更习惯用手机预约、扫码、听AI语音、发弹幕打卡;馆方也急需用数据驱动布展、用算法降低空馆率。智慧展馆系统因此应运而生——把展品、观众、空间、服务全部数字化,让24小时不打烊的云展厅成为现实。
整个系统以SpringBoot为骨架、MySQL为仓库、Vue为门面,B/S架构一次开发多端适配。前台把观众当“游客”,后台把馆方当“操盘手”,中间再埋一条“养护修复”生命线,形成闭环。
核心功能一网打尽:
-
用户:注册登录、个人中心、修改密码、头像管理
-
展馆信息:场馆增删改查、门票价格/库存、开放时段、视频介绍、点赞/收藏/评论/预约
-
藏品信息:藏品编号、年代、分类、状态、图文视频、3D链接、点赞/收藏/评论
-
藏品分类:多级类目拖拽式维护
-
预约时段:可细化到小时段,容量超卖自动提醒
-
预约信息:预约单生成、价格实时计算、人数限制、支付状态、审核流、短信提醒
-
养护修复:病害上报、修复进度、养护记录、前后对比图
-
留言反馈:图文留言、官方回复、点赞置顶
-
公告资讯:富文本发布、分类标签、阅读量统计、定时上下架
-
收藏表:观众对展馆/藏品一键收藏,支持批量取消
-
评论表:分展馆评论、藏品评论两级,楼中楼回复
-
系统日志:谁、何时、调用了哪个接口、耗时多久、IP多少,全留痕
-
工作人员账号:独立登录、场馆权限绑定
-
管理员配置:轮播图、SEO、SMTP短信、支付通道、多语言开关
-
数据导入导出:展馆/藏品一键Excel模板下载、批量上传、重复数据自动去重
-
可视化统计:预约趋势、藏品热度、观众画像、收入报表
一句话总结:把“看、约、管、养”四个场景装进同一个SpringBoot工程,观众玩得爽、馆方管得轻、文物“活”得久。
注:以上是纯课题毕业设计功能介绍,并非实际开发完成,最终开发完成的毕业设计程序以下面的的环境软件、功能图和界面为准。
系统所需要的环境软件:idea、eclipse+mysql5.7、8.0+Navicat+JDK1.8+tomcat7.0
操作可行性
该系统具有体积小、占地少、能耗低等特点。学校电脑和校园网络均能满足需求。该系统具有操作简便、直观、易于操作的特点。操作简单,快速,只要经过简单的训练,就能让管理者使用。
因此,该系统不仅在操作上可行,而且在实际应用中也是可行的。
3.2功能需求分析
在项目开发中,需求分析是进行项目设计和实施的先决条件也是基础。开发者应全面理解和全面分析,并按照使用者的要求,对其进行细致的工作,并具体说明需要完成的工作。在此阶段,系统如何完成工作是不重要的,你只需确认系统正在执行什么工作就可以了。
只要确定该工作是什么,就可以知道该系统是怎么工作的。智慧展馆系统的用户是管理员、用户和工作人员三个角色,为了满足现代社会对环保和节约的需要,将传统的纸质文档通过计算机输入计算机并以电子文档的方式显示出来。智慧展馆系统要负责许多方面的工作,要建立一个简单、直观的查询渠道,并设定特定的存取权限,以保证智慧展馆系统工作的顺畅和高效。要实现对用户的直接管理,便于用户的个人信息的集中存储与管理。
用户个人资料的查询和修改,将会对所有用户的个人资料进行增、删、改、查:第一,使用者输入使用者的用户名、密码,将会进行存在性与及耦合性检查,并于使用者登入系统时,进行身份验证,以避免因非使用者操作或其它违规行为而造成的非法登录行为;第二,进入该界面后,可以查询、更改自己的信息。
后台管理用户信息:第一、在网站的后台,管理员可以对用户的个人资料进行全面的管理,如增添、修改、删除、查询等。
系统的运行过程:通过对智慧展馆管理体系的分析和对比,并结合实际情况提出了一些建议。
采用面向对象的思维方式,以符合实际的功能与性能要求,并进行了创新。为了提升智慧展馆管理的自动化和友善性的智慧展馆系统。
本文提出了一种基于面向对象的思想方法,以适应系统的实际功能与性能要求。为了使智慧展馆管理更具自动化和亲和力,在对智慧展馆系统进行简单的需求分析之后,将其分为三大功能模块,分别为管理员、用户和工作人员。其用例如下:

图3-1 管理员用例图

图3-2 用户用例图

图3-3 工作人员用例图
3.3系统流程分析
3.3.1 登录流程
登录流程如图3-4所示:

图3-4登录流程
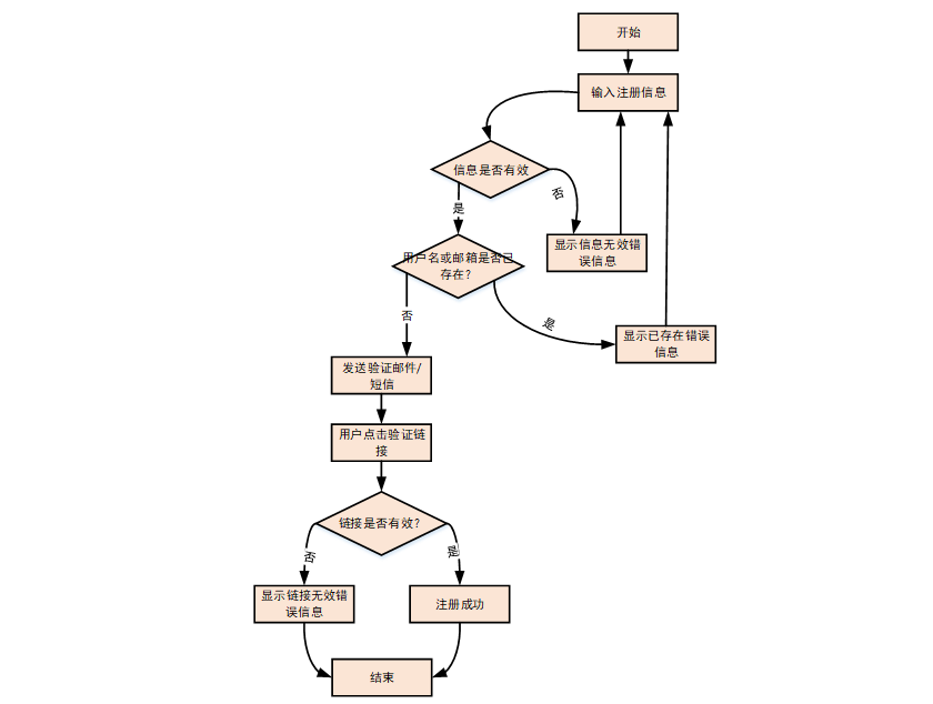
3.3.2 注册流程
注册流程如图3-5所示:

图3-5注册流程
3.3.3系统操作流程
系统操作流程如图3-6所示:

图3-6 系统操作流程图
第四章 系统设计
4.1总体功能设计
根据上文中对用户需求的一系列综合细致的分析,针对本智慧展馆系统,得到一个如图4-1所示的宏观的总体功能结构图。

图4-1 系统功能结构图
4.2 数据库E-R图设计
E-R图是由实体及其关系构成的图,通过E-R图可以清楚地描述系统涉及到的实体之间的相互关系。在系统中对一些主要的几个关键实体:将“用户、藏品信息、管理员、公告资讯、预约信息”等作为实体,它们的局部E-R图,如图4-2所示:

图4-2局部E-R图
系统运行
5.1前台功能实现
5.1.1系统首页页面
当人们打开系统的网址后,首先看到的就是首页界面。在这里,人们能够看到系统的导航条,通过导航条导航进入各功能展示页面进行操作。系统首页界面如图5-1所示:

图5-1 系统首页界面
在注册流程中,用户在Vue前端填写必要信息(如用户名、密码等)并提交。前端将这些信息通过HTTP请求发送到Java后端。后端处理这些信息,检查用户名是否唯一,并将新用户数据存入MySQL数据库。完成后,后端向前端发送注册成功的确认,前端随后通知用户完成注册。这个过程实现了新用户的数据收集、验证和存储。系统注册页面如图5-2所示:

图5-2系统注册页面
展馆信息:在展馆信息页面的输入栏中输入场馆名称、场馆类型、场馆位置进行查询,可以查看到展馆详细信息;并根据需要进行赞、踩、预约参观、评论或收藏操作;展馆信息页面如图5-3所示:

图5-3展馆信息详细页面
藏品信息:在藏品信息页面的输入栏中输入产品名称进行查询,可以查看到藏品详细信息;并根据需要进行赞、踩、评论或收藏操作;藏品信息页面如图5-4所示:

图5-4藏品信息详细页面
5.1.2个人中心页面
用户在个人中心页面可以对个人中心、修改密码、预约信息、我的收藏等进行详细操作;如图5-5所示:

图5-5个人中心界面
5.2后台模块实现
在登录流程中,用户首先在Vue前端界面输入用户名和密码。这些信息通过HTTP请求发送到Java后端。后端接收请求,通过与MySQL数据库交互验证用户凭证。如果认证成功,后端会返回给前端,允许用户访问系统。这个过程涵盖了从用户输入到系统验证和响应的全过程。如图5-6所示。

图5-6管理员登录界面
.
5.2.1管理员功能实现
管理员进入主页面,主要功能包括对等进行操作。管理员主页面如图5-7所示:

图5-7管理员主界面
用户功能在视图层(view层)进行交互,比如点击“搜索、新增或删除”按钮或填写用户信息表单。这些用户信息动作被视图层捕获并作为请求发送给相应的控制器层(controller层)。控制器接收到这些请求后,调用服务层(service层)以执行相关的业务逻辑,例如验证输入数据的有效性和与数据库的交互。服务层处理完这些逻辑后,进一步与数据访问对象层(DAO层)交互,后者负责具体的数据操作如查看、修改或删除用户信息,并将操作结果返回给控制器。最终,控制器根据这些结果更新视图层,以便用户功能可以看到最新的信息或相应的操作反馈;如图5-8所示:

图5-8用户界面
工作人员功能在视图层(view层)进行交互,比如点击“搜索、新增或删除”按钮或填写工作人员信息表单。这些工作人员信息动作被视图层捕获并作为请求发送给相应的控制器层(controller层)。控制器接收到这些请求后,调用服务层(service层)以执行相关的业务逻辑,例如验证输入数据的有效性和与数据库的交互。服务层处理完这些逻辑后,进一步与数据访问对象层(DAO层)交互,后者负责具体的数据操作如查看、修改或删除工作人员信息,并将操作结果返回给控制器。最终,控制器根据这些结果更新视图层,以便工作人员功能可以看到最新的信息或相应的操作反馈;如图5-9所示:

图5-9工作人员界面
管理员点击预约时段。进入预约时段页面输入预约时段可以搜索、新增或删除预约时段信息,并进行查看、修改和删除等操作。如图5-10所示:

图5-10预约时段界面
管理员点击藏品信息。进入藏品信息页面输入藏品编号、藏品名称、藏品分类、藏品状态、场馆名称可以搜索、新增、删除、上传模板、下载模板、导入、导出藏品信息,并进行查看、养护修复、修改、查看评论或删除等操作。如图5-11所示:

图5-11藏品信息界面
管理员点击展馆信息。进入展馆信息页面输入场馆名称、场馆类型、场馆位置、场馆状态可以搜索、新增、删除、上传模板、下载模板、导入、导出展馆信息,并进行查看、修改、查看评论和删除等操作。如图5-12所示:

图5-12展馆信息界面
管理员点击预约信息。进入预约信息页面输入预约单号、场馆名称、预约日期、用户名、是否通过、是否支付可以搜索、删除或审核预约信息,并进行查看和删除等操作。如图5-13所示:

图5-13预约信息界面
管理员点击养护修复。进入养护修复页面输入藏品编号、藏品名称、藏品分类、养护状态可以搜索或删除养护修复信息,并进行查看、修改和删除等操作。如图5-14所示:

图5-14养护修复界面
5.2.2工作人员功能实现
工作人员进入主页面,主要功能包括对用户、预约时段、藏品分类、展馆信息、藏品信息、预约信息、养护修复、系统日志、用户资料等进行操作。工作人员主页面如图5-15所示:

图5-15工作人员主界面
工作人员点击预约时段。进入预约时段页面输入预约时段可以搜索或新增预约时段信息,并进行查看或修改等操作。如图5-16所示:

图5-16预约时段界面
源码无偿分享,文未领取
更多推荐



所有评论(0)