人工智能+交通行业应用设计方案:打造高效、安全、绿色的未来出行体系(8000+字深度解析)
本文系统解读《基于人工智能+交通行业应用设计方案》的核心内容,全面剖析AI技术在智能交通信号控制、自动驾驶、交通流量预测、车联网(V2X)等关键场景的落地路径。文章从行业痛点出发,深入阐述“感知—决策—控制—服务”全链条技术架构,并结合传感器融合、路径规划、碰撞避免等核心技术模块,揭示AI如何重构现代交通系统。全文超8000字,涵盖技术原理、实施框架、经济效益与政策建议,是政府管理者、交通科技企业

摘要:本文系统解读《基于人工智能+交通行业应用设计方案》的核心内容,全面剖析AI技术在智能交通信号控制、自动驾驶、交通流量预测、车联网(V2X)等关键场景的落地路径。文章从行业痛点出发,深入阐述“感知—决策—控制—服务”全链条技术架构,并结合传感器融合、路径规划、碰撞避免等核心技术模块,揭示AI如何重构现代交通系统。全文超8000字,涵盖技术原理、实施框架、经济效益与政策建议,是政府管理者、交通科技企业、AI从业者不可错过的实战指南。
一、行业背景:城市交通正面临前所未有的挑战
1.1 城市化加速,交通系统承压
随着全球城市化进程加快,人口向大城市高度集中,传统交通系统已不堪重负:
- 交通拥堵:一线城市通勤时间平均增加30%以上,年经济损失高达GDP的5%-10%;
- 交通事故频发:全球每年约135万人死于道路交通事故,90%以上与人为失误相关;
- 环境污染加剧:交通运输占全球碳排放的24%,是实现“双碳”目标的关键领域;
- 资源错配严重:路网利用率不均、公共交通吸引力不足、停车难等问题突出。
传统“修路扩能”模式已触及物理与财政天花板,亟需通过智能化手段提升系统效率。
1.2 AI技术崛起,为交通变革提供新引擎
人工智能,特别是深度学习、计算机视觉、强化学习、边缘计算等技术的突破,为交通系统注入了全新活力:
- 感知更精准:多传感器融合实现全天候环境理解;
- 决策更智能:基于大数据的预测与优化模型;
- 控制更协同:车—路—云一体化联动;
- 服务更个性:MaaS(出行即服务)理念落地。
据Statista预测,到2025年,全球智能交通市场规模将达到1400亿美元,年均增长率高达20%。这不仅是技术趋势,更是巨大的经济蓝海。
二、总体架构:构建“端—边—云”协同的AI交通大脑
文档提出了一套完整的AI+交通应用架构,其核心是以智能交通管理系统(ITS) 为中枢,连接“感知层—平台层—应用层”。
2.1 感知层:全域、全时、全要素数据采集
这是整个系统的“感官”,负责实时捕获交通世界的动态信息。
- 固定式感知:
- 高清摄像头:用于车牌识别、违章抓拍、交通流统计;
- 地磁/微波线圈:检测车辆存在与速度;
- 气象站:监测能见度、降雨、结冰等影响因素。
- 移动式感知:
- 车载OBU(车载单元):通过V2X通信上报位置、速度、意图;
- 智能手机APP:匿名化采集用户GPS轨迹,形成海量浮动车数据。
- 新型感知:
- 无人机巡检:快速响应事故、拥堵事件;
- 卫星遥感:宏观路网状态监测。
所有感知数据通过5G/光纤网络,实时回传至边缘或云端处理节点。
2.2 平台层:AI驱动的数据处理与决策中心
这是系统的“大脑”,由三大核心平台构成:
(1)数据处理平台
- 功能:对来自千万级传感器的异构数据进行清洗、融合、存储。
- 技术:采用Hadoop、Spark等大数据框架,构建PB级数据湖。
- 输出:标准化的交通状态数据流(如每5分钟更新一次的路段速度矩阵)。
(2)AI算法平台
- 功能:运行各类机器学习和深度学习模型。
- 核心模型:
- 短时交通流预测模型(LSTM, GRU):预测未来15-60分钟流量;
- 事件检测模型(CNN, GNN):自动识别事故、拥堵、施工;
- 信号配时优化模型(强化学习):动态调整红绿灯周期。
(3)仿真与数字孪生平台
- 功能:在虚拟世界中复刻真实交通网络,用于策略预演与效果评估。
- 价值:避免“试错成本”,确保上线策略的科学性与安全性。
2.3 应用层:面向不同用户的智能服务
这是系统的“手脚”,将AI能力转化为实际价值。
- 面向管理者:交通指挥调度、应急响应、规划辅助;
- 面向运营者:公交智能排班、出租车智能调度、物流路径优化;
- 面向公众:个性化导航、停车位预约、公交到站预测。
三、核心应用场景详解
3.1 智能交通信号控制:告别“固定配时”的粗放时代
痛点
传统信号灯采用固定或简单感应式配时,无法适应动态变化的交通需求,导致“空等红灯”与“长龙拥堵”并存。
AI解决方案
- 数据输入:路口上下游的实时流量、排队长度、车速。
- 算法核心:深度Q网络(DQN) 或 多智能体强化学习(MARL)。
- 将每个路口视为一个智能体,目标是最大化全局通行效率;
- 通过与环境(交通流)的不断交互,自主学习最优配时策略。
- 效果:
- 主干道平均车速提升15%-25%;
- 路口排队长度减少30%以上;
- 公交车优先通行,准点率显著提高。
案例:某大型城市核心区部署后,高峰时段通行时间缩短22%,碳排放相应减少。
3.2 自动驾驶:AI重塑出行方式的终极形态
自动驾驶是AI+交通皇冠上的明珠,其技术栈极为复杂,文档重点剖析了两大核心子系统。
3.2.1 雷达与激光雷达融合感知系统
- 硬件配置:
- 毫米波雷达:穿透雨雾能力强,测速精准;
- 激光雷达(LiDAR):生成高精度3D点云,识别静态障碍物轮廓。
- 数据融合:
- 采用卡尔曼滤波(Kalman Filter) 等算法,将两者数据时空对齐;
- 输出一个鲁棒性极强的“融合感知结果”,目标识别准确率>95%。
- 优势:弥补单一传感器缺陷,确保在黑夜、暴雨、强光等极端场景下的可靠性。
3.2.2 摄像头与视觉处理系统
- 硬件配置:多个广角/鱼眼摄像头,实现360°无死角覆盖。
- 处理流程:
- 图像预处理:HDR(高动态范围)、低光照补偿,保证成像质量;
- 特征提取:使用SIFT、ORB等算法提取关键点;
- 目标识别与分类:基于卷积神经网络(CNN),如YOLO、Faster R-CNN,识别车辆、行人、交通标志、信号灯;
- 场景理解:结合全景拼接与SLAM(即时定位与地图构建),理解自身在环境中的位置与状态。
- 多传感器融合:视觉数据与雷达/LiDAR数据再次融合,形成最终的环境模型。
关键要求:系统必须具备自我学习能力,通过OTA(空中下载)持续更新模型,以适应千变万化的道路场景。
3.2.3 路径规划与控制算法
这是自动驾驶的“小脑”,负责将感知信息转化为具体的驾驶行为。
- 全局路径规划:
- 使用A*或Dijkstra算法,基于高精地图规划从起点到终点的最优路线;
- 融合实时交通信息(来自V2I),避开拥堵路段。
- 局部路径规划:
- 使用RRT*(快速探索随机树) 或 模型预测控制(MPC),在全局路径基础上,生成一条平滑、安全、舒适的局部轨迹;
- 动态避让突然出现的行人、加塞车辆等。
- 车辆控制:
- PID控制:适用于低速、简单场景;
- MPC(模型预测控制):核心算法,通过预测未来N步的车辆状态,求解最优的油门、刹车、转向指令,确保行驶稳定性与乘坐舒适性。
3.2.4 碰撞避免策略:安全的最后防线
- 风险评估:基于相对速度、距离、运动轨迹,计算碰撞概率。
- 分级响应:
- 预警:通过HMI(人机界面)提醒驾驶员;
- 减速:自动施加制动力,降低碰撞动能;
- 转向:在确保安全的前提下,执行紧急避让操作。
- 冗余设计:即使主传感器失效,备用系统也能接管,确保“Fail-Safe”。
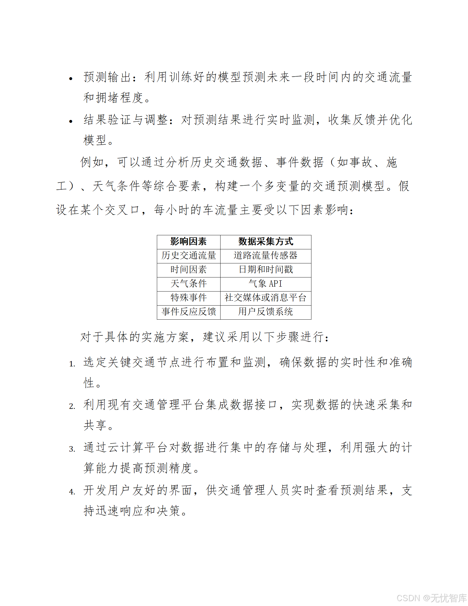
3.3 交通流量预测:从“被动响应”到“主动干预”
价值
精准的流量预测是所有上层应用(信号控制、诱导发布、应急管理)的基础。
技术方案
- 数据源:历史流量数据、天气数据、日历信息(工作日/节假日)、大型活动信息、社交媒体舆情。
- 模型选择:
- 传统模型:ARIMA, SVM,适用于短期、平稳序列;
- 深度学习模型:
- LSTM/GRU:擅长捕捉时间序列的长期依赖关系;
- 图神经网络(GNN):将路网建模为图结构,节点是路段,边是拓扑连接,能有效捕捉空间相关性(如上游拥堵会传导至下游)。
- 输出:未来15分钟、30分钟、60分钟的各路段流量、速度、占有率预测值。
效果:预测准确率(MAPE)可达85%以上,为管理者提供宝贵的“决策窗口期”。
3.4 车联网(V2X):构建协同式智能交通生态
V2X(Vehicle-to-Everything)是实现高级别自动驾驶和智慧交通的关键使能技术。
- V2V(车-车通信):车辆间直接交换位置、速度、意图,实现编队行驶、协同避障。
- V2I(车-基础设施通信):车辆与信号灯、路侧单元(RSU)通信,获取绿波车速建议、前方事故预警。
- V2P(车-人通信):通过手机APP,向行人推送车辆接近预警,保护弱势交通参与者。
- V2N(车-云通信):接入云端高精地图、全局交通态势,实现超视距感知。
核心价值:打破单车智能的局限,实现“上帝视角”下的全局协同优化。
四、关键技术支撑体系
4.1 传感器技术
- 激光雷达:成本正快速下降,固态LiDAR成为主流;
- 4D毫米波雷达:新增高度维度,可区分地面车辆与空中物体(如桥梁);
- 事件相机(Event Camera):功耗极低,对高速运动物体捕捉能力超强。
4.2 云计算与边缘计算
- 云计算:用于训练复杂的AI模型、存储海量历史数据、运行全局优化算法;
- 边缘计算:在路侧部署MEC(多接入边缘计算)节点,处理低延迟任务(如实时信号控制、紧急事件告警),减轻云端负担。
4.3 数据安全与隐私保护
- 挑战:交通数据包含大量个人隐私(如出行轨迹),一旦泄露后果严重。
- 对策:
- 数据脱敏:对原始数据进行匿名化、泛化处理;
- 联邦学习:模型在本地训练,只上传加密的梯度参数,原始数据不出域;
- 区块链:用于记录数据访问日志,确保可追溯、不可篡改。
五、实施路径与保障措施
5.1 分阶段推进策略
- 试点期:选择1-2个典型区域(如CBD、高新区),验证核心技术的可行性;
- 推广期:扩大覆盖范围,打通跨部门数据壁垒,形成标准化接口;
- 深化期:与城市规划、土地利用、产业布局深度融合,实现“交通引领城市发展”。
5.2 多方协同机制
- 政府:制定标准规范、开放公共数据、提供财政补贴;
- 企业:投入研发、提供产品与服务、参与运营;
- 科研机构:攻关前沿技术、培养专业人才;
- 公众:积极参与、反馈体验、共建共治。
5.3 经济效益与社会影响
- 直接经济效益:
- 减少拥堵带来的燃油浪费与时间成本;
- 降低交通事故造成的财产与生命损失;
- 催生智能网联汽车、高精地图、MaaS平台等新兴产业。
- 社会效益:
- 提升城市运行效率与韧性;
- 改善居民出行体验与幸福感;
- 助力“双碳”目标,建设绿色宜居城市。
六、挑战与未来展望
尽管前景广阔,但AI+交通的规模化落地仍面临挑战:
- 技术标准化:不同厂商设备与系统间的互操作性问题;
- 法律法规滞后:L3级以上自动驾驶的责任认定尚不明确;
- 公众接受度:对AI决策的信任需要时间建立;
- 巨额投资:基础设施改造与系统建设成本高昂。
未来趋势:
- AI大模型赋能:通用交通大模型将统一处理感知、预测、规划等任务,提升系统整体性能;
- 车路云一体化:从“单车智能”走向“群体智能”,实现更高阶的协同;
- 与智慧城市深度融合:交通系统将成为城市操作系统的核心模块,与其他系统(能源、水务、安防)联动。
结语
人工智能不是交通行业的“点缀”,而是重构其底层逻辑的革命性力量。从优化一个红绿灯,到驾驭一辆无人车,再到管理一座千万人口的超级都市,AI正在将“高效、安全、绿色、人性化”的未来交通图景变为现实。
这份《基于人工智能+交通行业应用设计方案》为我们提供了一张清晰的路线图。未来的竞争,不再是修多少路、买多少车,而是谁拥有更聪明的“交通大脑”。对于所有参与者而言,拥抱AI,就是拥抱交通的未来。
参考资料:
- 《基于人工智能+交通行业应用设计方案.docx》
- Statista: Global Intelligent Transportation Systems Market Report
- 《智能网联汽车技术路线图2.0》
- IEEE Transactions on Intelligent Transportation Systems



































































































更多推荐



所有评论(0)