OpenAI 的核心架构范式——客户端(Client Layer)→ 云服务端(Cloud Service Layer)→ 大模型端(Model Layer)的三层分层架构
OpenAI 的核心架构范式——客户端(Client Layer)→ 云服务端(Cloud Service Layer)→ 大模型端(Model Layer)的三层分层架构
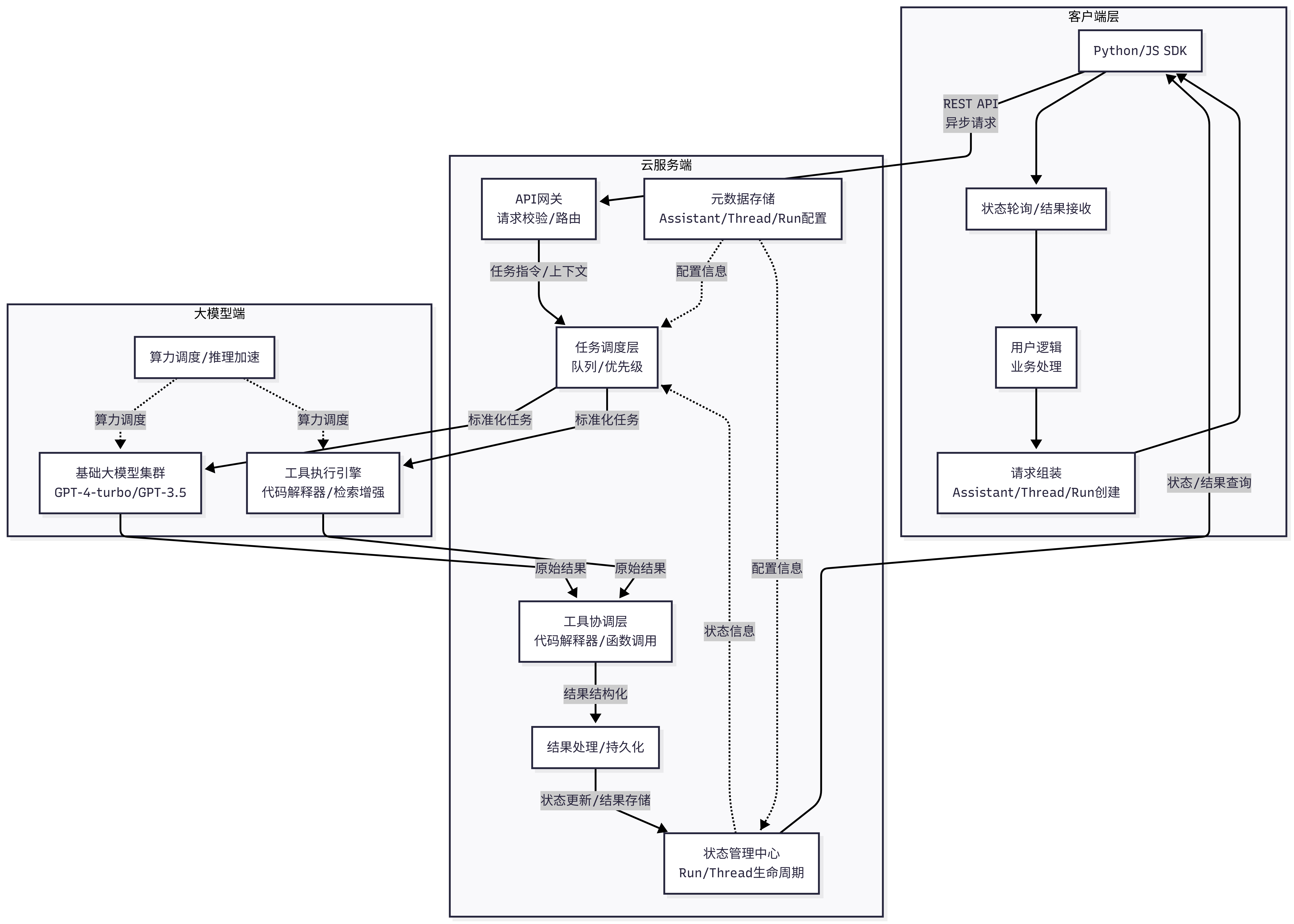
前文“调用client.beta.threads.runs.create”我们讨论了OpenAI云服务器端的处理流程,本文在此基础上进一步讨论OpenAI 的核心架构范式——客户端(Client Layer)→ 云服务端(Cloud Service Layer)→ 大模型端(Model Layer)的三层分层架构。这种架构设计并非简单的“请求-响应”堆叠,而是遵循“职责单一、分层解耦、异步协同”的核心设计原则,既适配AI大模型的算力特性,又兼顾开发者的易用性,同时保障系统的高可用与可扩展性。下面从架构视角系统拆解这三层的边界、职责、交互逻辑,以及该架构的核心价值。
一、三层架构的边界与职责
三层架构的核心是“每一层只做一类事”,通过标准化的接口和协议实现层间交互,屏蔽底层复杂度,同时让每层可独立迭代升级。其整体架构模型如下:
1. 客户端层(用户侧):轻量化的“交互入口”
定位
用户侧的轻量级调用层,是开发者与OpenAI服务交互的唯一入口,无核心业务逻辑,仅负责“发起请求、接收结果、处理业务”。
职责
- 初始化:通过SDK(如OpenAI Python库)创建客户端,完成身份认证(API Key);
- 请求组装:按OpenAI API规范,封装创建Assistant/Thread/Run的参数(如助手指令、线程ID、用户需求);
- 异步提交:调用
runs.create等接口,将任务提交给云服务端,快速获取Run ID和初始状态(非阻塞); - 状态轮询:通过
runs.retrieve定期查询任务状态,感知云服务端的处理进度; - 结果消费:任务完成后,从云服务端读取Thread中的结果,集成到自身业务逻辑(如展示鲜花价格计算结果)。
特征
- 无状态:客户端不存储任何任务状态、上下文或模型数据,重启后可通过ID恢复;
- 轻量化:仅依赖SDK封装的API调用逻辑,无需关注底层算力、调度等复杂问题;
- 业务聚焦:开发者只需关注“自己要做什么”(如计算鲜花价格),而非“怎么做”(如模型如何推理)。
案例具象化
我们编写的Python代码(前文“【1】、【2】、【3】”)就是典型的客户端层:初始化client = OpenAI()、创建Assistant/Thread、提交Run任务、轮询状态、打印计算结果,所有逻辑都围绕“交互”展开,无任何模型推理或任务调度代码。
2. 云服务端(OpenAI侧):承上启下的“管控中枢”
定位
三层架构的核心中间件,是客户端与大模型端的“桥梁”,负责所有调度、管控、适配逻辑,屏蔽大模型端的复杂性,为客户端提供标准化、易用的API接口。
职责
- 接入层:API网关负责请求校验(API Key合法性、参数格式)、限流、路由,过滤非法请求;
- 任务调度:将客户端提交的Run任务加入队列,按“优先级(付费等级)+ 资源负载 + 任务类型”调度,避免大模型端过载;
- 状态管理:维护Run/Thread/Assistant的全生命周期状态(
queued→in_progress→completed),并持久化状态数据; - 元数据存储:存储Assistant的配置(模型、工具、指令)、Thread的上下文消息、Run的执行日志;
- 工具协调:当任务需要调用工具(如代码解释器)时,协调工具引擎与大模型的交互,处理工具执行结果;
- 结果处理:将大模型端返回的原始结果结构化,写入Thread,并更新Run状态为
completed; - 容错与重试:大模型端执行失败时,自动重试(如临时算力不足),并记录错误原因(
last_error)。
特征
- 解耦核心:隔离客户端与大模型端,客户端无需知道大模型的类型、算力分布、调用方式;
- 异步缓冲:通过任务队列削峰填谷,适配大模型的高算力、高延迟特性;
- 标准化封装:将大模型的“智能能力”封装为“Assistant/Thread/Run”的对象化接口,降低开发者学习成本。
案例具象化
你调用runs.create后,云服务端会先验证thread_id和assistant_id是否合法,再将“计算鲜花价格”的任务加入队列;调度到该任务后,读取Thread中的用户需求和Assistant的工具配置,将任务转发给大模型端;大模型返回结果后,云服务端将结果写入Thread,并把Run状态改为completed。
3. 大模型端(OpenAI侧):算力与智能的“执行引擎”
定位
三层架构的底层能力层,是所有“智能行为”的载体,负责执行具体的推理、计算、生成任务,不直接与客户端交互。
职责
- 智能推理:接收云服务端下发的标准化任务(如“基于用户需求,用代码解释器计算鲜花价格并生成回复”),调用基础大模型(GPT-4-turbo)理解需求;
- 工具执行:按需调用绑定的工具(如代码解释器执行
3*5+2*8的计算),获取工具执行结果; - 结果生成:结合大模型推理和工具结果,生成结构化的自然语言回复(如计算过程+最终价格);
- 算力调度:依托OpenAI的分布式算力集群,完成高并发的推理任务,保障执行效率。
特征
- 高算力密集:大模型推理需要海量GPU/TPU资源,是整个架构的算力核心;
- 黑盒化:客户端无法直接访问,只能通过云服务端的标准化接口间接调用;
- 能力可扩展:可按需挂载不同工具(代码解释器、检索增强、函数调用),扩展智能能力边界。
案例具象化
云服务端将“3朵玫瑰每朵5元,2朵百合每朵8元,总价是多少?”的任务下发给大模型端后,GPT-4-turbo先分析需求,触发代码解释器执行计算,再将计算结果转化为自然语言回复,最终返回给云服务端。
二、层间交互的核心逻辑:异步、标准化、解耦
三层架构的交互并非简单的“请求-响应”,而是基于“异步协同+标准化协议”的模式,核心特点如下:
1. 客户端 ↔ 云服务端:异步REST API交互
- 协议:基于HTTP/HTTPS的REST API,SDK封装了所有接口细节;
- 模式:“异步请求-轮询响应”——客户端提交任务后立即返回,无需等待执行完成,通过轮询获取最终状态;
- 数据:客户端仅传递“元数据ID”(如
thread_id/assistant_id),而非完整的上下文,减少数据传输量。
2. 云服务端 ↔ 大模型端:私有协议的调度交互
- 协议:OpenAI内部私有协议(如gRPC),适配高算力、低延迟的通信需求;
- 模式:“调度-执行-回调”——云服务端将标准化任务下发给大模型端,大模型端执行完成后回调云服务端;
- 数据:云服务端传递“完整上下文+任务指令”,大模型端返回“原始结果”,云服务端负责结构化处理。
三、三层架构的设计优势:
OpenAI的三层架构是针对“大模型服务化”的最优解,核心优势体现在4个维度:
1. 极致解耦:每层可独立迭代升级
- 客户端层:开发者可自由选择开发语言(Python/JS/Java)、框架,只需适配OpenAI的API规范,无需关注底层变更;
- 云服务端:OpenAI可升级调度逻辑、存储方案,甚至更换中间件,客户端无感知;
- 大模型端:OpenAI可替换/升级大模型(如从GPT-4-turbo升级为GPT-5)、新增工具(如图片生成),客户端只需调整Assistant的模型参数,无需改动核心逻辑。
2. 高可用:适配大模型的算力特性
- 云服务端的任务队列可“削峰填谷”,避免大模型端因突发请求过载;
- 云服务端的容错机制(自动重试、失败降级),可屏蔽大模型端的临时故障;
- 大模型端的分布式算力集群,保障高并发任务的执行效率。
3. 易用性:降低开发者的使用门槛
- 云服务端将复杂的大模型调用逻辑封装为“对象化API”(Assistant/Thread/Run),开发者无需理解大模型的推理原理、工具调用逻辑;
- 客户端只需关注业务逻辑,而非算力、调度、状态管理等底层问题,大幅降低AI应用的开发成本。
4. 资源管控:保障服务的公平与安全
- 云服务端可通过API Key管控每个客户端的算力配额、权限(如是否允许调用代码解释器),避免资源滥用;
- 大模型端的黑盒化设计,保障了模型权重和核心算法的安全,同时避免客户端直接操作带来的风险。
OpenAI 的三层架构(客户端→云服务端→大模型端)是“AI大模型服务化”的经典范式,核心逻辑可总结为:
- 职责分层:客户端做“交互”,云服务端做“管控”,大模型端做“智能执行”,每层只聚焦核心职责;
- 异步协同:通过云服务端的任务队列和状态管理,适配大模型高延迟、高算力的特性;
- 标准化封装:云服务端将大模型的复杂能力封装为简单的对象化API,降低开发者门槛;
- 独立迭代:每层可独立升级,保障系统的可扩展性和长期稳定性。
这种架构设计,既让普通开发者能快速落地智能助手场景(如鲜花价格计算器),又让OpenAI能高效管理海量的大模型算力和请求,是“易用性”与“高性能”的完美平衡。
更多推荐

所有评论(0)