2025 AI 智能化转型实战指南:企业落地路径与技术实践
在数字化向智能化跃迁的关键阶段,AI 技术已从实验室走向产业一线,成为企业突破效率瓶颈、重构核心竞争力的核心引擎。国际数据和人工智能管理协会(DAMA)牵头编撰的《2025 智变:AI 赋能政府与央国企智能化转型白皮书》,系统拆解了 AI 落地的核心逻辑与实操方法,其精华内容对各行业企业均具备极强的参考价值。本文将聚焦企业视角,提炼白皮书核心方法论,结合技术实践与落地案例,为企业智能化转型提供可复
在数字化向智能化跃迁的关键阶段,AI 技术已从实验室走向产业一线,成为企业突破效率瓶颈、重构核心竞争力的核心引擎。国际数据和人工智能管理协会(DAMA)牵头编撰的《2025 智变:AI 赋能政府与央国企智能化转型白皮书》,系统拆解了 AI 落地的核心逻辑与实操方法,其精华内容对各行业企业均具备极强的参考价值。本文将聚焦企业视角,提炼白皮书核心方法论,结合技术实践与落地案例,为企业智能化转型提供可复用的行动框架。
一、AI 转型的核心认知:从 "工具应用" 到 "系统变革"
企业智能化转型并非简单的技术堆砌,而是一场涉及业务、技术、组织的系统性重构,其核心内涵可概括为三大维度:
- 技术穿透性:以大模型、智能体(Agent)、检索增强生成(RAG)为代表的技术突破,推动 AI 从辅助工具升级为决策中枢,实现从 "被动响应" 到 "主动执行" 的跨越。
- 业务重构性:通过流程再造与模式创新,让规则性任务自动化、复杂决策智能化,最终实现效率的指数级提升。
- 生态协同性:打破数据孤岛与系统壁垒,构建跨部门、跨业务的智能协同网络,最大化释放数据价值。
转型的核心目标是解决三大痛点:战略层避免 "为 AI 而 AI" 的资源错配,技术层突破工程化部署与国产化适配瓶颈,组织层化解人才缺口与文化抵触难题。
二、核心技术突破:AI 落地的 "三大支柱"
白皮书明确指出,大模型、Agent、RAG/Tools 三大技术构成了企业 AI 转型的核心支柱,三者协同形成从 "能理解" 到 "能执行" 的完整能力闭环。
1. 大模型:从 "通用能力" 到 "行业专精"
大模型的核心价值在于其 "既博学又专精" 的特性,通过技术优化实现了产业级落地可能:
- 轻量化部署:采用 MLA 注意力机制、MOE 稀疏结构等架构优化,使千亿级参数模型的显存占用降至传统模型的 5%-13%,推理速度提升 3 倍以上,可在边缘设备实时运行。
- 多模态融合:支持文本、图像、语音等多源数据协同分析,如国产模型 Kimi 可处理 20 万汉字长文本,为复杂业务场景提供全方位数据支撑。
- 逻辑推理升级:从 "概率生成" 向 "逻辑推理" 进化,部分国产模型在专业领域的推理能力已反超国际主流模型,为技术文档解析、复杂问题诊断等场景提供可靠支撑。
企业选型建议:80% 的业务场景无需定制训练,直接采用国产成熟大模型(如 DeepSeek、通义千问)的开放能力即可满足需求,仅在特殊专业领域需进行轻量化微调。
2. Agent:从 "辅助工具" 到 "自主执行者"
如果说大模型是 "大脑",Agent 就是具备 "手脚" 的智能体,其演进路径清晰展现了 AI 能力的升级:
- Chat 阶段:单轮文本交互,解决标准化信息查询(如设备故障基础咨询);
- Assistant 阶段:多轮精准问答,通过知识库检索实现专业信息响应(如政策法规解读);
- Copilot 阶段:嵌入业务流程的半自动化协同,提升核心流程效率(如简历初筛、合同审查);
- Agent 阶段:跨系统自主决策,实现端到端任务闭环(如跨部门审批、应急调度)。
实践案例显示,Agent 技术可使跨部门协作效率提升 80%,某企业供应链合同筛查 Copilot 通过华为 MindSpore 微调框架,风险条款识别准确率达 92%。
3. RAG 与 Tools:打通 "知识壁垒" 与 "系统孤岛"
- RAG(检索增强生成):作为 "智库引擎",将企业政策文件、技术手册、合同条款等非结构化数据转化为结构化知识库,通过语义检索实现精准问答,解决 "知识多而不用" 的痛点。某国企供应链协议智能检索系统,基于向量数据库实现 10 万 + 合同条款秒级匹配。
- Tools(业务连接器):通过标准化 API 封装,将企业现有业务系统转化为 AI 可调用的 "技能插件",实现跨系统任务自动流转,如营业执照智慧审批可自动触发工商核验、在线填报、进度查询等一系列操作。
三、场景选择方法论:精准锁定高价值落地场景
企业 AI 转型成功的关键,在于选对场景、精准发力。白皮书提出的 "双维定位 + 十问评估" 体系,为企业提供了可量化的场景筛选工具。
1. 双维定位:价值 - 难度九宫格
基于 "业务价值密度"(纵轴)与 "实施难度系数"(横轴),将场景划分为九类,优先聚焦三类高潜力场景:
- 战略型场景(高价值 / 低难度):战略契合度 > 90%,政策支持力度大,技术储备充足,如设备预测性维护、智能审批等,可快速实现 "速赢"。
- 杠杆型场景(中价值 / 低难度):技术成熟度 > 80%,数据可获得性 > 90%,如智能客服、会议纪要生成等,效率提升率可达 20%-50%。
- 攻坚型场景(高价值 / 中难度):支撑业务模式创新,潜在收益增长 > 100%,如产业链协同、风险预警等,需跨部门协作突破。
2. 场景自评:AI 应用十问模型
通过 10 项可量化指标评估场景可行性(总分≥40 分建议优先实施),核心指标包括:
- 战略卡位:是否支撑企业核心业务目标;
- 收益量化:能否实现 3 倍以上效率提升或成本节约;
- 数据准备:结构化数据覆盖率是否超过 70%;
- ROI 测算:3 年内能否实现投入产出平衡;
- 进化空间:是否具备向 Agent 阶段演进的扩展性。
3. 成熟场景实践参考
| 应用领域 | 典型场景 | 技术组合 | 效率提升效果 |
|---|---|---|---|
| 智能办公 | 公文智能批阅 | NLP + 规则引擎 | 跨部门流转时效压缩 60% |
| 职能提效 | 法务合同审查 | 知识图谱 + RAG | 审查周期从 5 天缩短至 2 小时 |
| 设备管理 | 预测性维护 | 时序预测 + 知识图谱 | 非计划停机减少 40% |
| 供应链管理 | 风险预警 | Copilot + 微调模型 | 紧急采购频次下降 63% |
四、落地实施路径:五步穿透法,从 0 到 1 快速落地
针对企业转型 "落地难" 问题,白皮书提出 "五步穿透法",形成从规划到运营的完整闭环,确保 AI 应用快速见效、持续优化。
1. 场景锚定(2-3 个月)
基于价值 - 难度九宫格和十问模型,锁定 3-5 个高优先级场景,输出《场景优先级清单》,明确每个场景的 ROI 测算、资源需求和技术路线。
2. 知识数据准备(2-3 个月)
- 构建行业知识图谱,融合结构化与非结构化数据,形成标准化训练集;
- 建立数据质量评估体系(完整性≥95%、一致性≥90%),通过隐私计算实现跨部门数据安全共享;
- 输出数据血缘地图,可视化展示数据流向与依赖关系。
3. 智能体开发(3-4 个月)
- 采用参数高效微调(PEFT)技术,在通用大模型基础上注入行业知识,降低开发成本;
- 增强模型可解释性,开发决策溯源工具,确保 AI 决策可审计、可追溯;
- 输出《Prompt 优化手册》,提供场景化模板与调试指南。
4. 工程打磨(2-3 个月)
- 选择适配的系统集成模式(独立应用、界面集成、功能集成或无感集成);
- 通过 A/B 测试优化用户交互设计,跨越 "可用" 到 "好用" 的鸿沟;
- 完成 UAT 用户验收测试,确保系统与现有业务流程无缝衔接。
5. 持续运营(长期)
- 构建 "用户反馈 - 数据标注 - 模型训练 - 效果验证" 的反馈飞轮;
- 建立 AI 运营看板,实时监控日均调用量、响应时长、准确率等核心指标;
- 每季度滚动更新模型,根据业务变化持续优化 AI 能力。
五、组织与技术保障:筑牢转型根基
1. 人才梯队建设
构建 "指挥官 + 工程师 + 训练师" 三级人才体系:
- 指挥官:具备 AI 战略思维的决策层,主导转型方向与资源配置;
- 工程师:掌握模型开发、系统集成技术的技术团队,负责工程化落地;
- 训练师:熟悉业务场景的一线员工,参与模型训练与效果验证。
同时建立数字化素养积分制,将 AI 应用能力与晋升考核挂钩,激发全员转型动力。
2. 技术选型与适配
- 算力部署:高敏感业务采用本地化部署保障数据安全,非核心业务采用混合云模式降低成本;
- 国产化适配:优先选择支持信创体系的工具链与平台,构建自主可控的技术栈;
- 系统集成:老旧系统优先采用独立应用或界面集成模式,支持模块化扩展的系统可推进功能集成或无感集成。
3. 风险管控体系
- 分层风险管控:针对高敏感场景建立 "备案 - 监测 - 应急" 全程机制;
- 技术透明治理:通过数据追溯、模型可解释性技术,确保 AI 应用合规可控;
- 容错机制设计:建立 "AI 创新试错基金",允许合理失败率,鼓励基层创新。
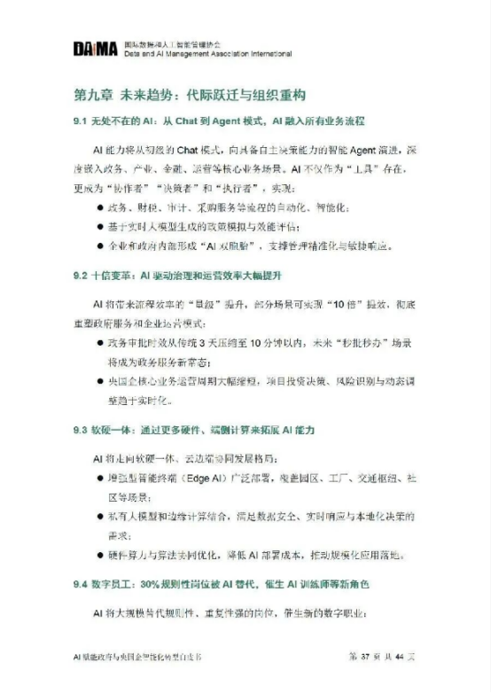
六、未来趋势:AI 驱动的组织与业务重构
白皮书预判,未来 3-5 年 AI 将推动企业实现代际跃迁,核心趋势包括:
- 效率十倍变革:政务审批、核心业务流程等场景时效将压缩 90% 以上,"秒办" 成为常态;
- 数字员工普及:30% 的规则性岗位将被 AI 替代,催生 AI 训练师、Prompt 工程师等新职业;
- 服务无感智能:公共服务与企业服务将实现 "零感知触发、无人工介入",个性化精准服务成为标准;
- 产业生态协同:跨企业、跨行业的 AI 协同网络将形成,推动产业链级资源优化配置。

企业智能化转型不是 "选择题" 而是 "必修课",其核心逻辑是 "业务引领 + 技术赋能",拒绝表面化的 "AI+" 工程,坚持以业务问题为核心的 "+AI" 模式。通过精准选择高价值场景、采用成熟技术组合、遵循科学实施路径,企业可快速释放 AI 价值,实现从 "数字化" 到 "智能化" 的质变。
正如白皮书强调,转型成功的关键在于 "以确定性应对不确定性"—— 坚守业务价值导向、构建自主可控的技术体系、培育敏捷适配的组织能力,方能在 AI 时代的变革浪潮中行稳致远。
更多推荐



所有评论(0)