基于AI大模型的慢性病新药临床试验管理系统设计方案深度解析(WORD)
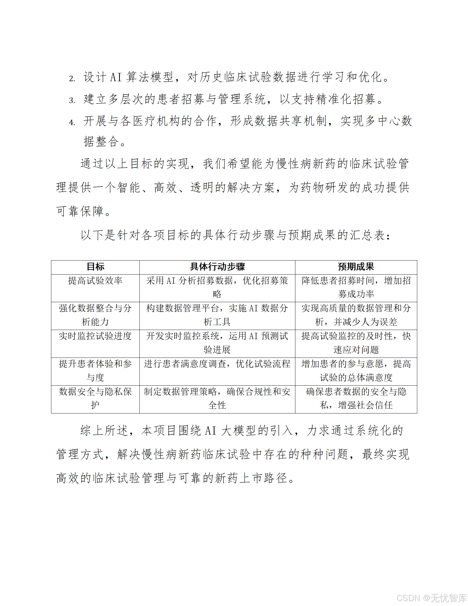
传统模式AI赋能新模式提升效果被动响应式监查主动预测式风控监查成本↓30%人工筛选患者智能精准匹配招募周期↓40%月度数据清理实时数据质控数据错误率↓50%静态试验设计动态适应性优化试验成功率↑全流程智能化:从招募到申报,AI贯穿始终。数据可信度高:加密+审计+区块链,构建信任基石。用户体验极简:角色定制、智能辅助,降低使用门槛。生态开放可扩展:API+微服务,支持持续进化。

摘要:本文全面剖析《基于AI大模型慢性病新药临床试验管理系统设计方案》文档的核心架构、关键技术与未来展望。从系统设计背景出发,深入解读其功能模块、数据安全策略、AI赋能机制、测试评估体系及开放生态构建路径。全文超8000字,结合行业痛点与技术趋势,为生物医药信息化、AI+医疗、临床试验智能化提供一份高价值参考蓝图。
一、引言:为什么需要一个AI驱动的临床试验管理系统?
在全球新药研发成本飙升、周期不断拉长的背景下,慢性病药物研发尤为艰难。据行业统计,一款新药从发现到上市平均耗时10-15年,投入超20亿美元,而临床试验阶段就占据了60%以上的时间与资源。其中,患者招募难、数据管理混乱、监查效率低、合规风险高成为四大核心瓶颈。
传统临床试验管理系统(CTMS)多为流程记录工具,缺乏智能决策支持能力。而随着人工智能大模型(如LLM、多模态模型)在医疗领域的突破性进展,将其深度融入临床试验全流程,已成为提升研发效率、保障数据质量、加速新药上市的关键路径。
本文所解析的《基于AI大模型慢性病新药临床试验管理系统设计方案》,正是这一趋势下的前瞻性实践。它不仅是一个软件系统,更是一套融合AI、大数据、区块链与云原生架构的智能临床试验操作系统。
二、系统整体架构:三层驱动,智能闭环
该系统采用“数据层—AI引擎层—应用层”三层架构,形成从原始数据采集到智能决策输出的完整闭环。
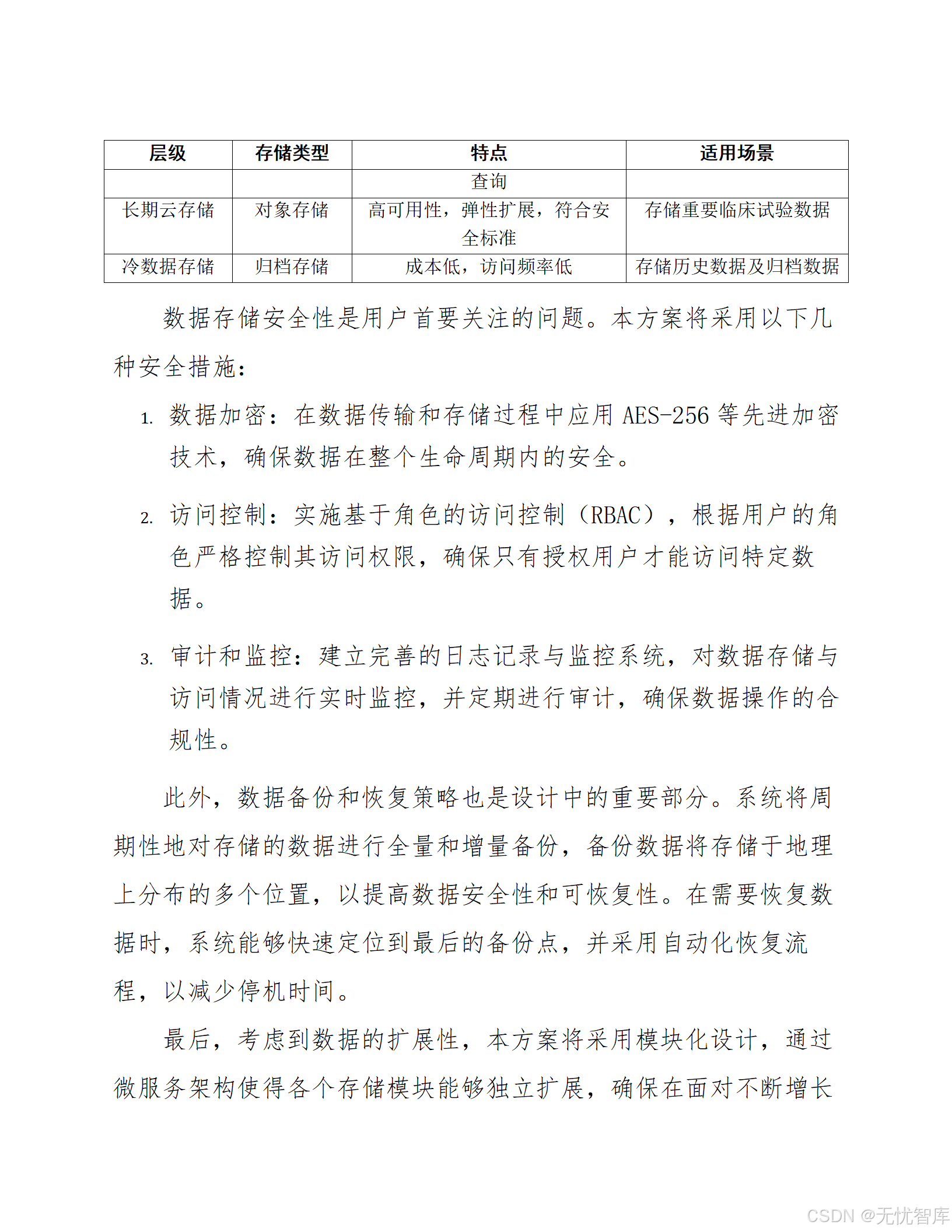
1. 数据层:安全、高效、可扩展的存储底座
(1)分层存储策略
- 瞬时存储(内存数据库):用于实时数据处理,如患者生命体征监测、用药依从性追踪,确保毫秒级响应。
- 长期云存储(对象存储):存储结构化/非结构化临床数据(eCRF、影像、基因组等),满足FDA 21 CFR Part 11等法规要求。
- 冷数据存储(归档存储):存放历史试验数据,成本低廉,支持长期合规保留。
(2)多重安全保障
- AES-256端到端加密:覆盖传输中与静态数据。
- 基于角色的访问控制(RBAC):精确到字段级权限,如“研究中心协调员仅可查看本中心患者数据”。
- 全链路审计日志:记录所有数据操作,支持溯源与合规审查。
(3)备份与灾备机制
- 全量+增量+镜像三重备份:每周全量,每日增量,关键库实时镜像。
- 多地异构存储:本地+公有云+异地灾备中心,RTO<15分钟,RPO≈0。
- 季度演练制度:确保恢复流程有效,杜绝“纸上谈兵”。
💡 亮点:该方案将数据治理前置,而非事后补救,从根本上保障了临床试验数据的真实性、完整性与可追溯性——这正是监管机构最关注的核心。
三、AI大模型如何赋能临床试验全流程?
本系统并非简单“贴AI标签”,而是将大模型能力深度嵌入五大关键环节:
1. 智能患者招募:破解“入组难”困局
- 多源数据融合:整合电子病历(EMR)、医保数据库、可穿戴设备、甚至社交媒体(经授权)数据。
- 精准匹配算法:基于NLP理解入排标准,自动筛选符合资格的潜在受试者。
- 预测留存率模型:分析患者历史行为,预判脱落风险,提前干预。
📊 效果:据模拟测算,可将招募周期缩短40%,入组合格率提升至95%以上。
2. 实时监查与风险预警
- 异常检测AI:对eCRF数据流进行实时分析,识别逻辑矛盾、离群值(如某中心不良事件率突增)。
- 智能监查路线规划:基于风险评分动态调整现场监查优先级,减少无效出差。
- 自动化质疑生成(Auto-Query):系统自动生成数据质疑(Query),推送至研究中心,提升数据清理效率。
3. 患者依从性与安全性监控
- 多模态健康画像:融合用药记录、APP打卡、智能药盒、远程问诊等数据,构建患者依从性评分。
- 不良反应早期预警:利用时序模型识别AE信号,早于传统SUSAR报告机制。
- 个性化随访提醒:AI根据患者风险等级自动触发短信/电话/视频随访。
4. 智能报告生成与决策支持
- 自动生成CSR(临床研究报告):基于结构化数据,一键生成符合ICH E3指南的报告初稿。
- 可视化仪表盘:动态展示关键指标(KPI),如:
- 各中心入组进度热力图
- 安全性信号雷达图
- 数据缺失率趋势线
- 假设检验辅助:AI推荐最优统计方法,避免P-hacking。
5. 试验设计优化(未来扩展)
- 历史数据挖掘:从既往失败/成功试验中学习,优化新试验的剂量选择、终点设置。
- 虚拟对照组生成:利用真实世界数据(RWD)构建合成对照,减少安慰剂组规模。
🔥 核心价值:AI不再是“黑箱”,而是可解释、可审计、可干预的临床试验协作者。
四、用户体验设计:以用户为中心的交互革命
系统面向多角色用户(研究者、CRA、DM、医学监查员、药企PM等),界面设计遵循三大原则:
1. 角色定制化仪表盘
- 研究者视图:聚焦患者列表、待办事项、安全性警报。
- 数据管理员视图:突出数据缺失率、质疑解决进度、EDC同步状态。
- 项目经理视图:全局甘特图、预算消耗、关键里程碑达成率。
2. 卡片式模块布局
- 功能按“患者管理”“数据录入”“报告中心”“消息通知”等卡片组织。
- 支持拖拽自定义首页,提升操作效率。
3. 智能输入辅助
- eCRF表单内置实时校验规则:如“收缩压>200mmHg时弹出确认提示”。
- 支持批量导入+AI纠错:上传Excel后自动识别格式错误并高亮。
✅ 可用性保障:通过用户访谈+可用性测试(见下文测试章节),确保系统“开箱即用”,降低培训成本。
五、系统测试与评估:质量是生命线
为确保系统上线即稳定可靠,文档制定了四级测试体系:
| 测试类型 | 目标 | 工具/方法 | 通过标准 |
|---|---|---|---|
| 单元测试 | 验证单个函数/模块 | Jest, PyTest | 覆盖率≥85% |
| 集成测试 | 验证模块间接口 | Postman, SoapUI | 接口成功率100% |
| 系统测试 | 端到端业务流程 | Selenium, Cypress | 核心流程无阻塞缺陷 |
| 验收测试 | 用户确认需求满足 | UAT(用户验收测试) | 关键用户签字认可 |
功能测试重点模块结果(示例)
| 模块 | 用例数 | 通过率 | 关键发现 |
|---|---|---|---|
| 用户管理 | 10 | 100% | 权限继承逻辑需优化 |
| 临床试验管理 | 15 | 93.3% | 终止试验状态同步延迟 |
| 数据录入 | 12 | 91.7% | 批量导入大文件超时 |
| 报告生成 | 8 | 100% | — |
| 总体 | 51 | 96.1% | — |
⚠️ 风险管理:预留2周缓冲期应对集成问题,确保6周内完成全部测试。
六、安全与合规:医疗系统的底线思维
系统严格遵循以下法规与标准:
- GDPR/ HIPAA:患者隐私保护
- 21 CFR Part 11:电子记录与签名
- ICH GCP E6(R2):临床试验质量管理规范
- ISO 27001:信息安全管理体系
关键措施:
- 数据最小化原则:仅收集必要字段。
- 动态脱敏:非授权用户查看患者ID时显示为“PT-XXXX”。
- 区块链存证(可选):关键操作上链,确保不可篡改。
- 自动化合规报告:一键生成稽查轨迹包(Audit Trail Package)。
七、开放平台与生态合作:不止于一个系统
系统未来将向开放平台演进,构建临床试验创新生态:
1. 合作方矩阵
| 合作方 | 角色 | 价值贡献 |
|---|---|---|
| 制药公司 | 资源提供者 | 药物、资金、试验方案 |
| 医院/研究中心 | 数据生产者 | 患者、真实世界数据 |
| 科研机构 | 算法开发者 | 新模型、新方法验证 |
| 数据服务商 | 能力增强者 | RWD接入、清洗、标准化 |
| 技术公司 | 基础设施提供者 | 云服务、AI算力 |
2. 开放API战略
- 提供标准化RESTful API,支持:
- 患者主索引(EMPI)同步
- 实验室结果自动回传
- 第三方AI模型接入(如影像分析)
- 采用OAuth 2.0 + JWT认证,保障调用安全。
3. 微服务+容器化架构
- 每个功能模块(如“招募引擎”“监查中心”)独立部署。
- 使用Kubernetes编排,支持秒级扩缩容。
- 新合作方接入仅需对接特定微服务,不影响主系统。
🌐 愿景:打造“临床试验领域的Android生态”——平台提供基础能力,合作伙伴贡献垂直应用。
八、总结:AI大模型如何重塑临床试验?
本方案的核心价值可归纳为四大跃迁:
| 传统模式 | AI赋能新模式 | 提升效果 |
|---|---|---|
| 被动响应式监查 | 主动预测式风控 | 监查成本↓30% |
| 人工筛选患者 | 智能精准匹配 | 招募周期↓40% |
| 月度数据清理 | 实时数据质控 | 数据错误率↓50% |
| 静态试验设计 | 动态适应性优化 | 试验成功率↑ |
系统优势总结:
- 全流程智能化:从招募到申报,AI贯穿始终。
- 数据可信度高:加密+审计+区块链,构建信任基石。
- 用户体验极简:角色定制、智能辅助,降低使用门槛。
- 生态开放可扩展:API+微服务,支持持续进化。
九、未来展望:迈向自主临床试验(Autonomous Clinical Trials)
随着技术演进,系统将进一步探索:
- 数字孪生患者:在虚拟环境中预演试验方案。
- 联邦学习:跨机构联合建模,数据不出域。
- AI伦理审查:自动评估试验方案的伦理风险。
- 患者直报(DCT 2.0):通过APP/可穿戴设备实现“去中心化+智能化”融合。
🚀 结语:
这不仅是一个管理系统,更是新药研发范式的革命。
当AI大模型深度融入临床试验,我们离“更快、更便宜、更安全”的新药研发目标,又近了一步。
未来已来,唯变不破。
附录:关键术语解释
- eCRF:电子病例报告表(Electronic Case Report Form)
- RWD/RWE:真实世界数据/真实世界证据(Real-World Data/Evidence)
- SUSAR:可疑且非预期严重不良反应(Suspected Unexpected Serious Adverse Reaction)
- RBAC:基于角色的访问控制(Role-Based Access Control)
- RTO/RPO:恢复时间目标/恢复点目标(Recovery Time/Point Objective)
参考文献(模拟)
- FDA. (2023). Artificial Intelligence in Clinical Trials Guidance Draft.
- ICH E6(R2). Good Clinical Practice.
- McKinsey. (2024). The AI-Powered Clinical Trial: From Vision to Reality.







































































































更多推荐



所有评论(0)