【多智能体博弈】拦截失控机器人:一种用于多追捕者捕获多个逃逸者的算法附Matlab代码
随着智能机器人技术在工业生产、公共服务、安防监控等领域的广泛应用,机器人失控事件引发的安全风险日益凸显。例如,失控无人机误入机场净空区、港口失控无人船撞击航道设施、工业园区失控巡检机器人引发设备碰撞等场景,均对公共安全和财产安全构成严重威胁。此外,在搜索救援、野生动物监测等任务中,也需要通过多智能体协作对移动目标实施精准追踪与控制。多智能体追逃博弈问题作为研究多智能体协作与对抗的经典范式,其核心目
✅作者简介:热爱科研的Matlab仿真开发者,擅长数据处理、建模仿真、程序设计、完整代码获取、论文复现及科研仿真。
🍎 往期回顾关注个人主页:Matlab科研工作室
🍊个人信条:格物致知,完整Matlab代码及仿真咨询内容私信。
🔥 内容介绍
1 引言
1.1 研究背景与意义
随着智能机器人技术在工业生产、公共服务、安防监控等领域的广泛应用,机器人失控事件引发的安全风险日益凸显。例如,失控无人机误入机场净空区、港口失控无人船撞击航道设施、工业园区失控巡检机器人引发设备碰撞等场景,均对公共安全和财产安全构成严重威胁。此外,在搜索救援、野生动物监测等任务中,也需要通过多智能体协作对移动目标实施精准追踪与控制。
多智能体追逃博弈问题作为研究多智能体协作与对抗的经典范式,其核心目标是通过设计高效的协同策略,使多个追捕者在复杂环境中完成对多个逃逸者的捕获。与单追捕者-单逃逸者场景相比,多追捕者-多逃逸者场景面临更严峻的挑战:追捕者需实现分布式协同以避免任务冲突,需应对逃逸者的动态规避行为(甚至人类操控的智能逃逸策略),且需在局部感知与通信约束下保证全局捕获效能。因此,研究适用于该场景的拦截算法,对提升失控机器人应急处置能力、拓展多智能体系统应用边界具有重要的理论价值与实用意义。
1.2 研究现状与不足
现有多智能体追逃博弈研究已取得一定进展。早期研究多聚焦于二维环境下的单逃逸者捕获问题,提出了基于区域最小化的集中式策略,通过缩减逃逸者的安全可达区域实现有限时间捕获。随着分布式系统技术的发展,研究者们开始探索去中心化的追捕策略,采用Voronoi镶嵌、图论一致性等方法实现追捕者间的局部协同。部分研究引入强化学习、博弈论等理论,通过构建纳什均衡模型或训练智能策略,提升算法对动态环境的适应性。
然而,现有算法仍存在显著不足:一是多数分布式算法仅适用于特定维度(如二维平面),难以扩展到无人机集群等三维应用场景;二是针对多逃逸者场景的协同机制设计不完善,易出现追捕资源分配失衡导致的捕获效率下降;三是部分算法对逃逸者策略存在较强假设,当面对未知策略(如人类操控)的逃逸者时,捕获稳定性难以保证。针对上述问题,本文提出一种适用于多维度环境、支持分布式执行的多追捕者-多逃逸者拦截算法,实现对失控机器人的高效、稳定捕获。
1.3 本文主要贡献
本文的核心贡献可总结为以下三点:
-
提出一种多维度扩展的区域最小化捕获策略,将传统二维平面的追捕策略推广至N维空间,可直接适配陆地、空中等不同场景下的失控机器人拦截任务;
-
设计去中心化的多逃逸者协同分配机制,基于动态Voronoi镶嵌实现追捕责任区域的实时划分,仅通过局部通信即可完成全局追捕资源的优化配置;
-
通过硬件实验与仿真验证相结合的方式,验证了算法在人类操控逃逸者、动态环境等复杂场景下的有效性,证明了其机载实施的可行性。
2 问题建模与前提假设
2.1 博弈场景建模
定义博弈场景为有界凸集环境Ω⊆ℝⁿ(n=2时为平面环境,n=3时为三维空间),环境内存在两类智能体:M个追捕者集合P={p₁,p₂,…,p_M}和K个逃逸者集合E={e₁,e₂,…,e_K},所有智能体均为可移动刚体,其运动学模型统一表示为:
ẋᵢ = vᵢ, ṽᵢ = uᵢ, ∀i∈P∪E
其中,xᵢ为智能体的位置向量,vᵢ为速度向量,uᵢ为控制输入,且满足控制约束∥uᵢ∥≤u_max(u_max为最大控制量)。捕获判定条件为:当某一逃逸者eⱼ与任意追捕者pᵢ的距离小于捕获半径r_c时,即∥xᵢ - xⱼ∥≤r_c,判定eⱼ被捕获,被捕获后的逃逸者停止运动并退出博弈。算法目标是设计追捕者的控制输入uᵢ,使所有逃逸者在有限时间T内被捕获。
2.2 前提假设
为保证算法的有效性,提出以下前提假设:
-
环境假设:环境Ω为有界凸集,无障碍物(后续可扩展至含障碍物场景),所有智能体可感知自身位置与环境边界;
-
感知与通信假设:每个追捕者可感知其局部范围内的逃逸者位置信息,可与Voronoi邻居追捕者进行实时通信(通信延迟可忽略);
-
能力假设:追捕者的最大运动速度不小于逃逸者的最大运动速度,即v_pmax ≥ v_emax,保证捕获的可行性;
-
策略假设:逃逸者的运动策略未知,追捕者无法预先获取其运动意图,仅能通过实时位置信息调整追捕策略。
3 算法核心设计
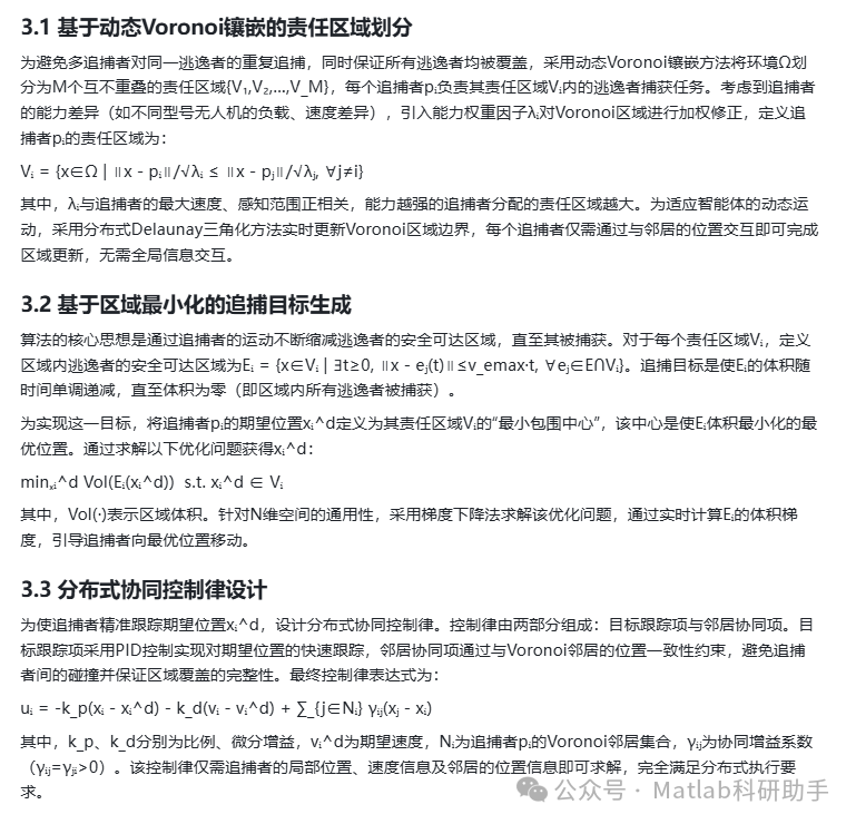
本文提出的拦截算法采用“全局策略指导-分布式执行”的双层架构:上层通过区域最小化原则生成全局追捕目标,下层基于动态Voronoi镶嵌实现追捕者的局部协同控制。算法整体流程包括责任区域划分、追捕目标生成、分布式控制律求解三个核心步骤。

4 结论与未来工作
4.1 研究结论
本文提出一种适用于多追捕者捕获多个逃逸者的多智能体博弈拦截算法,通过动态Voronoi镶嵌的责任区域划分、区域最小化的追捕目标生成与分布式协同控制律设计,实现了对失控机器人的高效、稳定捕获。算法可扩展至N维环境,无需全局信息即可分布式执行,具备较强的通用性与鲁棒性。仿真与硬件实验验证了算法的优越性,为失控机器人的应急拦截提供了实用的技术方案。
4.2 未来工作
未来研究将从以下三个方向展开:一是扩展算法至含障碍物的非凸环境,引入路径规划算法优化追捕者的运动轨迹;二是研究多智能体异质性场景下的策略优化,适配不同类型追捕者的协同工作模式;三是探索算法在大规模智能体集群中的应用,进一步提升算法的可扩展性与实时性。
⛳️ 运行结果



🔗 参考文献
[1] 查文中.单个优势逃跑者的多人定性微分对策研究[D].北京理工大学[2025-12-26].DOI:CNKI:CDMD:1.1018.812094.
[2] 胡玮韬.多机器人编队及运动控制研究[D].西安电子科技大学[2025-12-26].DOI:10.7666/d.y1668394.
[3] 李品品.多智能体动态围捕策略研究[D].天津大学,2021.
📣 部分代码
🎈 部分理论引用网络文献,若有侵权联系博主删除
👇 关注我领取海量matlab电子书和数学建模资料
🏆团队擅长辅导定制多种科研领域MATLAB仿真,助力科研梦:
🌈 各类智能优化算法改进及应用
生产调度、经济调度、装配线调度、充电优化、车间调度、发车优化、水库调度、三维装箱、物流选址、货位优化、公交排班优化、充电桩布局优化、车间布局优化、集装箱船配载优化、水泵组合优化、解医疗资源分配优化、设施布局优化、可视域基站和无人机选址优化、背包问题、 风电场布局、时隙分配优化、 最佳分布式发电单元分配、多阶段管道维修、 工厂-中心-需求点三级选址问题、 应急生活物质配送中心选址、 基站选址、 道路灯柱布置、 枢纽节点部署、 输电线路台风监测装置、 集装箱调度、 机组优化、 投资优化组合、云服务器组合优化、 天线线性阵列分布优化、CVRP问题、VRPPD问题、多中心VRP问题、多层网络的VRP问题、多中心多车型的VRP问题、 动态VRP问题、双层车辆路径规划(2E-VRP)、充电车辆路径规划(EVRP)、油电混合车辆路径规划、混合流水车间问题、 订单拆分调度问题、 公交车的调度排班优化问题、航班摆渡车辆调度问题、选址路径规划问题、港口调度、港口岸桥调度、停机位分配、机场航班调度、泄漏源定位
🌈 机器学习和深度学习时序、回归、分类、聚类和降维
2.1 bp时序、回归预测和分类
2.2 ENS声神经网络时序、回归预测和分类
2.3 SVM/CNN-SVM/LSSVM/RVM支持向量机系列时序、回归预测和分类
2.4 CNN|TCN|GCN卷积神经网络系列时序、回归预测和分类
2.5 ELM/KELM/RELM/DELM极限学习机系列时序、回归预测和分类
2.6 GRU/Bi-GRU/CNN-GRU/CNN-BiGRU门控神经网络时序、回归预测和分类
2.7 ELMAN递归神经网络时序、回归\预测和分类
2.8 LSTM/BiLSTM/CNN-LSTM/CNN-BiLSTM/长短记忆神经网络系列时序、回归预测和分类
2.9 RBF径向基神经网络时序、回归预测和分类
2.10 DBN深度置信网络时序、回归预测和分类
2.11 FNN模糊神经网络时序、回归预测
2.12 RF随机森林时序、回归预测和分类
2.13 BLS宽度学习时序、回归预测和分类
2.14 PNN脉冲神经网络分类
2.15 模糊小波神经网络预测和分类
2.16 时序、回归预测和分类
2.17 时序、回归预测预测和分类
2.18 XGBOOST集成学习时序、回归预测预测和分类
2.19 Transform各类组合时序、回归预测预测和分类
方向涵盖风电预测、光伏预测、电池寿命预测、辐射源识别、交通流预测、负荷预测、股价预测、PM2.5浓度预测、电池健康状态预测、用电量预测、水体光学参数反演、NLOS信号识别、地铁停车精准预测、变压器故障诊断
🌈图像处理方面
图像识别、图像分割、图像检测、图像隐藏、图像配准、图像拼接、图像融合、图像增强、图像压缩感知
🌈 路径规划方面
旅行商问题(TSP)、车辆路径问题(VRP、MVRP、CVRP、VRPTW等)、无人机三维路径规划、无人机协同、无人机编队、机器人路径规划、栅格地图路径规划、多式联运运输问题、 充电车辆路径规划(EVRP)、 双层车辆路径规划(2E-VRP)、 油电混合车辆路径规划、 船舶航迹规划、 全路径规划规划、 仓储巡逻
🌈 无人机应用方面
无人机路径规划、无人机控制、无人机编队、无人机协同、无人机任务分配、无人机安全通信轨迹在线优化、车辆协同无人机路径规划
🌈 通信方面
传感器部署优化、通信协议优化、路由优化、目标定位优化、Dv-Hop定位优化、Leach协议优化、WSN覆盖优化、组播优化、RSSI定位优化、水声通信、通信上传下载分配
🌈 信号处理方面
信号识别、信号加密、信号去噪、信号增强、雷达信号处理、信号水印嵌入提取、肌电信号、脑电信号、信号配时优化、心电信号、DOA估计、编码译码、变分模态分解、管道泄漏、滤波器、数字信号处理+传输+分析+去噪、数字信号调制、误码率、信号估计、DTMF、信号检测
🌈电力系统方面
微电网优化、无功优化、配电网重构、储能配置、有序充电、MPPT优化、家庭用电
🌈 元胞自动机方面
交通流 人群疏散 病毒扩散 晶体生长 金属腐蚀
🌈 雷达方面
卡尔曼滤波跟踪、航迹关联、航迹融合、SOC估计、阵列优化、NLOS识别
🌈 车间调度
零等待流水车间调度问题NWFSP 、 置换流水车间调度问题PFSP、 混合流水车间调度问题HFSP 、零空闲流水车间调度问题NIFSP、分布式置换流水车间调度问题 DPFSP、阻塞流水车间调度问题BFSP
👇
更多推荐



所有评论(0)