Hugging Face 200页的大模型训练实录
最近,Hugging Face 发布了一篇罕见的超长技术博客——超过 200 页的《Smol 训练手册》。
最近,Hugging Face 发布了一篇罕见的超长技术博客——超过 200 页的《Smol 训练手册》。

这篇博客并不是论文、也不是产品报告,而更像是一份实验日记。
它详细记录了团队在使用 384 块 H100 GPU 训练一款 30 亿参数模型 SmolLM3 的从立项思考到基础设施管理全过程。
在如今大模型几乎成产业标配的背景下,这篇文档显得有些反潮流,它没有炫耀成果,而是在展示过程的混乱与妥协。
作者似乎想告诉同行,训练一个可用的 LLM,不只是算法竞赛,更是一场漫长的工程磨合。
所有相关源码示例、流程图、面试八股、模型配置与知识库构建技巧,我也将持续更新在Github:AIHub,欢迎关注收藏!
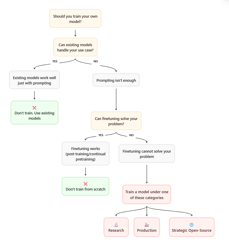
一、你真的需要训练一个新模型吗?
Hugging Face 在文档开篇提出了一个很现实的问题:“你是否真的需要从头训练一个模型?”
他们列出了几条常见但错误的理由——“有多余算力”、“大家都在做”、“我们也想有自己的模型”。
接着,给出了一张决策流程图,帮助团队判断:是微调、改 prompt、还是必须预训练。

根据他们的定义,真正值得从零训练的情境只剩三种:
- 研究问题:验证新的优化器或训练策略;
- 业务约束:特定行业或硬件需求(如金融、航空、医疗设备);
- 战略性开源:弥补现有生态中的空白。
这段内容听起来像是劝退,但其核心是现实主义。
面对 Llama、Gemma、Qwen 等日趋完善的开源模型,重新造轮子并不是勇气,而是一种成本高昂的选择。
如果为什么解决了动机问题,那么训练什么就决定了方向。
Hugging Face 团队提出了一个思维框架:
让技术决策反映业务约束,而不是兴趣。
例如:
- 如果模型要在边缘设备上运行,架构必须优先考虑计算密度和延迟。
- 如果目标是多语言能力,那 tokenizer 的设计要优先于模型深度。
- 如果追求长上下文推理,位置编码与样本打包策略必须在最早阶段确定。
这看似常识,却是很多失败项目的根源——团队常常在不知道目标的情况下开始堆算力。
SmolLM3 的设计过程,从一开始就被绑定在这些约束上。
二、每一个稳定的模型都诞生于消融
Hugging Face 在文档中反复强调一个词:消融实验(ablation)。
他们认为,大模型训练的真正瓶颈不是算力,而是不确定性。
理论上合理的改动,往往在实践中崩溃。
SmolLM3 的主训练用了 11 万亿 tokens,但在此之前,他们在小规模模型上进行了数十组实验——测试优化器、注意力实现、权重衰减、位置编码等细节。
其中一个典型案例是位置编码:传统 RoPE 编码在长上下文中会失效,团队通过混合 RoPE 与 NoPE(称为 RNoPE)解决了这一问题。
这种方案并非来自文献,而是从反复试验中被逼出来的。
文档中的一句话很典型:“除非有实验证明有效,否则不要改动任何组件。”
这背后体现的是一种工程化心态,科学假设在 GPU 面前要先过验证关。
三、架构选择的权衡
SmolLM3 的架构看似平平——标准 Transformer,但每个决策都来自验证。
- 注意力机制:使用分组查询(GQA)替代多头注意力(MHA),在节省显存的同时保持性能。

- 嵌入层共享:为了节省参数,将输入和输出嵌入矩阵合并,用深度换取宽度。
- 稳定性技巧:移除嵌入层的权重衰减(来自 OLMo2 的经验)避免梯度震荡。
这套保守的架构并没有追求前沿,而是围绕可复现与长期训练稳定性优化。
团队的结论是:小模型比大模型更容易被架构选择害死,因此设计必须务实。
四、数据决定灵魂
如果说模型结构决定怎么学,数据则决定学什么。
Hugging Face 的态度很明确:数据混合比架构更关键。
他们的经验是——数据不是越高质量越好。
例如,过多的学术论文文本会让模型在通用语义任务上表现退化。
真正的关键在于比例和节奏:
- 训练初期,用多样、略带噪声的数据提升鲁棒性;
- 中后期(尤其学习率衰减阶段),引入高质量领域数据强化能力。
这种动态课程式训练(curriculum scheduling)在 SmolLM3 中被严格执行。
甚至连何时切换数据配方都由在线评估指标决定,而非人工预设。

文档把这种过程称为数据指挥(Data Conductor)——模型的行为不是写在代码里,而是写在它最后读到的那批数据里。
五、现实中的训练
Hugging Face 用飞行前检查形容正式训练前的准备工作。
因为当你启动 384 张 H100 时,任何配置错误都可能意味着几万美元的浪费。
他们列出了包括:
- checkpoint 恢复机制;
- 数据加载健康检查;
- GPU 吞吐率与热稳定性监控;
- 以及日志系统的冗余备份。
但即便如此,训练仍然会出事故。
文档记录了典型问题:“吞吐率突然下降、loss 曲线变得噪声化、节点间通信延迟异常。”
为此,他们开发了 GPU Fryer(压力测试)与 DCGM(诊断管理器)来检测显存、PCIe 连接与热稳定性。

训练一个 LLM,更像是运维一座微缩的数据中心。
Hugging Face 的工程师总结得很干脆:“在规模化训练中,问题不会消失,只会轮流出现。”
六、后训练
完成预训练的 SmolLM3 只具备原始语言能力,离可用产品还差一大步。

后训练阶段包括:
- 监督微调(SFT) —— 建立任务意识;
- 偏好优化(DPO / PPO) —— 学习人类偏好;
- 强化学习(RLHF) —— 提升稳健性与一致性。
团队强调,不必神话 RLHF。
SFT 成本低、稳定、效果明显,是所有改进的起点。
后续的 DPO 与 RLHF 更像打磨,而不是重塑。
七、基础设施
文档的最后一部分谈的不是算法,而是基础设施。在长达数周的训练中,基础设施的可靠性决定项目能否完成。

他们详细介绍了 GPU 健康监测、内存通信、数据同步策略。

并给出了一个实际算力估算公式:
所需 GPU 数量 ≈ (模型参数量 × 训练 Tokens × 每 Token FLOPs) ÷ (单 GPU 吞吐 × 目标训练时间)
代入 SmolLM3 的参数,结果是 379 块 GPU。
最终部署 384 块,以便在出现节点损坏时有容错余量。
这部分提醒读者**训练 LLM 不仅是科学实验,更是工程项目。**没有稳定的基础设施,再好的架构也无法落地。
Hugging Face 的这篇长文没有太多突破性算法,但它提供了一个不同的视角——把模型训练当作现实工程而非抽象科学。
它让人看到,在巨大的技术叙事之外,一个大模型的诞生,其实更接近一次长期的系统建设:从理念、实验、数据、监控到修复,每个环节都在和现实的摩擦中前进。
📚推荐阅读
详解Kimi Linear——有望替代全注意力的全新注意力架构
LongCat-Flash:美团出手,国产卡上跑出的「闪电级」大模型
Kimi K2 Thinking:面向思考+工具调用的高阶智能体大模型
关于深度学习和AI大模型相关的知识和前沿技术更新,请关注公众号 aicoting!
更多推荐
所有评论(0)