收藏!智能体核心推理范式:ReAct(Reasoning+Acting)全解析
从技术层面看,ReAct 是专为大语言模型设计的交互式认知架构✅ 推理与行动交替进行:不一次性规划所有步骤,边思考边执行,灵活应对变化✅ 依赖外部工具增强能力:通过调用工具获取模型本身没有的实时信息、计算能力等✅ 基于观察结果动态调整:每一步行动的结果都会作为下一轮思考的依据,形成反馈✅ 全流程可追溯可优化:思考和行动过程都有明确记录,方便排查问题、迭代策略最后,我们梳理 ReAct 的核心要点,
一、ReAct 是什么?新手也能懂的核心定义
简单来说,ReAct = Reasoning(推理思考)+ Acting(执行行动),它不是单一的模型功能,而是一套让大语言模型(LLM)具备“自主解决复杂问题”能力的认知架构模式。核心逻辑是让模型在解决问题时,像人类一样交替进行“思考分析”和“动手操作”,并通过调用外部工具弥补自身局限,最终高效达成目标。
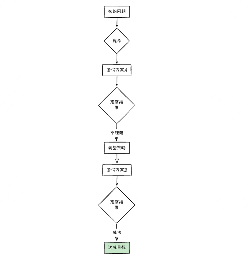
1.1 用生活场景类比:ReAct 就像你做饭的过程
想象一下你要做一道“番茄牛腩”:先思考“需要哪些食材?家里有没有牛腩?”(推理)→ 发现没有牛腩,去超市采购(行动)→ 买回来后观察食材新鲜度,确认是否需要额外准备配菜(观察)→ 接着思考“该先焯水还是先炒糖色?”(再推理)→ 动手焯水、炒糖色(再行动)……这个循环直到菜品完成才结束。
这就是 ReAct 的本质:**思考(Thought)→ 行动(Action)→ 观察(Observation)→ 再思考 → 再行动……**的闭环流程。

1.2 官方定义与核心特征
从技术层面看,ReAct 是专为大语言模型设计的交互式认知架构,具备以下4个关键特征,也是它能解决复杂问题的核心原因:
- ✅ 推理与行动交替进行:不一次性规划所有步骤,边思考边执行,灵活应对变化
- ✅ 依赖外部工具增强能力:通过调用工具获取模型本身没有的实时信息、计算能力等
- ✅ 基于观察结果动态调整:每一步行动的结果都会作为下一轮思考的依据,形成反馈
- ✅ 全流程可追溯可优化:思考和行动过程都有明确记录,方便排查问题、迭代策略
1.3 ReAct 核心三要素拆解
要理解 ReAct,先掌握它的三个核心组成部分,缺一不可:

二、为什么需要 ReAct?解决纯推理(CoT)的致命局限
在 ReAct 出现之前,大模型解决复杂问题主要靠 CoT(链式思考),但 CoT 有明显的“短板”,这也是 ReAct 应运而生的原因。对于刚接触大模型的程序员来说,搞懂这一点能快速理解 ReAct 的价值。
2.1 纯 CoT 的局限性:这些问题它根本解决不了
CoT 的核心是“让模型一步步梳理思考过程”,但它全程只在模型内部进行,没有外部交互,因此存在诸多限制:

- ❌ 无法获取实时信息:比如查询“今天的天气”“最新股票行情”“2025年行业政策”,模型的训练数据有截止日期,无法直接回答
- ❌ 无法完成复杂计算:比如求解高阶数学方程、执行代码调试、处理大数据统计,模型容易出现计算错误
- ❌ 无法进行外部查询:比如从数据库调取用户数据、从文献库查找论文、从网页爬取指定信息
- ❌ 无法操作外部工具:比如生成文件、调用API接口、控制硬件设备等实际执行类任务
2.2 ReAct 的解决方案:给模型加“手脚”和“感官”
ReAct 的核心思路的是“弥补模型的外部能力缺口”——通过让模型调用外部工具,把“纯思考”升级为“思考+行动”,从而突破 CoT 的局限。

2.3 ReAct 的核心价值:不止是解决问题,更要解决“复杂问题”
对于开发者和小白来说,ReAct 的价值体现在实际应用中:

2.4 实验数据佐证:ReAct 真的更优吗?
ReAct 出自2022年 Yao 等人的经典论文,其中的实验数据充分证明了它的优势,尤其对需要外部信息的任务提升显著:

关键实验发现(新手重点记):
- 🔥 在信息检索类任务中,ReAct 比传统方法提升 20-40%,比如问答、知识库查询等场景
- 🔥 思考和行动过程全程可追溯,调试时能清晰看到模型的“决策逻辑”,不用盲目优化
- 🔥 容错性更强:如果一次工具调用失败,模型可以根据错误信息重试,不用直接放弃任务
三、ReAct 核心原理:四大支柱撑起整个架构
ReAct 之所以能稳定工作,靠的是四个核心原理(四大支柱),理解这四点,就能掌握 ReAct 的设计精髓:

3.1 交替循环(Interleaving):边想边做,不钻牛角尖
核心原理:人类解决复杂问题不会一次性想完所有步骤,而是“走一步看一步”,ReAct 模拟了这种认知模式——交替进行推理和行动,避免因初始规划错误导致全盘失败。
比如你规划去陌生地方旅游,不会提前定好每一分钟的行程,而是到了当地后,根据天气、交通情况动态调整,ReAct 也是如此。

3.2 工具增强(Tool Augmentation):模型是大脑,工具是手脚
核心原理:大模型本身是“智能大脑”,擅长思考和决策,但没有“手脚”(无法执行操作)和“感官”(无法获取外部信息),工具就是给模型补上这部分能力。
比如:搜索引擎是“信息感官”,能帮模型获取实时信息;代码执行工具是“计算手脚”,能帮模型完成复杂运算;数据库查询工具是“数据手脚”,能帮模型调取指定数据。

3.3 闭环反馈(Closed-loop Feedback):用结果修正思考方向
核心原理:ReAct 不是“一锤子买卖”,每一次行动的结果(观察)都会反馈给模型,成为下一轮思考的依据,形成“思考-行动-观察-再思考”的闭环。
比如模型调用搜索引擎查询“2024年诺贝尔物理学奖”,如果第一次搜索结果不完整(观察),下一轮思考就会调整关键词,重新搜索(行动),直到获取准确信息。

3.4 动态规划(Dynamic Planning):不预设全流程,灵活调整
核心原理:ReAct 不会在任务开始前制定完整的执行计划,而是根据每一步的实际情况动态调整策略。这种方式能应对任务中的突发情况,比如工具调用失败、获取的信息有误等。
比如模型要完成“整理某公司2024年财报关键数据”的任务,一开始可能计划直接调用数据库,但发现数据库无法访问(突发情况),就会调整策略:先调用网页爬虫获取公开财报,再调用数据提取工具处理信息。

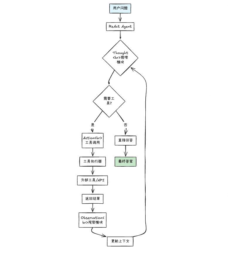
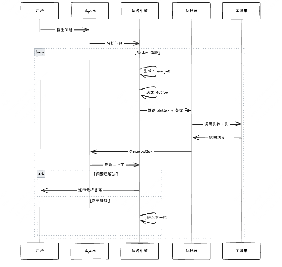
四、ReAct 工作机制:从架构到流程,一步看懂
了解了核心原理,再看 ReAct 的具体工作机制,包括完整架构和详细流程,新手也能快速上手理解。
4.1 ReAct 完整架构图
整个架构分为“模型核心”“工具层”“交互层”三个部分,各司其职:

4.2 详细工作流程(新手必看)
从接收任务到完成任务,ReAct 会经历以下步骤,每一步都有明确的目标:

五、ReAct 循环详解:最核心的执行逻辑
ReAct 的核心就是“思考-行动-观察”的循环,这部分是实际应用中最需要掌握的,我们结合具体示例和终止条件来拆解。
5.1 基本循环模式
一个完整的 ReAct 循环包含三个核心步骤,循环往复直到任务完成:

5.2 循环示例:用实际问题演示
假设我们让模型解决问题:“2024年诺贝尔物理学奖得主是谁,他们的主要贡献是什么?”
由于这个问题需要2024年的实时信息,模型无法直接回答,只能通过 ReAct 循环解决,具体过程如下:

新手提示:这个示例很典型,实际开发中,你只需要给模型定义好“搜索引擎”工具,再按照 ReAct 的循环格式写提示词,模型就能自动完成这个流程。
5.3 循环终止条件:避免无限循环
循环不能无限进行,需要设定终止条件,常见的有3种:

开发提示:实际开发中,建议同时设置“任务完成条件”和“最大迭代次数”(通常10-20次),防止模型因信息不足陷入无限循环,导致资源浪费。
六、工具系统设计:ReAct 的“手脚”怎么造?
工具是 ReAct 不可或缺的部分,对于开发者来说,设计一套好用的工具系统是落地 ReAct 的关键。下面讲清楚工具的定义、示例和选择策略。
6.1 标准工具的三要素
一个能被 ReAct 模型正确调用的工具,必须包含以下三个部分,缺一不可:

关键提示:工具的“描述”要清晰准确,让模型能快速理解这个工具的用途;“参数”要明确格式和必填项,避免模型调用时出错。
6.2 工具定义示例(新手可直接参考)
以“搜索引擎工具”为例,正确的定义格式如下,开发时可以直接套用:

6.3 常见工具类型:覆盖大部分开发场景
实际开发中,不需要自己造所有工具,常用的工具类型有这些,直接选用即可:

6.4 工具选择策略:模型怎么选对工具?
模型不会凭空选择工具,需要我们通过提示词引导,核心策略有3点:

七、提示词工程:让模型正确执行 ReAct 的关键
ReAct 对提示词格式要求较高,正确的提示词能让模型快速进入循环状态,错误的格式则会导致任务失败。下面分享标准模板和优化技巧。
7.1 标准 ReAct 提示模板(新手直接复制使用)
这是经过验证的通用模板,包含所有必要元素,开发时只需替换“任务描述”和“工具列表”即可:

7.2 提示词优化技巧:提升模型执行效率
除了标准模板,这3个优化技巧能进一步提升模型的表现,新手建议掌握:
技巧 1:明确思考指引,避免模型“瞎想”
在提示词中明确告诉模型“该怎么思考”,比如要求模型先分析任务是否需要工具、需要哪种工具,再制定行动计划。

技巧 2:添加工具使用约束,减少错误调用
明确工具的使用规则,比如“没有必要时不调用工具”“调用工具必须填写完整参数”“一次只调用一个工具”等,减少无效调用和格式错误。

技巧 3:明确终止条件,防止循环失控
在提示词中直接告知模型终止条件,比如“当你认为已经获取足够信息,能准确回答问题时,直接输出最终答案,停止调用工具”。

八、ReAct 高级模式与优化:应对复杂场景
对于更复杂的任务(比如多步骤数据处理、大规模信息检索),基础的 ReAct 循环可能效率不高,这时候可以使用以下4种高级模式优化。
模式 1:并行工具调用——提升执行效率
适用场景:任务中包含多个独立的工具调用,比如同时查询“北京今日天气”和“上海今日天气”,不需要先后顺序。
解决方案:采用批量调用(Batch Actions)模式,让模型一次调用多个工具,并行执行,减少总耗时。

模式 2:分层 ReAct——解决超复杂任务
适用场景:任务包含多个子任务,且子任务有依赖关系,比如“整理某行业2024年财报,生成分析报告并可视化”。
解决方案:分层处理,上层 ReAct 负责拆分任务、分配子任务,下层 ReAct 负责执行具体子任务(比如数据提取、报告生成、可视化)。

模式 3:自我验证——提升结果准确性
适用场景:对结果准确性要求高的任务,比如金融数据计算、学术信息检索。
解决方案:在每次行动后加入“自我验证”步骤,让模型检查行动结果是否正确,若不正确则调整策略重试。

模式 4:工具链(Tool Chaining)——实现流程自动化
适用场景:任务需要多个工具协同,且一个工具的输出是另一个工具的输入,比如“爬取网页内容→提取关键信息→生成文档→保存到本地”。
解决方案:构建工具链,让模型自动将前一个工具的输出作为后一个工具的输入,实现全流程自动化。

工具链示例:

九、错误处理与重试:让 ReAct 更稳定
实际应用中,工具调用失败、推理出错等情况很常见,做好错误处理,才能让 ReAct 系统更稳定。下面讲清楚常见错误类型和应对策略。
9.1 常见错误类型
ReAct 执行过程中,最容易出现这3类错误:

9.2 针对性错误处理策略
策略 1:工具调用失败——智能重试
如果工具调用失败(比如网络问题、API 报错),让模型先分析失败原因,再调整参数重试,若多次重试失败则切换备用工具。

策略 2:推理陷入循环——主动检测并调整
若模型反复执行相同的思考和行动(比如一直用同一个关键词搜索),则判定为陷入循环,让模型重新分析任务,调整策略。
循环检测方法:

循环处理示例:

策略 3:格式错误自动修正——降低开发成本
若模型调用工具时参数格式错误(比如少填必填项、格式不规范),让模型自动检查并修正格式,无需人工干预。

常见格式错误及修正方法:

十、总结:ReAct 核心要点与新手学习建议
最后,我们梳理 ReAct 的核心要点,同时给新手和程序员一些学习和落地建议,帮助大家快速掌握并应用。
10.1 核心要点速记

10.2 关键记忆点(新手必背)
- ReAct 本质:Thought(思考)→ Action(行动)→ Observation(观察)的循环闭环
- 核心优势:通过工具弥补模型局限,获取实时、准确的外部信息,解决复杂问题
- 与 CoT 的区别:CoT 是纯内部推理,ReAct 是“推理+外部行动”,适用范围更广
- 工具设计关键:必须包含“名称+描述+参数”,描述要清晰,参数要规范
- 提示词核心:严格遵循“思考/行动/观察”的结构,明确任务和终止条件
- 错误处理核心:智能重试、循环检测、格式自动修正,保证系统稳定
- 性能优化方向:减少无效调用、并行执行工具、复用缓存结果
- 安全边界:设置 10-20 次最大迭代,防止无限循环浪费资源
10.3 新手学习与落地建议
\1. 入门步骤:先理解“循环逻辑”→ 学习“工具定义”→ 练习“提示词编写”→ 用简单任务(比如天气查询)落地测试;
\2. 工具选择:新手不用自己开发工具,先使用开源工具库(比如 LangChain 中的工具),降低入门难度;
\3. 调试技巧:重点记录“思考-行动-观察”的完整过程,若任务失败,先排查提示词格式和工具描述是否准确;
\4. 进阶方向:掌握工具链、并行调用等高级模式,尝试将 ReAct 应用到实际项目中(比如智能客服、数据分析助手)。
10.4 快速参考图(收藏备用)

最后提醒:ReAct 是大模型智能体的核心基础,掌握它能帮你更好地理解和开发智能体应用。建议收藏本文,后续学习和开发时随时查阅!
那么,如何系统的去学习大模型LLM?
作为一名从业五年的资深大模型算法工程师,我经常会收到一些评论和私信,我是小白,学习大模型该从哪里入手呢?我自学没有方向怎么办?这个地方我不会啊。如果你也有类似的经历,一定要继续看下去!这些问题啊,也不是三言两语啊就能讲明白的。
所以我综合了大模型的所有知识点,给大家带来一套全网最全最细的大模型零基础教程。在做这套教程之前呢,我就曾放空大脑,以一个大模型小白的角度去重新解析它,采用基础知识和实战项目相结合的教学方式,历时3个月,终于完成了这样的课程,让你真正体会到什么是每一秒都在疯狂输出知识点。
由于篇幅有限,⚡️ 朋友们如果有需要全套 《2025全新制作的大模型全套资料》,扫码获取~
为什么要学习大模型?
我国在A大模型领域面临人才短缺,数量与质量均落后于发达国家。2023年,人才缺口已超百万,凸显培养不足。随着AI技术飞速发展,预计到2025年,这一缺口将急剧扩大至400万,严重制约我国AI产业的创新步伐。加强人才培养,优化教育体系,国际合作并进是破解困局、推动AI发展的关键。


👉大模型学习指南+路线汇总👈
我们这套大模型资料呢,会从基础篇、进阶篇和项目实战篇等三大方面来讲解。

👉①.基础篇👈
基础篇里面包括了Python快速入门、AI开发环境搭建及提示词工程,带你学习大模型核心原理、prompt使用技巧、Transformer架构和预训练、SFT、RLHF等一些基础概念,用最易懂的方式带你入门大模型。
👉②.进阶篇👈
接下来是进阶篇,你将掌握RAG、Agent、Langchain、大模型微调和私有化部署,学习如何构建外挂知识库并和自己的企业相结合,学习如何使用langchain框架提高开发效率和代码质量、学习如何选择合适的基座模型并进行数据集的收集预处理以及具体的模型微调等等。
👉③.实战篇👈
实战篇会手把手带着大家练习企业级的落地项目(已脱敏),比如RAG医疗问答系统、Agent智能电商客服系统、数字人项目实战、教育行业智能助教等等,从而帮助大家更好的应对大模型时代的挑战。
👉④.福利篇👈
最后呢,会给大家一个小福利,课程视频中的所有素材,有搭建AI开发环境资料包,还有学习计划表,几十上百G素材、电子书和课件等等,只要你能想到的素材,我这里几乎都有。我已经全部上传到CSDN,朋友们如果需要可以微信扫描下方CSDN官方认证二维码免费领取【保证100%免费】
相信我,这套大模型系统教程将会是全网最齐全 最易懂的小白专用课!!
更多推荐


所有评论(0)