大模型如何识别需求文档中的隐含缺陷并生成针对性测试用例?
摘要:大语言模型(LLMs)为软件测试"左移"提供了新机遇。文章系统阐述了LLMs在需求阶段识别隐含缺陷(如逻辑矛盾、边界模糊)的技术机制,以及自动生成针对性测试用例的转化路径,包括金融转账等典型案例。同时提出了人机协同的实施路线图,强调需克服"幻觉"风险、领域适配等挑战。展望未来,AI将逐步从测试工具演变为全生命周期的智能质量保障伙伴。建议测试从业者立即实
迈向“左移”的智能测试新范式
在软件开发生命周期中,需求阶段引入的缺陷是修复成本最高的一类,而传统人工评审受限于经验、精力与视角,难以系统性洞察文档中的模糊性、矛盾与遗漏。随着以GPT系列、Llama等为代表的大语言模型(LLMs)展现出惊人的语义理解与逻辑推理能力,一个新的机遇摆在了软件测试从业者面前:如何利用这一“超级助手”,将质量保障活动更早、更准地介入需求分析阶段,实现真正的测试“左移”。
本文旨在为测试工程师、测试架构师及质量保障负责人提供一份从理论到实践的全面指南,系统阐述大模型识别需求隐含缺陷、并自动化生成高针对性测试用例的技术机制、实施路径与评估框架,辅以可视化流程图诠释核心逻辑,助力团队构建人机协同的下一代测试工作流程。
一、 核心机制:解构大模型的“洞察力”
大模型之所以能够“读懂”需求背后的陷阱,依赖于其底层架构赋予的两种核心能力。
1.1 语义深度解析与知识关联
大模型通过在海量文本和代码数据上进行预训练,构建了复杂的概念网络。在处理需求文档时,它能进行远超关键词匹配的深度分析:
逻辑一致性校验:识别“用户登录后可见A页面”与“未登录用户可访问A页面的公开部分”之间的潜在矛盾。
边界条件探测:发现“响应时间应小于2秒”却未定义并发用户数、网络环境等约束条件的模糊点。
场景上下文补全:基于其对常见业务(如电商下单、金融交易)的理解,自动推断出需求中未明说的异常流、备选流和扩展场景。
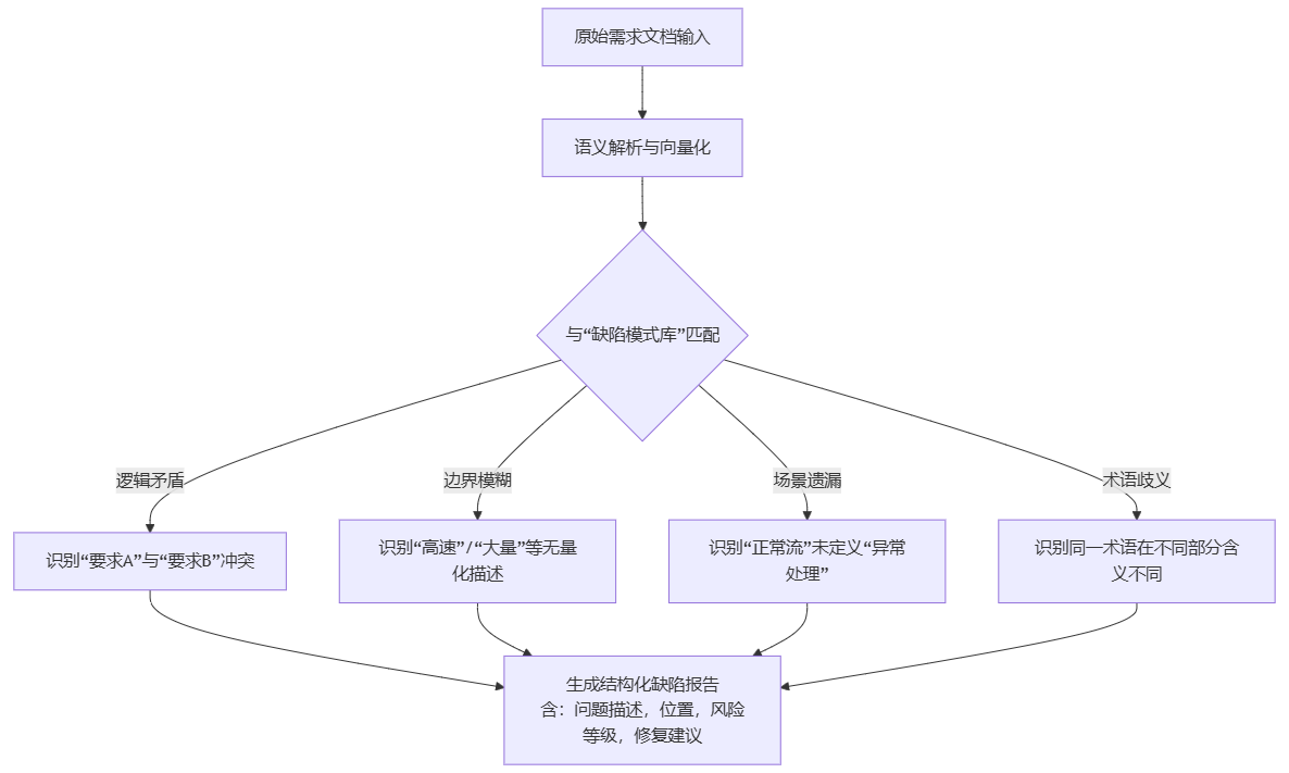
1.2 缺陷模式匹配与风险评级
通过对公开及历史项目缺陷库的学习,大模型能够形成一个“缺陷模式矩阵”。当遇到新的需求描述时,它会进行模式比对。这个过程可以直观地通过以下流程来理解:

此流程确保了大模型不仅能“发现问题”,还能对问题进行分类和初步的风险评估(如:阻塞、高、中、低),为测试团队提供清晰的优先级排序。
二、 转化路径:从缺陷清单到测试堡垒
识别缺陷只是第一步,将其转化为可执行的测试用例,是创造价值的关键。大模型在此扮演着“自动化测试设计师”的角色。
2.1 缺陷驱动的用例生成逻辑
系统性的转化确保了测试的完备性。大模型会根据识别出的缺陷类型,映射到具体的测试设计策略上:
逻辑矛盾 → 生成覆盖矛盾点的“验证性用例”,确保系统行为符合最终确定的业务规则。
边界模糊 → 自动生成边界值分析(BVA)和等价类划分(ECP)用例,迫使需求方明确边界。
场景遗漏 → 生成异常流、备选流测试场景,补全用户故事(User Story)。
这一映射过程可以通过一个典型的转换框架来展示:

2.2 案例详解:金融转账功能
背景:需求文档描述——“用户单笔转账金额不得超过5万元,单日累计转账上限为20万元。”
大模型分析结果:
1.隐含缺陷1 - 时间定义模糊:缺省“单日”是指自然日(0点-24点)还是24小时滚动窗口。
2.隐含缺陷2 - 条件缺失:未提及转账金额下限,是否允许0、0.01元或负值转账。
3.隐含缺陷3 - 逻辑扩展不足:未覆盖多币种账户,不同货币间的汇率换算是否影响限额判断。
针对性生成的测试用例 (Gherkin格式节选):
功能: 验证转账限额规则
场景大纲: 测试单日累计限额的时间窗口逻辑
假如 用户A在“<初始时间>”有可用余额30万元
当 他在“<转账时间1>”发起一笔<金额1>元的转账
并且 在“<转账时间2>”发起一笔<金额2>元的转账
那么 应“<预期结果>”
例子:
| 初始时间 | 转账时间1 | 金额1 | 转账时间2 | 金额2 | 预期结果 |
| 12-23 22:00 | 12-23 22:05 | 3万 | 12-24 23:58 | 18万 | 失败,超限 |
大模型通过分析生成的测试场景,清晰地复现了业务逻辑中的潜在缺陷,并设计了验证路径。这个过程可以通过序列图来重现:

三、 人机协同:测试专家的战略升级
大模型的应用并非替代测试专家,而是赋予其更强大的工具,变革工作模式。
3.1 技术实施路线图
成功的落地需要系统性的规划,其核心任务和路径可归纳如下:

3.2 风险与成本考量
“幻觉”风险:模型可能生成看似合理但不符合实际业务逻辑的“虚假”缺陷或用例。必须由测试专家进行审核和确认,建立“生成-审核-执行-反馈”的质量门禁。
领域知识适配成本:通用模型在特定行业(如医疗、航空)缺乏深度知识。解决方案是进行领域数据的微调或构建RAG(检索增强生成)系统。
安全与合规:避免将涉密需求直接输入公有云模型,需部署本地化或私有化的模型服务。
四、 未来展望:从“工具”到“伙伴”的智能测试演进
面向2025年,“AI+测试”将从辅助工具演变为深度协同的工作伙伴。大模型将不仅用于生成用例,更将参与到实时测试预言(Test Oracle)、结果分析、缺陷根因推测、甚至是自动化测试脚本的编写与维护中,从而构建一个覆盖全生命周期的、自适应的智能质量保障系统。
结语:把握转型契机,引领质量革新
对于软件测试从业者而言,理解并驾驭大模型在需求分析阶段的能力,是职业发展的关键一步。这不仅是技术上的升级,更是思维模式的转变——从被动执行向主动设计、从局部验证向全局保障演进。
立即行动建议:本周内,从您的项目中挑选一份历史需求文档,使用如下Prompt模板进行初步验证,并记录反馈结果:
作为一名资深测试专家,请严格分析以下需求文档片段。请执行以下任务:
1. ‌**识别潜在缺陷**‌:列出至少3个你认为文档中可能存在的隐含缺陷(逻辑、边界、遗漏)。
2. ‌**生成测试用例**‌:针对其中一个缺陷,生成1个详细的、结构化的测试用例(优先使用Gherkin格式)。
3. ‌**注明推理逻辑**‌:简要说明你为什么认为这是一个缺陷。
[需求文档开始]
[粘贴需求文本]
[需求文档结束]
执行并评估效果后,与团队分享您的发现,共同探索构建组织的智能测试能力,在这个技术浪潮中占据先机。
更多推荐



所有评论(0)