深度学习实践指南:打造强大AI应用的关键步骤和技巧
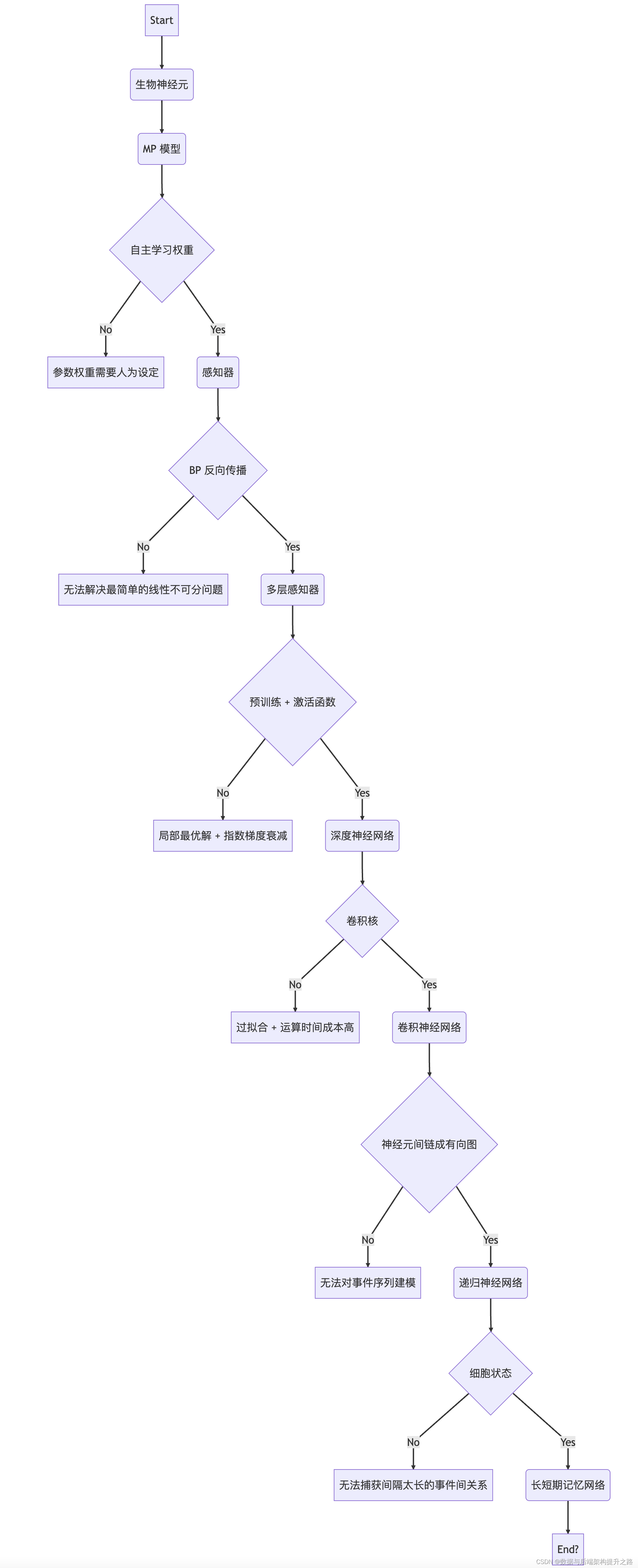
深度学习的发展经历了从简单的神经元模型到复杂的网络结构的演变。早期的麦卡洛克-皮茨模型和感知器奠定了基础,随后多层感知器和深度神经网络的出现解决了线性不可分问题。卷积神经网络(CNN)和递归神经网络(RNN)分别在图像处理和时间序列分析中表现出色。LSTM作为RNN的一种,因其独特的设计,特别适合处理和预测时间序列中的长期事件。TensorFlow等框架利用CNN等算法进行图像标注,通过特征提取、
深度学习发展总图
不同的神经元模型
麦卡洛克 - 皮茨神经元模型
麦卡洛克 - 皮茨神经元模型(McCulloch - Pitts Neuron Model)是模仿生物学神经元功能的简单线性模型,由心理学家 Warren McCulloch 和 数学家 Walter Pitts 在 1943 年提出。该模型针对输入的 ,分别赋予不同的权重
,形成
检验函数用以模仿生物神经元的膜电位,再通过
模仿在每个 t 时刻神经元细胞的输出(信号空间的求和与神经元阀值
差值的正负),完成分类。同时 MP 模型也存在不足之处,即权重需要人为给定,一旦权重分配不合理,将无法得出期望的分类结果
感知器
感知器(Perceptron)是 Frank Rosenblatt 在 1957 年就职于 Cornell 航空实验室(Cornell Aeronautical Laboratory)时所发明的一种人工神经网络。它可以被视为一种最简单形式的前馈神经网络,是一种二元线性分类器。感知器,解决了 MP 模型的无法自主学习的问题,成为第一个能根据每个类别的输入样本来学习权重的模型。此外,Frank Rosenblatt 给出了相应的感知器学习算法,常用的有 感知器学习、最小二乘法和梯度下降法。譬如,感知器利用梯度下降法对损失函数进行极小化,求出可将训练数据进行线性划分的分离超平面,从而求得感知器模型。感知器也被称为 单层人工神经网络,以区别于较复杂的多层感知器(Multilayer Perceptron)。尽管结构简单,感知器却能学习并解决相当复杂的问题。不过,感知器存在本质上的缺陷,就是无法处理线性不可分问题
多层感知器
多层感知器(MLP, Multilayer Perceptron)是一种前馈神经网络(Feedforward Neural Network),映射一组输入向量到一组输出向量。MLP 可以被看作是一个有向图,由多个的节点层所组成,每一层都全连接到下一层。除了输入节点,每个节点都是一个带有非线性激活函数的神经元(或称处理单元)。另外,MLP 是(单层)感知器的推广,摆脱了早期离散传输函数的束缚,使用 激活函数(Sigmoid / Tanh / ReLU / …)模拟神经元对激励的响应,在训练算法上则使用反向传播算法,解决了感知器不能对线性不可分数据进行处理的问题
深度神经网络
深度神经网络(DNN, Deep Neural Networks)是一种判别模型,可以使用反向传播算法进行训练。DNN 通过 “预训练” 和 “ReLU、Maxout 等激活函数” 解决了 多层感知器 中的 “局部最优解” 和 “梯度衰减” 问题。不过,与其他神经网络模型类似,如果仅仅是简单地训练,深度神经网络可能会存在很多问题。常见的两类问题是过拟合(Overfiting)和过长的运算时间
因为增加了隐藏层,会使得模型对训练数据中较为罕见的依赖关系进行建模,所以深度神经网络很容易出现过拟合现象。对此,可以利用 稀疏(1 正则化)或者 权重递减(2 正则化) 等方法在训练过程中减少过拟合现象。另外,还有一种叫做丢弃法(Dropout)的正则化方法,即在训练中随机丢弃一部分隐层单元,来避免对较为罕见的依赖进行建模
反向传播算法和梯度下降法由于其实现简单,并且相比其他方法,能够收敛到更好的局部最优值,因而成为神经网络训练的通行方法。但是,这些方法的计算代价很高,尤其是在训练 DNN 时,因为其规模(即层数和每层的节点数)、学习率、初始权重等众多参数都需要考虑。考虑到时间代价,想要扫描所有的参数是不可行的,因而考虑将多个训练样本组合进行 小批量训练(mini-batching),而非每次只使用一个样本进行训练,从而加速模型训练。而最显著地速度提升来自 GPU,因为矩阵和向量计算非常适合使用 GPU 实现。但使用大规模集群进行 DNN 训练仍然存在瓶颈,因而在并行化方面仍有很大的提升空间
卷积神经网络
卷积神经网络(CNN, Convolutional Neural Network)是一种前馈神经网络,由哈弗医学院生理学家 Hubel 和 Wiesel 通过对猫视觉皮层细胞的研究,在 1962 年提出了感受野(Receptive Field)的概念,随后在 1984 年日本学者 Fukushima 基于 RF 的概念,设计出了神经感知机(Neocognitron)。其人工神经元可以响应一部分覆盖范围内的周围单元,对于图像处理和语音识别有着出色的表现
卷积神经网络由一个或多个卷积层和顶端的全连通层(对应经典的神经网络)组成,同时也包括关联权重和池化层(Pooling Layer)。这一结构使得 CNN 能够利用输入数据的二维结构,也可以使用反向传播算法进行训练。相比较其他的前馈神经网络,CNN 通过卷积核控制只在同一个核内的神经元进行全连接,使得需要估计的参数很少,从而在根本上解决了 DNN 的参数膨胀的问题。但是,CNN 仍然存在无法对时间序列进行建模的缺陷
递归神经网络
递归神经网络(RNN, Recurrent Neural Networks)是两种人工神经网络的总称。一种是时间递归神经网络(Recurrent Neural Network),另一种是结构递归神经网络(Recursive Neural Network)。前者的神经元间连接构成有向图,而后者利用相似的 神经网络结构 递归构造更为复杂的深度网络。RNN 一般指代 时间递归神经网络。单纯递归神经网络因为无法处理随着递归,权重指数级爆炸或消失的问题(Vanishing Gradient Problem),所以难以捕捉长期时间的关联;而结合不同变种的 LSTM 网络 可以很好解决这个问题
长短期记忆网络
长短期记忆(LSTM, Long Short Term Memory Networks)是 时间递归神经网络(RNN) 的一种,论文首次发表于 1997 年。由于巧妙的设计结构,LSTM 适合于处理和预测时间序列中间隔和延迟非常长的重要事件。因为 时间递归神经网络 和 前馈神经网络(Feedforward Neural Network)接受较特定结构的输入不同,RNN 将状态(Cell State) 在自身网络中循环传递,使得 LSTM 可以接受更广泛的时间序列结构的输入,进而更好地描述动态时间行为
一般的,LSTM 的表现会比 时间递归神经网络(RNN)及隐马尔科夫模型(HMM)更好,比如用在不分段连续手写识别上。在 2009 年,用 LSTM 构建的人工神经网络模型就赢过了 ICDAR 手写识别比赛冠军。同时,LSTM 还普遍应用于自主语音识别,2013 年运用 TIMIT 自然演讲数据库达成 17.7% 错误率的纪录。而作为非线性模型,LSTM 又可当作复杂的非线性单元用于构造更庞大的深度神经网络
TensorFlow图像标注算法
TensorFlow可以使用多种算法来标注图像中的人物和姿态。最常用的方法之一是通过卷积神经网络(Convolutional Neural Networks, CNNs),尤其是在深度学习领域中。对于姿态检测,更具体的网络结构,如下面列出的一些,经常被使用:
-
OpenPose: 这是一个流行的实时多人系统,可以检测人体、面部、手的关键点。OpenPose 首先使用卷积神经网络预测人体的关键点,然后使用部分关联性算法来关联这些点。
-
PoseNet: 这是TensorFlow.js的姿态估计模型,它可以在浏览器中运行,检测图像或视频中人的姿态。PoseNet可以预测图像或视频中人的17个关键点的位置。
-
AlphaPose: 这是一个精确的多人姿态估计器,它可以识别2D图像中人的关键点。
这些算法和模型一般会进行如下步骤:
- 特征提取: 使用CNN提取图像的特征。
- 关键点预测: 预测人体的各个关键点的位置,例如肩膀、肘部、手腕、髋部、膝盖等。
- 关键点关联: 对于多人姿态检测,需要将预测出的关键点关联到特定的人上。
- 单人/多人姿态估计: 在已经关联关键点后,对于每个检测到的人,估计其姿态。
这些网络可以被训练来识别和标注图像中的人物姿态。它们通常是在大规模数据集上进行训练,这些数据集包含了多样化的人物和姿态的注释。
为了使用这些算法,你通常需要一个预训练模型和一个对应的算法实现。TensorFlow为开发者提供了易于使用的接口来部署这些模型。
更多推荐



所有评论(0)