保姆级教程!从 RAG 到 RAG-Fusion,收藏这篇,让你效率提升10倍!
摘要: 检索增强生成(RAG)技术通过结合向量搜索与生成式AI,显著提升了信息检索的准确性和效率,但仍存在局限性。作者提出改进方案RAG-Fusion,通过多查询生成和逆向排名融合(RRF)优化搜索结果,更精准捕捉用户意图。RAG-Fusion能自动纠正查询、处理复杂需求并促进意外发现,但也面临信息过载和伦理挑战。该技术需平衡透明度与用户控制,推动搜索范式向多维理解演进。 (149字)

by Adrian H. Raudaschl
近十年来,我一直在探索搜索技术。可以诚实地说,最近出现的检索增强生成(RAG)技术是最具颠覆性的。这一系统利用向量搜索与生成性人工智能相结合,基于可信数据直接产生答案,正在彻底改变搜索和信息检索领域。
在我的搜索项目中,我尝试使用RAG,这让我开始思考其潜在的改进方式;我相信RAG目前还不能完全满足用户的需求,需要进一步升级。

我在2022年创建了一个个人搜索系统(项目名为Ramble),将我的Obsidian笔记与结合了GPT-3的向量搜索链接起来
别误会,RAG非常出色,绝对是信息检索技术向正确方向迈出的一步。自从2021年GPT-2面世以来,我就一直在使用RAG,这显著提高了我在查找个人笔记或工作文件中有价值信息时的生产力。RAG有许多优点:
- 向量搜索融合:RAG通过将向量搜索功能与生成模型相结合,引入了一种新颖的范式。这种融合使大型语言模型(LLM)能够生成更丰富、更具上下文意识的输出。
- 减少幻觉现象:RAG显著降低了LLM产生幻觉的倾向,使生成的文本更加基于数据。
- 个人和专业效用:从个人应用(如浏览笔记)到更专业的集成,RAG在提高生产力和内容质量方面展示了其多功能性,同时基于可信的数据来源。
然而,我越来越发现RAG的局限性:
- 当前搜索技术的限制:RAG受到限制的方面与我们的检索式基于词汇和向量的搜索技术相同。
- 人类搜索效率低下:人类在向搜索系统输入他们想要的内容时并不擅长,如打字错误、含糊的查询或词汇有限,这常常导致错过那些超出显而易见的顶部搜索结果的大量信息。虽然RAG有所帮助,但它并没有完全解决这个问题。
- 搜索的过度简化:我们普遍的搜索范式是将查询线性映射到答案,缺乏理解人类查询的多维性。这种线性模型通常无法捕捉更复杂用户查询的细微差别和上下文,导致结果相关性较低。

2023年,搜索RAG(检索增强生成)的趋势急剧上升。为了解决这些问题,我们需要一个不仅仅是检索我们所问内容的系统,而是能够理解我们查询背后的微妙之处,而不需要更先进的大型语言模型(LLM)。正因为意识到这些挑战并被可能性所激励,我开发了一个更精细的解决方案:RAG-Fusion。
为什么选择RAG-Fusion?
它解决了RAG固有的限制,通过生成多个用户查询并重新排序结果。利用逆向排名融合和自定义向量评分加权进行综合、准确的搜索。RAG-Fusion旨在弥合用户明确询问与他们意图询问之间的差距,更接近于发现通常隐藏的变革性知识。
在多年前开始RAG的旅程时,我后悔没有分享那些初步实验。但现在是时候弥补这一点了。让我们深入探讨RAG-Fusion的技术细节。
RAG-Fusion的机制深度解析
工具和技术栈
RAG-Fusion的基础三元组与RAG相似,核心技术包括:
-
通用编程语言,通常是Python。
-
专用的向量搜索数据库,如Elasticsearch或Pinecone,用于驱动文档检索。
-
强大的大型语言模型,如ChatGPT,用于创造文本。

然而,与RAG不同的是,RAG-Fusion通过几个额外的步骤区分自己——查询生成和结果重新排序。
RAG-Fusion的工作流程:
1. 多查询生成
为什么要生成多个查询?
在传统的搜索系统中,用户通常输入一个查询来查找信息。虽然这种方法直接简单,但它有局限性。单一查询可能无法完全捕捉用户感兴趣的全部范围,或者可能过于狭窄而无法产生全面的结果。因此,从不同角度生成多个查询就显得尤为重要。
2. 技术实现(提示工程)
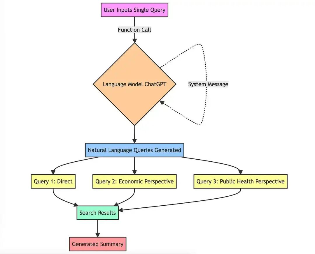
多查询生成流程图:
利用提示工程和自然语言模型拓宽搜索视野,提升结果质量。利用提示工程生成多个查询至关重要,这些查询不仅与原始查询相似,还提供不同的视角或角度。
3. 工作原理:
调用语言模型:该函数调用一个语言模型(在本例中为chatGPT)。该方法期望一个特定的指令集,通常描述为“系统消息”,以指导模型。例如,这里的系统消息指导模型充当“AI助手”。自然语言查询:模型接着基于原始查询生成多个查询。多样性和覆盖范围:这些查询不是随机变化。它们是经过精心生成的,以提供原始问题的不同视角。例如,如果原始查询是关于“气候变化的影响”,那么生成的查询可能包括像“气候变化的经济后果”、“气候变化与公共健康”等角度。这种方法确保了搜索过程考虑了更广泛的信息范围,从而提高生成总结的质量和深度。
4. 逆向排名融合(RRF)
4.1 为什么选择RRF?
逆向排名融合(RRF)是一种将多个搜索结果列表的排名结合起来产生单一统一排名的技术。该技术由滑铁卢大学(加拿大)和谷歌合作开发,根据其作者的说法,“产生的结果比任何单个系统更好,也比标准”重新排名方法更好。
通过结合不同查询的排名,我们增加了最相关文档出现在最终列表顶部的机会。RRF特别有效,因为它不依赖于搜索引擎分配的绝对分数,而是依赖于相对排名,使其非常适合结合可能具有不同规模或分数分布的查询结果。
通常情况下,RRF被用于混合词汇和向量结果。虽然这种方法有助于弥补向量搜索在查找特定术语(例如缩写)时的不足,但我对结果并不印象深刻,这些结果往往更像是多个结果集的拼凑,因为同一个查询的词汇和向量搜索很少出现相同的结果。
可以将RRF看作是那种坚持在做决定前听取每个人意见的人。只不过在这种情况下,它不仅不烦人,而且有帮助。众多观点越多,结果越准确。
4.2 技术实现

运用RRF根据多组搜索结果的位置重新排序文档。逆向排名融合位置重新排序系统
函数 reciprocal_rank_fusion 接收一个搜索结果的字典,其中每个键是一个查询,相应的值是根据该查询的相关性排名的文档ID列表。RRF算法然后基于其在不同列表中的排名为每个文档计算一个新分数,并根据这些分数排序以创建最终的重新排名列表。
计算完融合分数后,函数按照这些分数的降序对文档进行排序,以获得最终的重新排名列表,然后返回该列表。
生成性输出
用户意图保留
使用多个查询的一个挑战是可能稀释用户的原始意图。为了缓解这一点,我们指示模型在提示工程中更重视原始查询。
技术实现
最后,将重新排名的文档和所有查询输入到LLM提示中,以生成典型的RAG方式的生成性输出,如请求回应或摘要。
通过将这些技术和技巧层叠起来,RAG Fusion提供了一种强大而细腻的文本生成方法。它利用搜索技术和生成性人工智能的最佳特性,产生高质量、可靠的输出。
RAG-Fusion的优势和不足
优势
- 更优质的源材料使用RAG Fusion时,你的搜索深度不仅仅是“增强”——而是被放大。重新排名的相关文档列表意味着你不只是在信息表面刮刮而已,而是潜入观点的海洋。结构化输出易于阅读,直观上可信赖,这在对人工智能生成内容持怀疑态度的世界中至关重要。
- 增强用户意图对齐RAG Fusion的核心设计是作为一个富有同情心的人工智能,揭示用户努力表达但可能无法清晰表述的内容。采用多查询策略捕捉用户信息需求的多面性表现,因此提供全面的输出,并与用户意图产生共鸣。
- 结构化、富有洞见的输出通过汲取多样化的信息源,模型制作出组织良好且富有洞见的答案,预测后续问题并主动解答。
- 自动纠正用户查询该系统不仅解释,还优化用户查询。通过生成多个查询变体,RAG Fusion执行隐含的拼写和语法检查,从而提高搜索结果的准确性。
- 处理复杂查询人类语言在表达复杂或专业思想时常常出现障碍。该系统作为语言催化剂,生成可能包含所需专业术语或术语的变体,用于更集中和相关的搜索结果。它还可以将更长、更复杂的查询分解成向量搜索可以处理的更小、更易管理的部分。
- 搜索中的意外发现考虑“未知的未知”——直到遇到你才知道需要的信息。通过采用更广泛的查询范围,系统促进了发现意外信息的可能性。虽然这些信息并非明确寻求,但对用户来说却可能是一个欧雷卡时刻。这使RAG Fusion区别于其他传统搜索模型。
挑战
-
过于冗长的风险RAG-Fusion的深度有时可能导致信息泛滥。输出可能过于详细,令人不堪重负。可以将RAG-Fusion比作那个解释过多的朋友——信息丰富,但有时你可能需要他们直接了当一些。
-
平衡上下文窗口多查询输入和多样化文档集的引入可能会使语言模型的上下文窗口受到压力。想象一个舞台上挤满了演员,使得剧情难以跟进。对于上下文限制较紧的模型,这可能导致输出不连贯甚至被截断。
-
伦理和用户体验考虑拥有巨大力量的同时也伴随着巨大的责任。对于RAG Fusion来说,操作用户查询以改善结果的能力似乎正踏入某种道德灰区。在改善搜索结果的同时平衡用户意图的完整性至关重要,我对于实施这个解决方案时你应该考虑的一些事情有所思考:
-
伦理顾虑:
-
用户自主性:操作用户查询有时可能偏离原始意图。考虑我们向人工智能让渡多少控制权以及代价是什么非常重要。
-
透明度:不仅仅是关于更好的结果;如果用户的查询被调整,他们应当意识到这一点。这种透明度对于维护信任和尊重用户意图至关重要。
-
用户体验(UX)增强:
-
保留原始查询:RAG Fusion优先考虑初始用户查询,确保其在生成过程中的重要性。这作为防止误解的保障。
-
过程可见性:展示生成的查询以及最终结果,为用户提供搜索范围和深度的透明视图。这有助于建立信任和理解。
c. UX/UI实施建议:
- 用户控制:提供用户切换RAG Fusion的选项,允许他们在手动控制和增强的人工智能辅助之间选择。
- 指导和清晰度:关于RAG Fusion工作方式的工具提示或简要说明可以帮助设定明确的用户期望。
RAG Fusion不仅仅是一种进步;它是对所有创新者的号召。它呼吁我们超越传统框架,重新构想“搜索”的织锦。
你必须从客户体验出发,反向工作到技术。 ——史蒂夫·乔布斯**
如何学习大模型 AI ?
由于新岗位的生产效率,要优于被取代岗位的生产效率,所以实际上整个社会的生产效率是提升的。
但是具体到个人,只能说是:
“最先掌握AI的人,将会比较晚掌握AI的人有竞争优势”。
这句话,放在计算机、互联网、移动互联网的开局时期,都是一样的道理。
我在一线互联网企业工作十余年里,指导过不少同行后辈。帮助很多人得到了学习和成长。
我意识到有很多经验和知识值得分享给大家,也可以通过我们的能力和经验解答大家在人工智能学习中的很多困惑,所以在工作繁忙的情况下还是坚持各种整理和分享。但苦于知识传播途径有限,很多互联网行业朋友无法获得正确的资料得到学习提升,故此将并将重要的AI大模型资料包括AI大模型入门学习思维导图、精品AI大模型学习书籍手册、视频教程、实战学习等录播视频免费分享出来。

第一阶段(10天):初阶应用
该阶段让大家对大模型 AI有一个最前沿的认识,对大模型 AI 的理解超过 95% 的人,可以在相关讨论时发表高级、不跟风、又接地气的见解,别人只会和 AI 聊天,而你能调教 AI,并能用代码将大模型和业务衔接。
- 大模型 AI 能干什么?
- 大模型是怎样获得「智能」的?
- 用好 AI 的核心心法
- 大模型应用业务架构
- 大模型应用技术架构
- 代码示例:向 GPT-3.5 灌入新知识
- 提示工程的意义和核心思想
- Prompt 典型构成
- 指令调优方法论
- 思维链和思维树
- Prompt 攻击和防范
- …
第二阶段(30天):高阶应用
该阶段我们正式进入大模型 AI 进阶实战学习,学会构造私有知识库,扩展 AI 的能力。快速开发一个完整的基于 agent 对话机器人。掌握功能最强的大模型开发框架,抓住最新的技术进展,适合 Python 和 JavaScript 程序员。
- 为什么要做 RAG
- 搭建一个简单的 ChatPDF
- 检索的基础概念
- 什么是向量表示(Embeddings)
- 向量数据库与向量检索
- 基于向量检索的 RAG
- 搭建 RAG 系统的扩展知识
- 混合检索与 RAG-Fusion 简介
- 向量模型本地部署
- …
第三阶段(30天):模型训练
恭喜你,如果学到这里,你基本可以找到一份大模型 AI相关的工作,自己也能训练 GPT 了!通过微调,训练自己的垂直大模型,能独立训练开源多模态大模型,掌握更多技术方案。
到此为止,大概2个月的时间。你已经成为了一名“AI小子”。那么你还想往下探索吗?
- 为什么要做 RAG
- 什么是模型
- 什么是模型训练
- 求解器 & 损失函数简介
- 小实验2:手写一个简单的神经网络并训练它
- 什么是训练/预训练/微调/轻量化微调
- Transformer结构简介
- 轻量化微调
- 实验数据集的构建
- …
第四阶段(20天):商业闭环
对全球大模型从性能、吞吐量、成本等方面有一定的认知,可以在云端和本地等多种环境下部署大模型,找到适合自己的项目/创业方向,做一名被 AI 武装的产品经理。
- 硬件选型
- 带你了解全球大模型
- 使用国产大模型服务
- 搭建 OpenAI 代理
- 热身:基于阿里云 PAI 部署 Stable Diffusion
- 在本地计算机运行大模型
- 大模型的私有化部署
- 基于 vLLM 部署大模型
- 案例:如何优雅地在阿里云私有部署开源大模型
- 部署一套开源 LLM 项目
- 内容安全
- 互联网信息服务算法备案
- …
学习是一个过程,只要学习就会有挑战。天道酬勤,你越努力,就会成为越优秀的自己。
如果你能在15天内完成所有的任务,那你堪称天才。然而,如果你能完成 60-70% 的内容,你就已经开始具备成为一名大模型 AI 的正确特征了。
这份完整版的大模型 AI 学习资料已经上传CSDN,朋友们如果需要可以微信扫描下方CSDN官方认证二维码免费领取【保证100%免费】

更多推荐


所有评论(0)