告别低效客服!手把手教你用AI搭建智能客服工作流(附代码节点万能写法)
Coze工作流中代码节点的核心解法
大家好,我是AI培训韩老师!
最近培训了很多企业,客户反馈说客服场景太头疼了: 客户咨询渠道多,回复不及时;重复问题天天答,人力成本高;复杂问题难识别,客户体验差;服务过程无记录,复盘优化难……
今天,我们就来彻底解决这些痛点。无需复杂代码,利用AI智能体平台coze,30分钟即可搭建一个能自动分流、智能解答、无缝转人工、自动归档的全渠道智能客服工作流。
下面,我们将从痛点分析、流程设计到实操搭建,一步步带你实现。
一、传统客服之痛:你的团队是否也深陷其中?
- 渠道碎片化
APP、小程序、网页、电话……客户从哪里来,信息就散落在哪里,无法统一管理和响应。
- 人力成本高企
70%以上的客服人力消耗在回答“发货时间”、“如何退货”等高度重复的问题上。
- 情绪处理难
客户带着情绪咨询时,若得不到及时、共情的回应,极易升级为投诉。
- 问题流转黑洞
复杂问题在客服、技术、售后部门间来回踢皮球,客户等待时间长,满意度骤降。
- 数据价值沉睡
海量的服务对话结束后就被遗忘,无法沉淀为优化产品、知识库和培训的资产。
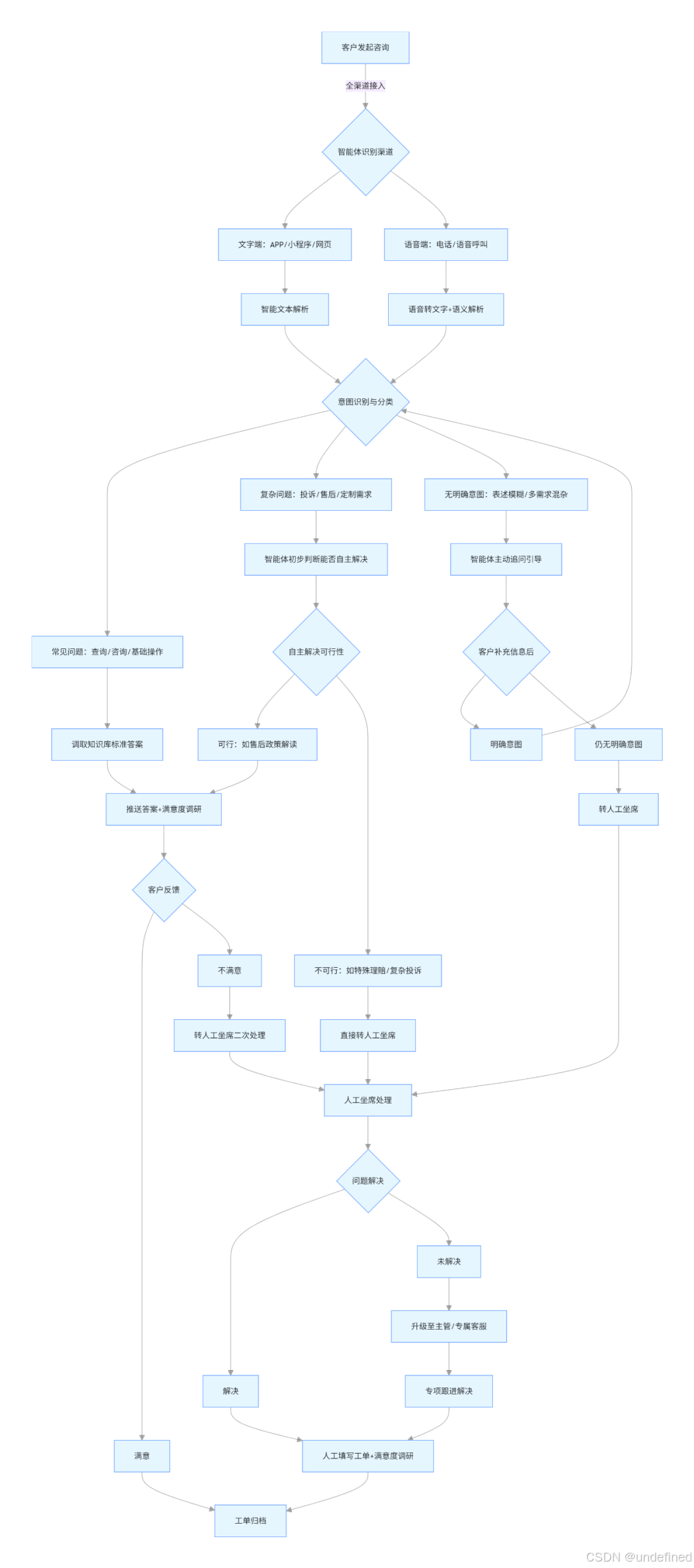
二、AI智能客服工作流:四层架构,打造服务闭环
首先用AI生成一个流程图梳理结构

基于AI智能体,我们可以构建一个逻辑清晰、层层递进的自动化工作流。
其核心架构可分为四层:
第一层:全渠道智能接入层
- 功能
统一接入文字(APP/小程序/网页)、语音(电话/语音呼叫)等所有渠道。
- 关键
语音渠道需先通过语音识别(ASR) 转为文字,再进入统一处理流程,确保体验一致。
第二层:意图识别与分流核心层
- 功能
利用NLP技术,对用户问题进行分类。
- 三类分流
- 常见问题
:如查询、基础操作。→ 导向智能自主处理层。
- 复杂问题
:如投诉、售后、定制需求。→ 导向人工兜底层。
- 无明确意图
:主动追问,明确需求。若仍不明确,转入人工。
- 常见问题
第三层:智能自主处理层
- 功能
针对常见问题,自动检索知识库,生成准确回复,直接解决客户问题。
- 优化点
可设计安抚话术模板(如:“非常抱歉给您带来不便!”),先处理情绪,再解决问题。
第四层:人工兜底与闭环归档层
- 功能
智能体无法解决的问题,自动创建工单并流转至对应人工座席。VIP客户可设专属通道优先接入。
- 闭环
问题解决后,自动或人工填写工单并记录解决方案,同时发起满意度调研。所有数据归档,用于后续分析优化。
整个流程可转化为coze的工作流为:用户信息接入 → 意图识别 → 知识库检索 → 自主解决或转人工 → 工单归档与满意度回收。
三、手把手实操:在AI平台上搭建你的第一个客服工作流
我们以主流的AI智能体开发平台为例,展示核心搭建步骤。
步骤1:创建对话流
-
进入平台,点击创建“工作流”或“对话流”。
-
命名(如
智能客服流程),并清晰描述其目标:“安抚客户情绪,回答用户问题,无法解决时转人工并归档”。

步骤2:配置核心节点
意图判断与知识库问答工作流由多个节点连接而成,核心节点包括:

- 开始节点
接收用户输入的问题。
- 知识库节点
关联你创建的知识库。
- 创建扣子知识库
适合轻量场景,支持上传PDF、Word、TXT及在线网页(如公众号文章)内容。
- 关联企业级知识库
适合对数据安全和管理有更高要求的企业。

- 创建扣子知识库
- 条件节点 根据知识库检索结果决定流程走向。
- 条件设置
如果知识库返回了答案(
output非空),则进入大模型结合知识库编辑结果“自动回复”分支;如果没找到答案(
output为空),则进入大模型直接编辑结果输出分支。
- 条件设置

4 大模型节点
用于意图识别和情感安抚。
如果知识库中有检索到内容,直接结合检索内容和用户问题作为输入让大模型整合输出

输入过程较长,可以增加一个自己正在努力思考的信息节点,现在改为输出了。
没有检索到信息,结合用户问题给一个答案。
5 代码节点
实现自动化工单归档(高阶技能)当问题需要转人工或解决后,自动生成结构化工单并存入表格(如飞书多维表格)是提升效率的关键。
- 添加“代码”节点
在工作流中插入一个代码执行节点,将非结构化数据转化为结构化数据。
- 编写数据处理代码
代码的核心功能是将对话的“用户问题(input)”和“AI回复或解决方案(output)”整理成数据库需要的格式。
- 输入
:
input(字符串,用户问题),output(字符串,回复内容)。 - 输出
一个名为
records的对象数组。 - 示例代码逻辑
# 将输入变量input和output封装为符合多维表格要求的JSON结构 records = [{ "fields": { "用户问题": input, # 文本字段 "解决方案": output, # 文本字段 "问题状态": "已解决", # 单选字段 "创建时间": int(time.time() * 1000) # 日期时间戳 } }] # 将records输出,供下一个“飞书多维表格”插件节点使用
- 输入
重难点:这里就遇到了coze工作流最大的难点——不懂代码

每一个节点都是由输入——中间——输出组成的,其它节点是中间部分已经写好了,我们直接连接好输入输出就可以,但是代码节点的难点是最要自己完成代码部分。
语言有两种:java和python,对于不懂代码的我们来说是一样的。

很多人最难的部分是对输出部分的定义

输出设置的基本方法
在节点配置界面设置
-
点击“添加输出变量”
-
设置变量名称(如
output、result、data等) -
选择变量类型(String、Number、Boolean、Array、Object等)
文档中常见输出类型:
1. String(字符串)
用于返回文本内容:
ret = {
"output": "处理后的文本"
}
2. Array(数组)
用于返回多个数据项:
ret = {
"texts": ["文本1", "文本2", "文本3"]
}
3. Array(对象数组)
用于返回结构化数据列表:
ret = {
"records": [
{"title": "标题1", "url": "链接1"},
{"title": "标题2", "url": "链接2"}
]
}
4. Object(对象)
用于返回键值对数据:
ret = {
"fields": {
"标题": "文章标题",
"作者": "作者名"
}
}
示例1:提取数据并格式化(《AI提效工作流案例拆解》)
asyncdefmain(args: Args) -> Output:
params = args.params
# 构建输出对象
ret = {
"record_info": [{
"fields": {
"title": params['title'],
"summary": params['summary'],
"tags": params['tags'],
"content": params['content'],
}
}]
}
return ret
输出配置: 变量名 record_info,类型 Array<Object>
重要注意事项
1. 变量名必须一致
代码中 return 返回的字典键名必须与节点配置中设置的输出变量名完全一致。
2. 类型必须匹配
返回的数据结构必须与配置的类型匹配:
-
配置为
Array→ 必须返回列表 -
配置为
Object→ 必须返回字典 -
配置为
String→ 必须返回字符串
3. 多变量输出
可以配置多个输出变量:
ret = {
"processed_data": data_list, # Array类型
"status": "success", # String类型
"count": len(data_list) # Number类型
}
4. 后续节点引用
设置好输出后,其他节点可以通过 {{节点名称.输出变量名}} 的方式引用:
{{代码节点.output}}{{代码节点.records[0].title}}
5调试技巧
1)先设置输出变量
在写代码前先配置好输出变量名和类型
2)使用简单测试
先用简单数据测试输出是否正确
3)检查类型错误
常见的错误是返回类型与配置不匹配
4)查看运行日志
运行失败时查看错误信息调整代码
说了那么多,估计大家都懵了
Deepseek写代码的终极技巧
1)首先填写输出变量及类型
2 )使用万能公式生成代码
代码示例+输入变量及变量类型+想要实现的功能+输出变量及变量类型
针对上述场景我的提示词为
"
# 在这里,您可以通过 'args' 获取节点中的输入变量,并通过 'ret' 输出结果
# 'args' 已经被正确地注入到环境中
# 下面是一个示例,首先获取节点的全部输入参数params,其次获取其中参数名为'input'的值:
# params = args.params;
# input = params['input'];
# 下面是一个示例,输出一个包含多种数据类型的 'ret' 对象:
# ret: Output = { "name": '小明', "hobbies": ["看书", "旅游"] };
async def main(args: Args) -> Output:
params = args.params
# 构建输出对象
ret: Output = {
"key0": params['input'] + params['input'], # 拼接两次入参 input 的值
"key1": ["hello", "world"], # 输出一个数组
"key2": { # 输出一个Object
"key21": "hi"
},
}
return ret
"
上面是代码示例,帮我生成一段代码,输入变量input 及output,变量类型都是string; 需要实现的功能为将input output 变为结构化数据,方便下一步存入多维表格中,需求的存储格式为”:[{"fields":{"文本":"文本内容""单选":"选项 1"“日期":1674206443000}}]“,输出变量为对象数组,变量名称为records

如果说自己对于输出没有清晰的一个想法,可以先把下一个节点连上,看看下一个节点的需求引用是什么格式

如此,就清晰地知道自己需要的格式是什么样了!
6 “飞书多维表格”插件节点
配置好对应的表格ID和权限,接收上一步生成的 records 数据,即可实现对话记录的自动入库。本节点的APP token 可以直接粘贴飞书多维表格链接,引用即为代码的输出。

步骤3:测试与发布
连接所有节点后,使用不同的问题进行测试,观察流程是否能正确分流、检索、回复或转人工。调试无误后,即可发布到你的公众号、小程序或网页中。
四、延伸优化:让你的客服系统越用越聪明
基础工作流上线后,你还可以持续优化:
- 模型自学习
将人工坐席处理的优质工单,作为训练数据回流,持续优化意图识别模型和知识库答案。
- VIP客户识别
设置规则,识别高价值客户后自动跳过排队,直接连接专属客服,提升体验。
- 满意度分析
对回收的满意度数据进行自动分析,定位服务薄弱环节。

结语
搭建一个智能客服工作流,不再是大型企业的专利。利用现成的AI平台和工具,任何有明确流程的企业都可以快速上手。它不仅仅是替代重复劳动,更是通过标准化、数据化的方式,将客服从成本中心转变为客户体验优化和产品改进的驱动中心。
以上就是今天的分享了!
立即行动,从梳理你的第一个客服场景开始,迈出智能化服务升级的关键一步吧!
更多推荐


所有评论(0)