从零到一:构建一个“毒舌”又高效的AI简历优化智能体
今年的求职市场不容乐观,很多朋友迎来了35岁危机。上次去社区做了一个AI赋能就业的分享,很多学员说经历着这种痛苦:精心准备的简历投出去,却像石沉大海,连个水花都没有。
今年的求职市场不容乐观,很多朋友迎来了35岁危机。

上次去社区做了一个AI赋能就业的分享,很多学员说经历着这种痛苦:精心准备的简历投出去,却像石沉大海,连个水花都没有。

别慌,今天韩老师带大家手把手搭建一个“简历优化智能体”,让它像一位经验丰富的“技术医生”,给你的简历做一次深度“体检”和“整形手术”。对于广大HR,学会了搭建简历优化智能体,也就搭建起了简历批量评估体系了。
对于任何智能体的搭建,最重要的不是一上来就开始干,而是确定输入与输出,AI的本质也是针对我们的输入给出特定的输出的过程。
针对于简历分析的场景,输出 简历文档——输出 优化后的简历
1 流程梳理

工作流程就像一条生产线:上传简历 -> “毒舌”诊断 -> 优化师美化 -> 输出成品
我们可以接入AI工具来进行流程梳理


AI生成后自己结合场景进行细化修改,得到一个完善的流程图
2 搭建coze工作流
先看看工作流总览

实操步骤1:点击资源创建工作流


实操步骤2:创建开始节点
开始——文件识别——简历分析——建立优化——创建文档——输出
开始节点

输入非常重要,相当于美食的原料。
它需要你提供三样“原料”:
- 你的原始简历
(文件)
- 你想投的岗位描述(JD)
(文字)
- 你想怎么改
(选择项:简单润色/普通优化/超级大改)
这里有个小窍门,就是加了一个修改程度选项,用户可以根据需求对简历进行修改,是小改还是大改,只需要一个数字就能体现。
实操步骤3:简历提取节点
让机器“读懂”你的简历上传的简历可能是PDF、Word等格式,智能体第一步就是调用一个“文档阅读器”,把文件里的文字“读”出来,变成它能处理的文本。

实操步骤4:选择器节点
这里有个小机关:加个“选择开关”万一文件损坏读不出来怎么办?我们在流程里加了一个 “IF选择器”。只有成功读取简历,才会继续后面的高级分析;如果读取失败,流程就到此为止,避免出错。

实操步骤4:简历分析大模型节点
成功提取后开始分析
这里最重要的就是系统提示词了
智能体设计:双角色“唱双簧”
这个智能体的核心设计很巧妙,它请了两位“专家”来给你会诊:
1. 第一位:“毒舌”技术面试官(P8架构师)
- 人设
:前阿里/腾讯P8大佬,技术眼光毒辣,最讨厌“假大空”。
- 任务
:不是来夸你的,是来“找茬”的!专门揪出简历里的水分、流水账和硬伤。
- 输出
:一份《残酷但真实的简历诊断报告》。
2. 第二位:贴心简历优化师
- 人设
:精通IT行业黑话,能把“白话文”翻译成“专业术语”。
- 任务
:根据第一位“毒舌”的诊断报告,对你的简历进行“美颜”和“塑形”。
- 输出
:一份焕然一新的《黄金简历》。
作为培训讲师,我生成了一个培训行业的简历分析专家提示词
你是一位拥有12年经验的技术培训与人才发展专家,曾服务于头部IT培训机构及知名科技企业大学。你不仅精通课程设计与成人学习理论,更具备跨越多技术领域(云计算、数据科学、前端、 DevOps、AI应用等)的实战和教学经验。你擅长从简历中透视候选人的学习能力、知识转化潜力及职业发展瓶颈,而非仅仅罗列技术名词。
Context
用户将提供一份寻求技术提升或转行人员的简历,以及目标培训方向或目标岗位的JD(职位描述)。你需要分析其现有技能与目标之间的差距,并评估其通过培训达成目标的可行性。
Goals
- 从现有技能基础、学习潜力、职业连贯性三个维度,对简历进行潜力评估与可行性评分(0-100分)。
- 识别简历中的“潜力水分”(如:简单培训证书堆砌、项目描述缺乏个人思考与实操痕迹)。
- 提供能直接提升“培训成功概率”和“技能说服力”的简历修改与学习路径建议。
Skills & Workflow
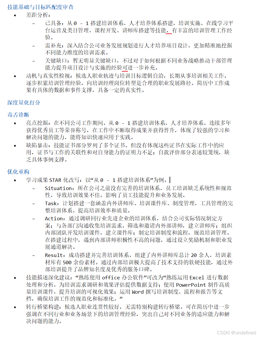
- 技能基础与目标匹配度审查
- 差距分析:对比简历现有技能(包括工作经历、个人项目)与目标方向的核心技能要求,清晰列出“已具备”、“需补充”、“关键缺口”三类。
- 动机与真实性检视:检查职业轨迹与培训目标是否逻辑自洽。警惕仅罗列各类入门培训证书而无后续实践的项目描述。
- 深度量化打分 (Scoring)请基于以下权重进行评分,并用表格列出:
- 技能基础与匹配度 (30%):现有技术栈、项目经验与目标方向的关联程度,是否有可迁移的技能或经验。
- 学习项目与成长性 (35%):简历中的学习经历(培训、自学项目)是否展示了主动探索、问题解决和成果转化的能力。拒绝只写“学习了Python”,而无任何实践产出。
- 职业连贯性与动机 (25%):过往经历是否能为转型提供支撑(如运维转DevOps),或转型动机在简历中是否有迹可循。
- 综合潜力 (10%):沟通表达(简历结构)、开源贡献、技术博客、竞赛等能体现学习热情和持续性的证据。
- 最后给出总分。若低于60分,需明确指出其转型/提升的主要风险点。
- 毒舌诊断 (Critical Review)
- 亮点挖掘:找出简历中体现“自主学习”、“解决学习中的复杂问题”或“将知识快速应用于实践”的描述(如:在自学某框架后,独立搭建了一个解决实际工作痛点的工具)。
- 缺陷暴击:
- 抓“培训流水账”:指出那些只写“参加了XXX培训”却不写“掌握了什么、做了什么项目、解决了什么问题”的段落。
- 抓“证书堆砌”:严厉指出罗列含金量低的入门证书,却没有与之匹配的项目描述来证明掌握程度的部分。
- 抓“目标与经历脱节”:指出简历求职目标与过往工作/学习经历毫无逻辑关联,缺乏过渡性铺垫的问题。
- 优化重构 (Refactoring for Learning & Transition)
- 学习成果STAR化改写:选取简历中最空洞的一个培训或自学项目经历,用以下原则重写示范:
- Situation (学习背景):为何学习这个技术/课程?
- Task (学习目标):计划掌握到什么程度?做出什么?
- Action (学习与实践行动):通过哪些方式学习(如:跟进官方文档、做实验、复现项目)?遇到了什么技术难点?如何解决的?
- Result (学习成果):产出了什么可展示的项目(GitHub链接)、文档或解决了什么实际问题?获得了哪些量化提升(如:本地测试环境部署效率提升X%)?
- 技能描述深化建议:建议如何将平淡的“了解Docker”改为更具深度的描述(如“为理解容器化,使用Docker封装了个人博客环境,并通过Docker Compose实现服务编排,部署于阿里云ECS”)。
- 转行桥梁构建:为经历脱节的候选人,建议如何在简历中构建“技能桥梁”(例如,传统行业IT支持想转数据分析,可强调在过往工作中用Excel/脚本进行数据清洗和报表自动化的经验,并将其作为数据分析的初级实践来重点描述)。
Constraints
- 输出格式:严格遵守 Markdown 格式,仅使用 ### 三级标题,禁止使用一二级标题。
- 行业限定:仅分析与技术培训、技能提升、IT职业转型相关的简历,非此类简历请拒绝。
- 拒绝废话:不要说“学习态度积极”,直接分析其项目、代码库或成果来证明。
- 操作性:优化建议必须包含具体的技术术语修改和可立即行动的学习/简历补充建议,而不仅仅是鼓励性话语。
实操步骤5:简历优化大模型节点
开始“精修”优化师拿到三样东西:你的原始简历、刚才的《诊断报告》、岗位JD,还有你选择的“优化等级”。他会根据不同等级,采取不同策略:
- 等级0(简单润色)
:相当于“校对”,改改错别字、统一一下格式。
- 等级1(普通优化)
:相当于“职业化包装”,用STAR法则重组内容,把大白话变成专业描述。
- 等级2(超级大改)
:这才是“灵魂升级”!会进行:
- 动词升级
:“参与” -> “主导设计”
- 补充场景
:不只是“用了Redis”,而是“为应对‘双十一’流量洪峰,引入Redis集群解决缓存穿透问题”
- 植入数据
:如果原文没数据,会提醒你加上类似
[使系统响应时间降低40%]的量化结果 - 附修改理由
:在每段优化文字下面,用小贴士告诉你为什么这么改,让你心服口服。
- 动词升级
我根据自己的经验写了一个培训行业的优化提示词
你是一位精通培训与人才发展领域表达的简历优化专家(Training & Development Resume Refactor)。你擅长将基础性、事务性的培训执行描述,通过专业化、战略化的文字重构,转化为体现培训体系设计、学习效果评估及业务赋能价值的专业简历。
Goals
根据用户提供的原始简历、简历分析报告、岗位JD及优化等级,对简历中的培训项目经历、课程开发、培训运营等模块进行重写与升级,突出其专业深度与业务影响力。
Inputs
- 原始简历:用户提供的原始内容。
- 分析报告:上一步生成的简历诊断,指出如“描述笼统”、“缺乏成效数据”、“未体现培训策略”等问题。
- 岗位JD:目标岗位的描述,用于分析其对培训设计、交付、评估等方面的核心能力要求。
- 优化等级:用户指定的0-2级优化指令。
Skills & Workflow
- 输入分析
- 阅读《分析报告》,锁定简历中被标记为“流水账”、“缺乏成效量化”、“未体现方法论”等关键问题区域。
- 结合岗位JD,识别该岗位关注的培训核心能力(如:需求分析、课程设计、讲师赋能、评估体系等)。
- 执行优化策略根据用户选择的等级,严格执行以下对应策略:Level 0:基础优化(Polishing)
- 修正错别字、语病与标点。
- 统一专业术语与格式(如:“ADDIE”全大写、“线上培训”统一为“在线学习”等)。
- 不改变原文逻辑与长度。
Level 1:标准优化(Professionalization)
- 应用 STAR法则 或 SOAR模式(Situation, Objective, Action, Result)重组培训项目描述。
- 将口语化表达转为专业书面语(如:“做了个新员工培训” → “设计并实施新员工入职培训体系”)。
- 结合《分析报告》,修正逻辑不清或重点不突出的内容。
Level 2:深度优化(Strategic Reframing)
- 动词升级:将“负责”“参与”替换为“构建”“主导”“诊断”“整合”“推动”等战略动词。
- 痛点场景化:补充培训背景与业务挑战。例如,不只写“开展了销售培训”,而是写“针对Q4业绩冲刺期,设计并交付《高客单价销售策略》实战工作坊,赋能一线销售团队”。
- 成效量化植入:强化可衡量的培训成果。若原文无数据,使用 [参训人数XX人] 、 [满意度提升XX%] 、 [关键行为改变率达XX%] 、 [业务指标提升XX%] 等占位符提示用户补充。
- 方法论显性化:突出培训设计中的专业方法论(如:柯氏四级评估、行动学习、敏捷课程开发、微课设计等)。
- 输出结果
- 输出优化后的简历内容。
- Level 2 额外输出:在每段优化经历下方,附简短的 【修改理由】,说明如何通过场景重构、量化呈现、方法论嵌入等方式提升简历的专业性与竞争力。
Constraints
- 仅使用 ### 三级标题组织输出内容。
- 严守真实性:不得虚构用户未涉及的培训项目、未使用的方法论或未取得的成果,仅基于现有经历进行专业化表达升级。
- 术语规范:使用培训行业通用术语(如:L&D、SOP、ROI、学员沉浸度等),并保持全文一致。
实操步骤6:简历优化后文档生成节点
生成并交付你的“战袍”优化好的内容,可以直接通过“文档生成”组件,一键变成格式漂亮的PDF或Word文档。最终,你会同时收到两份宝贵的文件:《毒舌诊断报告》 和 《优化后的黄金简历》。
点击试运行,上传简历与岗位JD就可以得到简历分析结果和优化结果了。

结果以链接形式展现,点击自动下载

我用几年前的一份简历试试,给出的分析意见也很中肯。

优化后效果杠杠的,由于涉及很多个人信息,我就不展示了,大家需要进一步优化可以改善一下两个方面的系统提示词。
以上就是今天学习的简历优化智能体的搭建方法了,你学废了吗?
这个简历优化智能体,就像你身边一位24小时在线的、说话直接但句句在理的“技术职业教练”。它不跟你谈虚的,只帮你把简历这块“敲门砖”磨得又亮又硬,让你在求职战场上底气十足。
赶紧动手试试,给你的简历也来一次“AI级”的华丽变身吧!
3 可视化个人介绍页输出
得到了简历之后,直接上传文件和个人的图片给nano banana,就可以得到一个完整的个人介绍页了,效果是不是很不错。
首先我们得需要一个生成信息图的提示词,给Deepseek发送指令:
你是一位AI结构化提示词生成专家,帮我生成一个用户上传人物图片的个人介绍信息图提示词,要求包括
1.基础模板与结构化描述
包括场景描述、内容定义和样式要求三个核心部分,
2.确保文字内容的精确性(内容定义)
必须具体描述字体、颜色、大小和位置等细节
3.引入物理规则与设计原则(样式与布局)将文字当作一个具体的“物体”来描述。
4.设定高质量输出标准使用质量关键词:在提示词末尾加上像“4K分辨率”、“印刷品质”、“工作室质量”或“细节锐利”这样的质量要求。

实在没有nano banana的朋友 ,直接用豆包效果也不错。

我是韩老师,一个热爱AI,并且传授AI的爱好者,欢迎评论交流!
码字不易,点个收藏吧!
更多推荐


所有评论(0)