偏置电压对于 MCP6S22 单边放大检波的影响
本文研究了MCP6S22运放的单边检波特性及其非线性问题。实验发现,MCP6S22虽具有轨到轨输出特性,但其输入端存在约100mV的阈值限制,导致小信号输入时输出出现反向饱和现象。通过添加250mV偏置电压仍无法改善检波输出的非线性,尤其在输入信号小于1V时存在明显死区。测试结果表明,MCP6S22内部放大器的非轨到轨输入特性是造成检波非线性的根本原因,这使得该器件难以实现理想的单向放大检波功能。
简 介: 本文研究了MCP6S22运放的单边检波特性及其非线性问题。实验发现,MCP6S22虽具有轨到轨输出特性,但其输入端存在约100mV的阈值限制,导致小信号输入时输出出现反向饱和现象。通过添加250mV偏置电压仍无法改善检波输出的非线性,尤其在输入信号小于1V时存在明显死区。测试结果表明,MCP6S22内部放大器的非轨到轨输入特性是造成检波非线性的根本原因,这使得该器件难以实现理想的单向放大检波功能。研究为理解MCP6S22的局限性提供了实验依据。
关键词: MCP6S22,单边放大,检波
- 改进 MCP6S22 的单边检波功能的线性
- 使用MCP6S22检测导航信号特性测试
MCP6S22输入信号范围
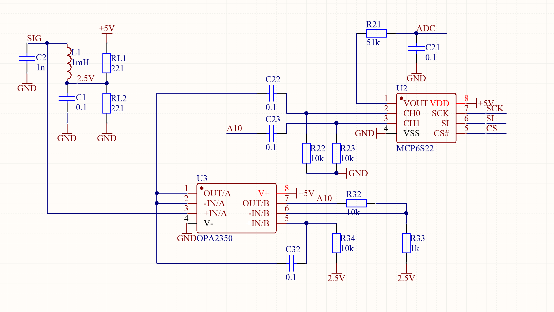
01 MCP6S22单边放大检波
一、背景简介
昨天测试了MCP6S22放大检波特性。 它可以提供轨到轨的放大特性。 具有两个输入通道以及可以达到32倍的增益。 利用它的单向放大特性。 可以将输入信号进行检波。 也就是它只会放大正向信号, 由此,便可以将放大后的单边信号, 通过RC 低通滤波之后, 得到信号的检波直流分量。 但是测试结果发现, 检波输出信号与输入信号的幅度之间具有比较大的非线性缺点。

虽然输出非线性仅仅存在于开始的一段, 但是消除这个非线性对于提高测量精度至关重要。 那么, 怎样才可以改善这个非线性呢? 一种方法, 就是通过一个上拉电阻提高输入零点的电位。 最终看是否可以改善前面输入信号幅值比较小的时候对应的输出特性。

二、测量结果
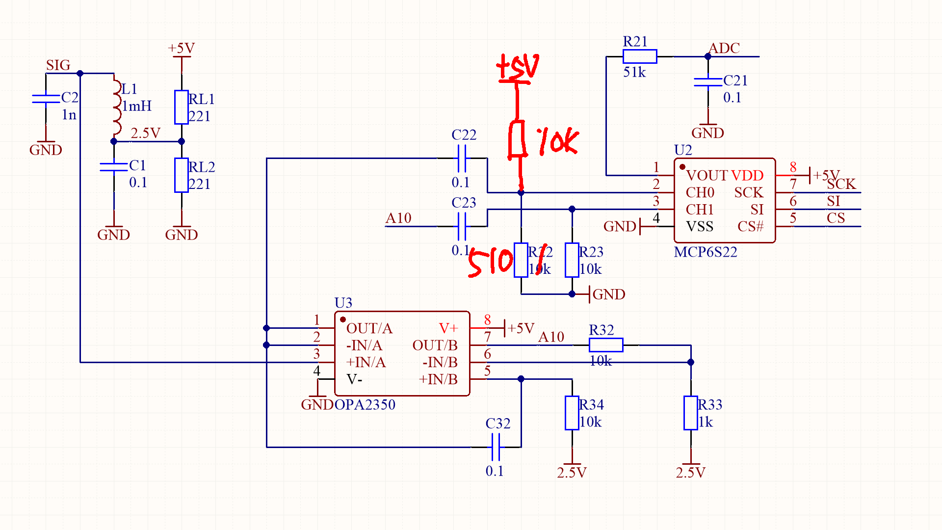
使用一个10k欧姆的电阻, 连接MCP6S22 正输入端, 下面的输入电阻为 510 欧姆。 这样偏置电压大约为 250mV左右。 通过 DG1062 逐步改变输入信号的幅度, 记录对应的单片机 ADC 检测的结果

输入工字型电感交流电压从 0V 变化到 5V过程中, 记录输出ADC数值。 由于开始有了偏移量, 可以看到起始 ADC 数值达到了 200左右。 但是仍然在输入信号小于 1V 之前, 存在一个死区。 只有数值超过 1V 之后, 输出电压才逐步上升, 后面也存在一定的非线性。 这个测量结果说明, 只是依靠比较大的偏移量是无法提高 MCP6S22 放大检波的特性的。![]()

▲ 图1.2.1 偏置0.25V长辈的输入信号与检波输出ADC数值
#!/usr/local/bin/python
# -*- coding: gbk -*-
#============================================================
# TEST1.PY -- by Dr. ZhuoQing 2025-12-12
#
# Note:
#============================================================
from headm import *
from tsmodule.tsvisa import *
from tsmodule.tsstm32 import *
vset = linspace(0, 5, 100)
dg1062open(59)
adcdim = []
for v in vset:
dg1062volt(1, v)
ispclearreceive()
ispsend("adc")
ispcopyreceive()
time.sleep(.3)
s = clipboard.paste().split('\r\n')
printf(s)
adc = int(s[2])
adcdim.append(adc)
tspsave("channel0", vset=vset, adcdim=adcdim)
plt.plot(vset, adcdim, lw=3)
plt.xlabel("Voltage(V)", color="steelblue", fontsize=24)
plt.ylabel("ADC(N)", color="steelblue", fontsize=24)
plt.grid(True, which='both', linestyle='--', alpha=0.7)
plt.tight_layout()
plt.show()
#------------------------------------------------------------
printf("\a")
#------------------------------------------------------------
# END OF FILE : TEST1.PY
#============================================================
三、单边放大问题
下面直接观察 MCP6S22 放大输出信号, 改变输入工字型电感的位置, 调整输入信号的幅度, 放大信号出现相应的变化。 在输出信号中, 存在着奇怪的变化, 也就是将输入信号低于一个数值之后, 输出电压也发生了变化。 这应该是 MCP6S22的输入信号出现了一个阈值, 大约 100mV。 也就是只有当输入信号高于这个阈值, 输出信号形成比较好的放大状态, 当输入信号低于这个阈值, 输出信号出现反向饱和。 这应该是 MCP6S22 本身的问题。 也造成了检波输出的非线性。 无法通过增加偏置电压进行改善。

※ 总 结 ※
本文继续测试了 MCP6S22的单边放大的特性。 由于它内部放大器输入不满足轨到轨的特性。 使得输入信号无法实现真正的单向放大, 进而使得最终的检波效果出现了比较大的非线性。

■ 相关文献链接:
● 相关图表链接:
更多推荐


所有评论(0)