新项目完结,Ai Agent 智能体、拖拉拽编排!
这是一套基于Spring AI框架实现的企业级AI Agent智能体项目,包含38节视频和文档课程,涵盖RAG、MCP等技术。项目提供完整的前后端+DevOps解决方案,支持可视化拖拽编排,适合开发者快速提升AI应用能力。通过学习此课程,可掌握AI Agent设计模式、Spring AI框架应用、多数据源处理等企业级技能,增强职场竞争力,适合用于简历优化和面试准备。这是一套综合,基于 Spring
这是一套基于Spring AI框架实现的企业级AI Agent智能体项目,包含38节视频和文档课程,涵盖RAG、MCP等技术。项目提供完整的前后端+DevOps解决方案,支持可视化拖拽编排,适合开发者快速提升AI应用能力。通过学习此课程,可掌握AI Agent设计模式、Spring AI框架应用、多数据源处理等企业级技能,增强职场竞争力,适合用于简历优化和面试准备。
这是一套综合前后端 + Dev-Ops,基于 Spring Ai 框架实现,Ai Agent 智能体。耗时7个多月,38节课程(视频+文档),从 RAG 到 MCP,再实现出互联网企业级,可编排的 Ai Agent 智能体,现已全部开发完成 + 部署上线。💐

这套项目,比互联网企业,起步的还早,完成的还快!
讲个我的经历;前年我在公司里分享了 OpenAi 的场景使用,实现了代码自动评审。去年又分享了 RAG、MCP(年尾刚开始发布 MCP 协议),告诉大家这类技术如何结合场景落地,领导说:“你研究的挺深呀!“。今年公司也开始成立一个虚拟组,来结合 AI + 业务,领导让我作为小组的技术指导。—— 这些年,这些技术,我一直走的很靠前,所以也有很多很多的机会。机会,等于晋升 + 涨薪😄
AI 不会替代研发,但是会给研发的能力进行加成,让研发在进行需求分析、工程设计、编码实现、单测编写、服务验证等场景时,都可以通过 AI 提效。但 AI 不会让研发更轻松,反而会有更多的工作量进来。不过,越往后来看,不会 AI 应用,不具备 AI 场景开发,肯定会缺少竞争力。
所以,小傅哥也一直在构建自己的技术体系完整度,形成自己的技术闭环,让自己在就业市场具备充足的竞争力。

扫码加入课程,获取项目代码
🧧 文末提供了本套项目的完整工程代码(8个),此外还有其他的业务项目+组件项目,共计17个全部可以获取。
我能学到什么?
首先,这是一整套从0到1,包含前后端 + DevOps 的综合实战项目,全程文档 + 视频,带着实现的 AI Agent 智能体项目。所以,你可以非常完整的学习到关于 AI Agent 智能体的全部内容,让你具备企业级项目开发能力。
- 积累 Spring AI 框架应用开发能力,同时 Alibaba 提供的 AI 框架,与此框架具有通用性(已有伙伴进入到阿里 AI 应用场景开发)。
- 掌握 AI Agent 开发能力,包括;顾问角色(RAG、记忆上下文)、MCP 工具服务、Model 对话模型(API)等。
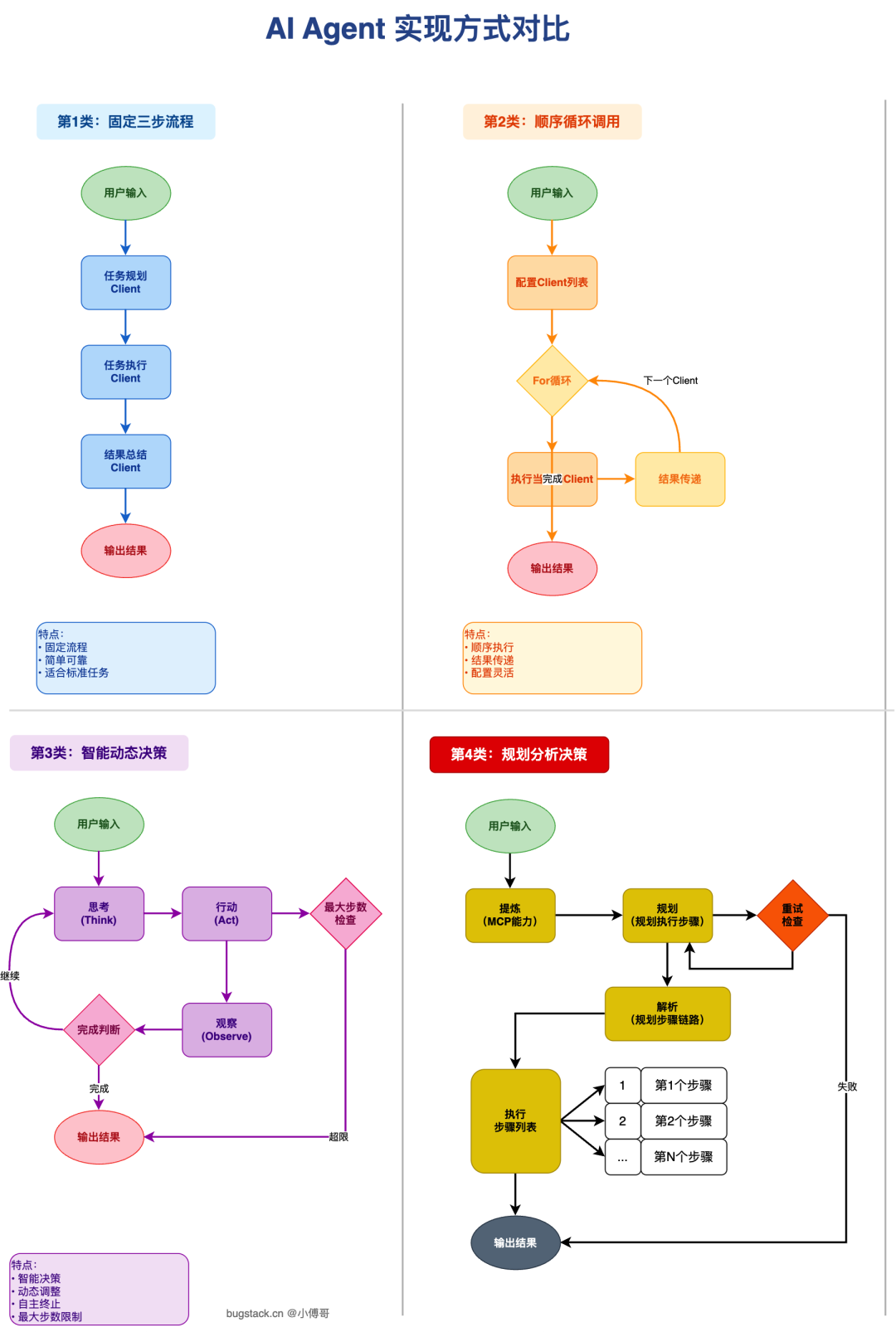
- 学习 AI Agent 多类执行设计模式,包括;固定链路模式、动态决策模式、规划分析模式。学习后,可以自行设计其他类型执行模式。
- 拓展设计模式;规则树(组合模式),在复杂场景的运用。解决多类型数据加载和对话过程链路处理。
- 掌握一套可视化链路编排运用能力,通过前端页面的拖拉拽操作,完成 AI Agent 智能体的动态配置、加载和使用(非常丝滑)。
- 掌握 RAG、MCP 的开发能力,对 MCP 可以自己实现一套任意场景的客户端和服务端进行对接。如,你自己有一个Xxx商城,也可以对下单接口包装出下单-MCP服务。
- 基于 Spring 源码,自定义一套轻量任务执行器,把配置的 AI Agent 动态刷新到任务中心自动化执行。
- 积累应用设计经验,面向对象开发,在整个工程实现中,都有非常干净,清晰,具备高内聚,低耦合,有单一职责的逻辑体现。
适合哪些伙伴?
- 需要快速🔜写到简历,用于秋招/社招面试(可以只刷第3阶段,1周写到简历,2周完成学习)。
- 对 AI Agent 智能体感兴趣,但不知道如何自己实现一套的。
- 希望提高自己的架构设计思维,设计模式运用的。
- 增强核心竞争力,储备一些非业务的核心技术类知识的。
项目运行效果
本项目分为,用户端、管理端和服务端,服务端统一提供接口能力,管理端维护 AI Agent 智能体配置、用户端提供使用服务。
1. 登录界面

- 这一部分在数据库表增加了 admin_user 表,有配置登录账号和密码,可以简单做校验。
2. 管理界面

- 管理后台目前提供了,代理管理(拖拉拽编排方式配置智能体),资源管理(model、client、mcp、advisor、prompt)
- 数据分析、系统设置,是样例,你可以继续扩展你所需要的内容。
3. 代理管理
3.1 代理列表

- 这里的代理列表,就是通过拖拉拽配置的智能体。可以点击【查看】看到明细,也可以【新建】,还可以删除。
- 点击【加载】则是调用服务端,把数据加载到 Spring 容器,之后就可以使用了。
3.2 代理配置

- 当你点击一个代理配置,则会展示出拖拉拽的数据到页面上。这部分会从数据库读取,之后展示出来,全部可视化。
- 如果你点击了Save则会做出一份新的,之后对于旧的,你可以自己手动删除。
4. 资源管理

- 资源管理下,是配置一个智能体所需的各项资源信息,你可以在这里进行维护。如,MCP 工具管理。
5. 页面使用
5.1 对话交流

5.2 场景解析

5.3 监控分析

- 配置后的智能体,可以在智能体选择里进行获取使用。之后进行提问。
- 效果还不错,这里小傅哥验证了配置的智能体进行提问。
关于系统设计
本套系统设计,也是花费了非常大的心思。
1. 执行流程

在整个 Ai Agent 的实现中,小傅哥带着大家分析设计了4种方案,包括;固定执行的、循环执行的、智能分析决策的还有一个按照步骤规划的。这些流程都有适合于自己业务场景使用。在代码中也都有不同方案的实现,之后通过用户选择后进行动态化的策略调度。
2. 核心动作
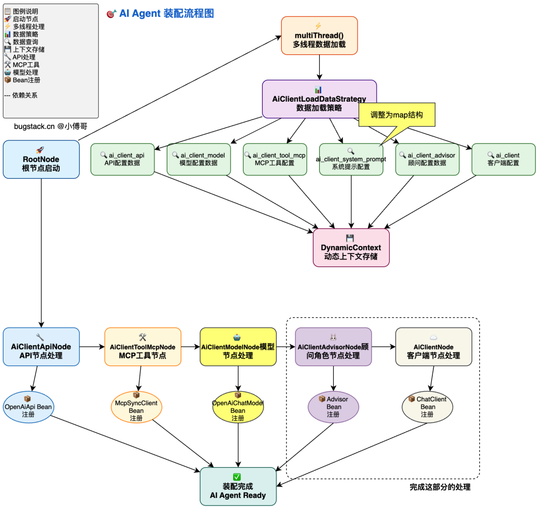
2.1 数据装配

- 首先,以构建 AiClientNode 的对话客户端为目的,已经完成了相关的元素实例化步骤。本节这里要处理的是,顾问角色的构建,以及构建 AiClientNode 节点。
- 之后,AiClientNode 的构建,是关联了其他各项元素的,所以在构建时,需要在 AiClientNode 节点,从 Spring 容器通过 getBean 的方式,检索到对应的各项元素。
2.2 动态调度

- 这里会根据用户的请求,进行策略路由,找到所需的 Ai Agent 执行策略进行处理。这里小傅哥也有意加入不同的策略,让大家可以看到很多的 Ai Agent 设计思路。
2.3 执行策略(01)

- 以程序启动为开始,进行自动化装配。这个过程我们先把一些想预先启动的数据库中的 agent 配置所需的 client 客户端进行服务初始化。之后写入到 Spring 容器,方便在执行 Agent 时进行使用。
前面有伙伴问,为什么把实例化的对象写入到 Spring 容器,这里就是原因 - 客户端(UI),进行 POST 接口请求,这个过程需要封装一个 SSE 流式响应的接口,让 Step 1~4 各个执行步骤,把过程信息写入到流式接口。这里要注意,需要给接口返回的对象添加上对应的类型(什么步骤、什么节点、什么过程),以便于反馈给用户 Agent 在做什么。
2.4 执行策略(02)

- 这是其中的一种 Ai Agent 执行策略方式,通过用户的提问进行分析、规划、列出执行步骤,之后依次执行。
- 所有的这些实现都有相应的代码,带着大家使用规则树框架清晰的实现出来。
在大模型时代,我们如何有效的去学习大模型?
现如今大模型岗位需求越来越大,但是相关岗位人才难求,薪资持续走高,AI运营薪资平均值约18457元,AI工程师薪资平均值约37336元,大模型算法薪资平均值约39607元。
掌握大模型技术你还能拥有更多可能性:
• 成为一名全栈大模型工程师,包括Prompt,LangChain,LoRA等技术开发、运营、产品等方向全栈工程;
• 能够拥有模型二次训练和微调能力,带领大家完成智能对话、文生图等热门应用;
• 薪资上浮10%-20%,覆盖更多高薪岗位,这是一个高需求、高待遇的热门方向和领域;
• 更优质的项目可以为未来创新创业提供基石。


《AI大模型从0到精通全套学习包》


如果你想要提升自己的能力却又没有方向?
想学大模型技术去帮助就业和转行又不知道怎么开始?
那么这一套**《AI大模型零基础入门到实战全套学习大礼包》以及《大模型应用开发视频教程》**一定可以帮助到你!
限免0元!👇👇

1
全套AI大模型应用开发视频教程
(包含深度学习、提示工程、RAG、LangChain、Agent、模型微调与部署、DeepSeek等技术点)

2
大模型入门到实战全套学习大礼包
01
大模型系统化学习路线
作为学习AI大模型技术的新手,方向至关重要。 正确的学习路线可以为你节省时间,少走弯路;方向不对,努力白费。这里我给大家准备了一份最科学最系统的学习成长路线图和学习规划,带你从零基础入门到精通!

02
大模型学习书籍&文档
学习AI大模型离不开书籍文档,我精选了一系列大模型技术的书籍和学习文档(电子版),它们由领域内的顶尖专家撰写,内容全面、深入、详尽,为你学习大模型提供坚实的理论基础。

03
AI大模型最新行业报告
2025最新行业报告,针对不同行业的现状、趋势、问题、机会等进行系统地调研和评估,以了解哪些行业更适合引入大模型的技术和应用,以及在哪些方面可以发挥大模型的优势。

04
大模型项目实战&配套源码
学以致用,在项目实战中检验和巩固你所学到的知识,同时为你找工作就业和职业发展打下坚实的基础。

05
大模型大厂面试真题
面试不仅是技术的较量,更需要充分的准备。在你已经掌握了大模型技术之后,就需要开始准备面试,我精心整理了一份大模型面试题库,涵盖当前面试中可能遇到的各种技术问题,让你在面试中游刃有余。

*这些资料真的有用吗?*
这份资料由我和鲁为民博士(北京清华大学学士和美国加州理工学院博士)共同整理,现任上海殷泊信息科技CEO,其创立的MoPaaS云平台获Forrester全球’强劲表现者’认证,服务航天科工、国家电网等1000+企业,以第一作者在IEEE Transactions发表论文50+篇,获NASA JPL火星探测系统强化学习专利等35项中美专利。本套AI大模型课程由清华大学-加州理工双料博士、吴文俊人工智能奖得主鲁为民教授领衔研发。
资料内容涵盖了从入门到进阶的各类视频教程和实战项目,无论你是小白还是有些技术基础的技术人员,这份资料都绝对能帮助你提升薪资待遇,转行大模型岗位。


06
以上全套大模型资料如何领取?

👆🏻用微信加上就会给你发
无偿分享
遇到扫码问题可以私信或评论区找我
更多推荐


所有评论(0)