AgenticWorkflow大模型提效方案设计
Agentic Workflow大模型实践方案
·
一、各厂AI编程方案概览
| 维度 | 阿里(通义灵码 / Qoder) | 腾讯(CodeBuddy) | 美团(NoCode) | 字节(TRAE) |
|---|---|---|---|---|
| 核心产品 | 通义灵码(AI编码助手)、Qoder(AI编程平台) | CodeBuddy(AI编程助手) | NoCode(AI编程智能体) | TRAE(AI原生IDE) |
| 定位 | 从企业级AI编码助手向全栈AI工程师平台演进 | 研发效能提升工具,集成在WeDev平台 | 对话式AI编程智能体,让“0基础”用户快速开发 | AI原生IDE,追求“The Real AI Engineer” |
| 关键能力 | 代码补全、智能问答、多文件修改;Qoder提供上下文工程、Repo Wiki、长短期记忆、Quest Mode | 代码生成、代码评审、测试辅助 | 多轮自然语言交互、自动完成编码与部署 | 代码续写、自动修复、SOLO模式(端到端应用开发 |
| 智能体特性 | Qoder 提供 Agent Mode、Quest Mode,智能体可扮演全栈工程师 | 未强调独立智能体,更多是工具链集成 | AI Coding Agent,专注自然语言到代码的转换 | SOLO Coder智能体,支持多智能体调度 |
| 上下文处理 | 一次检索10万个代码文件,支持Repo Wiki显性化隐性知识 | 通过WeDev打通研效工具链,实现全链路协同 | 集成自研千亿参数模型LongCat,针对前端开发优化 | Context Engineering,多模态上下文感知、上下文压缩 |
| 定制化与集成 | 通义灵码支持企业个性化扩展;Qoder 提供平台级定制 | 深度集成腾讯内部研效工具链(WeDev | 主要面向内部员工及中小商户,产品相对封闭 | 免费+自有模型,避免“断供”风险;支持生态工具扩展 |
| 适用场景 | 企业级应用开发、Web/移动应用、机器学习 | 腾讯内部大规模研发团队,高频迭代业务 | 零基础用户快速构建小工具、网站、游戏 | 专业开发者需要完整IDE环境,处理复杂业务场景 |
| 已知成效 | 通义灵码提升代码产出效率30%;朗新科技案例中,简单逻辑页面和接口开发提效最高达51% | 超90%工程师使用,50%新增代码AI生成,研发效能提升超20% | 每周约50%新代码由AI生成,90%以上工程师使用 | 月活超100万,生成并被采纳的代码行数超过60亿行 |
二、业界研发团队如何在实际需求开发中应用并提效?
各大厂研发团队并非将AI工具作为孤立插件使用,而是将其深度嵌入 “需求-设计-编码-测试-部署” 的全链路,形成人机协同的新工作流。以下结合具体案例说明:
- 阿里的“产研AI化提效实践”:朗新科技基于通义灵码,构建了“通义灵码+图颜设计+阿基米德”三位一体的智能研发体系,实现了从产品设计到开发的全流程闭环[reference:12]。在实际开发中,当产品经理在“图颜”设计稿中标注需求后,通义灵码能自动生成对应的前端界面代码及后端接口骨架,简单逻辑页面和接口开发提效最高可达51%。
- 腾讯的“WeDev研效融合”:腾讯通过WeDev平台将CodeBuddy与需求管理、代码仓库、CI/CD等工具链串联。在代码评审环节,AI参与度高达94%,相当于每段提交的代码都有一位“AI质检员”进行预审,直接发现并帮助修复了28%的代码缺陷,推动有效问题检出量增长44%[reference:13]。
- 美团的“内部普及与开放”:美团的NoCode已成为员工日常开发的重要助手。其价值在于降低技术门槛,让非研发人员(如运营、HR)也能通过自然语言描述,快速搭建运营工具或活动页面[reference:14]。这不仅释放了工程师的生产力,也加速了业务想法的验证和落地。
- 字节的“端到端SOLO模式”:TRAE的SOLO模式旨在让AI扮演“超级智能的开发助手”。开发者只需用自然语言描述如“开发一个在线背单词应用”,AI便能自主完成需求分析、项目初始化、编码、测试和部署等一系列操作。官方演示中,15分钟内即可从零生成完整前端应用[reference:15]。其“上下文工程”能精准关联需求文档、代码库等多模态信息,确保生成的代码高度贴合实际需求。
三、AI编程应用模式整理总结
综合来看,研发团队应用AI编程工具提效,主要遵循以下三种模式,其核心区别在于人与AI的协作深度:
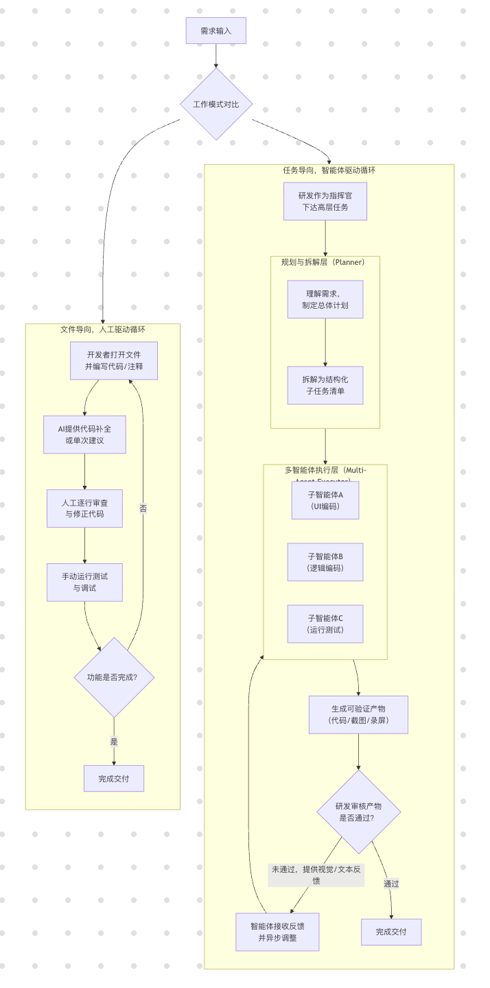
四、本方案 Agentic Workflow (Antigravity 理念)
| 维度 | 传统模式 (Copilot) | 本方案: Agentic Workflow (Antigravity 理念) |
|---|---|---|
| 核心引擎与架构 | 单模型、基于提示词的辅助工具。模型根据当前文件上下文和简短指令进行即时反应,缺乏复杂规划能力。 | 多智能体(Multi-Agent)协作网络。通过一个主智能体(Planner)接收高层目标,进行任务拆解和规划,再委派给专注于编码、审查等工作的子智能体(Executor/Reviewer)并行执行。 |
| 工作流范式 | 文件导向(File-Centric)。以打开、编辑单个或少量文件为中心。AI的交互范围通常局限于编辑器内。 | 任务导向(Task-Centric)。基于高层目标(如“构建一个App”),AI智能体能够自主实施全链路执行:从理解需求、制定计划、编码,到在终端运行命令、控制浏览器进行测试和调试,形成一个闭环。 |
| 推理与规划模式 | 单步ReAct(思考-行动)循环。针对即时问题(如补全代码、解释函数)有效,但缺乏全局视野,处理复杂、多步骤任务时容易“迷路”或陷入死循环。 | 分层规划与执行。采用 Plan-and-Solve 模式,先由规划器制定结构化任务清单,再由执行器逐步完成。结合 思维树(ToT) 进行关键决策,并通过上下文隔离确保每个子智能体专注高效,鲁棒性强,适合Flutter等复杂架构。 |
| 知识来源与上下文 | 静态通用知识 + 基础RAG。依赖模型训练时的通用知识,以及通过检索增强生成提供的有限项目文档。 | 分层动态知识体系。结合:1. 动态RAG:实时检索整个代码库、需求文档、内部Wiki。2. 代码语义图谱:理解项目特有的类、方法调用关系、数据流。3. 历史经验库:智能体可以从过去的成功和错误中学习,优化后续策略。 |
| 开发者角色 | 代码录入者/校对者(Coder/Proofreader)。开发者仍需主导编码过程,不断接收、判断、修改AI的补全建议,心智负担重。 | 任务指挥官/架构师(Commander/Architect)。开发者的核心职责转变为定义问题、设定目标、审核结果和提供高层反馈。 |
| 输出与验证方式 | 代码片段与文本解释。输出为代码块或自然语言回答,正确性和完整性严重依赖开发者的即时审查。 | 可验证的产物(Verifiable Artifacts)。除了代码,智能体会自动生成任务清单、实施计划、测试前后的屏幕截图/录像、运行日志等。使工作过程和结果变得可审查、可信任。 |
| 反馈与迭代机制 | 中断式、基于文本的修正。需要开发者用文字描述问题,打断当前流程,重新生成代码。 | 渐进式、多模态的协作反馈。开发者可直接在智能体生成的网页截图、代码差异对比图、操作录屏上进行视觉标注和评论。反馈能异步融入智能体的工作流,实现无缝迭代。 |
| 执行模式与资源 | 同步、本地执行。任务在开发者本地IDE中同步进行,占用本地计算资源,阻塞工作流。 | 支持异步、云端委派。复杂或耗时任务可以一键委派到云端沙箱环境异步执行,解放本地资源,开发者可并行处理其他工作,通过通知接收结果。 |
Agentic Workflow简介
Antigravity 的核心在于其全链路执行能力
- 任务识别下发: 开发者以自然语言描述完整需求(例如:“构建一个界面简洁并支持实时更新的天气查询”)。
- 任务拆解: 内置的智能体自动将高层需求拆解为具体的技术步骤。
- 全链路执行与验证: 智能体不仅具备编写代码的能力,还拥有浏览器自动化操作的能力。它能自动打开浏览器/模拟器进行测试,模拟点击、输入,并在发现错误时自动返回编辑器修正代码。
- 多智能体协作
- 规划智能体(Planner):负责需求澄清、技术方案设计和任务拆解。
- 开发智能体(Coder):可进一步细分为Flutter UI智能体、Dart逻辑智能体等,执行具体编码。
- 验证智能体(Verifier):负责运行测试、检查代码规范、生成验证产物(如截图)。
- 构建专属知识库
- 项目级代码语义图谱:分析“xxxApp”的代码,形成类、方法、Widget的调用关系网。
- 业务规范与反模式库:将团队内部关于Flutter状态管理、API调用、UI规范的文档和最佳实践向量化存储。
- 历史mr与修正记录:记录每次AI执行的任务、遇到的问题及修正方案,供智能体学习优化。
- 建立“可验证”的协作流程:采纳Antigravity的理念,要求智能体在每个关键步骤必须生成可验证的产物。例如,完成一个页面后,除了提交代码,还必须附上该页面在模拟器中运行的截图或录屏。这样,作为“指挥官”的开发者,审核效率会大幅提高。
方案创新点与优化
| 创新领域 | 创新点/优化方向 | 技术优势 (对 Flutter 项目) |
|---|---|---|
| 知识库 (KB) | 分层动态 RAG (Hierarchical RAG) | 确保 Agent 区分 项目规范(高权重)和 通用 Flutter 知识(低权重),强制遵循 xx 协议。 |
| 智能体逻辑 | 自适应规划模式 (Adaptive Planning) | 根据任务复杂度,动态切换 Plan-and-Solve (P&S) 和 ReAct 模式,解决 P&S 在简单调试中延迟高的问题。 |
| 工具集 (Tools) | AST-Powered Refactoring Tool | 避免简单的文本替换,通过操作 Dart 的抽象语法树(AST),确保 Widget Tree 结构和状态管理逻辑的严谨性。 |
| 自我修正 | 多模态视觉校验 (Multi-Modal Check) | Agent 不仅校验代码(单元测试),还通过截图对比(Visual Diff)来确认 UI 变更是否符合预期,解决 Flutter UI 的**“所见非所得”**问题。 |
| IDE 集成 | 任务指挥官 UI (Task Commander) | 遵循 Antigravity 的理念,提供结构化界面,让开发者追踪任务进度、审查 Agent 的每一步思考和行动。 |
五、方案详细设计:Flutter项目AI编码智能体架构

调优的关键:解决GIGO问题(输入决定输出质量)
“输入质量决定输出质量”,提升Agent输入质量的核心措施:
- 结构化需求输入:规范PRD格式,包含“目标-场景-约束-验收标准”四要素。
- 多模态信息整合:支持设计稿(Figma/Sketch)、接口文档自动解析为Agent可理解的语义信息。
- 工程师前置梳理:复杂需求由工程师转化为AI友好的技术文档,提升拆解准确性。
1、 知识库与数据层 (KB & Data Layer)
| 创新点 | 落地实现 (工具/技术) | 优化细节 (Flutter 特化) |
|---|---|---|
| 分层动态 RAG | Vector DB (Faiss/ChromaDB) + Metadata Tagging | 将知识库分为三层:L3 (高权重): 包含 鉴权、网络协议、错误码;L2 (中权重): 内部 Flutter 组件库、状态管理(Provider/Bloc)最佳实践;L1 (低权重): 官方通用文档。检索时根据任务类型动态调整权重。 |
| 隐式知识挖掘 | Dart Analyzer + 自定义 Code Map Generator | 利用 Dart SDK 内置的 analyzer 包,解析项目所有 .dart 文件的 AST。构建 “Widget Tree/State Flow Map”,使 Agent 精确知道 build() 方法内部的结构,而非盲目地插入代码。 |
| 历史记录管理 | Token 预算管理器 + RAG Summarizer | 使用固定 Token 长度,一旦超过预算,模型将调用 Summarizer Tool 对历史对话和 Observation 进行压缩摘要,确保关键上下文不丢失。 |

2、智能体逻辑与核心架构 (Agent Logic & Framework)
| 创新点 | 落地实现 (工具/技术) | 优化细节 (Flutter) |
|---|---|---|
| 自适应规划模式 | LLM Decision Layer + Prompt Engineering | 在 Planner 模块前,增加一个 LLM 决策节点。Prompt 中定义判断逻辑:如果任务包含 "Debug", "修复", "Why" 等关键词,使用 ReAct。如果包含 "实现", "新建", "重构" 等关键词,使用 P&S。 |
| 任务指挥官 UI | Flutter Web/Desktop App + gRPC/WebSocket | 开发一个独立的 Flutter 应用作为 Agent 的交互界面。UI 结构包含:目标输入区、Plan 实时追踪区、Execution History 区。提供 “一键重规划” 和 “强制终止” 按钮,避免大模型死循环 |
| P&S 任务拆解 | Prompt Chain (CoT/ToT) | 强制 Planner 在拆解任务时,必须生成 Flutter 规范 的任务:例如,必须先执行 “数据服务层实现”,才能执行 “Widget 渲染层实现”。 |
3、定制工具集与自我反馈修正 (Custom Tools & LOOP)
| 创新点 | 落地实现 (工具/技术) | 优化细节 (Flutter) |
|---|---|---|
| AST-Powered Refactoring | Dart/CLI Tool (基于 dart_format 和自定义 AST 节点操作) |
工具 API 接口应为:refactor_code(ast_path, operation_type, new_code_snippet)。确保在插入新 Widget 或修改状态变量时,不破坏 Dart 语言的类型安全和 Widget Tree 的合法性。 |
| 多模态视觉校验 | Flutter Integration Test + Pixelmatch/Image Diff Tool | 1. Agent 执行代码后,自动触发 Flutter 集成测试,运行到特定页面。2. 采集当前页面的截图。3. 调用 Image Diff Tool 与目标设计稿或上一个稳定版本的截图进行像素对比。4. 如果差异率 > 阈值,输出 “Visual Error” 报告给 LOOP。 |
| 规范代码生成 | Template Engine + Code Generation Tool | 该工具不直接编写代码,而是根据用户提供的 API 名称,从知识库中检索出服务的标准模板,并填充参数,强制生成符合鉴权、日志、异常处理的 Dart 代码。 |
| 自修正反馈 LOOP | LLM Reasoning (Gemini/或其他强推理模型) | 在 M 模块,Agent 接收 堆栈跟踪 (代码错误) 和 视觉错误报告 (UI 错误),融合这两种 Observation,进行高级推理(Reasoning),判断是代码逻辑错误还是Widget 渲染错误,然后决定是进行 局部 ReAct 修复 还是 全局 P&S 重规划。![]() |
其中修正反馈流程如下
附录:
与传统AI编码工作流差异对比
核心规划范式:ReAct 与 Plan-and-Solve (P&S)对比
本方案采用自适应规划,根据任务特点动态切换以下两种范式。
Plan-and-Solve (P&S):运筹帷幄之中
- 典型流程:
- Planner生成初始计划[A(接口开发)→B(UI组件)→C(状态管理)→D(测试)]
- Executor执行A成功,执行B失败(如组件依赖缺失)
- Executor反馈失败信息至Planner
- Planner重生成计划[B’(补充依赖)→B→C→D]
- Executor继续执行,形成“计划-执行-反馈-优化”闭环
ReAct (Reasoning + Acting):摸着石头过河
- 定义: “思考-行动”的单步循环。它是 CoT 在工具使用场景下的应用。
- 逻辑:
$\text{Thought} \to \text{Action} \to \text{Observation} \to \text{Repeat} \to \text{Final Answer}$ - 适用场景: 探索性任务,即不知道下一步结果,需边做边决定的任务(如“查股价”、“调试 Bug”)。
- 核心挑战: 容易陷入局部最优的死循环(Loop of Death)。
| 维度 | ReAct 范式(摸着石头过河) | Plan-and-Solve 范式(运筹帷幄) |
|---|---|---|
| 核心逻辑 | Thought(思考)→Action(调工具)→Observation(看结果)的单步循环 | Planner生成任务清单→Executor逐项执行→Planner根据反馈重规划 |
| 适用场景 | 探索性/简单任务(如Bug修复、代码调试、单接口调用) | 目标明确的复杂任务(如页面开发、重构、数据分析) |
| Token消耗 | 中等(单步思考,上下文增量扩展) | 较高(重规划需读取完整计划列表) |
| 延迟 | 低(单步执行快) | 高(规划阶段耗时较长) |
| 鲁棒性 | 低(易陷入死循环、跑题) | 高(全局视图,紧盯最终目标) |
| 核心依赖 | CoT(思维链)生成思考过程 | ToT(思维树)进行决策,支持动态重规划 |
六、 后续规划
-
移动端Agent:实现“手机唤起Agent→提交Bug→自动修复→一键发布”的全流程移动端操作。

-
多智能体协同:让智能体指挥智能体工作、解放双手;拆分UI智能体、逻辑智能体、测试智能体,实现并行开发与交叉验证,进行提效。
-
全链路自动化:与CI/CD流水线深度集成,实现“需求→代码→部署→监控”的端到端闭环。

更多推荐


所有评论(0)