使用MCP6S22检测导航信号特性测试
本文研究了150kHz导航信号的检测电路设计与性能测试。系统采用工字型电感接收电磁信号,经放大后接入MCP6S22可编程增益放大器(32倍增益),通过RC低通滤波和单片机采集。测试结果表明:通道0信号在外部信号较小时输出微弱,随着信号增强(0-5V)ADC值单调上升,超过1500后因放大器饱和而趋稳;通道1(11倍放大)也呈现类似特性,但初始非线性更明显。实验数据验证了该电路对导航信号的有效检测能
简 介: 本文研究了150kHz导航信号的检测电路设计与性能测试。系统采用工字型电感接收电磁信号,经放大后接入MCP6S22可编程增益放大器(32倍增益),通过RC低通滤波和单片机采集。测试结果表明:通道0信号在外部信号较小时输出微弱,随着信号增强(0-5V)ADC值单调上升,超过1500后因放大器饱和而趋稳;通道1(11倍放大)也呈现类似特性,但初始非线性更明显。实验数据验证了该电路对导航信号的有效检测能力,为后续应用提供了参考依据。
关键词: MCP6S22,放大检波
MCP6S22检波特性
AD\Test\2025\December\MCP6S22150kHzSampleSTC32G12K.PcbDoc
C51\STC\Test\2025\December\Sample150kHzMCP6S22STC32G144\Sample150kHzMCP6S22STC32G144.uvproj
01 导航信号检测特性
一、背景介绍
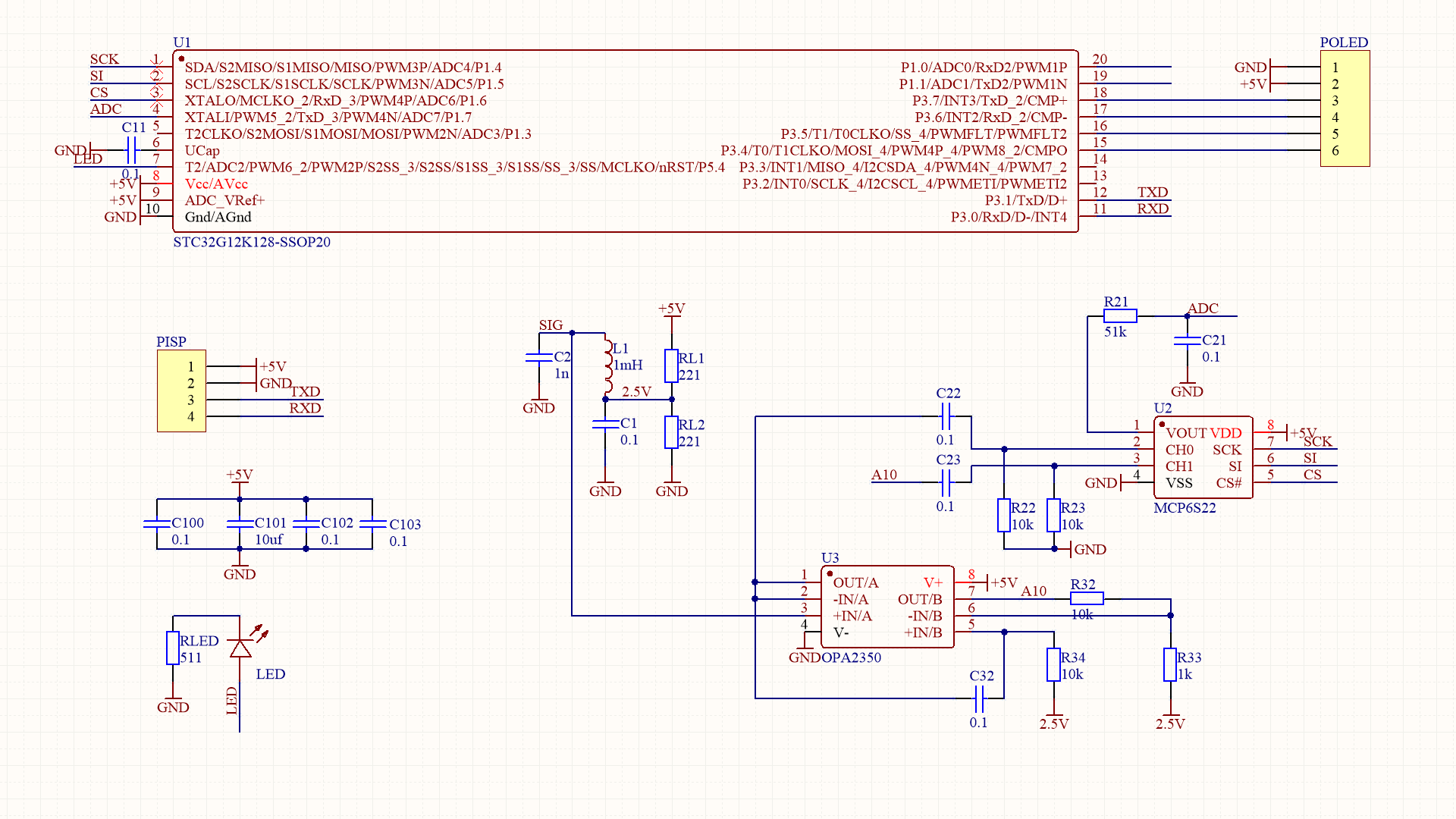
刚才设计制作了 150kHz 导航电磁信号的检测电路。 使用工字型电感接收到电磁信号, 进行放大跟随之后接入 MCP6S22, 对导航信号进行 11倍放大之后也接入到 MCP6S22 另外一个通道。 MCP6S22 对信号进行放大检波。 它同时也能够提供 32倍可编程增益放大。 检波信号经过 RC 低通滤波之后,被单片机进行采集。 现在这个电路已经制作调试完成 。 下面通过一些测试, 评估一下这个电路检测出导航信号数值与外部电磁信号幅度之间的关系。 外部电磁信号通过两个工字型电感从 DG1062信号源耦合到电路。 经过采集之后发送到计算机。

二、测试结果
首先测试MCP6S22 的 0 通道信号的幅度。 使用 DG1062 产生峰峰值 从 0V 变化到 5V的信号, 经过 MCP6S22检波之后, 由单片机采集 256个数据输出平均值。 分析采集到的数据。 在外部信号小于一定数值的时候,检测到的数据很小。 之后,检测后的信号随着电磁信号幅度增加近似单调上升。 超过 1500之后, ADC的数据呈现饱和。 这应该是 MCP6S22进入了饱和状态。


▲ 图1.2.1 通道0信号幅度与ADC关系
#!/usr/local/bin/python
# -*- coding: gbk -*-
#============================================================
# TEST1.PY -- by Dr. ZhuoQing 2025-12-12
#
# Note:
#============================================================
from headm import *
from tsmodule.tsvisa import *
from tsmodule.tsstm32 import *
vset = linspace(0, 5, 100)
dg1062open(53)
adcdim = []
for v in vset:
dg1062volt(1, v)
ispclearreceive()
ispsend("adc")
ispcopyreceive()
time.sleep(.3)
s = clipboard.paste().split('\r\n')
printf(s)
adc = int(s[2])
adcdim.append(adc)
tspsave("channel0", vset=vset, adcdim=adcdim)
plt.plot(vset, adcdim, lw=3)
plt.xlabel("Voltage(V)", color="steelblue", fontsize=24)
plt.ylabel("ADC(N)", color="steelblue", fontsize=24)
plt.grid(True, which='both', linestyle='--', alpha=0.7)
plt.tight_layout()
plt.show()
#------------------------------------------------------------
printf("\a")
#------------------------------------------------------------
# END OF FILE : TEST1.PY
#============================================================
vset=[0.0000,0.0505,0.1010,0.1515,0.2020,0.2525,0.3030,0.3535,0.4040,0.4545,0.5051,0.5556,0.6061,0.6566,0.7071,0.7576,0.8081,0.8586,0.9091,0.9596,1.0101,1.0606,1.1111,1.1616,1.2121,1.2626,1.3131,1.3636,1.4141,1.4646,1.5152,1.5657,1.6162,1.6667,1.7172,1.7677,1.8182,1.8687,1.9192,1.9697,2.0202,2.0707,2.1212,2.1717,2.2222,2.2727,2.3232,2.3737,2.4242,2.4747,2.5253,2.5758,2.6263,2.6768,2.7273,2.7778,2.8283,2.8788,2.9293,2.9798,3.0303,3.0808,3.1313,3.1818,3.2323,3.2828,3.3333,3.3838,3.4343,3.4848,3.5354,3.5859,3.6364,3.6869,3.7374,3.7879,3.8384,3.8889,3.9394,3.9899,4.0404,4.0909,4.1414,4.1919,4.2424,4.2929,4.3434,4.3939,4.4444,4.4949,4.5455,4.5960,4.6465,4.6970,4.7475,4.7980,4.8485,4.8990,4.9495,5.0000]
adcdim=[13.0000,16.0000,13.0000,6.0000,6.0000,6.0000,19.0000,6.0000,6.0000,7.0000,7.0000,7.0000,8.0000,11.0000,20.0000,27.0000,32.0000,42.0000,63.0000,63.0000,74.0000,91.0000,96.0000,118.0000,127.0000,146.0000,159.0000,176.0000,191.0000,209.0000,223.0000,243.0000,255.0000,277.0000,288.0000,313.0000,323.0000,349.0000,362.0000,383.0000,391.0000,415.0000,432.0000,448.0000,475.0000,486.0000,511.0000,529.0000,545.0000,573.0000,587.0000,608.0000,633.0000,649.0000,671.0000,697.0000,711.0000,735.0000,761.0000,774.0000,799.0000,826.0000,842.0000,865.0000,894.0000,912.0000,930.0000,957.0000,983.0000,1000.0000,1025.0000,1052.0000,1074.0000,1095.0000,1118.0000,1147.0000,1171.0000,1191.0000,1217.0000,1244.0000,1269.0000,1290.0000,1315.0000,1341.0000,1367.0000,1395.0000,1417.0000,1443.0000,1471.0000,1493.0000,1512.0000,1523.0000,1533.0000,1537.0000,1548.0000,1552.0000,1556.0000,1561.0000,1565.0000,1569.0000]
设置 MCP6S22 检测通道1,这个信号对接收到导航信号进行了 11倍的放大。 为了防止输出信号过早的饱和, 将两个信号耦合工字电感进行错位。 减小信号输入幅度。 测量结果显示了信号的幅度上升, ADC采集数据也单调上升。 开始的时候呈现较大的非线性。 当 ADC 数值超过了 1500 之后, 信号数据饱和。


▲ 图1.2.2 通道1对应的信号幅度与ADC的关系
测量MCP6S22 0 通道, 设置不同的增益, 采集检测之后的电压。 可以看到, 总共由 八个档位, 最高由32倍的放大倍数。 随着增益增加, 检测的信号 也随之增加。 从测量结果来看, 设置增益数值, 只有最后三位是有效的。 如果设置增益数值超过 7 之后, 功效重复一次。


▲ 图1.2.3 不同增益对应的输出ADC数据
※ 总 结 ※
本文测试了 MCP6S22 检测高频信号的特性。 利用了它的单边轨到轨放大功能, 实现对于高频信号的检波功能。 经过测试发现, 在信号幅度比较小的时候, 检波后的幅度呈现了一定的非线性。 也就是当信号幅度比较小时, 检波增益下降。 如何改进这种非线性的特性, 后面通过实验找到解决方法。

■ 相关文献链接:
● 相关图表链接:
更多推荐



所有评论(0)