DeepSeek+Word完美融合:我们研发了一款超强的AI协同文档,5分钟写完60页标书
JitWord AI文档重磅上线:重新定义智能协同办公 经过半年研发,JitWord AI文档正式发布,实现18ms超低延迟和10万并发能力。产品深度集成DeepSeek等AI大模型,完美兼容Word格式(还原度超90%),提供智能创作、续写、润色等全流程AI辅助功能。采用CRDT算法实现实时协同编辑,支持多端无缝协作。技术亮点包括自研文档解析算法、流式AI生成和10万字秒级渲染能力,解决传统文档
2025年,我们决定做一款AI Word文档。给自己定的半年 OKR 目标是:
-
必须让 100 个人同时在线也不卡
-
必须让 AI 直接帮用户把公式、图表、段落一口气生成
-
文档的公式编辑器必须做到Word原生水平
-
必须高精度解析 Word,并能保证导出的Word文件还原度不低于90%
-
必须支持多端协同编辑/访问(移动端,PC端都有极致的用户体验)
-
必须做到国内Top3水平
半年后的今天,JitWord AI文档 终于上线了,延迟 18 ms,10 万并发,公式完美进 Word。(虽然延期了1个多月😭)

今天就和大家系统剖析一下我们的——JitWord即时文档。

研发初期,我调研了 100 + 不同行业的职场人和接近20个公司高管/Boss,发现大家对在线办公工具的核心诉求始终围绕三点:兼容Word、智能高效(能接入主流AI模型)、协作顺畅、 支持文档权限。
为此,我们放弃了 “独立 APP” 的常规思路,选择将 DeepSeek 的 AI 能力完全内嵌到 Word 生态中 —— 大家不用再复制粘贴到第三方平台生成内容,不用学习新的操作逻辑,打开 JitWord 就是熟悉的 Word 界面,每个功能都被 AI 深度赋能。

我们可以在文档编辑过程中,一键唤起AI对话框,让AI帮我们:
-
AI 创作(如合同,年终总结,技术文档,试卷, 小说,文章)
-
AI 续写
-
AI 纠错
-
AI 润色
-
AI 生成大纲
-
AI 生成周报
-
AI 生成文章总结,等等
传统文档协作的痛点:效率低下的根源
在日常办公中,我们经常会遇到这样的场景:
-
一个项目方案需要多人协作,通过邮件反复发送修改版本,最终文件夹里堆满了"方案v1.0"、"方案v2.0"、"方案最终版"、"方案最终版1"...
-
在线会议记录时,多人同时编辑导致内容冲突,辛辛苦苦写的内容被覆盖
-
需要紧急完成一份报告,却卡在内容构思和格式排版上,浪费了大量的宝贵时间
-
企业需要批量生成标准化文档,却只能依靠人工复制粘贴,耗时耗力且容易出错
这些问题的根源在于:传统文档工具缺乏真正的实时协作能力,没有AI智能辅助,无法适应现代企业高效率、快节奏的工作需求。
JitWord:重新定义文档协作

JitWord 即时文档,目的就是为了解决上述的痛点。它不仅仅是一个在线文档编辑器,更是一个集成了AI智能创作、实时协同编辑、深度兼容Word的综合文档协作引擎。
🚀 10-30ms超低延迟:超强实时协作能力

JitWord 基于先进的CRDT(Conflict-free Replicated Data Type)技术,实现了业界领先的实时协作体验。相比传统协同文档的100-500ms延迟,JitWord 将协作延迟降低到了惊人的10-30ms,几乎与本地编辑无异。
这意味着什么?当团队成员在不同地点、不同设备上同时编辑同一份文档时,每个人的光标移动、文字输入、格式调整都能实时同步显示,极大地提高了项目协作的效率。
🧠 DeepSeek AI深度集成

JitWord 与 DeepSeek 等主流大模型做了深度集成,它不仅仅是简单的AI插件,而是将AI能力完全融入文档创作的整个周期:
智能内容生成:输入主题和大纲,AI能够快速生成高质量的内容框架和详细文本。无论是市场分析报告、产品说明书还是培训教材,都能一键生成初稿。
智能改写润色:选中任意文本,AI可以提供多种改写风格选择——正式、活泼、简洁、详细,让文字表达更加精准。同时支持语法检查、错别字纠正,确保文档质量。
上下文理解创作:AI能够理解文档的上下文语境,基于已有内容提供智能续写和内容建议,保持文档风格的一致性。
多模型支持:除了DeepSeek,还集成了Kimi、Qwen等主流大模型,用户可以根据不同需求选择最适合的AI引擎。
企业私有化部署:支持接入企业私有化的AI模型和自定义提示词,满足企业对数据安全和个性化需求的双重要求。
📄 完美Word兼容:无缝衔接现有办公生态
对于企业用户而言,最大的顾虑往往是新工具与现有办公系统的兼容性问题。JitWord 在这方面做到了极致:

格式完美兼容:支持DOCX格式的智能导入导出,无论是表格、精美的图片还是专业的公式,都能在JitWord和Word之间完美转换。

高级编辑功能:提供与Microsoft Word媲美的专业编辑功能,包括字体、字号、行间距、字间距、颜色等精细控制,以及格式刷、样式设置等高级功能。

公式编辑器:JitWord的公式编辑器达到了业界领先水平,支持数学、物理、化学等多种行业的公式编辑,更重要的是——这是目前市面上极少数支持公式无缝导出到Word的在线编辑器。

代码块支持:支持多种编程语言的代码高亮和格式化,满足技术团队的文档需求。
技术实现
JitWord 之所以能够实现如此卓越的性能表现,得益于我们架构师团队的技术钻研,从技术栈上,我们采用了国内企业使用最广泛的 Vite + Vue3,底层使用了我们自研的文档解析算法和协同架构。
整体技术架构如下:

下面分享几个亮点功能:
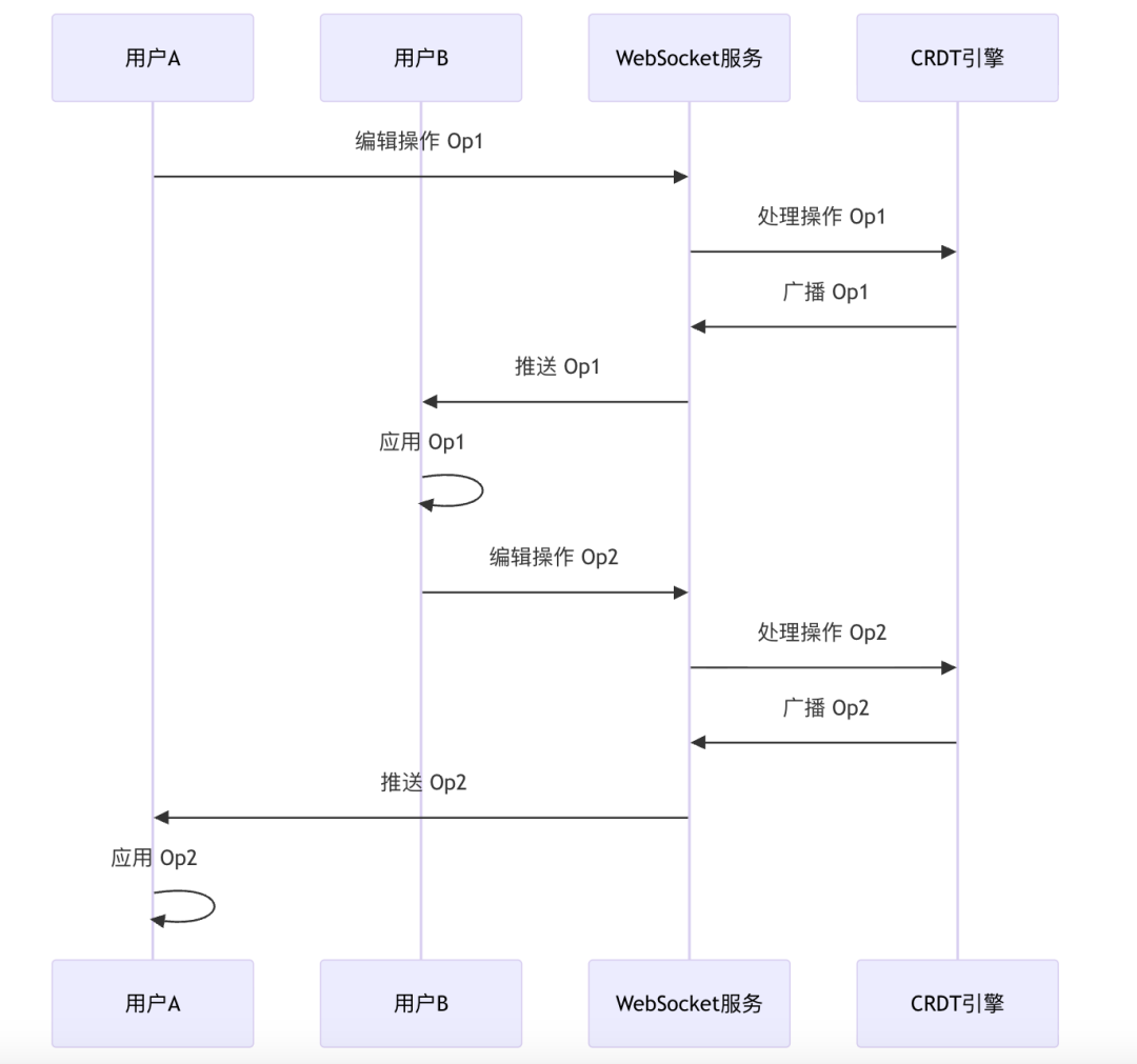
CRDT算法:解决协作冲突的终极方案
传统协同编辑采用OT(Operational Transformation)算法,在高并发场景下容易出现冲突和一致性问题。JitWord采用的CRDT算法从根本上解决了这个问题,确保在任何网络环境下都能保持数据的一致性。
协作流程架构这里也和大家分享一下,供大家参考:

流式AI生成:边想边写的创作体验

JitWord 的AI内容生成采用流式输出技术,用户可以看到AI"思考"的过程,实时调整和引导创作方向,这种交互方式大大提升了AI辅助创作的实用性和用户体验。
智能版本管理:让历史可追溯

系统自动保存每个版本,支持可视化的版本对比和一键恢复功能。用户可以清晰地看到文档的演进历程,随时回退到任意历史版本。
大数据渲染能力:支持10w字文档秒级渲染

通过我们自研的文档渲染引擎,我们可以支持在一个文档中,秒级渲染10w+文字的文档,同时支持高效的协同编辑能力。
全平台支持:随时随地的高效办公

JitWord 采用响应式设计,完美支持PC、平板、手机等各种设备。针对移动端特别优化了编辑体验,像原生APP应用一样使用。
未来展望:文档协作的智能化时代
后期我们也会更加快速的迭代 JitWord AI文档,让它变成最好用的AI文档产品:
-
更智能的AI助手:通过深度学习用户习惯和偏好,提供更加个性化的创作建议
-
更丰富的组件库:支持更多类型的内容组件,如3D模型、交互式图表等
-
更深入的系统集成:与企业ERP、CRM等系统深度集成,实现数据的无缝流转
-
更强大的分析能力:通过大数据分析,为企业提供协作效率优化建议

如果大家有好的建议,也欢迎随时留言反馈~
更多推荐



所有评论(0)