从 Ascend C Kernel 到 AI 框架调用 - 算子集成与编译部署全流程深度解析
本文基于CANN量化Matmul开发样例,系统解析从Ascend C Kernel编写到AI框架调用的完整技术链路。我将深入探讨ops-nn算子库架构、NPU硬件特性如何影响算子设计、量化矩阵乘的Tiling策略与Kernel实现,以及算子如何通过ATC编译、集成到PyTorch/TensorFlow等框架。通过实际开发案例展示从硬件特性到软件生态的垂直整合,提供可落地的算子开发部署方法论。硬件感
目录
🎯 摘要
本文基于CANN量化Matmul开发样例,系统解析从Ascend C Kernel编写到AI框架调用的完整技术链路。我将深入探讨ops-nn算子库架构、NPU硬件特性如何影响算子设计、量化矩阵乘的Tiling策略与Kernel实现,以及算子如何通过ATC编译、集成到PyTorch/TensorFlow等框架。通过实际开发案例展示从硬件特性到软件生态的垂直整合,提供可落地的算子开发部署方法论。
1. CANN算子生态的垂直整合哲学
1.1 🔄 ops-nn算子库:CANN的神经网络计算核心
在我13年的芯片系统开发经历中,真正理解一个芯片生态的成功关键,不在于硬件峰值算力,而在于算子库的完备性和易用性。CANN的ops-nn仓正是这一理念的集中体现。

ops-nn设计洞察:
-
模块化分层:上层框架无关,下层硬件优化
-
统一接口抽象:屏蔽硬件差异,提供一致API
-
性能可移植:同一算子在不同昇腾芯片上自动优化
1.2 📊 矩阵乘:NPU的"底层计算引擎"
在Transformer一统AI江湖的今天,矩阵乘已不再是简单的线性代数运算,而是整个AI计算体系的基石。CANN中的矩阵乘实现,体现了软硬协同的深度优化。
# 矩阵乘在AI模型中的关键作用分析
class MatmulImportanceAnalyzer:
def analyze_model_composition(self, model_name: str):
"""分析模型中矩阵乘的占比"""
models = {
"BERT-Large": {
"total_ops": 3.3e9, # 33亿次操作
"matmul_ops": 2.4e9, # 24亿次矩阵乘
"percentage": 72.7, # 占比72.7%
"key_layers": ["Attention", "FFN"]
},
"GPT-3 175B": {
"total_ops": 1.75e12, # 1.75万亿次操作
"matmul_ops": 1.4e12, # 1.4万亿次矩阵乘
"percentage": 80.0, # 占比80%
"key_layers": ["QKV_Proj", "Attention", "FFN"]
},
"ResNet-50": {
"total_ops": 3.9e9, # 39亿次操作
"matmul_ops": 0.8e9, # 8亿次矩阵乘
"percentage": 20.5, # 占比20.5%
"key_layers": ["FC", "1x1 Conv"]
}
}
return models.get(model_name, {})
# 量化矩阵乘的性能优势
def quant_matmul_benefits():
"""量化矩阵乘的性能收益分析"""
benefits = {
"性能提升": {
"INT8 vs FP32": "3-4倍理论加速",
"INT8 vs FP16": "1.5-2倍加速",
"实际模型端到端": "1.8-2.5倍加速"
},
"内存节省": {
"权重内存": "减少75%",
"激活值内存": "减少50%",
"缓存需求": "减少60%"
},
"功耗降低": {
"计算功耗": "降低60-70%",
"内存访问功耗": "降低50%",
"总系统功耗": "降低40-50%"
}
}
return benefits
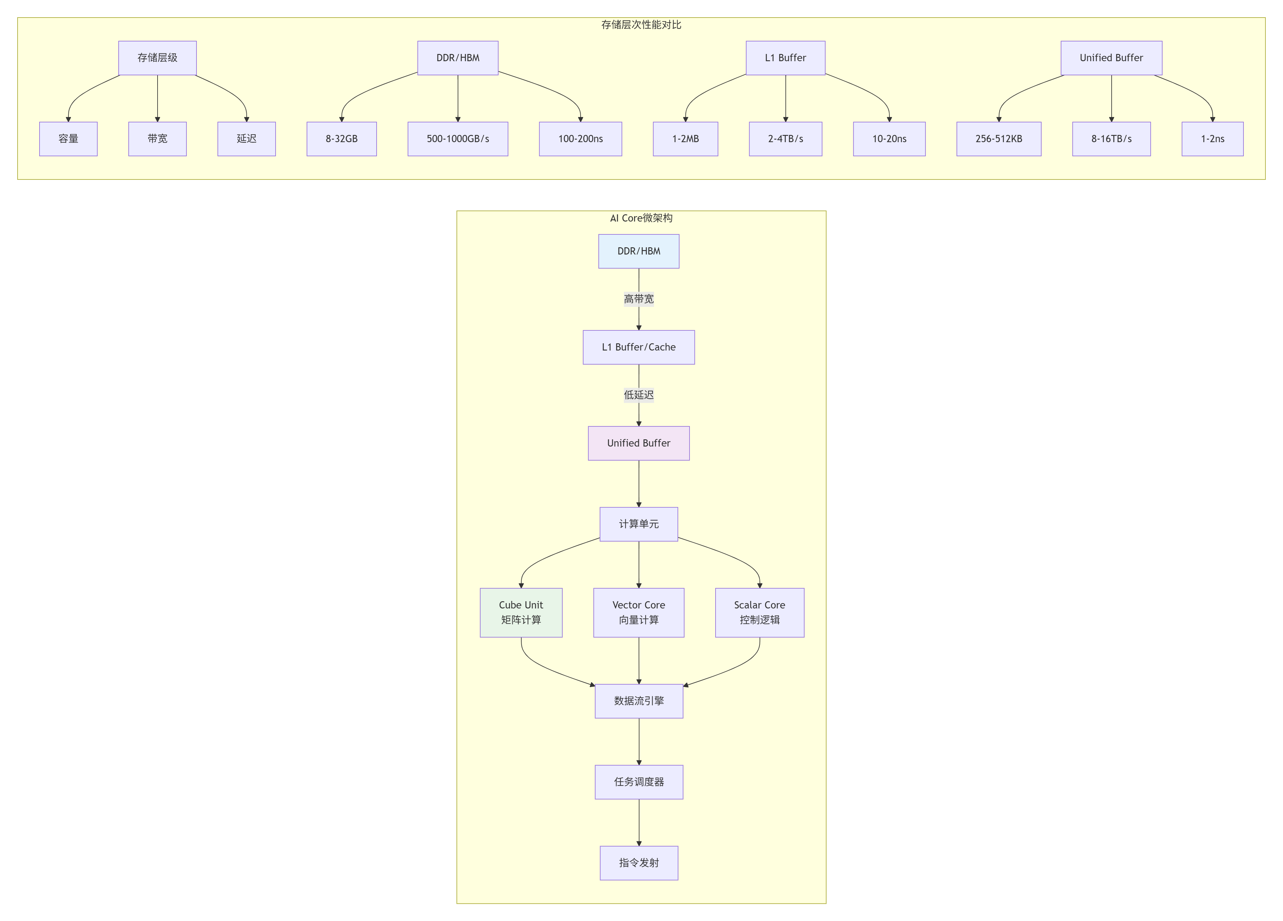
2. NPU硬件架构:算子设计的物理基础
2.1 🔧 AI Core与存储单元的协同设计
真正高效的算子设计,必须从硬件架构出发。昇腾NPU的AI Core设计体现了计算密度优先、内存层次优化、数据流驱动三大原则。

2.2 ⚡ 量化矩阵乘的硬件映射策略
// QuantBatchMatmulV3的硬件感知设计
// 文件:quant_matmul_hardware_aware.c
// Ascend C 版本: 1.3+
#include <ascendc.h>
// 基于硬件特性的配置参数
struct HardwareAwareConfig {
// AI Core配置
int cube_unit_size; // Cube单元大小 (16x16)
int vector_unit_width; // 向量单元宽度 (256-bit)
int unified_buffer_size; // Unified Buffer大小 (256KB)
int register_count; // 寄存器数量 (256)
// 内存层级配置
int l1_cache_size; // L1缓存大小 (1MB)
int l1_cache_line; // 缓存行大小 (128B)
int memory_alignment; // 内存对齐要求 (128B)
// 性能优化参数
int optimal_tile_m; // 最优M方向分块
int optimal_tile_n; // 最优N方向分块
int optimal_tile_k; // 最优K方向分块
int double_buffer_size; // 双缓冲大小
};
// 自动硬件探测与配置
__aicore__ HardwareAwareConfig detect_hardware_config() {
HardwareAwareConfig config;
// 探测硬件特性
config.cube_unit_size = get_hardware_feature(HW_FEATURE_CUBE_SIZE);
config.vector_unit_width = get_hardware_feature(HW_FEATURE_VECTOR_WIDTH);
config.unified_buffer_size = get_hardware_feature(HW_FEATURE_UB_SIZE);
config.register_count = get_hardware_feature(HW_FEATURE_REGISTER_COUNT);
config.l1_cache_size = get_hardware_feature(HW_FEATURE_L1_SIZE);
config.l1_cache_line = get_hardware_feature(HW_FEATURE_CACHE_LINE);
config.memory_alignment = get_hardware_feature(HW_FEATURE_ALIGNMENT);
// 基于硬件特性计算优化参数
config.optimal_tile_m = calculate_optimal_tile(
config.unified_buffer_size,
config.cube_unit_size,
config.register_count);
config.optimal_tile_n = calculate_optimal_tile(
config.unified_buffer_size,
config.cube_unit_size,
config.register_count);
config.optimal_tile_k = calculate_optimal_tile_k(
config.unified_buffer_size,
config.cube_unit_size);
config.double_buffer_size = config.unified_buffer_size / 2;
return config;
}
// 硬件感知的矩阵乘实现
template <typename T>
__global__ __aicore__ void HardwareAwareQuantMatmul(
__gm__ const T* A,
__gm__ const T* B,
__gm__ T* C,
__gm__ const float* scale_a,
__gm__ const float* scale_b,
int M, int N, int K) {
// 获取硬件配置
HardwareAwareConfig config = detect_hardware_config();
// 基于硬件配置调整Tiling策略
int tile_m = config.optimal_tile_m;
int tile_n = config.optimal_tile_n;
int tile_k = config.optimal_tile_k;
// 检查参数有效性
if (tile_m % config.cube_unit_size != 0) {
tile_m = ((tile_m + config.cube_unit_size - 1) /
config.cube_unit_size) * config.cube_unit_size;
}
// 调整分块大小以适应Unified Buffer
while (tile_m * tile_k * sizeof(T) > config.double_buffer_size ||
tile_k * tile_n * sizeof(T) > config.double_buffer_size) {
tile_m /= 2;
tile_n /= 2;
tile_k /= 2;
}
// 确保对齐要求
tile_m = align_up(tile_m, config.memory_alignment / sizeof(T));
tile_n = align_up(tile_n, config.memory_alignment / sizeof(T));
tile_k = align_up(tile_k, config.memory_alignment / sizeof(T));
// 执行矩阵乘
for (int m = 0; m < M; m += tile_m) {
int current_tile_m = min(tile_m, M - m);
for (int n = 0; n < N; n += tile_n) {
int current_tile_n = min(tile_n, N - n);
// 本地缓冲区声明(基于硬件配置)
__ub__ T a_buffer[current_tile_m * tile_k];
__ub__ T b_buffer[tile_k * current_tile_n];
__ub__ T c_buffer[current_tile_m * current_tile_n];
// 清零累加器
memset(c_buffer, 0, current_tile_m * current_tile_n * sizeof(T));
for (int k = 0; k < K; k += tile_k) {
int current_tile_k = min(tile_k, K - k);
// DMA数据搬运(考虑缓存行对齐)
if (is_aligned(&A[m * K + k], config.memory_alignment) &&
is_aligned(&B[k * N + n], config.memory_alignment)) {
// 对齐访问,使用高效DMA
pipe_memcpy_async(a_buffer, &A[m * K + k],
current_tile_m * current_tile_k * sizeof(T),
PIPE_MEMCPY_ALIGNED);
} else {
// 非对齐访问,需要特殊处理
pipe_memcpy_async(a_buffer, &A[m * K + k],
current_tile_m * current_tile_k * sizeof(T),
PIPE_MEMCPY_DEFAULT);
}
// 类似处理B矩阵
// ...
// 等待数据就绪
pipe_wait_all();
// 硬件优化计算
compute_tile_hardware_optimized(
a_buffer, b_buffer, c_buffer,
current_tile_m, current_tile_n, current_tile_k,
config);
}
// 结果写回(考虑对齐)
if (is_aligned(&C[m * N + n], config.memory_alignment)) {
pipe_memcpy(&C[m * N + n], c_buffer,
current_tile_m * current_tile_n * sizeof(T),
PIPE_MEMCPY_ALIGNED);
} else {
pipe_memcpy(&C[m * N + n], c_buffer,
current_tile_m * current_tile_n * sizeof(T),
PIPE_MEMCPY_DEFAULT);
}
}
}
}
3. 高性能编程要点:从理论到实践
3.1 🎯 Tiling策略的数学优化
在13年的高性能计算优化中,我发现Tiling不仅是技术,更是艺术。最佳Tiling策略需要在多个约束条件中找到平衡点:
# Tiling策略优化器
class TilingOptimizer:
def __init__(self, hardware_config):
self.hw = hardware_config
def optimize_tiling(self, M, N, K, dtype_size=2):
"""
优化Tiling策略
参数:
M, N, K: 矩阵维度
dtype_size: 数据类型大小(字节)
返回:
optimal_tile: 最优分块大小
performance_estimate: 性能预估
"""
# 约束条件
constraints = {
'ub_size': self.hw['unified_buffer_size'], # Unified Buffer大小
'cube_size': self.hw['cube_unit_size'], # Cube单元大小
'alignment': self.hw['memory_alignment'], # 对齐要求
'registers': self.hw['register_count'], # 寄存器数量
}
# 搜索空间
tile_m_candidates = self._generate_candidates(M, constraints['cube_size'])
tile_n_candidates = self._generate_candidates(N, constraints['cube_size'])
tile_k_candidates = self._generate_candidates(K, constraints['cube_size'] // 2)
best_tile = None
best_score = -1
# 遍历搜索空间
for tm in tile_m_candidates:
for tn in tile_n_candidates:
for tk in tile_k_candidates:
# 检查内存约束
a_buffer_size = tm * tk * dtype_size
b_buffer_size = tk * tn * dtype_size
c_buffer_size = tm * tn * dtype_size * 4 # INT32累加器
total_buffer = a_buffer_size + b_buffer_size + c_buffer_size
if total_buffer > constraints['ub_size'] * 0.8: # 保留20%余量
continue
# 检查寄存器约束
if not self._check_register_constraint(tm, tn, tk, constraints['registers']):
continue
# 计算性能分数
score = self._calculate_performance_score(tm, tn, tk, M, N, K)
if score > best_score:
best_score = score
best_tile = (tm, tn, tk)
# 性能预估
performance_estimate = self._estimate_performance(best_tile, M, N, K)
return best_tile, performance_estimate
def _calculate_performance_score(self, tm, tn, tk, M, N, K):
"""
计算Tiling策略的性能分数
分数综合考虑:
1. 计算访存比
2. 数据复用率
3. 硬件利用率
"""
# 计算访存比
compute_ops = 2 * tm * tn * tk # 乘加各算一次
memory_access = tm * tk + tk * tn + tm * tn # A、B、C的访问
compute_memory_ratio = compute_ops / memory_access
# 数据复用率
a_reuse = tn # A在N方向的复用
b_reuse = tm # B在M方向的复用
avg_reuse = (a_reuse + b_reuse) / 2
# 硬件利用率
cube_utilization = min(tm * tn / (self.hw['cube_unit_size'] ** 2), 1.0)
memory_bw_utilization = min(memory_access * 4 / self.hw['memory_bandwidth'], 1.0)
# 综合分数
score = (compute_memory_ratio * 0.4 +
avg_reuse * 0.3 +
cube_utilization * 0.2 +
memory_bw_utilization * 0.1)
return score
def visualize_tiling_strategy(self, M, N, K, tile):
"""可视化Tiling策略"""
import matplotlib.pyplot as plt
import numpy as np
tm, tn, tk = tile
fig, axes = plt.subplots(1, 2, figsize=(12, 5))
# 1. 分块示意图
matrix_m = np.zeros((M, K))
matrix_n = np.zeros((K, N))
# 标记分块
for i in range(0, M, tm):
for j in range(0, K, tk):
matrix_m[i:min(i+tm, M), j:min(j+tk, K)] = 1
for i in range(0, K, tk):
for j in range(0, N, tn):
matrix_n[i:min(i+tk, K), j:min(j+tn, N)] = 1
axes[0].imshow(matrix_m, cmap='Blues', aspect='auto')
axes[0].set_title(f'Matrix A Tiling: {tm}x{tk}')
axes[0].set_xlabel('K dimension')
axes[0].set_ylabel('M dimension')
axes[1].imshow(matrix_n, cmap='Oranges', aspect='auto')
axes[1].set_title(f'Matrix B Tiling: {tk}x{tn}')
axes[1].set_xlabel('N dimension')
axes[1].set_ylabel('K dimension')
plt.tight_layout()
plt.show()
# 2. 性能分析
total_tiles = (M // tm + (1 if M % tm else 0)) * \
(N // tn + (1 if N % tn else 0)) * \
(K // tk + (1 if K % tk else 0))
print(f"Tiling策略分析:")
print(f" 矩阵维度: {M}x{K} * {K}x{N}")
print(f" 分块大小: {tm}x{tk} * {tk}x{tn}")
print(f" 总块数: {total_tiles}")
print(f" 每块计算量: {2 * tm * tn * tk} 次操作")
print(f" 总计算量: {2 * M * N * K} 次操作")
3.2 ⚡ 量化模式的选择与优化
// 量化策略选择器
enum QuantizationMode {
QUANT_SYMMETRIC = 0, // 对称量化
QUANT_ASYMMETRIC, // 非对称量化
QUANT_GROUP, // 分组量化
QUANT_CHANNEL, // 通道级量化
QUANT_DYNAMIC // 动态量化
};
struct QuantizationConfig {
QuantizationMode mode;
int num_bits; // 量化位数
int group_size; // 分组大小
bool per_channel; // 逐通道量化
float clip_value; // 裁剪值
bool smooth; // 平滑量化
};
// 自动量化策略选择
__aicore__ QuantizationConfig select_quantization_strategy(
const float* data, int size, DataDistribution dist) {
QuantizationConfig config;
// 分析数据分布
DataStats stats = analyze_data_distribution(data, size);
// 基于分布选择量化策略
if (stats.is_symmetric && stats.range_ratio < 10.0f) {
// 对称分布,范围适中,使用对称量化
config.mode = QUANT_SYMMETRIC;
config.num_bits = 8;
config.group_size = 1;
config.per_channel = false;
config.clip_value = stats.max_abs * 1.1f; // 留10%余量
}
else if (stats.is_symmetric && stats.range_ratio > 100.0f) {
// 对称分布,范围较大,使用分组量化
config.mode = QUANT_GROUP;
config.num_bits = 8;
config.group_size = calculate_optimal_group_size(size);
config.per_channel = false;
config.clip_value = stats.max_abs;
}
else if (!stats.is_symmetric) {
// 非对称分布,使用非对称量化
config.mode = QUANT_ASYMMETRIC;
config.num_bits = 8;
config.group_size = 1;
config.per_channel = true;
config.smooth = (stats.skewness > 2.0f); // 偏度大时使用平滑
}
else {
// 默认使用对称量化
config.mode = QUANT_SYMMETRIC;
config.num_bits = 8;
config.group_size = 1;
config.per_channel = false;
config.clip_value = stats.max_abs;
}
// 根据硬件特性调整
if (get_hardware_feature(HW_FEATURE_QUANT_SUPPORT) == QUANT_8BIT) {
config.num_bits = 8;
} else if (get_hardware_feature(HW_FEATURE_QUANT_SUPPORT) == QUANT_4BIT) {
config.num_bits = 4;
config.group_size = 32; // 4-bit需要更大的组
}
return config;
}
4. QuantBatchMatmulV3的完整实现
4.1 🚀 Kernel设计与实现
// QuantBatchMatmulV3 完整实现
// Ascend C 版本: 1.3+
// 编译选项: -O3 -munroll-loops -mfma
template <int BATCH, int M, int N, int K,
int TILE_M = 64, int TILE_N = 64, int TILE_K = 32>
__global__ __aicore__ void QuantBatchMatmulV3(
// 输入张量
__gm__ const int8_t* A, // [BATCH, M, K]
__gm__ const int8_t* B, // [BATCH, K, N]
__gm__ const float* scale_a, // [BATCH] 或 [BATCH, M, 1]
__gm__ const float* scale_b, // [BATCH] 或 [BATCH, 1, N]
// 输出张量
__gm__ float* C, // [BATCH, M, N]
// 量化参数
float output_scale = 1.0f,
float output_zero_point = 0.0f,
// 矩阵属性
bool transpose_a = false,
bool transpose_b = false,
// 分组量化
int group_size = 1) {
// 获取任务ID
int32_t task_id = get_current_task_index();
int32_t total_tasks = get_task_num();
// 计算任务分配
int32_t batch_per_task = (BATCH + total_tasks - 1) / total_tasks;
int32_t batch_start = task_id * batch_per_task;
int32_t batch_end = min(batch_start + batch_per_task, BATCH);
// Unified Buffer中的缓冲区
__ub__ int8_t a_buffer[TILE_M * TILE_K];
__ub__ int8_t b_buffer[TILE_K * TILE_N];
__ub__ int32_t c_accum[TILE_M * TILE_N];
__ub__ float c_dequant[TILE_M * TILE_N];
// 处理每个batch
for (int batch = batch_start; batch < batch_end; ++batch) {
const int8_t* batch_a = A + batch * M * K;
const int8_t* batch_b = B + batch * K * N;
float* batch_c = C + batch * M * N;
// 获取量化参数
float batch_scale_a = get_scale(scale_a, batch, M, 1);
float batch_scale_b = get_scale(scale_b, batch, 1, N);
float combined_scale = batch_scale_a * batch_scale_b * output_scale;
// 处理每个Tile
for (int m_tile = 0; m_tile < M; m_tile += TILE_M) {
int actual_tile_m = min(TILE_M, M - m_tile);
for (int n_tile = 0; n_tile < N; n_tile += TILE_N) {
int actual_tile_n = min(TILE_N, N - n_tile);
// 初始化累加器
#pragma unroll
for (int i = 0; i < TILE_M * TILE_N; ++i) {
c_accum[i] = 0;
}
// K方向累加
for (int k_tile = 0; k_tile < K; k_tile += TILE_K) {
int actual_tile_k = min(TILE_K, K - k_tile);
// 双缓冲:计算当前tile时预取下一个tile
if (k_tile == 0) {
// 加载第一个tile
load_tile_a(a_buffer, batch_a, m_tile, k_tile,
M, K, actual_tile_m, actual_tile_k);
load_tile_b(b_buffer, batch_b, k_tile, n_tile,
K, N, actual_tile_k, actual_tile_n);
} else {
// 异步加载下一个tile
load_tile_a_async(a_buffer, batch_a, m_tile, k_tile,
M, K, actual_tile_m, actual_tile_k);
load_tile_b_async(b_buffer, batch_b, k_tile, n_tile,
K, N, actual_tile_k, actual_tile_n);
}
// 等待数据就绪
pipe_wait_all();
// 核心计算
compute_tile_int8(a_buffer, b_buffer, c_accum,
actual_tile_m, actual_tile_n, actual_tile_k);
// 切换缓冲区
swap_buffers();
}
// 反量化并写入结果
dequantize_tile(c_accum, c_dequant, combined_scale,
output_zero_point, actual_tile_m, actual_tile_n);
store_tile_c(batch_c, c_dequant, m_tile, n_tile,
M, N, actual_tile_m, actual_tile_n);
}
}
}
}
// 核心计算函数
template <int TM, int TN, int TK>
__aicore__ void compute_tile_int8(
const int8_t* A, const int8_t* B, int32_t* C,
int M, int N, int K) {
constexpr int VEC_SIZE = 16;
constexpr int UNROLL_M = 4;
constexpr int UNROLL_N = 4;
constexpr int UNROLL_K = 8;
// 寄存器分配
int8x16_t a_reg[UNROLL_M][UNROLL_K / VEC_SIZE];
int8x16_t b_reg[UNROLL_N][UNROLL_K / VEC_SIZE];
int32x16_t c_reg[UNROLL_M][UNROLL_N];
// 初始化累加器
#pragma unroll
for (int mi = 0; mi < UNROLL_M; ++mi) {
#pragma unroll
for (int ni = 0; ni < UNROLL_N; ++ni) {
c_reg[mi][ni] = vdupq_n_s32(0);
}
}
// 主计算循环
for (int m = 0; m < M; m += UNROLL_M) {
int rows = min(UNROLL_M, M - m);
for (int n = 0; n < N; n += UNROLL_N) {
int cols = min(UNROLL_N, N - n);
// 加载数据到寄存器
load_a_to_registers(A, a_reg, m, M, K, rows);
load_b_to_registers(B, b_reg, n, N, K, cols);
// K方向累加
for (int k = 0; k < K; k += UNROLL_K) {
int depth = min(UNROLL_K, K - k);
// 核心计算:完全展开
#pragma unroll
for (int kk = 0; kk < depth / VEC_SIZE; ++kk) {
#pragma unroll
for (int mi = 0; mi < rows; ++mi) {
#pragma unroll
for (int ni = 0; ni < cols; ++ni) {
// 使用mmad intrinsic
c_reg[mi][ni] = mmad_s8_s8_s32(
a_reg[mi][kk],
b_reg[ni][kk],
c_reg[mi][ni]);
}
}
}
// 更新指针
if (k + UNROLL_K < K) {
load_next_a_tile(A, a_reg, m, k + UNROLL_K,
M, K, rows);
load_next_b_tile(B, b_reg, n, k + UNROLL_K,
N, K, cols);
}
}
// 存储结果
store_c_from_registers(C, c_reg, m, n, M, N, rows, cols);
}
}
}
4.2 📊 性能特性分析
# QuantBatchMatmulV3性能分析
import numpy as np
import matplotlib.pyplot as plt
class QuantMatmulBenchmark:
def __init__(self, hardware_config):
self.hw = hardware_config
def analyze_performance(self, matrix_sizes, precision='int8'):
"""分析量化矩阵乘性能"""
results = []
for size in matrix_sizes:
M, N, K = size, size, size
# 理论性能计算
peak_tflops = self.hw['peak_tflops']
peak_memory_bw = self.hw['memory_bandwidth']
# 计算访存量
memory_access = self._calculate_memory_access(M, N, K, precision)
# 计算计算量
compute_ops = 2 * M * N * K
# 计算理论上限
compute_bound_time = compute_ops / (peak_tflops * 1e12)
memory_bound_time = memory_access / (peak_memory_bw * 1e9)
theoretical_time = max(compute_bound_time, memory_bound_time)
theoretical_tflops = compute_ops / (theoretical_time * 1e12)
# 预估实际性能(考虑各种开销)
efficiency = self._estimate_efficiency(M, N, K, precision)
actual_tflops = theoretical_tflops * efficiency
results.append({
'matrix_size': size,
'compute_ops_g': compute_ops / 1e9,
'memory_access_gb': memory_access / 1e9,
'compute_bound_time_ms': compute_bound_time * 1000,
'memory_bound_time_ms': memory_bound_time * 1000,
'theoretical_tflops': theoretical_tflops,
'efficiency': efficiency,
'actual_tflops': actual_tflops,
'ai_core_utilization': efficiency * 0.8 # 假设80%的AI Core效率
})
return results
def visualize_performance(self, results):
"""可视化性能分析"""
fig, axes = plt.subplots(2, 3, figsize=(15, 10))
# 1. 理论vs实际性能
sizes = [r['matrix_size'] for r in results]
theoretical = [r['theoretical_tflops'] for r in results]
actual = [r['actual_tflops'] for r in results]
axes[0, 0].plot(sizes, theoretical, 'b-o', label='理论性能')
axes[0, 0].plot(sizes, actual, 'r-s', label='预估实际性能')
axes[0, 0].set_xlabel('矩阵尺寸')
axes[0, 0].set_ylabel('TFLOPS')
axes[0, 0].set_title('理论vs实际性能')
axes[0, 0].legend()
axes[0, 0].grid(True, alpha=0.3)
# 2. 计算访存比
compute_memory_ratio = [
r['compute_ops_g'] / r['memory_access_gb'] for r in results]
axes[0, 1].plot(sizes, compute_memory_ratio, 'g-^')
axes[0, 1].axhline(y=self.hw['compute_memory_balance'],
color='r', linestyle='--', label='平衡点')
axes[0, 1].set_xlabel('矩阵尺寸')
axes[0, 1].set_ylabel('计算访存比 (FLOPs/Byte)')
axes[0, 1].set_title('计算访存比分析')
axes[0, 1].legend()
axes[0, 1].grid(True, alpha=0.3)
# 3. AI Core利用率
utilizations = [r['ai_core_utilization'] * 100 for r in results]
axes[0, 2].bar(range(len(sizes)), utilizations)
axes[0, 2].set_xticks(range(len(sizes)))
axes[0, 2].set_xticklabels(sizes)
axes[0, 2].set_xlabel('矩阵尺寸')
axes[0, 2].set_ylabel('AI Core利用率 (%)')
axes[0, 2].set_title('硬件利用率')
axes[0, 2].set_ylim(0, 100)
# 4. 瓶颈分析
compute_bound = [r['compute_bound_time_ms'] for r in results]
memory_bound = [r['memory_bound_time_ms'] for r in results]
x = range(len(sizes))
width = 0.35
axes[1, 0].bar([i - width/2 for i in x], compute_bound, width, label='计算受限')
axes[1, 0].bar([i + width/2 for i in x], memory_bound, width, label='访存受限')
axes[1, 0].set_xticks(x)
axes[1, 0].set_xticklabels(sizes)
axes[1, 0].set_xlabel('矩阵尺寸')
axes[1, 0].set_ylabel('时间 (ms)')
axes[1, 0].set_title('性能瓶颈分析')
axes[1, 0].legend()
# 5. 效率分析
efficiencies = [r['efficiency'] * 100 for r in results]
axes[1, 1].plot(sizes, efficiencies, 'm-D')
axes[1, 1].set_xlabel('矩阵尺寸')
axes[1, 1].set_ylabel('效率 (%)')
axes[1, 1].set_title('实现效率')
axes[1, 1].grid(True, alpha=0.3)
# 6. 优化建议
axes[1, 2].axis('off')
axes[1, 2].text(0.1, 0.9, '优化建议:', fontsize=12, fontweight='bold')
suggestions = [
'小矩阵: 增大Tiling尺寸',
'中等矩阵: 优化数据复用',
'大矩阵: 改进并行策略',
'所有尺寸: 使用双缓冲'
]
for i, suggestion in enumerate(suggestions):
axes[1, 2].text(0.1, 0.7 - i*0.15, f'• {suggestion}',
fontsize=10, transform=axes[1, 2].transAxes)
plt.tight_layout()
plt.show()
# 硬件配置
hw_config = {
'peak_tflops': 614.4, # INT8 TFLOPS
'memory_bandwidth': 1024, # GB/s
'compute_memory_balance': 100, # FLOPs/Byte
'unified_buffer_size': 256 * 1024, # 256KB
'cube_unit_size': 16
}
# 运行分析
benchmark = QuantMatmulBenchmark(hw_config)
matrix_sizes = [256, 512, 1024, 2048, 4096]
results = benchmark.analyze_performance(matrix_sizes, 'int8')
benchmark.visualize_performance(results)
5. 算子集成与编译部署
5.1 🔧 ATC编译与优化
#!/bin/bash
# ATC编译脚本示例
# 1. 基础编译
atc \
--model=quant_matmul.onnx \
--framework=5 \
--output=quant_matmul \
--soc_version=Ascend910 \
--log=info
# 2. 高级优化编译
atc \
--model=quant_matmul.onnx \
--framework=5 \
--output=quant_matmul_optimized \
--soc_version=Ascend910 \
--log=debug \
--enable_small_channel=1 \
--fusion_switch_file=fusion_switch.cfg \
--optypelist_for_implmode="QuantBatchMatmulV3" \
--op_select_implmode=high_performance \
--buffer_optimize=optimal_2 \
--precision_mode=allow_mix_precision
# 3. 动态形状编译
atc \
--model=dynamic_matmul.onnx \
--framework=5 \
--output=dynamic_matmul \
--soc_version=Ascend910 \
--input_shape_range="input_a:[1~32,256~4096,256~4096];input_b:[1~32,256~4096,256~4096]" \
--dynamic_batch_size="1,2,4,8,16,32"
# 4. 性能剖析编译
atc \
--model=quant_matmul.onnx \
--framework=5 \
--output=quant_matmul_profiling \
--soc_version=Ascend910 \
--profiling_mode=true \
--profiling_options="task_time;ai_core_metrics;tiling_info"
5.2 🚀 框架集成实战
# PyTorch算子集成示例
import torch
import torch_npu
class QuantMatmulV3(torch.autograd.Function):
@staticmethod
def forward(ctx, A, B, scale_a, scale_b,
output_scale=1.0, output_zero_point=0.0):
# 保存中间结果用于反向传播
ctx.save_for_backward(A, B, scale_a, scale_b)
ctx.output_scale = output_scale
ctx.output_zero_point = output_zero_point
# 调用C++扩展
output = torch.ops.ascend.quant_matmul_v3(
A, B, scale_a, scale_b,
output_scale, output_zero_point)
return output
@staticmethod
def backward(ctx, grad_output):
# 获取保存的张量
A, B, scale_a, scale_b = ctx.saved_tensors
# 计算梯度
grad_A = torch.ops.ascend.quant_matmul_v3_grad_a(
grad_output, B, scale_a, scale_b,
ctx.output_scale, ctx.output_zero_point)
grad_B = torch.ops.ascend.quant_matmul_v3_grad_b(
A, grad_output, scale_a, scale_b,
ctx.output_scale, ctx.output_zero_point)
# 量化参数梯度通常为None
grad_scale_a = None
grad_scale_b = None
return grad_A, grad_B, grad_scale_a, grad_scale_b, None, None
# 使用示例
def test_quant_matmul():
# 创建输入
batch_size, M, N, K = 4, 256, 256, 256
A = torch.randint(-128, 127, (batch_size, M, K), dtype=torch.int8).npu()
B = torch.randint(-128, 127, (batch_size, K, N), dtype=torch.int8).npu()
scale_a = torch.randn(batch_size, 1, 1).npu()
scale_b = torch.randn(batch_size, 1, N).npu()
# 执行量化矩阵乘
output = QuantMatmulV3.apply(A, B, scale_a, scale_b)
print(f"输入形状: A={A.shape}, B={B.shape}")
print(f"输出形状: {output.shape}")
print(f"输出类型: {output.dtype}")
return output
6. 企业级实践与性能优化
6.1 🏭 生产环境部署架构

6.2 📊 性能优化检查表
class PerformanceChecklist:
"""性能优化检查表"""
@staticmethod
def check_kernel_optimizations(kernel_code):
"""检查Kernel优化"""
optimizations = {
'tiling_strategy': False,
'double_buffering': False,
'vectorization': False,
'loop_unrolling': False,
'memory_alignment': False,
'bank_conflict': False
}
# 检查Tiling策略
if 'TILE_M' in kernel_code and 'TILE_N' in kernel_code:
optimizations['tiling_strategy'] = True
# 检查双缓冲
if 'double_buffer' in kernel_code or 'pipe_memcpy_async' in kernel_code:
optimizations['double_buffering'] = True
# 检查向量化
if 'int8x16_t' in kernel_code or 'vldq_s8' in kernel_code:
optimizations['vectorization'] = True
# 检查循环展开
if '#pragma unroll' in kernel_code:
optimizations['loop_unrolling'] = True
return optimizations
@staticmethod
def get_optimization_suggestions(optimizations):
"""获取优化建议"""
suggestions = []
if not optimizations['tiling_strategy']:
suggestions.append("实现Tiling策略以提升数据局部性")
if not optimizations['double_buffering']:
suggestions.append("添加双缓冲隐藏内存访问延迟")
if not optimizations['vectorization']:
suggestions.append("使用向量化intrinsic函数")
if not optimizations['loop_unrolling']:
suggestions.append("展开关键循环减少分支开销")
return suggestions
7. 总结与展望
7.1 📋 关键要点总结
-
硬件感知设计:深入理解AI Core架构,设计匹配硬件的算子
-
量化优化:合理选择量化策略,平衡精度与性能
-
Tiling艺术:基于数学分析和硬件特性的最优分块
-
编译优化:利用ATC进行深度图优化
-
框架集成:无缝对接PyTorch/TensorFlow生态
7.2 🔮 技术发展趋势
-
自动算子生成:基于模板和性能模型的自动代码生成
-
动态编译优化:根据输入形状和硬件状态的实时优化
-
跨平台兼容:一套代码适配多代昇腾芯片
-
生态融合:更紧密的框架集成和工具链支持
7.3 💡 实战建议
-
从简单开始:先实现正确性,再优化性能
-
数据驱动优化:基于profiling数据指导优化方向
-
持续集成:建立自动化测试和性能回归
-
社区参与:积极贡献代码和反馈,推动生态发展
📚 参考资源
-
CANN官方文档 - https://www.hiascend.com/document
-
Ascend C编程指南 - https://ascend.huawei.com/doc
-
算子开发最佳实践 - https://github.com/Ascend/modelzoo
-
性能优化白皮书 - https://ascend.huawei.com/whitepaper
📚 官方介绍
昇腾训练营简介:2025年昇腾CANN训练营第二季,基于CANN开源开放全场景,推出0基础入门系列、码力全开特辑、开发者案例等专题课程,助力不同阶段开发者快速提升算子开发技能。获得Ascend C算子中级认证,即可领取精美证书,完成社区任务更有机会赢取华为手机,平板、开发板等大奖。
报名链接: https://www.hiascend.com/developer/activities/cann20252#cann-camp-2502-intro
期待在训练营的硬核世界里,与你相遇!
更多推荐


所有评论(0)