小白也能懂的大模型全攻略:收藏这篇就够了
大语言模型的意义,远不止是“高效工具”—— 它是通用人工智能(AGI)的重要里程碑,正在开启 “智能体时代”。未来,随着多模态融合、知识增强等技术的发展,LLM 会更懂人类、更专业,也会在更多行业创造价值。
文章全面介绍大语言模型(LLM)的基础知识、技术架构和应用实践。从LLM的定义、特点和发展历程入手,详细解析了Transformer架构的核心组件。提供了LLM的选型指南、应用场景及RAG技术解决"幻觉"问题的方法,并整理了核心术语速查表。旨在帮助读者系统掌握大模型技术,为AI智能体时代做好准备。
一、入门篇:先搞懂大语言模型“是什么”
要理解大语言模型,首先得明确它的核心定位—— 它不是 “无所不知的神”,而是 “经过海量数据训练、能理解和生成人类语言的深度学习模型”
这部分我们从定义、特点、发展历程等维度,搭建起对 LLM 的全局认知
大语言模型是一种基于海量文本数据训练的深度学习模型,通过学习语言模式、语法规则和世界知识,实现对人类语言的理解与生成
1. 三大核心特点,让 LLM 区别于传统 AI
传统AI 比如人脸识别、语音转文字,大多是 “专才”,而 LLM 是 “通才”,关键就在于这三个特质:
(1)海量参数量:参数量从亿级到万亿级不等,相当于给模型装了一个“超大容量知识库”,能存储和处理复杂知识
(2)广泛训练数据:训练素材覆盖互联网文本、书籍、论文等,确保模型知识足够“广博”,能应对不同领域的需求
(3)强大泛化与涌现能力:不用专门训练,也能处理新任务(泛化能力);规模变大后,还会“解锁” 推理、数学等新技能(涌现能力),这也是它向通用人工智能(AGI)靠近的关键
为了更直观,我们用表格对比LLM 和传统专项 AI 的差异:
| 对比维度 | 大语言模型(LLM) | 专项AI模型 |
| 通用性 | 处理多类语言任务,可跨领域迁移 | 专注单一任务 |
| 训练数据 | 通用文本数据,无需大量人工标注 | 依赖特定任务的高质量标注数据 |
| 能力边界 | 边界模糊,能处理复杂开放问题 | 边界清晰,泛化性差 |
| 应用目标 | 追求通用智能,模拟人类语言交互 | 追求特定任务的高精度和高效率 |
2. 5 个关键里程碑,看懂 LLM 的发展脉络
LLM 的爆发不是 “突然出现”,而是历经多年技术积累:
2017 年:谷歌《Attention Is All You Need》论文发布,提出Transformer 架构—— 这是现代 LLM 的 “地基”

2018 年:谷歌推出 BERT 模型,用双向注意力机制大幅提升语言理解能力
2019-2020 年:OpenAI 的 GPT-2(15 亿参数)到 GPT-3(1750 亿参数),让 “少样本 / 零样本学习” 成为可能
2022 年底:ChatGPT 发布,凭借流畅的对话体验,让 LLM 走进大众视野
2023 年至今:两大趋势 —— 多模态(文本 + 图像 + 音频)融合,以及国产大模型 “百花齐放”
3. 4 大主流应用场景,LLM 早已融入生活
如今LLM 的应用早已渗透各行各业,你可能每天都在间接使用:
内容创作:写邮件、营销文案、小说,甚至生成代码注释,效率翻倍
智能客服:能理解复杂需求,提供“有人情味” 的咨询,减少机械回复
编程辅助:代码生成、自动补全、错误检查,帮开发者少走弯路
专业领域:教育领域的个性化辅导、医疗领域的病例分析辅助、法律领域的合同审查
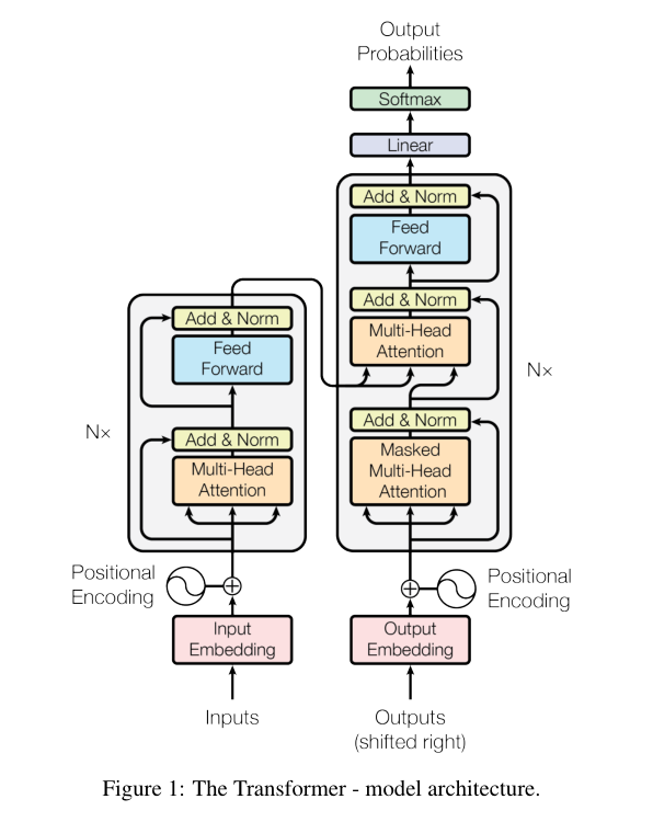
二、技术篇:Transformer 架构 ——LLM 的 “核心引擎”
如果把LLM 比作一辆汽车,Transformer 架构就是它的 “发动机”。正是这个架构的创新,让 LLM 能高效处理语言信息。这部分我们拆解它的核心组件和关键机制,用 “生活化例子” 帮你理解专业概念。
1. 编码器与解码器:LLM 的 “理解” 与 “生成” 双核心
Transformer 架构主要由两部分组成,分工明确:

编码器(Encoder):负责“理解输入”—— 比如你输入 “解释 RAG 技术”,编码器会分析这句话的语法、语义,把它转化为计算机能懂的 “数字向量”
解码器(Decoder):负责“生成输出”—— 基于编码器的 “理解结果”,结合已生成的内容(比如开头的 “RAG 技术是…”),一步步补全回答
2. 自注意力机制:LLM 的 “上下文感知力” 来源

自注意力机制是Transformer 的 “灵魂”,它能让模型处理每个词时,“关注到上下文里的关键信息”
传统AI处理文本像"逐字阅读",容易忽略长距离关联,而自注意力机制(Self-Attention Mechanism)让AI像人类一样"划重点":处理每个词时,动态计算它与上下文其他词的关联度。例如在"我喜欢吃苹果"中,模型会重点关联"吃"与"苹果",准确判断为水果;而在"苹果发布会"中,则关联"发布会"与"苹果",判断为品牌
3. 多头自注意力:让模型 “多角度看问题”
人类分析问题会从不同角度切入,Transformer的"多头注意力"机制模拟了这一过程:将输入文本投影到多个"子空间",每个"头"关注不同特征——有的分析语法结构,有的提取语义关系,有的识别逻辑链条,就像一个专家团队协作,最终形成全面理解

更重要的是,多头自注意力支持“并行计算”:传统模型要按顺序处理文本(比如先算第一个词,再算第二个),而 Transformer 能同时处理所有词,大幅提升训练和推理效率 —— 这也是能训练出万亿参数模型的关键

4. 预处理两步走:把文字 “喂给” 模型的前提
人类的文字无法直接被模型识别,需要先做预处理:
Token 化:把文本切成最小语义单元(Token)。比如 “ChatGPT is amazing!” 可能被切成 [“Chat”, “GPT”, “is”, “amazing”, “!”],具体切分方式由模型算法决定
词嵌入:把每个Token 转化为 “语义向量”—— 比如 “猫” 和 “狗” 的向量距离近(都是动物),“猫” 和 “电脑” 的向量距离远,这样模型就能通过向量理解语义关联
5. 预训练 + 微调:LLM 的 “成长路径”
现代LLM 的开发都遵循 “预训练 - 微调” 两步走,相当于 “先打基础,再学专长”:
预训练阶段:让模型阅读海量无标注文本(如维基百科、小说),学习语言通用规律,相当于"读完人类所有公开知识"
微调阶段:用特定领域数据(如医疗病历、法律文书)调整模型参数,相当于"大学选专业",让通用模型成为领域专家
而面对“万亿参数模型微调成本高” 的问题,行业常用参数高效微调技术(PEFT):冻结大部分预训练参数,只训练少量新增参数。比如LoRA(低秩适应)给关键层加 “小矩阵”,Prompt Tuning(提示微调)学习任务专属的 “提示向量”,既省钱又高效
三、应用篇:从选型到实操,教你用好LLM
了解原理后,更重要的是“落地应用”,这部分我们解决两个核心问题:怎么选适合的模型?怎么实际调用 LLM?还会介绍提升 LLM 准确性的关键技术 ——RAG
1. 国产大模型怎么选?别只看 “排名”
近年来国产大模型(如通义千问、文心一言等)发展迅猛,但选型时不能只看“谁更厉害”,要结合业务需求:
若需要强中文语境理解或传统文化知识,优先选在中文处理上有优势的模型
若用于金融、医疗等专业领域,重点看模型的行业知识储备
若追求多轮对话流畅度,可测试不同模型的交互逻辑
2. 大模型选型 5 大核心维度,避免踩坑
科学选型要考虑这5 点,缺一不可:
| 维度 | 关键问题 |
|---|---|
| 业务需求匹配度 | 模型是否擅长你的核心任务,准确率、流畅度是否达标 |
| 数据安全与隐私 | 是否支持本地化部署及符合《数据安全法》?能否处理企业敏感数据? |
| 成本效益比 | API调用费用、算力成本是否可控?投入产出比是否优于传统方案? |
| 系统集成复杂度 | 是否提供友好API?文档是否完善?能否与现有系统无缝对接? |
| 技术迭代与生态 | 模型是否持续更新?厂商是否提供技术支持?社区生态是否活跃? |
3. RAG 技术:解决 LLM “幻觉” 的关键
大语言模型有时会"一本正经地胡说八道"(幻觉问题),RAG(检索增强生成) 技术就是解决方案:

原理:像"开卷考试"——AI回答前,先从外部知识库(如企业文档、数据库)检索相关资料,再结合资料生成答案
案例:某银行客服系统接入RAG后,机器人能实时查询最新金融产品条款,回答准确率提升40%,客户投诉下降60%
价值:解决知识滞后、无法获取私有数据等问题,让AI成为"可信助手"
四、核心术语速查:告别“听不懂” 的尴尬
最后,整理几个LLM 领域的高频术语,帮你和同行顺畅交流:
Token / 词嵌入:预处理核心,Token 是文本最小单元,词嵌入是 Token 的语义向量表示
Transformer / 自注意力:LLM 的核心架构和机制,决定模型如何理解文本
预训练/ 微调:LLM 的开发流程,从 “通用” 到 “专用” 的转化
RAG / 提示工程:优化模型输出的技术,RAG 提升准确性,提示工程通过设计 Prompt 引导模型更好完成任务
五、写在最后:LLM 的未来,不止于 “工具”
大语言模型的意义,远不止是“高效工具”—— 它是通用人工智能(AGI)的重要里程碑,正在开启 “智能体时代”。未来,随着多模态融合、知识增强等技术的发展,LLM 会更懂人类、更专业,也会在更多行业创造价值。
如何学习大模型 AI ?
由于新岗位的生产效率,要优于被取代岗位的生产效率,所以实际上整个社会的生产效率是提升的。
但是具体到个人,只能说是:
“最先掌握AI的人,将会比较晚掌握AI的人有竞争优势”。
这句话,放在计算机、互联网、移动互联网的开局时期,都是一样的道理。
我在一线科技企业深耕十二载,见证过太多因技术卡位而跃迁的案例。那些率先拥抱 AI 的同事,早已在效率与薪资上形成代际优势,我意识到有很多经验和知识值得分享给大家,也可以通过我们的能力和经验解答大家在大模型的学习中的很多困惑。我们整理出这套 AI 大模型突围资料包:
- ✅ 从零到一的 AI 学习路径图
- ✅ 大模型调优实战手册(附医疗/金融等大厂真实案例)
- ✅ 百度/阿里专家闭门录播课
- ✅ 大模型当下最新行业报告
- ✅ 真实大厂面试真题
- ✅ 2025 最新岗位需求图谱
所有资料 ⚡️ ,朋友们如果有需要 《AI大模型入门+进阶学习资源包》,下方扫码获取~
① 全套AI大模型应用开发视频教程
(包含提示工程、RAG、LangChain、Agent、模型微调与部署、DeepSeek等技术点)
② 大模型系统化学习路线
作为学习AI大模型技术的新手,方向至关重要。 正确的学习路线可以为你节省时间,少走弯路;方向不对,努力白费。这里我给大家准备了一份最科学最系统的学习成长路线图和学习规划,带你从零基础入门到精通!
③ 大模型学习书籍&文档
学习AI大模型离不开书籍文档,我精选了一系列大模型技术的书籍和学习文档(电子版),它们由领域内的顶尖专家撰写,内容全面、深入、详尽,为你学习大模型提供坚实的理论基础。
④ AI大模型最新行业报告
2025最新行业报告,针对不同行业的现状、趋势、问题、机会等进行系统地调研和评估,以了解哪些行业更适合引入大模型的技术和应用,以及在哪些方面可以发挥大模型的优势。
⑤ 大模型项目实战&配套源码
学以致用,在项目实战中检验和巩固你所学到的知识,同时为你找工作就业和职业发展打下坚实的基础。
⑥ 大模型大厂面试真题
面试不仅是技术的较量,更需要充分的准备。在你已经掌握了大模型技术之后,就需要开始准备面试,我精心整理了一份大模型面试题库,涵盖当前面试中可能遇到的各种技术问题,让你在面试中游刃有余。

以上资料如何领取?

为什么大家都在学大模型?
最近科技巨头英特尔宣布裁员2万人,传统岗位不断缩减,但AI相关技术岗疯狂扩招,有3-5年经验,大厂薪资就能给到50K*20薪!

不出1年,“有AI项目经验”将成为投递简历的门槛。
风口之下,与其像“温水煮青蛙”一样坐等被行业淘汰,不如先人一步,掌握AI大模型原理+应用技术+项目实操经验,“顺风”翻盘!

这些资料真的有用吗?
这份资料由我和鲁为民博士(北京清华大学学士和美国加州理工学院博士)共同整理,现任上海殷泊信息科技CEO,其创立的MoPaaS云平台获Forrester全球’强劲表现者’认证,服务航天科工、国家电网等1000+企业,以第一作者在IEEE Transactions发表论文50+篇,获NASA JPL火星探测系统强化学习专利等35项中美专利。本套AI大模型课程由清华大学-加州理工双料博士、吴文俊人工智能奖得主鲁为民教授领衔研发。
资料内容涵盖了从入门到进阶的各类视频教程和实战项目,无论你是小白还是有些技术基础的技术人员,这份资料都绝对能帮助你提升薪资待遇,转行大模型岗位。

以上全套大模型资料如何领取?

更多推荐



所有评论(0)