AI赛道拥挤下的冷思考:告别“参数内卷”,以品类创新重构商业壁垒
【摘要】AI竞争的核心已非技术参数的比拼。企业需跳出同质化陷阱,通过精准洞察行业痛点,以“品类创新”战略,将技术势能转化为独特的商业价值与持久的竞争壁垒。
【摘要】AI竞争的核心已非技术参数的比拼。企业需跳出同质化陷阱,通过精准洞察行业痛点,以“品类创新”战略,将技术势能转化为独特的商业价值与持久的竞争壁垒。
引言
当前的人工智能领域,呈现出一幅矛盾的图景。一方面,是宏观数据的极度乐观。全球市场规模剑指5000亿美元,移动端用户数以翻倍的速度增长。资本与人才以前所未有的热情涌入,似乎一个全新的智能时代已然降临。
另一方面,身处其中的从业者,却普遍感受到一种微观层面的焦虑。国内AI相关企业数量迅速膨胀至4500家以上,赛道变得异常拥挤。从大模型到应用层,产品与服务的功能、体验乃至宣传话语,都开始显现出高度的趋同性。一场围绕技术参数的“内卷”正在悄然上演,但多数参与者都明白,这并非通往商业成功的坦途。
技术本身,尤其是当其逐渐普惠化、开源化之后,已难以单独构筑起坚固的商业护城河。当大家都能轻易调用相近能力的模型时,竞争的本质便回归到了一个更古老也更核心的问题,我们究竟在用技术解决谁的什么问题?
这篇文章的目的,并非要否定技术的重要性,而是试图提供一种“冷思考”。我们将深入探讨,当技术参数的边际效益递减时,企业应如何转换竞争思维,从单纯的技术追赶者,转变为市场规则的定义者。核心路径在于“品类创新”,即利用AI技术,精准切入行业核心痛点,开创一个全新的市场空间,从而彻底摆脱存量市场的红海搏杀。
一、 繁荣幻象:解构AI领域的“参数内卷”

市场的热度掩盖了底层的结构性问题。许多团队陷入了一种“技术驱动”的惯性思维,认为只要模型参数更多、算法更优,就能在市场中胜出。这种观念在AI发展的初期阶段或许有效,但在当前,它正成为企业发展的最大桎梏。
1.1 宏观热度与微观焦虑的二重奏
我们正处在一个数据爆炸的时代,AI领域的宏观数据确实振奋人心。
-
市场规模:全球AI应用市场规模预计在2025年首次突破5000亿美元大关。
-
用户增长:中国AI应用的移动端用户增速达到惊人的101%。
这些数字描绘了一个巨大的增量市场。然而,将视线拉近到具体的企业层面,感受则完全不同。4500多家企业在有限的赛道中厮杀,尤其是在应用层,产品同质化现象极为严重。无论是AIGC领域的文生图、文生视频工具,还是企业服务领域的智能客服、RPA机器人,功能与体验的差异正在迅速缩小。这种“繁荣下的内卷”,导致了以下几个普遍困境。
-
获客成本飙升:产品缺乏独特性,只能依赖营销投入换取用户增长。
-
利润空间挤压:同质化竞争最终必然导向价格战,损害整个行业的健康度。
-
创新动力衰减:当资源被大量消耗在对标和模仿上,真正的颠覆式创新便无从谈起。
1.2 同质化的技术根源
AI应用层的同质化,其根源在于底层技术的快速趋同。过去几年,几个关键的技术趋势共同促成了这一局面。
1.2.1 基础模型的架构收敛
自Transformer架构被提出以来,它已成为自然语言处理乃至计算机视觉领域事实上的标准。无论是GPT系列、LLaMA系列,还是国内的众多百亿、千亿参数模型,其核心架构都大同小异。这种架构上的收敛,意味着模型能力的上限和特点在宏观层面变得相似。大家都在同一条技术路线上进行优化,很难产生颠覆性的差异。
1.2.2 开源生态的加速普惠
以Meta的LLaMA系列为代表的高质量开源大模型,极大地降低了AI技术的使用门槛。中小企业和开发者不再需要从零开始投入巨资进行预训练,而是可以在一个相当高的起点上,通过微调(Fine-tuning)来适应特定任务。这极大地促进了AI应用的繁荣,但也从客观上抹平了企业间的技术鸿沟。
技术获取路径的简化,使得竞争焦点从“模型自研能力”转向了“模型应用能力”。
1.2.3 “应用层套壳”的普遍模式
在技术门槛降低的背景下,一种普遍的应用开发模式形成。

这个流程本身没有问题,但当成千上万的团队都遵循这一模式,且聚焦于少数几个热门应用方向时,产品的同质化就成了必然结果。大家比拼的不再是核心技术壁垒,而是UI设计、营销策略或是微不足道的性能优化,这是一种典型的**“浅层应用”陷阱**。
|
特征维度 |
浅层应用(套壳模式) |
深度整合(赋能模式) |
|---|---|---|
|
技术角色 |
AI作为独立功能模块,即插即用 |
AI作为核心引擎,重构整个业务流程 |
|
数据来源 |
主要依赖通用公开数据进行微调 |
依赖长期积累的、高质量的私有行业数据 |
|
价值创造 |
提升局部环节效率,如内容生成 |
解决行业系统性痛点,创造全新价值链 |
|
商业壁垒 |
低,易于模仿和替代 |
高,依赖数据、流程和品牌心智的积累 |
1.3 参数竞赛:一条通往“寂静”的赛道
对“参数数量”的盲目崇拜,是技术内卷最直观的表现。从百亿到千亿,再到万亿,模型参数规模的竞赛一度成为衡量技术实力的唯一标尺。但对于商业应用而言,这正成为一条回报率急剧下降的路径。
-
成本的指数级增长:模型的训练与推理成本随着参数规模的增加而指数级上升。高昂的算力成本将绝大多数玩家挡在门外,即使是巨头也感到压力。
-
边际效益的递减:当模型参数达到一定规模后,其通用能力的提升会进入平台期。对于解决特定行业问题而言,一个经过高质量数据精调的百亿模型,其效果往往优于一个未经优化的万亿模型。
-
应用落地的阻碍:巨型模型带来的高昂推理成本和延迟,使其在许多对实时性要求高的场景中难以部署。模型的“大”与应用的“好”之间,并不存在简单的正相关关系。
因此,持续加码参数竞赛,对于绝大多数企业而言,是一场注定无法获胜的战争。真正的出路,在于转换战场,从技术的“高度”竞争,转向应用的“深度”竞争。
二、 战略转向:以品类创新定义新战场
当一条路变得拥挤不堪时,最明智的选择不是挤进去,而是开辟一条新路。在AI领域,这条新路就是“品类创新”。它要求企业从根本上改变自己的战略定位,从一个产品或服务的提供者,转变为一个全新价值品类的开创者和定义者。
2.1 竞争逻辑的根本转变
传统的商业竞争,是在一个既定的品类框架内进行的。比如,在“智能手机”这个品类里,大家比拼的是屏幕、芯片、摄像头。这是一种**“存量竞争”**逻辑,目标是在已有的蛋糕里切下更大的一块。
而AI等颠覆性技术的出现,提供了一种全新的可能性,即**“增量创造”**。企业可以利用技术,创造一个过去不存在的、全新的品类,从而独占整个市场。

这个转变的核心在于,企业的目标不再是让用户认为“我的产品比对手的更好”,而是让用户建立一种全新的认知,“原来这个问题可以这样被解决”。 一旦这种认知形成,企业就自然成为了新品类的代名词,从而建立起最强大的心智壁垒。
2.2 “品类创新”的核心三要素
一个成功的品类创新,通常由三个核心要素构成,缺一不可。
2.2.1 要素一:深刻的行业痛点洞察
所有成功的品类创新,都源于对一个真实、迫切且尚未被满足的行业痛点的深刻理解。技术在这里扮演的是“钥匙”的角色,而“锁”则是行业问题本身。没有对“锁”的精确理解,再好的“钥匙”也毫无用处。
这种洞察力要求团队:
-
深入一线:不能停留在报告和数据分析,必须深入业务场景,与一线的操作人员、管理者进行大量访谈。
-
追问本质:不断追问“为什么”,找到问题的根源。例如,制造业“招工难”的表象背后,是人口结构变化、年轻人就业观念转变、熟练工培养周期长等多重因素的叠加。
-
识别“可被技术解决”的痛点:在众多痛点中,识别出那些最适合用当前AI技术来解决,且能产生巨大商业杠杆效应的关键点。
2.2.2 要素二:以AI为支点的价值重构
在找到痛点之后,AI技术不能作为“膏药”简单地贴在现有流程上,而应成为重构整个价值链的“支点”。这意味着AI必须是解决方案的核心,而非一个可有可无的附加功能。
价值重构的关键在于,AI的引入是否从根本上改变了成本结构、用户体验或商业模式。
-
成本结构改变:例如,用AI替代高成本的人力劳动,或者通过预测性维护大幅降低设备停机损失。
-
用户体验改变:例如,将复杂的专业操作变为一键式的智能体验,或者提供前所未有的个性化服务。
-
商业模式改变:例如,从销售一次性的产品,转变为提供基于效果付费的持续性服务。
2.2.3 要素三:清晰的品类命名与心智占领
找到了痛点,构建了解决方案,最后一步,也是至关重要的一步,是为这个新品类起一个清晰、易于理解的名字,并通过持续的市场沟通,在用户心智中将这个品类与自己的品牌牢牢绑定。
-
命名即定义:一个好的品类名,应该能直观地传达其核心价值。例如,“AI缝制机器人”就比“智能化缝纫机”更具颠覆性,因为它暗示了从“工具”到“劳动力”的身份转变。
-
聚焦传播:企业的所有资源,从产品设计、市场营销到销售话术,都应该围绕这个新品类进行聚焦,反复向市场传递一个简单而有力的信息。
-
成为标准:品类开创者的最终目标,是成为该品类的标准制定者。当用户想到这个品类时,第一个想到的就是你的品牌。
2.3 品类创新对技术架构的深层要求
战略的转变,必然要求技术架构做出相应的调整。支撑品类创新的技术架构,与“浅层应用”的架构有着本质区别。
2.3.1 数据飞轮的闭环设计
品类创新的核心壁垒,最终会沉淀为数据。这个数据不是通用的互联网数据,而是与特定行业场景深度绑定的、高质量的私有数据。因此,技术架构必须从第一天起就设计一个高效的数据飞轮(Data Flywheel)。

这个闭环要求架构具备:
-
无感的数据采集能力:在不影响用户体验的前提下,高效采集关键交互数据。
-
自动化的数据处理流水线:建立从数据清洗、标注到模型训练的全自动化 MLOps 流程。
-
持续学习与迭代机制:模型能够基于新数据进行快速、低成本的迭代更新。
2.3.2 AI与业务系统的深度耦合
AI不能是一个孤立的“算法模块”,它必须与企业的核心业务系统(如ERP、MES、CRM)进行深度耦合。这种耦合不是简单的API接口调用,而是流程层面的无缝融合。
例如,一个面向制造业的AI质检系统,其输出结果不仅是“合格/不合格”,还应该能:
-
反向追溯:自动关联到具体的生产批次、设备参数和操作员,帮助定位问题根源。
-
正向指导:将质检结果实时反馈给生产线,动态调整工艺参数,实现过程优化。
-
数据沉淀:将所有质检数据结构化地存入数据库,为后续的良率分析和工艺改进提供数据支持。
这种深度耦合,要求技术团队不仅是算法专家,更要成为行业专家。代码的边界,必须延伸到业务流程的每一个毛细血管。
三、 实践路径:两大行业的破局案例解构

理论的价值在于指导实践。下面,我们将通过两个来自不同领域的真实案例,具体解构“品类创新”战略是如何在实战中落地,并帮助企业打破同质化僵局的。
3.1 C端体验重构:小鹏汽车的“AI智驾”之路
汽车行业是当前技术变革最为剧烈的领域之一。在“电动化”的上半场,竞争焦点主要集中在续航、充电、三电系统等硬件指标上,同质化趋势已然显现。而小鹏汽车,则试图通过AI,开启“智能化”的下半场。
3.1.1 战略定位的跃迁
小鹏面临的挑战是,如何在特斯拉、蔚来、理想等众多强手中,找到自己独特的生态位。如果继续在“新能源汽车”这个宽泛的品类里竞争,其品牌认知很难突出。
里斯战略咨询协助其进行的战略调整,核心动作是跳出“新能源汽车”的固有框架,重新将自身定位为“面向全球的AI智驾科技公司”。
-
旧定位:一个在众多品牌中,主打年轻和科技感的新能源车企。
-
新品类定位:AI智驾汽车的开创者和领导者。
这一定位转变,意味着小鹏的竞争对手不再仅仅是其他车企,其对标的对象变成了英伟达、谷歌等顶尖科技公司。这极大地提升了品牌的势能和想象空间。
3.1.2 技术与产品的协同落地
定位的转变绝非一句口号,它必须通过一系列坚决的技术和产品动作来支撑,让用户真实地感知到品类的不同。
-
技术路线的聚焦:小鹏在国内率先选择并坚持了以视觉为主、重感知的全栈自研技术路线。尤其是在大模型浪潮下,其迅速推出的“端到端AI智驾”大模型,试图从技术范式上与传统的“规则驱动”辅助驾驶拉开代差。
-
产品定义的颠覆:最关键的一步,是在新车型上将高阶智能驾驶从“选配项”变为“全系标配”。这个动作的战略意义远大于成本考量。它向市场传递了一个强烈的信号:对于小鹏而言,AI智驾不是一个附加功能,而是这辆车的核心灵魂,是其作为“AI智驾汽车”这一新品类的基础能力。
传统辅助驾驶与端到端AI智驾的技术范式对比
|
模块 |
传统规控式辅助驾驶 |
端到端AI智驾 |
|---|---|---|
|
感知 |
独立的视觉、雷达模型,识别物体 |
统一的BEV/Transformer模型,输出全局场景 |
|
预测 |
基于规则和简单模型预测目标轨迹 |
模型隐式学习交通参与者的行为模式 |
|
规划 |
基于大量人工规则(If-Then)进行决策 |
从传感器输入直接输出驾驶指令(方向盘/油门) |
|
优点 |
模块清晰,可解释性强 |
减少信息损失,能处理复杂场景(Corner Case) |
|
缺点 |
规则无法覆盖所有场景,泛化能力差 |
“黑盒”模型,可解释性和调试难度大 |
通过这种方式,小鹏试图在用户心智中建立一个强关联:小鹏 = 高阶AI智驾。当用户想要体验最前沿的智能驾驶时,小札就会成为首选。这就是品类创新的力量。
3.2 B端价值重塑:杰克科技的“机器人同事”
将目光从消费端转向产业端,AI赋能的逻辑更为直接和深刻。传统制造业正面临全球性的劳动力挑战,这为品类创新提供了绝佳的土壤。
3.2.1 直面产业核心痛点
缝制设备龙头企业杰克科技,身处一个看似非常传统的行业。其面临的核心问题是,全球服装产业普遍遭遇“招工难”,尤其是熟练的缝纫工,培养周期长、流动性大,已成为制约产业发展的最大瓶颈。
如果杰克科技的思路仅仅停留在“如何制造一台效率更高的缝纫机”,那么它永远无法摆脱设备制造商的身份,其增长天花板也是显而易见的。
3.2.2 从“工具”到“劳动力”的品类跨越
杰克科技的破局点,在于将解决问题的焦点从“提升工具效率”转移到“替代核心劳动力”上。基于这一洞察,他们开创了一个全新的品类——“AI缝制机器人”。
-
旧品类:缝纫机(一种需要人来操作的工具)。
-
新品类:AI缝制机器人(一个可以自主工作的“机器人同事”)。
为了强化这一定位,他们推出了新品牌“艾图”(AITO),其品牌故事不再是关于机器的精度和速度,而是关于一个不知疲倦、技术精湛、无需培训即可上岗的“新员工”。
3.2.3 技术融合实现场景闭环
“AI缝制机器人”的实现,是多种AI技术与传统机械制造工艺深度融合的结果。
-
计算机视觉:通过高精度摄像头和视觉算法,机器人能够实时识别布料的边缘、纹理和缝合点,实现精准定位,替代了人眼。
-
运动控制与强化学习:复杂的运动控制算法,结合强化学习的自我优化,使得机器臂能够模拟熟练工人的灵活动作,完成拉布、送料、转向等一系列复杂操作,替代了人手。
-
物联网与数据分析:每台机器人都是一个数据采集终端,其工作数据被实时上传至云端。工厂管理者可以远程监控生产状态,并通过数据分析持续优化生产流程。
这一品类创新,为杰克科技打开了全新的增长空间。它的客户不再仅仅是服装厂的采购部门,还包括寻求整体智能化升级的工厂所有者。杰克也借此完成了从**“设备制造商”到“产业智能化解决方案提供商”**的华丽转身,其商业模式也从卖产品,扩展到了提供整厂规划、软件服务和持续运营支持。
四、 实践者箴言:回归商业本质的避坑指南

品类创新的前景虽然诱人,但通往成功的道路上布满了陷阱。并非所有将AI与行业结合的尝试都能成功。缺乏对商业本质的敬畏,盲目追求技术噱头,往往会导致资源的巨大浪费。
4.1 警惕“伪需求”的技术自嗨
技术人员往往有一种倾向,即“技术乐观主义”。他们容易高估一项新技术在短期内的应用价值,并试图用它来解决所有问题。这种“手里拿着锤子,看什么都像钉子”的思维,是产生“伪需求”的温床。
以当前备受关注的人形机器人为例。从技术上讲,它无疑是AI和机器人学的集大成者,代表着未来的发展方向。但在现阶段,其商业化落地仍面临巨大的挑战。
-
市场需求模糊:除了在少数特定场景(如科研、展演)外,人形机器人在工业、服务业的刚性需求尚不明确。它能解决什么现有机器人无法解决、且具有大规模商业价值的问题?这个问题仍需回答。
-
成本与效益不成正比:高昂的制造成本与维护费用,使其在与人力或其他专用机器人的竞争中,暂时不具备经济性。
这给所有AI从业者的警示是:必须先有深刻的市场洞察,后有技术创新。 技术的探索可以天马行空,但商业化产品的立项,必须建立在对真实、可支付需求的精准把握之上。
4.2 价值驱动的AI创新框架
为了避免陷入技术自嗨的陷阱,企业在规划AI项目时,可以遵循一个价值驱动的创新框架。

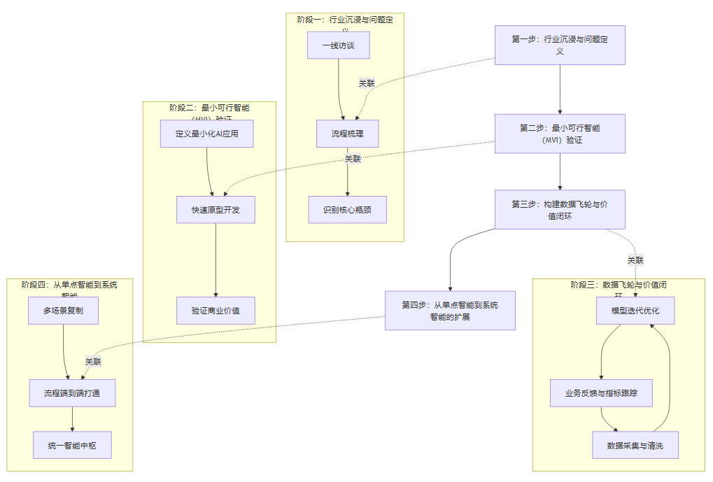
-
第一步:行业沉浸与问题定义(Problem-Centric Discovery)
-
将技术团队“派驻”到业务一线,用数周甚至数月的时间,与行业专家一起工作。
-
目标不是去推销AI,而是去理解业务。输出物不应是技术方案,而应是一份详尽的“行业痛点地图”。
-
-
第二步:最小可行智能验证(Minimum Viable Intelligence, MVI)
-
从“痛点地图”中,选择一个切口小、价值大、数据相对易获取的点作为突破口。
-
快速开发一个最简化的AI原型,验证其在真实场景下能否创造可量化的价值(如提升5%的效率,或降低3%的错误率)。
-
-
第三步:构建数据飞轮与价值闭环(Data Flywheel & Value Loop)
-
一旦MVI被验证有效,立即着手设计数据采集和模型迭代的闭环。
-
确保AI的每一次服务,都能为下一次的优化提供“养料”,让系统进入自我强化的正向循环。
-
-
第四步:从单点智能到系统智能的扩展(Systemic Intelligence Expansion)
-
在一个单点上取得成功后,再将AI能力系统性地扩展到业务流程的上下游。
-
最终目标,是用AI重构整个业务的操作系统,形成平台级的竞争优势。
-
4.3 终极拷问:回归商业的三个根本问题
在为任何一个AI项目投入资源之前,决策者都应该反复拷问自己和团队以下三个根本问题。只有当这三个问题的答案都清晰而肯定时,项目才值得推进。
-
它究竟为哪个行业、解决了什么具体问题?
-
这个问题要求我们必须有明确的场景定义,拒绝一切模糊和笼统的描述。
-
-
相比现有解决方案,它的核心优势是什么?且这种优势是否可持续?
-
这个问题要求我们进行诚实的竞品分析,并思考我们的壁垒究竟是技术、数据、品牌还是生态。
-
-
它的商业模式是什么?客户是否愿意为此付费?
-
这个问题将我们拉回到商业的本质。一个无法带来商业回报的技术,无论多么先进,都只是一个昂贵的玩具。
-
随着AI基础设施的不断完善,技术的通用能力正在从云端走向千行百业。如何将这份技术势能,转化为可持续的商业动能和清晰的用户认知,是所有科技企业面临的核心考题。答案,或许就藏在这三个简单问题的背后。
结论
AI领域的竞争,正在从上半场的“技术竞赛”进入下半场的“价值创造”。单纯依靠参数规模、模型性能的“技术内卷”,已无法构建起真正的商业壁垒。热潮之下的冷思考告诉我们,破局的关键在于战略思维的转变。
企业必须跳出在既有赛道中进行存量优化的惯性,勇敢地利用AI这一强大杠杆,去开创全新的品类。这意味着,我们的工作重心需要从模型本身,转移到对行业的深刻洞察上来;我们的目标需要从做出一个“更好”的产品,转变为定义一个“不同”的市场。
无论是小鹏汽车通过重构体验来定义“AI智驾汽车”,还是杰克科技通过解决刚需来开创“AI缝制机器人”,它们都揭示了同一条路径:让技术精准地锚定行业痛点,用创新的品类去赢得用户心智,最终在无人区建立起属于自己的规则和壁垒。
未来的AI战场,胜利不属于那些拥有最强“锤子”的人,而属于那些最懂得如何用“锤子”来建造新世界的人。
📢💻 【省心锐评】
AI的终局,不在于模型参数的无限堆砌,而在于商业价值的精准落地。放弃同质化内卷,转向品类创新,是技术理想主义回归商业本质的唯一路径。
更多推荐





所有评论(0)