Transformer架构详解:从核心组件到大模型学习路线全攻略!
Transformer是一种革命性的序列处理模型,由编码器和解码器组成,核心是自注意力机制及其变种多头注意力。它通过位置编码保留词序信息,结合前馈网络、层归一化和残差连接实现高效并行处理。Transformer能捕捉长距离依赖关系,支持并行计算,具有良好可扩展性。文章还详细介绍了从大模型系统设计到行业应用开发的七阶段学习路线,为AI从业者提供了清晰的技能提升路径。
简介
Transformer是一种革命性的序列处理模型,由编码器和解码器组成,核心是自注意力机制及其变种多头注意力。它通过位置编码保留词序信息,结合前馈网络、层归一化和残差连接实现高效并行处理。Transformer能捕捉长距离依赖关系,支持并行计算,具有良好可扩展性。文章还详细介绍了从大模型系统设计到行业应用开发的七阶段学习路线,为AI从业者提供了清晰的技能提升路径。
中国领先的人工智能(AI)平台和服务团队,致力于推动数字转型与智能升级,通过AI技术赋能未来人才发展。
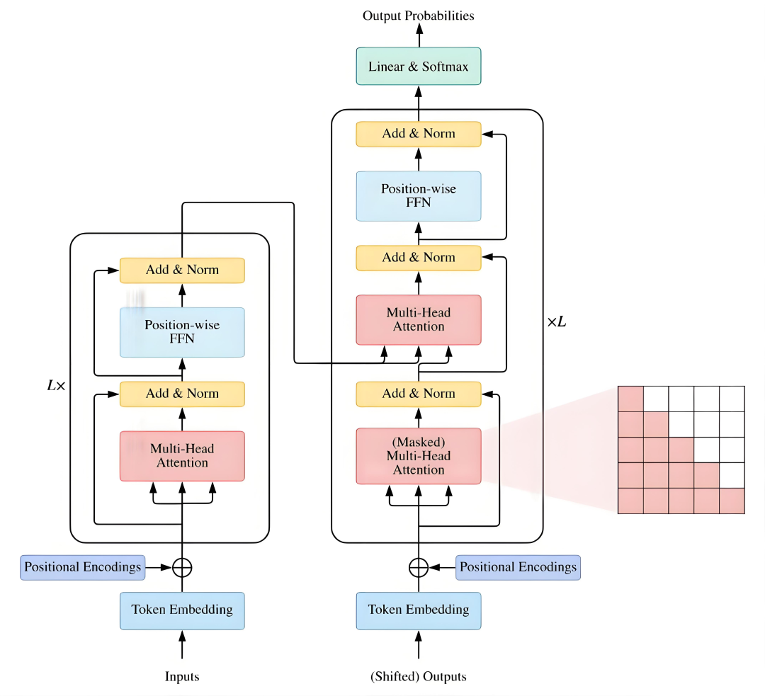
Transformer架构的整体结构
Transformer是一种专门处理序列数据(比如句子)的深度学习模型。

它的核心是个叫“自注意力机制"(SelfAttention)的东西,这个机制让它能同时看整个句子里的所有词,而不是像老式的循环神经网络(RNN)那样得一个词一个词慢慢看。
通俗比喻:想象Transformer是一个超级聪明的“翻译官“或者“文本处理专家”。
你给它一句中文,它能立刻把整句话的所有词都扫一遍,搞清楚词和词之间的关系,然后迅速翻译成英文,而不是一个字一个字地抠。

Transformer主要由两大部分组成:编码器(Encoder)和解码器(Decoder)。
编码器负责把输入的句子变成一堆有意义的向量(就像提取句子的“精华”),解码器则根据这些向量一步步生成输出的句子(比如翻译结果)。
这两部分都由很多层堆叠而成,每一层里都有几个关键组件,我们接下来会详细讲。

重要概念:Transformer的“核心零件”
Transformer之所以厉害,靠的是几个关键概念。别怕术语多,我会用生活化的例子把它们讲明白。
1.自注意力机制(Self-Attention)
这是Transformer的“心脏”。它让模型在处理一个词时能同时看看句子里的其他所有词,算出它们对这个词的重要性。
通俗比喻: 假设你在听朋友讲故事,讲到“国王“的时候你的大脑会自动联想到“王后”、“城堡”这些相关的东西,而不是只盯着“国王”这个词。自注意力就像是给模型装了个“全局视野”,让它也能这么聪明。

怎么工作:
每个词先被变成一个数字向量(叫embedding,类似于词的“身份证”)。
对某个词,模型会拿它的向量去跟所有词(包括自己)的向量做比较,算出“相关性”(用点积这种数学操作)。
算完后,每个词会得到一个“权重“,表示它对当前词有多重要。
最后,把所有词的信息按这些权重加起来,就得到当前词的新表示。
举个例子: 句子是“国王喜欢音乐”。在看“喜欢“时,自注意力会发现“国王“和“音乐”跟它关系更大,于是重点关注这两个词,而不是句子外的其他东西。

2.多头注意力(Multi-Head Attention)
这是自注意力的“升级版”。它把注意力分成好几个“头”每个头独立去看词之间的关系,最后把结果合起来。
通俗比喻: 想象破案时有好几个侦探,每个侦探盯着不同的线索:一个看时间,一个看地点,一个看人物。最后他们把发现拼在一起,得出完整结论。多头注意力就是让模型从不同角度理解句子。
怎么工作:
把词的向量分成几份,每份给一个“头”
每个头单独算一次自注意力,得出自己的结果。把所有头的结果拼接起来,再通过一个“加工步骤“(线性层)融合成最终输出。

为什么有用: 一个头可能关注语法关系(主语-动词),另一个头关注语义关系(国王-音乐),多角度看问题自然更全面。
3.位置编码(Positional Encoding)
Transformer不像RNN那样按顺序处理词,所以它需要一个办法知道词在句子里的位置。这就是位置编码的用处。
通俗比喻: 位置编码就像给每个词贴了个“地址标签”。比如“国王喜欢音乐”,即使模型同时看这三个词,它也知道“国王“是第1个,“喜欢"是第2个,“音乐”是第3个。
怎么工作:
用数学公式(通常是正弦和余弦函数)为每个位置生成一个独特向量。
把这个向量加到词的embedding上,这样词的信息里就带上了位置的“记号”。

为什么重要: 没有位置编码,Transformer会把“我喜欢你“和“你喜欢我“看成一样的,因为它只看词,不看顺序。
4.前馈神经网络(Feed-Forward Network)
Transformer的每一层除了注意力机制,还有一个前馈神经网络,用来进一步加工信息。
通俗比喻: 把它想成一个“信息加工厂”。注意力机制把词的关系理清楚后,这个加工厂再把这些信息“精炼“一下,挖出更深层次的特征。
怎么工作:
每个词的向量(来自注意力层)单独进一个两层的小网络。

第一层做线性变换(简单放大或缩小),加个激活函数(比如ReLU,让信息更有“层次感”),再做一次线性变换。
每个词都独立处理,不互相干扰。
5.层归一化(Layer Normalization)
这是个辅助工具,用来让模型训练更稳定。
通俗比喻: 层归一化像是给每层输出的信息“调音量”。如果有些值太大或太小,可能会让模型“听不清”,归一化就把它们拉到差不多的高度,保持信息传递顺畅。
怎么工作:
对每个词的向量,算出它的均值和方差。把向量调整一下(减均值除以方差),再用可调的参数稍微缩放和偏移。

6.残差连接(Residual Connection)
这是另一个训练“神器”,让深层网络更容易学东西。
通俗比喻: 残差连接像是给模型开了个“快捷通道”。信息可以直接从前面跳到后面,不用担心在复杂的层里走丢了。
怎么工作:
在注意力层或前馈网络后,把输入和输出加在一起。这样即使某层没学好,信息也能原样传下去,不会完全丢失。

Transformer的工作流程
现在我们把这些零件拼起来,看看Transformer是怎么跑的。
它分两步: 编码器和解码器。
1.编码器(Encoder)
编码器的任务是把输入句子变成一堆有意义的向量。
工作流程:
输入的词先变成embedding,再加上位置编码。
然后通过好几层编码器(比如6层),每层有:
多头自注意力: 看词之间的关系。
前馈神经网络: 加工信息。

每个小块后加残差连接和层归一化。
输出是一堆向量,包含了输入句子的所有信息。
通俗比喻: 编码器像个“信息提取器”,把句子拆开、分析、打包成一堆“精华“给解码器用。
2.解码器(Decoder)
解码器负责根据编码器的输出,生成目标句子(比如翻译结果)。
工作流程:
解码器也有好几层(比如6层),每层有三个部分:
掩码多头自注意力: 只看已经生成的词,不偷看后面的(比如生成“我喜欢“时,不会看“你”)。
多头注意力: 看编码器的输出,找输入句子里的相关信息。
前馈神经网络: 加工信息。

每个小块后也有残差连接和层归一化。
最后通过一个线性层和softmax,算出下一个词的概率,挑可能性最大的输出。
通俗比喻: 解码器像个"文本生成器”,它一边看输入的“精华",一边根据已经写好的部分,猜下一个词该写啥。
举个例子: 输入是“国王喜欢音乐”,目标是“King likesmusic”。解码器先输出“King",再看“King”和输入的关系,输出“likes”,最后输出“music”。

Transformer的优势
为什么Transformer这么牛?有几个原因:
并行化: 不像RNN得按顺序算,它能同时处理所有词,速度快得多。
长距离依赖: 自注意力能轻松捕捉句子开头和结尾的关系,适合长句子。
可扩展性: 想让模型更强?加几层或多几个头就行。

总结
Transformer通过自注意力、多头注意力、位置编码等"黑科技”,彻底改变了序列建模的方式。它在NLP领域的成功催生了像BERT、GPT这样的大模型,影响深远。
读者福利:如果大家对大模型感兴趣,这套大模型学习资料一定对你有用
对于0基础小白入门:
如果你是零基础小白,想快速入门大模型是可以考虑的。
一方面是学习时间相对较短,学习内容更全面更集中。
二方面是可以根据这些资料规划好学习计划和方向。
包括:大模型学习线路汇总、学习阶段,大模型实战案例,大模型学习视频,人工智能、机器学习、大模型书籍PDF。带你从零基础系统性的学好大模型!
😝 一直在更新,更多的大模型学习和面试资料已经上传带到CSDN的官方了,有需要的朋友可以扫描下方二维码免费领取【保证100%免费】👇👇

👉AI大模型学习路线汇总👈
大模型学习路线图,整体分为7个大的阶段:(全套教程文末领取哈)
第一阶段: 从大模型系统设计入手,讲解大模型的主要方法;
第二阶段: 在通过大模型提示词工程从Prompts角度入手更好发挥模型的作用;
第三阶段: 大模型平台应用开发借助阿里云PAI平台构建电商领域虚拟试衣系统;
第四阶段: 大模型知识库应用开发以LangChain框架为例,构建物流行业咨询智能问答系统;
第五阶段: 大模型微调开发借助以大健康、新零售、新媒体领域构建适合当前领域大模型;
第六阶段: 以SD多模态大模型为主,搭建了文生图小程序案例;
第七阶段: 以大模型平台应用与开发为主,通过星火大模型,文心大模型等成熟大模型构建大模型行业应用。
👉大模型实战案例👈
光学理论是没用的,要学会跟着一起做,要动手实操,才能将自己的所学运用到实际当中去,这时候可以搞点实战案例来学习。

👉大模型视频和PDF合集👈
观看零基础学习书籍和视频,看书籍和视频学习是最快捷也是最有效果的方式,跟着视频中老师的思路,从基础到深入,还是很容易入门的。

👉学会后的收获:👈
• 基于大模型全栈工程实现(前端、后端、产品经理、设计、数据分析等),通过这门课可获得不同能力;
• 能够利用大模型解决相关实际项目需求: 大数据时代,越来越多的企业和机构需要处理海量数据,利用大模型技术可以更好地处理这些数据,提高数据分析和决策的准确性。因此,掌握大模型应用开发技能,可以让程序员更好地应对实际项目需求;
• 基于大模型和企业数据AI应用开发,实现大模型理论、掌握GPU算力、硬件、LangChain开发框架和项目实战技能, 学会Fine-tuning垂直训练大模型(数据准备、数据蒸馏、大模型部署)一站式掌握;
• 能够完成时下热门大模型垂直领域模型训练能力,提高程序员的编码能力: 大模型应用开发需要掌握机器学习算法、深度学习框架等技术,这些技术的掌握可以提高程序员的编码能力和分析能力,让程序员更加熟练地编写高质量的代码。
👉获取方式:
😝 一直在更新,更多的大模型学习和面试资料已经上传带到CSDN的官方了,有需要的朋友可以扫描下方二维码免费领取【保证100%免费】👇👇
更多推荐



所有评论(0)