20251205_133130_RAG面试圣经:24个RAG_大厂八股文。偷偷背下来,毒打面
RAG(Retrieval-Augmented Generation,检索增强生成)是一种结合**查找信息**和**生成答案**能力的 AI 技术。

1、什么是检索增强生成(RAG)?
RAG(Retrieval-Augmented Generation,检索增强生成)是一种结合查找信息和生成答案能力的 AI 技术。
它由 Facebook 在 2020 年提出,主要用于问答、聊天机器人等需要大量知识的任务。
RAG 是一种结合“查资料”和“写答案”的技术。
它先从外部资料中找到相关信息,再用这些信息来生成更准确的回答。常用于问答系统、聊天机器人、内容创作等场景。
(一)RAG 的工作原理
核心思路是:
先查资料,再写答案
流程如下:
(1) 查找相关资料(检索)
- 用户提问后,系统会用一个“查资料工具”在知识库中找相关内容。
- 这个工具可以基于关键词、语义或向量匹配等方式搜索。
(2) 根据资料写答案(生成)
- 把用户的问题 + 查到的资料一起交给一个“写答案模型”。
- 模型根据这些信息写出最终回答。
(二)RAG 的优点
- ✅ 回答更真实,减少胡编乱造
- ✅ 知识可以随时更新,不用重新训练模型
- ✅ 回答有依据,更容易解释来源
- ✅ 特别适合专业领域,比如医疗、法律、教育等
(三)RAG 的常见用途
| 场景 | 举例 |
|---|---|
| 客服机器人 | 自动回答产品问题 |
| 医疗助手 | 结合医学资料提供建议 |
| 法律咨询 | 根据法规生成意见 |
| 教育辅导 | 解读教材内容 |
| 企业内部助手 | 快速查找公司文档并总结 |
(四)RAG 的流程图

(五)RAG 的不同版本
- 基础版 RAG:用密集向量检索 + 序列生成模型(如 T5)
- 混合 RAG:结合关键词检索(如 BM25)和向量检索(如 DPR)
- 进阶版 RAG:支持多轮检索、自我反思机制,提升准确性
(六)总结
RAG = 查资料 + 写答案
它让 AI 在回答问题时更有依据,特别适合需要准确性和时效性的任务。随着大模型的发展,RAG 成为了构建实用 AI 工具的重要技术之一。
2、你能解释RAG与传统语言模型之间的基本区别吗?
RAG(检索增强生成)和传统语言模型的最大不同,在于它们获取知识、更新知识以及使用知识的方式不一样。主要有三点:
- 知识从哪来
- 怎么更新知识
- 适合做什么事
(一)什么是传统语言模型?
像 GPT-2、GPT-3 这类模型是“纯生成式”的。
它们通过大量文本训练,把知识记在脑子里。你问问题时,它就靠自己记住的内容回答。
特点:
- 所有知识都存在模型里,不能查外部资料
- 模型训练完后,知识就不能变了
- 如果没学过某个知识点,可能会乱说(幻觉)
(二)什么是 RAG 模型?
RAG 是“先查资料,再回答”的模型。它有两个步骤:
(1) 查资料:根据你的问题,去数据库或网页中找相关信息
(2) 生成答案:结合查到的资料,生成一个准确的回答
特点:
- 可以查外部资料,比如维基百科、企业内部文档
- 想更新知识,只要改资料库就行,不用重新训练模型
- 回答基于真实信息,不容易出错
(三)主要区别总结
| 方面 | 传统模型 | RAG 模型 |
|---|---|---|
| 知识来源 | 全靠模型自己学 | 查外部资料 + 模型生成 |
| 更新知识 | 要重新训练模型 | 只需更新资料库 |
| 准确性 | 容易编造或过时 | 更准确,因为查最新资料 |
| 灵活性 | 知识固定 | 支持多种资料源 |
| 适用场景 | 日常问答、写故事等 | 专业领域、客服、企业查询 |
(四)举个例子
比如你问:“2024年诺贝尔物理学奖是谁?”
- 传统模型:如果它没学过2024年的数据,可能瞎猜或说不知道。
- RAG模型:会先去网上查“2024诺贝尔物理奖”,然后根据查到的结果回答。
总结一句话:
传统模型靠“脑中记忆”回答问题,RAG模型则是先查资料再回答,就像一个会查资料的助手。
🧠 核心流程图

3、RAG在人工智能中有哪些常见应用?
RAG 是一种结合“查资料”和“写内容”的技术。
它先从大量资料中找到相关信息,再根据这些信息生成回答或文本。这种技术在很多领域都有实际用途。
(1)问答系统
- 用途:用户提问题,系统自动查找答案。
- 例子:
- 智能客服
- 学生作业答疑
- 医疗健康咨询
(2)聊天机器人
- 用途:让聊天机器人回答时有依据,不乱说。
- 优点:
- 回答更真实可靠
- 知识可以随时更新,不用重新训练模型
- 例子:
- 公司客服机器人
- 虚拟导购助手
(3)写作辅助工具
- 用途:帮人快速找资料,然后写文章、报告、摘要等。
- 例子:
- 新闻稿写作助手
- 论文写作参考
- 商业分析报告生成
(4)法律与合规
- 用途:帮助查找法律条文、案例,生成合法建议。
- 优点:
- 查法条快又准
- 写文书更规范
- 例子:
- 法律文件起草
- 合规审查工具
(5)医疗与生命科学
- 用途:医生看病、开药、写病历时参考最新医学知识。
- 优点:
- 减少误诊
- 提高效率
- 例子:
- 医学问答助手
- 病历自动生成工具
(6)金融与投资
- 用途:根据市场数据、财报、新闻生成分析和预测。
- 例子:
- 自动生成财报摘要
- 投资建议推荐
- 风险预警系统
(7)教育与学习
- 用途:根据学生情况提供个性化学习内容和反馈。
- 例子:
- 智能辅导老师
- 自适应学习平台
- 自动批改作业并给建议
(8)多语言翻译
- 用途:翻译时结合行业术语,提高准确性。
- 例子:
- 行业专用词翻译
- 多语言文档本地化处理
总结图示(简化版)
| 应用领域 | 主要用途 |
|---|---|
| 问答系统 | 快速答题、查知识 |
| 对话系统 | 客服、助理 |
| 内容创作 | 写文章、出报告 |
| 法律行业 | 找法规、审合同 |
| 医疗健康 | 看病建议、写病历 |
| 金融分析 | 市场分析、风险控制 |
| 教育培训 | 辅导学习、个性教学 |
| 多语言处理 | 精准翻译、术语匹配 |
核心流程图

这个流程就是 RAG 的核心逻辑:先查资料,再生成内容。
如需了解某个具体领域的细节,也可以继续深入探讨。
4、RAG如何提高AI模型响应的准确性?
RAG(检索增强生成)是一种把“查资料”和“写答案”结合起来的技术。它能让AI在回答问题时,不只是靠自己记住的知识,还能去外面“查最新资料”,从而提高回答的准确性、相关性和时效性。
下面是 RAG如何让AI回答更准 的几个关键点:
(1)查外部资料,减少瞎编
- AI模型的知识是固定的,不能随时更新。
- RAG会先从外部数据库中找到相关信息,再让AI根据这些新资料来生成答案。
- 这样可以避免AI因为知识过时或不全而乱说。
✅ 示例:
问“2024年诺贝尔物理学奖得主是谁?”
传统AI可能答错,RAG会先查最新资料,再给出正确答案。
(2)动态找最相关的资料,回答更有针对性
- RAG会根据用户的问题,在大量文档中找出最相关的部分。
- AI基于这些资料来回答,而不是只靠自己记的那点东西。
- 回答更贴切,不会泛泛而谈。
✅ 示例:
问“特斯拉最近自动驾驶有什么新进展?”
RAG会查官网、新闻稿等,然后生成具体回答。
(3)可以定制专业领域的知识库
- 在医疗、法律、金融等领域,通用AI的知识可能不够专业。
- RAG可以接入特定领域的资料库(比如医学论文、法规文件),让AI也能处理专业问题。
✅ 示例:
医生问某种药的副作用,RAG可以从药品说明书中提取信息,给出可靠建议。
(4)答案有出处,更可信
- RAG生成的答案通常会带上来源链接或文档引用。
- 用户可以看到依据,判断是否可信。
- 比起传统AI“黑箱”式的回答,这种做法更透明。
✅ 示例:
回答中注明“根据世界卫生组织2024年的报告……”
(5)知识库可更新,内容不过时
- 外部资料可以定期更新,确保AI用的是最新的信息。
- 而普通AI一旦训练完成,知识就固定了。
总结:RAG提升回答质量的核心方法
| 方法 | 效果 |
|---|---|
| 引入外部资料 | 减少瞎编,事实更准 |
| 找最相关的内容 | 回答更贴题 |
| 接专业资料库 | 应对专业问题 |
| 提供来源引用 | 更透明可信 |
| 定期更新资料 | 内容紧跟时代 |
5、RAG中检索模型的重要性是什么?
在 RAG(Retrieval-Augmented Generation,检索增强生成)系统中,检索模型就像一个“资料查找员”,它的任务是从外部知识库中快速找到和用户问题相关的信息,供后面的生成模型使用。以下是它为什么这么重要的几个原因:
(1)找对信息,才能答对问题
- RAG 是把语言模型和外部知识结合起来。
- 检索模型负责从大量文档中找出最相关的几段话,确保回答有依据、不落伍。
✅ 举例:如果用户问“2024年诺贝尔物理学奖得主是谁?”,模型本身可能不知道,但检索模型能从最新资料里找到答案。
(2)让回答更靠谱,减少胡编乱造
- 语言模型有时会“瞎说”,而检索模型引入真实来源的内容,可以避免这种错误。
- 所有回答都可以查到出处,让人信得过。
(3)不用把所有知识都装进模型
- 不需要把所有知识都训练进模型里,而是用的时候临时查。
- 这样模型更轻便,更新知识也更容易(只要换文档库就行)。
(4)知识可以随时更新
- 外部文档库是可以随时修改的,所以新消息也能马上用上。
- 而传统模型的知识是固定的,只能重新训练才能更新。
(5)检索质量决定最终效果
- 如果检索模型没找对内容,生成模型也很难给出好答案。
- 所以,检索模型的好坏直接影响整个系统的水平。
小结:
| 方面 | 检索模型的作用 |
|---|---|
| 知识来源 | 提供外部文档支持 |
| 准确性 | 提高回答的可靠性 |
| 可解释性 | 支持引用来源 |
| 更新能力 | 实现知识动态更新 |
| 性能影响 | 决定整体效果上限 |
常见的检索方法:
- BM25(传统关键词匹配)
- Dense Retrieval(如 DPR, ColBERT,基于语义向量)
- 混合检索(结合关键词和语义)
如果你想知道怎么评估或优化检索模型的效果,也可以继续问我。
核心流程图
下面是一个简单的 图,展示 RAG 中检索模型的核心流程:

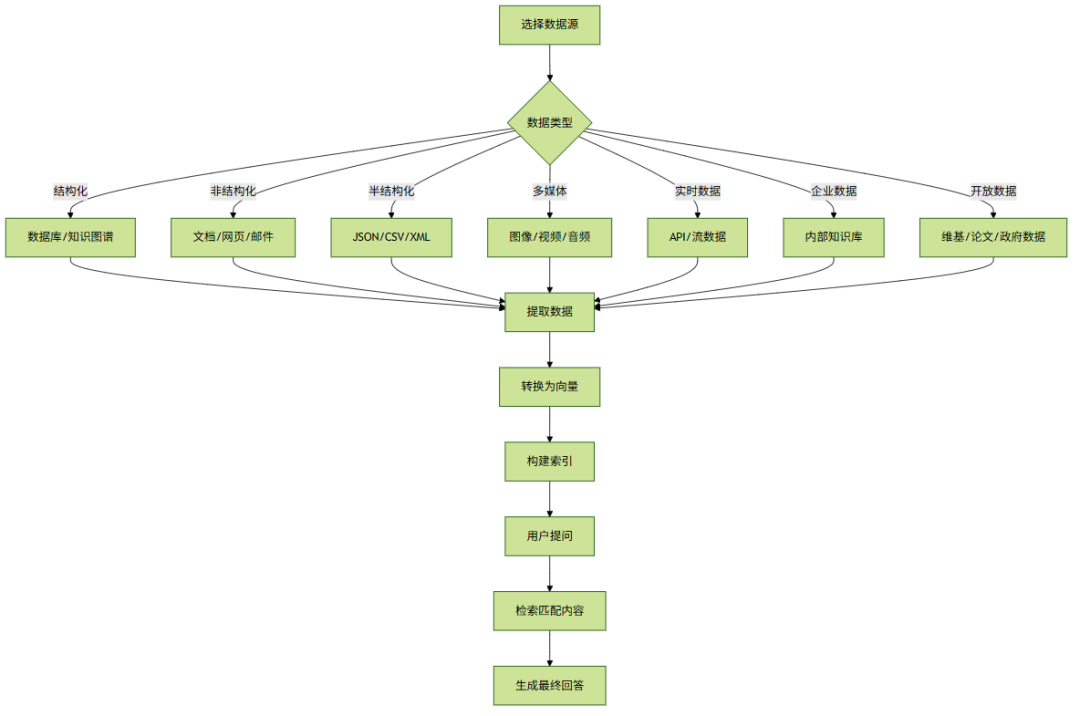
6、RAG系统通常使用哪些类型的数据源?
RAG(检索增强生成)是一种让AI回答更准确的方法。它不是只靠模型自己“记住”的知识,而是通过查找外部资料来补充信息。为了做到这一点,RAG可以使用多种不同类型的数据来源。下面是一些常见的类型:
(1)结构化数据
这类数据格式清晰,像表格一样有明确的列和行。
- 数据库(如MySQL、PostgreSQL)
- 数据仓库(如Snowflake)
- 知识图谱(如Wikidata)
比如:客户名单、产品库存表、订单记录等。
(2)非结构化数据
没有固定格式,比如文章、邮件、网页内容,需要处理后才能用。
- PDF、Word文档
- 网页内容(爬虫抓取)
- 邮件、聊天记录
- 社交媒体帖子
比如:新闻稿、用户评论、公司白皮书等。
(3)半结构化数据
介于上面两者之间,有标签或分隔符,但不完全是表格。
- JSON 文件
- XML 文档
- CSV 文件
比如:API返回的数据、日志文件、配置文件等。
(4)多媒体数据(需多模态支持)
包括图片、视频、音频等内容,通常要配合文字一起使用。
- 图片+说明文字
- 视频字幕
- 音频转成的文字
比如:图表说明、教学视频中的讲解词等。
(5)实时数据
用来获取最新信息,提升回答的时效性。
- 天气、股票、新闻API
- 实时消息流(如Kafka)
- 实时数据库(如Firebase)
比如:交通状况、股市行情等。
(6)企业内部数据
公司自己维护的知识库或文档系统。
- 内部知识平台(如Confluence)
- 常见问题库(FAQ)
- 公司政策手册、培训材料
比如:员工手册、客户服务记录等。
(7)公开数据
来自公共领域的权威资源,适合补充通用知识。
- 维基百科
- 学术论文网站(如arXiv)
- 政府开放数据、开源项目文档
比如:法律条文、科学事实、历史事件等。
总结:常见数据源一览表
| 数据类型 | 示例来源 | 特点 |
|---|---|---|
| 结构化 | 数据库、知识图谱 | 易查询、结构清晰 |
| 非结构化 | PDF、网页、邮件 | 内容丰富,需预处理 |
| 半结构化 | JSON、CSV | 兼具结构与灵活性 |
| 多媒体 | 图像描述、视频字幕 | 需要多模态处理 |
| 实时数据 | API、流数据 | 提供最新信息 |
| 企业私有数据 | 内部知识库、FAQ | 业务相关性强 |
| 开放数据 | 维基百科、学术论文 | 权威性强、覆盖广 |
核心流程图

7、RAG如何促进对话AI领域的发展?
RAG(检索增强生成)是一种结合“查资料”和“写答案”的新技术,它让聊天机器人变得更聪明、更实用。它不是靠自己“记住”所有知识,而是在回答问题前先去“查资料”,再根据查到的内容来组织语言。这种方式带来了不少好处:
(1)回答更准确、更新更快
- 怎么做:先从外部数据库或网页中找最新信息,再用这些信息生成答案。
- 好处:
- 不依赖训练时学到的老知识,能用最新的数据。
- 比如维基百科更新了,它也能马上知道。
(2)懂得更多、看得更深
- 怎么做:借助专业资料库,比如医学书、法律条文等。
- 好处:
- 能回答专业问题,比如看病、理财、打官司。
- 多轮对话也不容易跑题。
(3)更容易看懂它是怎么想的
- 怎么做:它的答案都有出处,可以告诉你“这个信息来自哪里”。
- 好处:
- 用户更信任它的回答。
- 工程师也更容易找出错误并改进。
(4)更懂你想要什么
- 怎么做:在查资料时会考虑你的历史记录、偏好或当前上下文。
- 好处:
- 回答更贴合你的需求。
- 比如客服系统可以根据你之前的问题推荐解决方案。
(5)维护起来更轻松
- 怎么做:把知识存在外面,而不是全装进模型里。
- 好处:
- 想更新知识只需要改资料库,不用重新训练整个模型。
- 长期使用成本更低。
(6)实际应用很广泛
- 例子:
- 客服机器人:快速查找产品说明或常见问题。
- 教育辅导:根据教材内容解答学生疑问。
- 医疗助手:参考医学指南给出建议。
- 公司内部助手:帮你查公司制度或项目文档。
总结
RAG 技术让聊天机器人不再只靠“死记硬背”,而是像人一样先查资料再作答。这让它更聪明、更灵活、更容易控制。
随着技术的发展,RAG 将会在各种智能对话场景中越来越重要。
8、RAG中的检索组件扮演什么角色?
在 RAG(检索增强生成)系统中,检索组件就像一个快速查找资料的小助手。
它负责从外部的知识库中找到和用户问题相关的内容,然后把这些信息交给后面的“回答生成器”来使用。
(一)它的主要作用:
(1) 快速定位有用的信息
- 用户问完问题后,它会去一个提前准备好的知识库(比如维基百科、公司文档等)里找答案。
- 找到的内容会作为背景材料,供后面生成答案时参考。
(2) 让回答更准确、更新更快
- 大模型本身知道的东西是固定的,但通过检索组件可以加入最新的信息。
- 比如你想知道“今年诺贝尔物理奖是谁”,模型可能不知道,但检索组件能从最新资料里找到。
(3) 减少胡编乱造
- 大模型有时会“瞎说”。有了真实来源的资料,就能让它说话更有依据,少出错。
(二)它是怎么工作的?
(1) 用户提出问题(例如:“量子计算是什么?”)
(2) 检索组件把问题转成计算机能理解的形式(通常是向量)
(3) 在知识库里找最相关的几段话或文档
- 常用工具:FAISS、倒排索引、ANN近似匹配
(4) 返回几个最相关的资料片段
(5) 把这些资料和问题一起交给生成组件
(6) 生成组件根据这些信息组织出最终的回答
(三)常用的几种检索方法
| 方法名称 | 简单说明 |
|---|---|
| BM25 | 老牌关键词搜索方法,适合关键词稀疏的情况 |
| 稠密检索 | 用深度学习模型把文字变成向量来找相似内容,比如DPR、ColBERT |
| 混合检索 | 把上面两种方法结合起来,效果更好 |
9、RAG如何处理偏见和错误信息?
**RAG(检索增强生成)**是一种结合“查资料”和“写答案”的技术。它先从外部知识库中查找相关信息,再根据这些信息生成回答。
但问题是:如果查到的内容本身有问题(比如有偏见或错误),那最终的回答也可能出错。
我们来看看它是怎么出问题的,以及有哪些办法可以减少这些问题。
(一)为什么RAG会引入偏见或错误?
(1) 查资料阶段的问题:
- 如果查到的资料本身就带有偏见或错误,那结果自然也会受影响。
- 查找时可能更偏向某些网站(比如权威网站),导致信息不全面。
(2) 写答案阶段的问题:
- 模型可能会直接照搬查到的内容,不管是不是对的。
- 它很难判断哪些信息是可信的,哪些是误导性的。
(二)解决偏见和错误的方法
(1)在“查资料”阶段优化:
- 多来源查找:
不只查一个地方,而是多个地方都看看,避免被单一观点带偏。
- 评估可信度:
给每个资料打分,优先选质量高、权威性强的内容。
- 去偏算法:
调整搜索结果,不让某一种观点占太多比例。
(2)在“写答案”阶段优化:
- 事实核查:
写答案前先检查一下查到的信息是否靠谱,可以用知识图谱等工具辅助验证。
- 多轮推理:
不只看一份资料,而是综合多个证据来得出结论。
- 控制语言风格:
让模型尽量说中立、客观的话,减少主观偏见。
(3)后期处理与改进:
- 人工审核 + 用户反馈:
有人定期检查输出内容,用户也可以指出问题。
- 对抗训练:
教模型识别那些容易出错的地方,提高抗干扰能力。
- 说明出处:
回答时告诉用户依据来自哪里,方便追溯。
(三)不同场景下的建议做法
| 场景 | 推荐方法 |
|---|---|
| 教育问答 | 多来源 + 权威筛选 |
| 医疗咨询 | 事实核查 + 专业图谱 |
| 新闻摘要 | 去偏检索 + 中立表达 |
| 法律咨询 | 多轮推理 + 人工复核 |
(四)总结
RAG虽然能提升回答质量,但也容易受原始数据影响。要让它更可靠,可以从三个方面入手:
✅ 数据方面:资料要多样、高质量
✅ 模型方面:加事实核查、去偏机制
✅ 用户方面:提供反馈渠道、说明来源
10、使用RAG而不是其他自然语言处理技术的益处是什么?
RAG(检索增强生成)是一种结合搜索和生成的技术。它不是凭空编答案,而是先查资料,再根据查到的内容来回答问题。
相比传统方法,它有以下优势:
✅ 1. 回答更准确、更靠谱
- RAG会先从知识库中找相关信息,再生成答案。
- 这样回答基于真实数据,而不是模型自己“猜”的。
- 特别适合医疗、法律、企业内部查询等对准确性要求高的场景。
✅ 2. 能用最新的信息
- 普通模型的知识是固定的(比如只学到2023年的数据)。
- RAG可以通过更新知识库获取新信息,不需要重新训练整个模型。
- 适合新闻摘要、市场分析等需要实时更新的应用。
✅ 3. 减少胡说八道的情况
- 大模型有时会“编故事”,说一些不存在的事。
- RAG通过先查后答的方式,避免乱说,提高可信度。
✅ 4. 看得出答案是从哪来的
- RAG可以告诉你答案来自哪些文档或资料。
- 用户知道出处,更容易信任结果。
- 对金融、法律等行业特别重要。
✅ 5. 容易接入专业领域的知识
- 可以把企业的FAQ、数据库、内部文档等作为知识来源。
- 不用为每个领域单独训练一个大模型,节省时间和资源。
✅ 6. 比微调更省事
- 微调模型需要大量数据和计算资源。
- RAG只需要更新知识库就能适应新任务,维护起来也更容易。
✅ 7. 小语种或冷门领域也能用
- 如果某个领域没有太多训练数据,很难训练出好模型。
- RAG可以在没有大量标注数据的情况下,靠已有文档辅助生成答案。
📌 总结:RAG 和其他技术对比
| 特性 | RAG | 传统语言模型(如GPT) | 微调模型 |
|---|---|---|---|
| 知识能不能更新 | ✅ 可以外部更新 | ❌ 固定知识 | ⚠️ 要重新训练 |
| 准不准 | ✅ 高(查了资料) | ❌ 容易乱说 | ✅(如果训练得好) |
| 能不能看来源 | ✅ 可以看到出处 | ❌ 黑盒 | ❌ 黑盒 |
| 计算成本 | ⚠️ 分两步,稍复杂 | ✅ 直接输出 | ✅ 推理快,但训练贵 |
| 能不能定制 | ✅ 可接入私有知识 | ❌ 难定制 | ✅ 可定制,但麻烦 |
11、你能讨论一个RAG特别有用的场景吗?
🧠 场景背景:
大公司通常有很多内部资料,比如技术文档、操作手册、常见问题解答、项目记录等。员工经常需要从中找信息来解决问题。
以前的做法是手动查文档、问同事或翻静态网页,效率低还容易出错。
✅ RAG怎么解决这个问题?
RAG 把“找资料”和“写答案”两件事结合起来,当用户提问题时:
(1) 先从资料中找出最相关的内容
(2) 再根据这些内容生成自然语言的回答
这样既不用提前写好所有答案,又能减少AI乱编的情况,因为回答是有依据的。
🔍 举个例子:
你在一家通信公司工作,问:
“最新的5G基站部署要求是什么?”
系统会:
- 自动从内部资料里找到《5G基站部署指南》
- 提取关键信息(如天线高度、功率设置、频段要求)
- 把这些内容整理成一段通顺的回答
而不是让AI凭空说,也不是只给一堆文档链接。
🌟 RAG的优势:
| 优势 | 简单说明 |
|---|---|
| 更新方便 | 只要更新文档,不需要重新训练模型 |
| 回答靠谱 | 所有内容都有出处,不瞎编 |
| 能处理复杂问题 | 多条件、多步骤的问题也能应对 |
| 节省时间 | 帮员工自动回答常见问题 |
12、RAG如何与现有的机器学习管道集成?
RAG(检索增强生成)是一种结合了“找资料”和“写答案”的方法。它先从外部知识库中找到相关信息,再把这些信息交给生成模型,让回答更准确、更有依据。
如果你想把 RAG 加入你已有的机器学习流程中,可以按照以下几个步骤来操作:
(一)搞清楚你现在的流程是怎样的
大多数机器学习流程包括以下几步:
(1) 数据清洗:整理输入的数据。
(2) 特征处理:提取有用的信息给模型使用。
(3) 训练或推理:训练模型或者用模型做预测。
(4) 结果处理与上线:优化输出结果并部署上线。
(二)RAG 的基本流程
RAG 主要有两个部分组成:
(1) 检索器(Retriever):负责从知识库中找出相关的内容。
- 可以用传统方法(如 TF-IDF、BM25),也可以用向量搜索(如 DPR、FAISS)。
(2) 生成器(Generator):根据原始问题 + 检索到的内容,生成最终的回答。
- 常见的语言模型有 T5、BART、LLaMA 等。
(三)怎么把 RAG 加进你的流程里?
(1)把 RAG 当成一个“增强生成模块”
如果你已经有生成模型(比如 Seq2Seq 模型),可以在它的输入中加入检索到的相关内容,这样模型就能参考更多信息来生成答案。
# 示例代码(不需改动)input_with_context = f"问题:{question}\n相关资料:{retrieved_text}"response = generator(input_with_context)
(四)构建外部知识库
你需要准备一个知识库,里面放你想让模型参考的内容,比如 FAQ、文档、数据库等。然后对这些内容进行预处理、分块、编码,方便检索器快速查找。
(五)评估与调优
集成完 RAG 后,要测试效果,看看是否提升了准确性。
你可以通过调整检索方式、生成策略、上下文长度等方式来优化性能。
13、RAG在自然语言处理中解决了哪些挑战?
RAG(检索增强生成)是一种结合了查资料和写答案的技术。
它能解决很多传统 AI 模型在处理语言时遇到的问题,特别是在需要大量知识的任务中表现很好。
(1)知识更新问题
问题:老模型的知识是固定的,只能回答训练数据里的内容,不能知道最新的事。
RAG 怎么做:
- 在回答前先去网上或数据库里查最新信息。
- 这样就能回答像“2024年奥运会金牌榜”这种新问题。
✅ 示例:问最近的新闻,RAG 可以查到最新消息再回答你。
(2)事实准确性问题
问题:有些 AI 会乱编话,听起来有道理但其实是假的。
RAG 怎么做:
- 回答前先查权威资料,比如医学书或政府网站。
- 然后再根据这些真实资料来写答案,减少瞎说。
✅ 示例:问某种病怎么治,RAG 会参考正规医学资料来回答。
(3)专业领域支持不足
问题:通用 AI 对法律、医疗等专业问题了解不深。
RAG 怎么做:
- 可以接入不同领域的资料库,比如法律条文、专利文件等。
- 不用重新训练整个模型,就能变成某个行业的专家助手。
✅ 示例:问合同条款,RAG 可以查法律条文给出专业建议。
(4)输入太长处理不了
问题:很多 AI 只能看一小段文字,太长就看不懂。
RAG 怎么做:
- 自动挑出最相关的部分来看。
- 减少干扰,让 AI 更专注关键信息。
✅ 示例:读一篇论文摘要,RAG 可先找出重点段落再总结。
(5)复杂问题不会推理
问题:有些问题要分几步才能想清楚,AI 做不到。
RAG 怎么做:
- 分多轮查资料、一步步推理。
- 每次查完都得出一点结论,再接着查下一步。
✅ 示例:问“谁拿过诺贝尔奖又当过联合国秘书长?”,RAG 会分步查人、查经历。
(6)个性化需求难满足
问题:通用 AI 难以适应企业或个人的特殊需求。
RAG 怎么做:
- 用户可以上传自己的资料,比如公司文档、客户记录。
- AI 就可以根据这些资料来定制服务。
✅ 示例:公司内部问答系统,可以基于员工上传的资料来回答问题。
总结:RAG 解决了哪些问题?
| 问题 | RAG 的做法 |
|---|---|
| 知识旧 | 查最新资料 |
| 答案错 | 引用真实文档 |
| 不专业 | 接入专业库 |
| 太长看不懂 | 提取关键信息 |
| 复杂问题不会 | 多轮查+推理 |
| 个性化不够 | 支持自定义资料 |
14、RAG如何确保检索到的信息是最新的?
为什么要关注信息的新鲜度?
RAG(检索增强生成) 是一种结合“查资料”和“写答案”的技术。它先从外部知识库中查找相关信息,再用这些信息来生成更准确的回答。
但问题在于:如果知识库里是旧数据,那回答就可能出错。
所以,确保检索到的信息是最新的,是使用 RAG 的关键。
如何保证检索信息是新的?
(1)定期更新知识库
怎么做:
- 定时抓取最新资料(比如新闻、网页等)。
- 调用API获取实时数据(如天气、股票)。
优点:能控制知识质量。
缺点:需要维护更新机制,占用资源。
(2)实时检索
怎么做:用户提问时直接联网搜索最新结果。
- 例子:像 Google 或 Bing 提供的搜索接口就可以用。
优点:信息最及时。
缺点:响应慢一点,费用高。
(3)时间戳排序
怎么做:给每条资料打上时间标签,优先返回最近的内容。
优点:不用频繁更新也能提高新鲜度。
缺点:长期不更新的数据还是会过时。
(4)增量更新
怎么做:只更新有变化的部分,而不是全部重做。
优点:节省时间和资源。
缺点:实现起来复杂,要能识别哪些内容变了。
(5)静态+动态知识混合使用
怎么做:把稳定的知识(如百科)和经常变的知识(如新闻)分开处理,最后合并使用。
优点:兼顾效率和时效。
缺点:需要多个模块配合。
(6)人工审核与反馈
怎么做:让用户举报错误,或安排人员检查高频问题。
优点:提升准确性。
缺点:成本高,不能完全自动化。
总结对比表
| 方法 | 是否能保证新 | 成本 | 难度 |
|---|---|---|---|
| 定期更新 | ✅ 中等 | 中等 | |
| 实时检索 | ✅ 强 | 高 | |
| 时间戳排序 | ⭕ 有限 | 低 | |
| 增量更新 | ✅ 中等 | 高 | |
| 混合知识源 | ✅ 中等 | 中等 | |
| 人工审核 | ⭕ 有限 | 高 |
推荐做法
- 对时效要求高的场景(如股市、新闻):用实时检索 + 时间戳排序;
- 通用问答系统:建议定期更新 + 时间戳过滤 + 版本管理;
- 所有系统都应建立监控和反馈机制,持续优化。
核心流程图

15、你能解释RAG模型是如何训练的吗?
RAG(Retrieval-Augmented Generation,检索增强生成)是一种结合查找信息和生成答案能力的 AI 技术。
它由 Facebook 在 2020 年提出,主要用于问答、聊天机器人等需要大量知识的任务。
💡 核心思想:先查资料,再回答问题
RAG 的基本思路是:
不靠脑子记所有知识,而是遇到问题时先去查资料,再根据查到的内容来组织答案。
这样做的好处:- 不用把所有知识都塞进模型里;- 可以随时更新知识库;- 答案有据可依,更容易解释;- 更准确、更及时。
🔧 工作原理:两个模块配合完成任务
RAG 分成两个部分:
(1) 检索器(Retriever)
- 功能:从一堆文档中找出和问题相关的资料。
- 常用方法:DPR(稠密向量检索),像搜索引擎一样工作。
- 输入:用户的问题 → 输出:几个相关段落。
(2) 生成器(Generator)
- 功能:根据问题和找到的资料,写出自然语言的回答。
- 常用模型:BART 或 T5 这类预训练语言模型。
- 输入:问题 + 找到的资料 → 输出:最终答案。
怎么训练?
RAG 可以整体训练,也可以分开训练。
(1)检索器训练(可选)
- 如果已有现成的检索模型(如 DPR),可以直接用。
- 如果要自己训练,可以用对比学习的方法,让模型学会区分对错文档。
(2)生成器训练
数据格式如下:
| 输入 | 输出 |
|---|---|
| [问题] + [检索结果1] + … + [检索结果N] | 正确答案 |
训练目标:让生成的答案尽可能接近正确答案。
(3)联合训练(进阶玩法)
Retriever 和 Generator 一起训练,效果更好,但对算力要求高。
具体步骤:
(1) 用户输入一个问题;
(2) 检索器在知识库中找几篇相关的文章或段落;
(3) 把问题和这些资料一起交给生成器;
(4) 生成器根据这些内容写出答案。
✅ 优点总结
- 知识更新方便:只需更新资料库,不用重新训练模型;
- 答案有依据:可以看到引用来源;
- 减少胡说八道:因为答案基于真实资料。
⚠️ 缺点说明
- 依赖资料质量:如果找不到相关内容,答案可能不准;
- 响应慢一点:多了一个查找步骤;
- 训练复杂:特别是联合训练时,资源消耗大。
16、RAG对语言模型的效率有何影响?
RAG 是一种结合了“找资料”和“写内容”的技术。它先从外部知识库中找到相关信息,再用这些信息来辅助生成更准确的回答。
虽然效果更好了,但也带来了一些效率上的问题。
(一)回答变慢了
为什么:
- 多了一个“找资料”的步骤。
- 查找过程可能需要复杂的计算,比如向量匹配。
影响:
- 比直接生成答案的模型(如GPT)慢一些。
- 在高并发或实时场景下会更明显。
(二)占用资源更多
为什么:
- 要额外运行一个“查找模块”,比如编码器 + 向量数据库。
- “查”和“写”两个阶段都要消耗计算资源。
影响:
- 成本更高,尤其在手机、嵌入式设备上不太适用。
(三)系统扩展难
为什么:
- 知识库越大,查找越慢。
- 数据更新频繁时,还要不断重建索引。
影响:
- 维护成本高,不适合经常变动的数据环境。
(四)训练效率变化不大,但更复杂
为什么:
- 分两步训练:先训练查找部分,再训练生成部分。
- 可以分别优化,但整体流程更复杂。
影响:
- 单次训练时间差不多,但开发调试更麻烦。
(五)提升效率的方法
| 优化方向 | 方法 |
|---|---|
| 加快查找 | 用FAISS等快速搜索工具、提前算好文档向量 |
| 缓存结果 | 把常用查询的结果保存下来 |
| 减小模型 | 用轻量级模型,比如DistilBERT |
| 异步处理 | 把查找和生成分开做 |
| 压缩知识库 | 只保留高质量文档 |
总结
| 影响维度 | 效果 | 说明 |
|---|---|---|
| 推理速度 | ⬇️ 下降 | 多了查找步骤 |
| 资源消耗 | ⬆️ 增加 | 需要额外模块 |
| 可扩展性 | ⬇️ 挑战 | 大数据不好管理 |
| 准确性 | ⬆️ 提升 | 更依赖最新知识 |
| 实用性 | ✅ 增强 | 适合知识密集型任务 |
适用场景建议:
适合使用RAG的场景:
- 需要引用外部资料的任务(如问答、客服)
- 对准确性要求高的场景
- 知识经常更新的情况
不适合使用RAG的场景:
- 实时性要求高的场景(如语音助手)
- 设备资源有限(如手机端)
- 不依赖外部知识的任务(如写小说)
17、RAG与参数高效微调(PEFT)有何不同?
RAG 与 PEFT:两种增强大模型的方法
RAG 和 PEFT 是用来提升或定制大语言模型的两种不同方法。
它们的目标和使用方式不同,适合的场景也不同。
(一)基本概念
1. RAG(Retrieval-Augmented Generation)
是什么:先查资料,再生成答案。
怎么工作的:
- 先从知识库中找相关信息(检索器)
- 再根据找到的内容生成回答(生成器)
2. PEFT(Parameter-Efficient Fine-Tuning)
是什么:只动一点点参数,就能让模型适应新任务。
常用方法:
- LoRA
- Prefix Tuning
- Prompt Tuning
- Adapter Tuning
(二)对比一览表
| 对比项 | RAG | PEFT |
|---|---|---|
| 是否改动模型参数 | 不改 | 改一小部分 |
| 是否需要外部数据源 | 需要 | 不需要 |
| 训练成本 | 低 | 中到高 |
| 部署复杂度 | 较高 | 简单 |
| 知识更新是否方便 | 方便 | 不方便 |
| 适用任务类型 | 查资料类问题(问答、对话等) | 分类、摘要、翻译等固定任务 |
| 可解释性 | 高(能看到参考资料来源) | 低(像黑盒子) |
(三)典型应用场景
RAG 的用武之地
- 客服机器人
- 法律、医疗问答助手
- 实时更新信息的系统
PEFT 的常见用途
- 资源有限时定制模型
- 快速适配新任务
- 多任务共享基础模型
- 模型压缩后部署在手机等设备上
(四)优缺点总结
RAG 的优点和缺点
- ✅ 优点:
- 不改原始模型
- 知识可以随时更新
- 回答更准确、有依据
- ❌ 缺点:
- 构建检索系统麻烦
- 回答速度可能慢
- 检索不准就会影响结果
PEFT 的优点和缺点
- ✅ 优点:
- 微调快、资源少
- 部署简单
- 适合特定任务
- ❌ 缺点:
- 更新知识不方便
- 像黑盒子一样难理解
- 效果可能不如全量微调
(五)可以一起用吗?
当然可以!比如:
- 用 LoRA 微调生成器,让它更适合某个专业领域;
- 同时用 RAG 提供最新知识,提高准确性。
这样既能节省资源,又能灵活应对变化。
(六)一句话总结
RAG 是“借资料答题”,PEFT 是“小改模型做定制”。
选哪个,看你的任务需求和资源情况。
核心流程图

18、RAG如何增强人与AI的协作?
RAG:让 AI 更聪明地回答问题
RAG(检索增强生成)是一种结合“查资料”和“写答案”的技术。
它先从外部知识库中查找相关信息,再把这些资料交给 AI 来生成回答。
这样可以让 AI 的回答更准确、有依据,也更容易让人理解和信任。
(1)靠“新数据”能给出最新、更准的答案
- RAG 让 AI 能实时查阅最新的资料,不会像传统 AI 那样只靠“老数据”来回答。
- 用户看到的回答是有来源的,自然更放心。
✅ 适用场景:客服、医疗、法律等对准确性要求高的地方。
(2)“有据可依”, 看得出 AI 是怎么想的
- RAG 在回答时会附带引用来源,比如文档或网页链接。
- 这样用户就知道 AI 不是瞎说的,而是“有据可依”。
✅ 示例:AI 回答技术问题时,可以附上参考资料链接。
(3)更懂你想要什么
- RAG 会根据你的问题动态查找最相关的资料,让回答更贴合你的需求。
- 在连续对话中也能记住上下文,保持逻辑连贯。
✅ 适用场景:学习辅导、企业内部问答、个性化推荐等。
(4)减少胡编乱造的情况
- 因为答案是基于真实资料生成的,所以 AI 很少会“编故事”。
- 对需要高可靠性的任务来说非常重要。
(5)一起做决定更高效
- RAG 帮 AI 快速整理大量信息,生成建议,辅助人做出更好的判断。
- 用户也可以参考 AI 提供的资料进一步分析或调整。
✅ 适用场景:商业分析、政策制定、科研辅助等。
(6)连接公司内部的知识库
- 企业可以把 RAG 接入自己的数据库、文档系统或知识图谱。
- 让 AI 成为员工快速获取内部知识的好帮手。
总结:
| 优势 | 对人机协作的影响 |
|---|---|
| 提供最新/准确信息 | 增强信任感 |
| 可解释性强 | 提升透明度 |
| 上下文感知 | 支持个性化服务 |
| 减少幻觉 | 提高可靠性 |
| 知识整合能力 | 辅助决策制定 |
| 接入内部知识 | 提升组织效率 |
最后一句话:
RAG 技术让 AI 不再是个“黑盒子”,而是一个能查资料、讲道理、帮你思考的好助手。未来,随着技术的发展,RAG 将在更多专业领域帮助人和 AI 更好地合作。

19、你能解释RAG系统的技术架构吗?
📚 什么是 RAG?
RAG(Retrieval-Augmented Generation,检索增强生成)是一种结合了“查资料”和“写答案”的技术,常用于问答系统、聊天机器人等需要引用外部知识的场景。
💡 核心思想
在回答问题前,先从外部资料中找到相关信息,再用这些信息来辅助生成答案。这样可以让答案更有依据、更准确。
传统模型像 GPT 是靠训练时记住的知识回答问题;而 RAG 则像是边查资料边答题,能用最新的、外部的信息来生成答案。
⚙️ RAG 系统的组成
RAG 系统主要由三部分组成:
(1)查找器(Retriever)
功能:从大量文档中快速找出与问题相关的资料
方法:- 向量匹配(如 FAISS、DPR)- 关键词搜索(如 BM25)
(2)排序器(Ranker,可选)
功能:把找出来的资料按相关性排序
方法:
- 更精细的语义模型打分(如交叉编码器)
(3)生成器(Generator)
功能:根据问题和找到的资料,生成自然语言的回答
方法:- 使用像 BART、T5、GPT 这样的模型- 输入 = 问题 + 找到的资料
🔁 工作流程

🧪 示例说明(以问答为例)
用户问:“爱因斯坦得过哪些奖?”
(1) Retriever 从维基百科等资料中找到相关内容
(2) Ranker(如果有)选出最相关的几段
(3) Generator 结合问题和资料,输出答案,比如:“爱因斯坦于1921年获得诺贝尔物理学奖……”
✅ 优点总结
| 优点 | 说明 |
|---|---|
| ------ | ------ |
| 更准确 | 基于真实资料,减少胡编乱造 |
| 可查来源 | 能知道答案来自哪篇文档 |
| 易更新 | 想让模型知道新知识?只需更新资料库 |
🌐 应用场景
- 客服机器人
- 公司内部知识库问答
- 医疗/法律助手
- 教育辅导系统
- 大模型扩展知识插件
🛠️ 常见工具
- Hugging Face Transformers(含 RAG 模型)
- FAISS / Milvus(高效向量检索)
- Elasticsearch / BM25(关键词检索)
- DPR(Facebook 提出的检索方法)
📝 总结
RAG 把“查资料”和“写答案”结合起来,解决了传统模型知识老、容易瞎说的问题,是构建高质量问答系统的重要方式之一。
20、RAG如何在对话中保持上下文?
(一)什么是RAG?
RAG(检索增强生成) 是一种结合“查资料”和“写回答”的方法。它的工作流程分为两步:
(1) 查资料(Retrieval):从知识库中找相关信息。
(2) 写回答(Generation):用找到的信息和用户的问题一起生成答案。
(二)为什么要保留上下文?
在聊天过程中,用户可能会连续提问,后面的问题可能依赖前面的内容。
比如:- 用户问:“北京有什么好玩的?”- 系统回答后,用户接着问:“那上海呢?”
如果不记得前面说了什么,“上海呢”就很难理解成“上海有什么好玩的”。
(三)RAG怎么保留上下文?
(1)记录对话历史
把每一句话都记下来,传给模型参考。
例如:
User: 北京有什么好吃的?System: 北京有烤鸭、炸酱面...User: 那上海呢?
处理最后一句时,把整个对话作为输入的一部分,帮助模型理解“那”指的是前面说的“好吃的”。
(2)在查资料时也看上下文
不只是看当前问题,还要结合之前聊过的内容来重构查询。
比如:- 当前问题是“那上海呢?”- 结合上下文变成“上海有什么好吃的?”
这样再去查资料会更准确。
(3)生成答案时融合上下文和资料
生成回答时,把三样东西一起交给模型:
- 用户当前说的话
- 对话历史(上下文)
- 查到的相关信息
这样模型就能写出连贯又准确的回答。
(4)管理对话状态
长期对话中可以记录一些关键信息,比如:
- 用户喜欢旅游还是美食
- 已经聊过哪些话题
- 用户有没有特别偏好
这些信息可以在后续对话中被使用,让系统更懂用户。
(5)滑动窗口机制
如果对话太长,只保留最近几轮内容,比如最近3~5句话。这样既能减少负担,也能保留足够的上下文。
(四)一个简单例子
对话过程如下:
(1) 用户:北京有什么好吃的?
(2) 系统:查“北京美食”,回答:烤鸭、炸酱面等。
(3) 用户:那上海呢?
(4) 系统:
- 理解为“上海有什么好吃的”
- 查“上海美食”
- 回答:小笼包、蟹粉小笼等
(五)总结方法
| 方法 | 做法 |
|---|---|
| ------ | ------ |
| 记录对话历史 | 每轮对话都传给模型 |
| 上下文查资料 | 结合历史重构查询 |
| 融合生成 | 输入包含上下文+资料 |
| 管理状态 | 记录用户兴趣和偏好 |
| 滑动窗口 | 只保留最近几轮对话 |
(六)核心流程图

21、RAG有哪些局限性?
RAG 是一种结合“查资料”和“写答案”的技术。
它先从外部知识库中查找相关信息,再用这些信息生成回答。虽然这种方法能提高回答的准确性和时效性,但也存在一些问题。
(一)依赖外部资料的质量
(1) 资料质量决定结果好坏
- 如果资料本身有错误、过时或不全,那最终的回答也可能出错。
- 资料覆盖范围不够广,可能找不到相关的内容。
(2) 维护成本高
- 想让资料保持最新,需要经常更新,这会消耗大量人力和资源。
(二)检索效率不高
(3) 查资料太慢
- 在大规模资料库里找相关内容(比如用向量匹配),速度可能很慢,影响整体响应时间。
(4) 占用资源多
- 查资料 + 写答案两个步骤一起运行,对服务器要求高,尤其在多人同时使用时更明显。
(三)查资料和写答案配合不好
(5) 查到的内容可能无关或重复
- 查回来的信息可能不相关或重复,导致写出来的答案混乱或啰嗦。
(6) 模型对资料依赖不稳定
- 有时模型太依赖查到的内容,忽略自己已有的知识;
- 有时又完全忽略查到的内容,只用自己的知识,造成浪费。
(四)难以控制和解释
(7) 出错难定位
- 如果最后的答案错了,很难判断是查资料的问题,还是写答案的问题。
(8) 无法控制如何使用资料
- 比如不知道模型是否优先用了新资料,或者怎么处理互相矛盾的信息。
(五)开发和部署复杂
(9) 训练困难
- 查资料和写答案的模块通常是分开训练的,很难做到统一优化。
(10) 部署麻烦
- 需要同时搭建查资料系统和写答案系统,涉及多个组件的整合,技术门槛高。
(六)安全与隐私风险
(11) 可能泄露敏感信息
- 如果资料里包含机密内容,可能会在检索过程中不小心暴露出来。
(12) 版权问题
- 使用第三方资料时,可能存在未经授权引用内容的风险。
总结:RAG 的主要问题分类
| 类别 | 局限性 |
|---|---|
| 数据依赖 | 资料质量差、更新成本高 |
| 性能瓶颈 | 查得慢、资源消耗大 |
| 内容协调 | 内容不相关、依赖不合理 |
| 可控性 | 错误难追踪、使用不可控 |
| 工程复杂度 | 训练难、部署难 |
| 安全隐私 | 泄露风险、版权问题 |
21、RAG如何处理需要多跳推理的复杂查询?
有些问题不能靠一次搜索就能回答清楚,需要多次查找信息并把它们连起来思考。
这种能力叫做“多跳推理”。
(一)什么是“多跳推理”?
就是说,要回答一个问题,得先查一次资料,再根据这个结果继续查下一轮,直到找到最终答案。
举个例子:
问:“《哈利·波特》的作者出生在哪里?”
- 第一步:查《哈利·波特》是谁写的 → J.K. 罗琳
- 第二步:查J.K. 罗琳的出生地 → 英国格洛斯特郡
这就用了两次查找,中间还要动脑连接信息。
(二)RAG怎么处理这类问题?
普通RAG只能做一次查找+一次回答。
要解决复杂问题,就得用一些特别的方法。
方法1:一步步来,边查边问(迭代检索)
原理:
- 把大问题拆成小问题;
- 每次查一点,然后根据结果提出新问题;
- 继续查下去,直到得到完整答案。
示例:
问:“谁写了《百年孤独》,他还在哪部作品中出现过?”
(1) 查《百年孤独》的作者 → 加布里埃尔·加西亚·马尔克斯
(2) 再查他的其他作品 → 《霍乱时期的爱情》等
工具支持:
- 可以用 HotpotQA 这类数据集训练模型;
- 也可以让模型自己决定下一步查什么。
方法2:用关系图来找答案(图结构检索)
原理:
- 把知识整理成一张图,比如人和书的关系;
- 在图上找路径,看看问题里的东西是怎么连起来的。
应用场景:
- 适合人物关系、事件因果等问题;
- 需要有结构化的知识库,比如维基百科。
方法3:分模块处理(模块化 RAG)
把整个流程分成几个部分:- 分析问题- 多轮查找- 推理分析- 最后输出答案
特点:
- 各部分可以单独优化;
- 可以接入外部工具,比如搜索引擎或数据库。
方法4:让模型自己学着走(强化学习)
原理:
- 让模型像玩游戏一样学习怎么查;
- 它会根据已经查到的信息,决定下一步该查什么。
优势:
- 能自动找到最优路径;
- 适合开放性问题。
方法5:让模型自己提问(自我提问法)
原理:
- 大模型自己先想中间问题;
- 然后一个个查,一步步得出答案。
示例:
问:“谁写了《百年孤独》,他还写了什么?”
→ 模型自己想:“我得先知道作者是谁。”
→ 查完作者后,再问:“他还有哪些作品?”
实现方式:
- 主要是通过提示词设计实现;
- 可以结合检索系统一起使用。
(三)效果评估与难点
评估方法:
- EM(完全匹配)
- F1分数(部分匹配)
- 使用专门的数据集测试,如 HotpotQA、Musique 等
主要挑战:
- 第一步错了,后面全错;
- 中间步骤不好控制;
- 缺乏大量标注数据;
- 多次检索影响速度。
(四)总结对比表
| 方法 | 描述 | 优点 | 缺点 |
|---|---|---|---|
| 迭代式检索 | 多轮查找 | 易实现 | 错误容易传播 |
| 图结构检索 | 用图找关系 | 结构清晰 | 依赖图质量 |
| 模块化RAG | 分工明确 | 灵活扩展 | 架构复杂 |
| 强化学习 | 自动决策 | 智能高 | 成本高 |
| 自我提问 | 模型自问自答 | 不需额外架构 | 控制难 |
(五)未来方向
- 更聪明的排序机制
- 专为多跳任务设计的训练目标
- 检索和推理一起优化
- 和知识图谱深度结合
- 支持图文视频的多跳推理
🔄 核心流程图

这个图展示了多跳推理的基本流程:从问题出发,判断是否需要多跳 → 分解问题 → 多轮检索 → 整合信息 → 输出答案。
23、知识图在RAG中扮演什么角色?
知识图谱在RAG中的作用
知识图谱(Knowledge Graph)可以提升 RAG(检索增强生成)系统的理解和回答能力。
传统 RAG 主要靠文档或向量数据库来查找信息,而加入知识图谱后,系统能更好地理解问题背后的含义,还能进行逻辑推理。
下面介绍知识图谱在 RAG 中的几个主要作用:
(1)让检索更准确
- 知识图谱记录了各种实体之间的关系。
- 当用户提问时,系统可以通过这些关系找到更相关的答案。
- 比如问“爱因斯坦的学生有哪些?”,系统能通过图谱找到“指导学生”这条关系,快速定位答案。
(2)增强理解与推理
- 一般 RAG 只能做简单的语义匹配,但复杂问题需要一步步推理。
- 知识图谱用三元组(A 和 B 是什么关系)的形式存储信息,支持多步推理。
- 比如问“《相对论》作者的导师是谁?”,系统可以先找作者,再找他的导师。
(3)补充新知识和冷门知识
- 大模型的知识是固定的,对新出现的信息或冷门知识了解有限。
- 知识图谱可以随时更新,作为外部知识源,补足模型的短板。
(4)解决多跳问题
- 多跳问题是那种需要查多个信息点才能回答的问题。
- 知识图谱本身就是一个连接很多信息的网络,特别适合处理这类问题。
- 比如问“美国总统出生在哪里?”,系统可以先查现任总统是谁,再查他的出生地。
(5)提高生成内容的准确性
- 在生成答案时,系统会参考知识图谱里的事实,避免胡编乱造。
- 这样输出的答案更可靠,也更一致。
(6)优化检索索引
- 把知识图谱和文档结合,可以建立更智能的检索方式。
- 不只是靠关键词匹配,还可以根据语义路径来找答案,效果更好。
总结:知识图谱在 RAG 中的作用
| 作用 | 说明 |
|---|---|
| 增强理解 | 帮助系统理解问题中的实体和关系 |
| 支持推理 | 利用图结构一步步找出答案 |
| 补充知识 | 提供最新或冷门信息 |
| 提高检索 | 让搜索结果更相关 |
| 保证准确 | 避免生成错误信息 |
| 优化索引 | 结合图和文本,提升搜索效率 |
应用举例
- 医疗问答:用医学知识图谱辅助医生或患者获取专业建议。
- 金融风控:分析企业之间的关系,识别潜在风险。
- 智能客服:结合产品知识图谱,快速解答用户问题。
核心流程图

24、实施RAG系统时有哪些伦理考虑?
在使用 RAG(检索增强生成)系统 时,不仅要考虑技术实现,还要关注它可能带来的伦理问题。因为这类系统会用到大量数据和模型,影响用户、社会甚至环境。
下面是几个关键方面:
(一)🔒 数据隐私与安全
- 用户输入的内容不能被泄露或滥用。
- 使用的数据必须合法获取,不能侵犯他人隐私。
- 要有权限控制机制,防止数据被不该看到的人访问。
✅ 重点:保护用户信息,遵守相关法律(如GDPR、PIPL)。
(二)⚖️ 偏见与公平性
- 如果检索的数据本身有偏见(比如性别歧视、种族偏见),输出结果也可能不公平。
- 要定期检查数据,避免过时或带有歧视的内容进入系统。
- 输出内容应尽量中立,避免误导。
✅ 重点:确保数据和输出都公平公正。
(三)⚠️ 虚假信息与误导内容
- 如果知识库中有错误信息,系统可能会生成不准确的回答。
- 即使数据没问题,生成模型也有可能“编造”事实(幻觉)。
- 出现错误时要明确谁来负责。
✅ 重点:建立验证机制,减少错误和虚假内容。
(四)🔍 透明度与可解释性
- 用户应该知道他们在跟AI对话。
- 应该告诉他们系统用了哪些数据,怎么生成答案。
- 最好能提供引用来源,让用户自己判断信息是否可信。
✅ 重点:让系统更透明,提升用户信任。
(五)©️ 版权与知识产权
- 检索到的内容不能直接照搬,否则可能侵权。
- 生成内容也不能太像原文,否则可能涉嫌抄袭。
- 要标注出处,必要时获得授权。
✅ 重点:尊重版权,合理引用。
(六)🌍 社会影响与责任
- 自动化系统可能取代人工岗位,需要评估对就业的影响。
- 系统可能被恶意使用,比如制造假新闻、诈骗等。
- 内容要符合主流价值观,不能违法或有害。
✅ 重点:防范滥用,承担社会责任。
(七)🌱 可持续性与环境影响
- 系统运行效率要高,避免浪费资源。
- 尽量采用绿色计算方式,降低能耗。
✅ 重点:节能环保,可持续发展。
✅ 总结:RAG系统伦理要点一览表
| 伦理维度 | 关键问题 | 建议措施 |
|---|---|---|
| 数据隐私 | 用户数据保护、数据合法性 | 加密传输、匿名处理、合规使用 |
| 公平性 | 数据偏见、输出中立性 | 审查数据、引入多样性 |
| 准确性 | 错误信息、幻觉问题 | 验证模块、交叉核对 |
| 透明度 | 用户知情权、可追溯性 | 提供来源、说明机制 |
| 版权 | 引用合规、原创性 | 标注出处、使用许可数据 |
| 社会影响 | 滥用风险、价值观冲突 | 过滤内容、设立审查机制 |
如何学习大模型 AI ?
由于新岗位的生产效率,要优于被取代岗位的生产效率,所以实际上整个社会的生产效率是提升的。
但是具体到个人,只能说是:
“最先掌握AI的人,将会比较晚掌握AI的人有竞争优势”。
这句话,放在计算机、互联网、移动互联网的开局时期,都是一样的道理。
我在一线互联网企业工作十余年里,指导过不少同行后辈。帮助很多人得到了学习和成长。
我意识到有很多经验和知识值得分享给大家,也可以通过我们的能力和经验解答大家在人工智能学习中的很多困惑,所以在工作繁忙的情况下还是坚持各种整理和分享。但苦于知识传播途径有限,很多互联网行业朋友无法获得正确的资料得到学习提升,故此将并将重要的AI大模型资料包括AI大模型入门学习思维导图、精品AI大模型学习书籍手册、视频教程、实战学习等录播视频免费分享出来。

第一阶段(10天):初阶应用
该阶段让大家对大模型 AI有一个最前沿的认识,对大模型 AI 的理解超过 95% 的人,可以在相关讨论时发表高级、不跟风、又接地气的见解,别人只会和 AI 聊天,而你能调教 AI,并能用代码将大模型和业务衔接。
- 大模型 AI 能干什么?
- 大模型是怎样获得「智能」的?
- 用好 AI 的核心心法
- 大模型应用业务架构
- 大模型应用技术架构
- 代码示例:向 GPT-3.5 灌入新知识
- 提示工程的意义和核心思想
- Prompt 典型构成
- 指令调优方法论
- 思维链和思维树
- Prompt 攻击和防范
- …
第二阶段(30天):高阶应用
该阶段我们正式进入大模型 AI 进阶实战学习,学会构造私有知识库,扩展 AI 的能力。快速开发一个完整的基于 agent 对话机器人。掌握功能最强的大模型开发框架,抓住最新的技术进展,适合 Python 和 JavaScript 程序员。
- 为什么要做 RAG
- 搭建一个简单的 ChatPDF
- 检索的基础概念
- 什么是向量表示(Embeddings)
- 向量数据库与向量检索
- 基于向量检索的 RAG
- 搭建 RAG 系统的扩展知识
- 混合检索与 RAG-Fusion 简介
- 向量模型本地部署
- …
第三阶段(30天):模型训练
恭喜你,如果学到这里,你基本可以找到一份大模型 AI相关的工作,自己也能训练 GPT 了!通过微调,训练自己的垂直大模型,能独立训练开源多模态大模型,掌握更多技术方案。
到此为止,大概2个月的时间。你已经成为了一名“AI小子”。那么你还想往下探索吗?
- 为什么要做 RAG
- 什么是模型
- 什么是模型训练
- 求解器 & 损失函数简介
- 小实验2:手写一个简单的神经网络并训练它
- 什么是训练/预训练/微调/轻量化微调
- Transformer结构简介
- 轻量化微调
- 实验数据集的构建
- …
第四阶段(20天):商业闭环
对全球大模型从性能、吞吐量、成本等方面有一定的认知,可以在云端和本地等多种环境下部署大模型,找到适合自己的项目/创业方向,做一名被 AI 武装的产品经理。
- 硬件选型
- 带你了解全球大模型
- 使用国产大模型服务
- 搭建 OpenAI 代理
- 热身:基于阿里云 PAI 部署 Stable Diffusion
- 在本地计算机运行大模型
- 大模型的私有化部署
- 基于 vLLM 部署大模型
- 案例:如何优雅地在阿里云私有部署开源大模型
- 部署一套开源 LLM 项目
- 内容安全
- 互联网信息服务算法备案
- …
学习是一个过程,只要学习就会有挑战。天道酬勤,你越努力,就会成为越优秀的自己。
如果你能在15天内完成所有的任务,那你堪称天才。然而,如果你能完成 60-70% 的内容,你就已经开始具备成为一名大模型 AI 的正确特征了。
这份完整版的大模型 AI 学习资料已经上传CSDN,朋友们如果需要可以微信扫描下方CSDN官方认证二维码免费领取【保证100%免费】

更多推荐



所有评论(0)