当 AI 变成人力“定价器”:2025 全球职业版图的重算与重构
【摘要】人工智能正以系统性力量重塑全球职业价值体系。技能、地域与策略共同决定个人定价。线性职业路径失效,全球智力资本配置时代已经来临。
【摘要】人工智能正以系统性力量重塑全球职业价值体系。技能、地域与策略共同决定个人定价。线性职业路径失效,全球智力资本配置时代已经来临。
引言
过去二十年,我们习惯于一种线性职业叙事。选择一个有前景的行业,进入一家头部公司,沿着既定阶梯向上攀登。这个模型的底层逻辑是,个人价值与特定组织、特定地域深度绑定。稳定性是其核心优势。
2023年以来,生成式AI的爆发,正从根本上侵蚀这一模型的根基。它带来的不是又一次技术工具的迭代,而是一场对“人类智力劳动”价值的全球性、系统性重算。AI不再仅仅是效率工具,它正在演变为一个动态的、全球化的人力资本定价引擎。
这篇文章不讨论AI的奇点或哲学思辨。它只关注一个工程师和技术从业者必须面对的现实问题。当你的技能可以被全球任何一个市场的需求直接“调用”与“定价”时,你该如何重新规划自己的职业版图。我们将从职业逻辑、技能分化、国家战略、企业用人、个人配置等多个维度,解构这场正在发生的深刻变革。
一、📌 职业逻辑的底层重构:从线性路径到全球配置

职业规划的底层操作系统正在被重写。过去稳定、可预测的线性模型,正被一种更动态、更复杂的非线性组合游戏所取代。
1.1 传统职业模型的失效
传统的“选行业 → 选公司 → 升职加薪”路径,其有效性建立在几个关键假设之上。
-
信息不对称。本地市场的人才供需信息相对封闭。
-
地理壁垒。物理位置限制了人才的流动性,雇主在特定区域内拥有较强议价权。
-
技能生命周期长。一项核心技能的价值可以维持数年甚至十年。
AI与全球化协同,正在逐一瓦解这些假设。远程协作工具打破了地理壁垒。开源社区与线上课程降低了信息获取成本。而AI则以惊人的速度,压缩了纯软件技能的生命周期。依赖单一雇主、单一地域的职业安全感,变得极其脆弱。
1.2 新范式:智力资本的全球化配置
新的职业逻辑,更像是在管理一个投资组合。这个组合的核心资产,是你个人的智力资本(Intellectual Capital)。它由一系列可量化、可交易的技能单元构成。
|
智力资本构成要素 |
描述 |
全球化配置方式 |
|---|---|---|
|
硬技能 (Hard Skills) |
算法设计、系统架构、模型训练、RAG系统构建、Agentic Workflow 设计等。 |
通过GitHub、开源项目、远程合同工,直接面向全球市场提供技术服务。 |
|
行业知识 (Domain Knowledge) |
对金融风控、医疗影像、供应链优化等特定领域的深刻理解。 |
参与跨国公司的垂直行业项目,担任特定领域的解决方案顾问。 |
|
软技能 (Soft Skills) |
跨文化沟通、项目管理、技术领导力、产品思维。 |
在全球分布式团队中担任技术负责人或产品负责人,协调多地资源。 |
|
元能力 (Meta-Skills) |
快速学习、系统性思考、持续适应技术范式迁移的能力。 |
这是所有配置行为的底层驱动力,决定了资产组合的长期增值潜力。 |
在这种范式下,思考方式发生了根本转变。问题不再是“我应该去哪家公司上班?”,而是**“我这套智力资本组合,在全球哪个市场能获得最高的回报与最快的成长?”**。
1.3 安全感的重新定义
职业安全感的来源,已从组织的稳定性,转向个人智力资本的市场流动性(Market Liquidity)。
流动性高,意味着你的技能组合能被多个市场的多个买家快速认可并购买。它取决于两个核心因素。
-
标准化。你的技能是否遵循全球通行的技术标准与协作规范(例如,熟练使用Git、遵循主流开源社区的编码规范、能撰写清晰的英文技术文档)。
-
稀缺性。在满足标准化的前提下,你的技能组合是否具备难以被轻易复制的独特性。
一个高流动性的技术人才,即使离开当前岗位,也能在短时间内在全球范围内找到新的价值实现点。这才是AI时代真正的“铁饭碗”。
二、📌 技能价值的二元分化:API化与稀缺化
AI作为定价引擎,其核心机制是解构与重组。它将复杂的人类工作流,拆解成一个个更小的任务单元,然后对这些单元进行价值评估。一部分被标准化、自动化,另一部分则因其复杂性与稀缺性而被赋予更高价值。
2.1 可被API化的技能:商品化层
大量过去被认为是“技术活”的工作,正在被快速商品化(Commoditization),其最终形态就是成为一个可以被程序调用的API。
-
初级提示词工程 (Prompt Engineering)。早期,编写高效的Prompt被视为一种特殊技能。但随着模型能力的提升与工具链的完善(如DSPy),Prompt的编写与优化过程本身正在被自动化。它正在从一个“职业”,退化为一个基础的“功能”。
-
基础数据清洗与标注。传统上需要大量人力投入的领域,正被多模态大模型与自动化脚本高效接管。模型自身就能完成大部分数据预处理工作。
-
重复性脚本编写。编写用于数据转换、简单测试、常规运维的脚本,是AI Code Assistant最擅长的领域。这类工作的价值正在被快速拉低。
-
UI切图与简单组件开发。前端开发中大量重复性的、基于设计稿的组件构建工作,正被各类AI工具(如v0.dev)替代。
这些技能的共同点是,任务边界清晰、规则明确、创造性要求低。它们是AI最容易学习和替代的部分。当一项技能可以被稳定、低成本地通过API调用实现时,其人力市场的价格必然会向API的调用成本看齐。
2.2 稀缺化的高阶能力:系统化层
与商品化相对的,是另一类能力的价值被显著放大。这些能力的核心,在于处理非结构化问题、设计复杂系统、以及在不确定性中做出高质量决策。
2.2.1 跨域系统设计能力
这不再是单纯的软件架构设计。它要求从业者能够将AI模型、传统业务系统、数据管道、硬件设施、合规要求等多个异构部分,整合成一个高效、稳定、可控的整体。
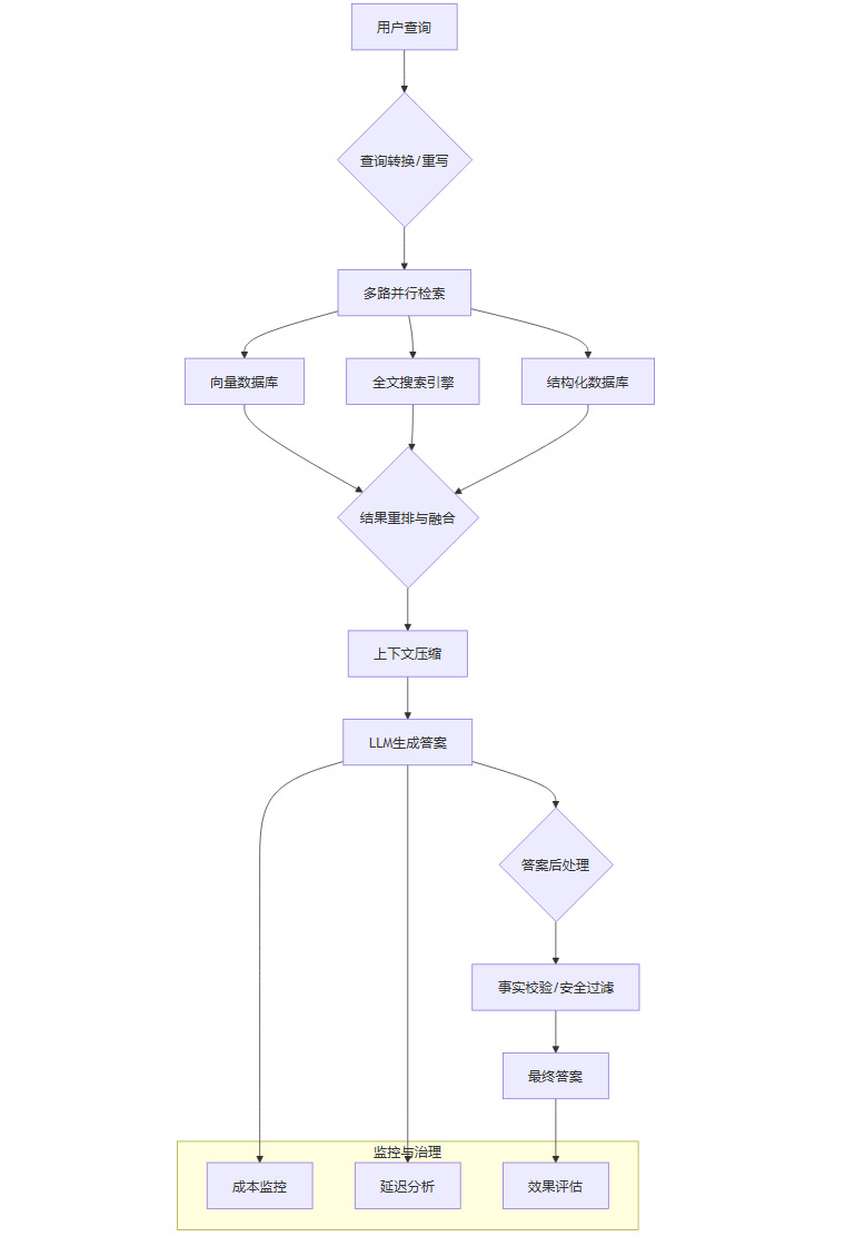
一个典型的例子是设计一个企业级的RAG(Retrieval-Augmented Generation)系统。

设计这样一个系统,需要的能力远超“调用一个向量数据库API”。它包括。
-
检索策略。如何根据查询意图,动态选择不同的数据源?
-
结果融合。如何对来自不同数据源的结果进行有效排序(Re-ranking)和融合?
-
成本与性能权衡。如何在保证效果的前提下,优化LLM的Token消耗与系统响应时间?
-
可观测性。如何建立一套完整的监控体系,追踪系统的每一个环节?
这种端到端的系统构建能力,是纯粹的算法工程师或应用开发者所不具备的,因而构成了坚实的护城河。
2.2.2 复杂决策与流程再造
AI的应用价值,往往不在于替代单个任务,而在于重塑整个业务流程。具备这种流程再造能力的人才,变得极为抢手。
例如,在金融领域的信贷审批流程中,传统模式是线性的、多环节人工审核。一个具备“AI+业务”能力的专家,会思考如何用AI重构它。
-
引入AI预审。利用模型自动处理90%的标准化申请,将复杂案例交由人类专家。
-
构建人机协同(Human-in-the-Loop)。设计界面,让AI为人类审批员提供决策建议、风险提示、材料摘要,将人类的角色从“执行者”转变为“决策者”和“监督者”。
-
设计Agentic Workflow。将整个审批流程拆解为多个由AI Agent执行的子任务(如身份验证Agent、信用历史分析Agent、反欺诈检测Agent),并设计它们之间的协作与信息流转机制。
这种能力要求从业者既要深刻理解业务的痛点,又要洞悉AI能力的边界。
2.2.3 AI治理与风险控制
随着AI在核心业务中的应用加深,其带来的风险也日益凸显。**AI治理(AI Governance)**相关能力,正从一个边缘话题,变成企业的核心需求。
|
AI治理领域 |
核心挑战 |
对应能力要求 |
|---|---|---|
|
模型安全 (Safety) |
对抗性攻击、越狱、有害内容生成。 |
熟悉攻防技术,能够设计和部署有效的安全对齐(Safety Alignment)策略与过滤机制。 |
|
数据隐私 (Privacy) |
训练数据泄露、生成内容侵犯个人隐私。 |
深刻理解GDPR、CCPA等法规,掌握联邦学习、差分隐私等技术。 |
|
可解释性 (XAI) |
模型决策过程黑箱,难以审计与追责。 |
掌握SHAP、LIME等可解释性分析工具,能够为业务方提供清晰的决策归因报告。 |
|
成本控制 (FinOps) |
GPU资源滥用、推理成本失控。 |
具备MLOps与FinOps的交叉知识,能够设计精细化的算力调度与成本监控方案。 |
这些领域需要的是具备法律、伦理、安全、工程等多重背景的复合型人才。其稀缺性不言而喻。
三、📌 国家战略的显性定价:政策即全球人才价目表

全球范围内的AI竞赛,本质上是顶尖智力资本的争夺战。各国的人才与签证政策,不再是笼统的欢迎或拒绝,而是对不同层级人才的精准筛选与公开报价。
3.1 全球人才政策分层模型
我们可以将全球主流国家的人才策略,大致分为三个层次。
|
策略层次 |
目标人才画像 |
典型国家/地区 |
政策工具与特点 |
核心逻辑 |
|---|---|---|---|---|
|
塔尖收割型 |
全球前1%的顶尖科学家、AI领军人物、拥有颠覆性技术的创始人。 |
美国 |
O-1签证、EB-1A杰出人才绿卡。审批标准极高,依赖行业声誉、论文、奖项。 |
抢占技术制高点。用最高的经济回报与最优质的科研环境,锁定能够产生原始创新和巨大影响力的少数人。 |
|
中坚承接型 |
3-10年经验的资深工程师、AI架构师、具备产业落地能力的复合型人才。 |
加拿大、德国、新加坡、日本 |
快速通道(Express Entry)、蓝卡(Blue Card)、科技准证(Tech.Pass)。审批流程标准化、可预期。 |
构建产业中坚力量。承接被“塔尖收割”策略溢出的高质量人才,填补本国产业数字化转型中的人才缺口。 |
|
产业驱动型 |
深度理解本国产业生态、能够将AI与制造业、供应链、硬件等实体经济结合的人才。 |
中国 |
地方性人才计划、产业园区专项扶持、重大科技项目牵引。政策与特定产业深度绑定。 |
强化应用与生态。发挥本土产业链优势,推动AI在实体经济中的深度应用,形成差异化竞争力。 |
这些政策清晰地传递了一个信号。你的价值,不仅取决于你的技能本身,还取决于你的技能与哪个国家的战略需求相匹配。
3.2 案例分析:不同路径的选择
-
一个拥有顶级会议论文的AI研究员。他的最优选择可能是美国的O-1签证,因为那里的顶级研究机构和科技巨头能为他的学术声誉提供最高的“变现”价值。
-
一个拥有7年经验的AI系统架构师。他可能更适合德国的蓝卡或加拿大的快速通道。这些路径提供了高度的确定性和优良的生活品质,让他能专注于将技术转化为稳定的商业价值。
-
一个熟悉工业自动化与AI视觉的工程师。他在中国的机会可能远大于海外。因为中国庞大的制造业生态,为“AI+工业”提供了全球最丰富的应用场景和数据。
理解这些政策背后的定价逻辑,是进行全球化职业规划的第一步。它帮助你判断,应该将自己的智力资本“挂牌”到哪个市场。
四、📌 企业用人逻辑的范式迁移:从“人海战术”到“AI协同”
企业作为人才需求的最终端,其用人逻辑的变化最为直接和剧烈。传统的“增加人手=增加产出”的线性增长模式,正在被“提升AI协同效率=提升产出”的指数级增长模式所取代。
4.1 岗位的解构与重组
企业内部,AI正在扮演“虚拟员工”的角色。这导致了组织结构的深刻变化。
-
任务下沉。大量重复性、标准化的任务,被下沉给AI Agent执行。这直接导致了初级执行岗位的需求萎缩。
-
能力上移。对人类员工的要求,则向上移动到策略制定、流程设计、风险控制和最终决策等环节。
这种变化反映在招聘需求上,就是从“招募执行者”转向“招募指挥官”。
|
传统岗位 |
AI时代对应的新角色 |
核心能力变化 |
|---|---|---|
|
数据标注员 |
AI训练数据策略师 |
从执行标注,到设计数据采集、清洗、增强的自动化流程,并评估数据质量对模型性能的影响。 |
|
初级程序员 |
AI协同开发工程师 |
从编写具体代码,到利用AI Code Assistant高效生成代码、设计测试用例,并负责代码的集成与审核。 |
|
市场分析师 |
增长策略AI产品经理 |
从手动分析数据报告,到设计和训练能够自动发现市场趋势、预测用户行为、并提出营销策略的AI系统。 |
|
客服代表 |
AI客服系统运维与优化师 |
从直接回答用户问题,到监控AI客服的表现、处理疑难升级案例、并利用对话数据持续优化模型。 |
企业不再为那些可以被AI轻易完成的任务支付高薪。相反,它们愿意为那些能够设计、管理和优化人机协同系统的人才,付出极高的溢价。
4.2 “AI指挥官”的核心技能栈
“会管AI的人”需要一套全新的、跨学科的技能栈。
4.2.1 Agentic Workflow的设计与编排
这是核心中的核心。它要求从业者能够将一个复杂的业务目标,拆解成一系列可以由不同AI Agent协作完成的子任务,并设计它们之间的交互协议。

设计这样的工作流,需要的能力包括。
-
任务分解能力。将宏大目标分解为具体、可执行的步骤。
-
工具选择能力。为每个Agent选择最合适的模型或工具(Tool Calling)。
-
流程控制能力。设计Agent之间的通信、触发和异常处理机制。
4.2.2 成本与性能的精细化运营 (FinOps for AI)
AI系统的运行成本,特别是大模型的推理成本,是企业关注的重点。具备成本优化意识和能力的工程师,价值倍增。
-
模型选型。根据任务的复杂度和性能要求,动态选择最合适的模型。例如,简单的分类任务使用轻量级模型,复杂的生成任务才调用旗舰模型。
-
缓存策略。对高频、重复的查询结果进行缓存,减少不必要的模型调用。
-
提示词优化。通过精简提示词长度,直接降低Token消耗。
-
Batching处理。将多个请求合并成一个批次进行处理,提升GPU利用率。
这些看似细微的工程优化,能够为企业节省巨额的运营成本。
4.2.3 面向生产环境的鲁棒性设计
实验室里的Demo和生产环境中的稳定服务,是两回事。企业需要的是能够构建高可用、可扩展、可维护的AI系统的人才。
-
延迟控制。如何优化模型推理、数据检索等环节,保证用户体验。
-
容错与兜底。当AI模型产生幻觉或错误输出时,系统是否有备用方案或人工介入机制?
-
持续部署与监控 (MLOps)。如何建立一套自动化的模型更新、部署、监控和回滚流程?
这些传统的软件工程最佳实践,在AI时代不仅没有过时,反而变得更加重要。
五、📌 全球城市的薪酬梯度:同一技能,不同定价

地理位置,这个在数字化时代一度被认为会逐渐消亡的因素,在AI人才的定价中,依然扮演着至关重要的角色。全球主要科技城市已经形成了一个清晰的薪酬与机会梯度。
5.1 全球AI人才薪酬梯队
|
梯队 |
代表城市 |
薪酬特点 |
机会与风险 |
适合人群 |
|---|---|---|---|---|
|
第一梯队 (顶级回报区) |
美国湾区、纽约 |
名义总包(TC)全球最高,可达百万美元级别。股票期权占比高。 |
机会集中在底层创新和前沿研究。生活成本极高,竞争激烈,工作节奏快。 |
追求技术突破和财务回报最大化的顶尖人才。 |
|
第二梯队 (优质生活区) |
瑞士苏黎世、日内瓦 |
薪资绝对值略低于美国,但税后收入极具竞争力。生活质量高。 |
Google、Apple等巨头在此设有重要研发中心。机会相对集中,语言有一定门槛。 |
平衡高收入与高品质生活的资深技术专家。 |
|
第三梯队 (高速增长区) |
新加坡、以色列特拉维夫 |
名义薪资有竞争力,税收优势明显。初创公司生态活跃。 |
机会密度高,区域性科技枢纽。生活成本不菲,市场规模相对有限。 |
寻求快速成长、积累资本的青壮年技术人才。 |
|
第四梯队 (性价比区) |
德国柏林、加拿大多伦多、英国伦敦 |
薪资水平适中,但生活成本相对可控。工作生活平衡较好。 |
产业数字化应用机会多,政策友好。薪酬天花板相对较低。 |
注重长期稳定发展和生活平衡的技术中坚力量。 |
|
第五梯队 (本土生态区) |
中国北京、上海、深圳、杭州 |
岗位数量巨大,尤其在AI应用层。薪资在本地极具竞争力。 |
市场增长快,应用场景丰富。竞争激烈,工作强度大。 |
熟悉本土市场,希望在快速增长的应用生态中抓住机会的人才。 |
5.2 “地理套利”的实践
理解薪酬梯度的意义,不在于鼓励盲目迁移,而在于开启**“地理套利(Geographic Arbitrage)”**的可能性。
-
远程工作。居住在生活成本较低的城市,为薪酬水平较高的城市的公司提供远程服务。这是最直接的套利方式。
-
项目制合作。以独立顾问或合同工的身份,承接来自全球高价值区域的短期项目。
-
开源贡献。通过参与国际知名的开源项目,建立全球性的技术声誉。这种声誉本身就是一种可以跨地域“变现”的资产。
关键在于,将你的居住地选择和你的收入来源地进行解耦。主动将自己的智力资本,暴露给出价最高的市场。
六、📌 个人策略:从被动求职到主动配置
面对宏观层面的巨大变动,个人层面的应对策略也必须随之调整。核心是从一个被动的“求职者”,转变为一个主动的**“个人智力资本管理者”**。
6.1 建立你的“智力资本负债表”
像管理一家公司一样,定期盘点自己的“资产”与“负债”。
-
资产端。
-
核心技能。你最擅长的、能产生直接价值的3-5项技能。
-
项目经验。你完成过的、能证明你解决问题能力的项目组合。
-
行业声誉。你的GitHub星标、技术博客、开源贡献、行业人脉。
-
-
负债端。
-
技能短板。当前市场需求旺盛,但你尚未掌握的技能。
-
路径依赖。过度依赖某个特定公司、特定技术栈带来的风险。
-
信息茧房。视野局限于本地市场,对全球趋势缺乏了解。
-
通过定期盘点,你可以清晰地看到自己的优势、劣势,并制定相应的“投资”计划(学习新技能)和“风险对冲”计划(拓展新市场)。
6.2 三类人群的差异化路径
不同职业阶段的人,需要采取不同的策略。
6.2.1 塔尖人才 (Top 1%)
-
核心目标。最大化影响力。
-
策略。
-
选择平台而非职位。进入能够提供最顶级资源(算力、数据、人才密度)的平台,参与定义行业标准或开创性项目。
-
声誉杠杆。将个人声誉(论文、开源项目)作为核心筹码,直接与顶级机构的决策者对话,争取定制化的职位和资源。
-
构建生态。从解决单个问题,转向构建一个能够吸引其他顶尖人才的平台或生态系统。
-
6.2.2 中坚力量 (Experienced Professionals)
-
核心目标。实现能力复利。
-
策略。
-
T型能力深化。在保持技术广度的同时,选择一个垂直行业(如金融、医疗、制造)进行深度钻研,成为“AI+行业”的解决方案专家。
-
产品化思维。将自己的解决方案能力,沉淀为可复用的框架、工具或产品,提升个人价值的杠杆。
-
建立全球ID。有意识地参与至少一个跨国项目或国际开源社区,让自己的能力被全球市场“看见”。
-
6.2.3 入行/转行者 (Newcomers)
-
核心目标。找到高价值切入点。
-
策略。
-
避开“红海”入口。避开那些最容易被AI替代的初级岗位(如数据标注、简单脚本编写),直接从“AI+应用”的交叉点切入。
-
项目驱动学习。用一个完整的、能解决真实问题的端到端项目,来替代零散的课程学习。一个高质量的GitHub项目,胜过一份平庸的学历。
-
跟对人和社区。找到所在领域的活跃开源社区和关键人物,通过贡献代码、撰写文档等方式,快速融入技术前沿。
-
6.3 中国市场的特殊机遇
对于身在中国的技术从业者,全球化配置并不意味着一定要“走出去”。中国独特的市场环境,也孕育了差异化的机会。
-
“效率优化型”创新。在算力受限的背景下,如何在算法和工程层面做到极致的效率优化,本身就是一个巨大的技术挑战和市场机会。能将大模型推理成本降低一个数量级的工程师,其价值不言而喻。
-
“AI+实体经济”的深度融合。中国拥有全球最完整的工业门类。将AI应用于工业质检、供应链管理、智能制造等领域,存在海量的、尚未被充分挖掘的场景。
-
国产化生态位。随着国产硬件与软件生态的逐步成熟,熟悉并能驾驭这套“新范式”的人才,将获得先发优势和结构性红利。
结论
我们正处在一个深刻的转折点。AI作为人力定价器的角色,将越来越清晰。它奖励那些能够进行系统性思考、跨界整合、并主动进行全球化配置的个体;同时,它也在无情地淘汰那些固守单一技能、依赖地域壁垒的从业者。
未来的职业竞争,不再是简单的“人与人”的竞争,甚至不是“人与AI”的竞争。它是一场**“懂得如何与AI协同的全球化个人”与“固守本地化岗位的传统从业者”**之间的竞争。
核心的转变,不在于你是否要离开当前的城市或国家。而在于你是否开始用一种全新的、全球化的视角,来审视和管理自己最重要的资产——你的智力资本。从今天起,停止仅仅“找一份工作”,开始主动设计属于你自己的全球价值曲线。
📢💻 【省心锐评】
AI时代,个人价值不再由雇主单一定价。你的职业安全感,源于你将自身技能组合在全球市场中进行动态配置与变现的能力。停止线性攀爬,开始构建你的全球智力资本投资组合。
更多推荐




所有评论(0)