2025工业革命!智能体十大前沿应用,引领制造业智能化转型新潮流!
工业智能体是融合信息技术、自动化技术与人工智能的创新型工业智能化系统,正成为推动制造业从自动化向智能化深度跃迁的核心引擎。它依托大语言模型、知识图谱、强化学习等关键技术,构建起“感知—认知—决策—执行”的完整闭环体系,实现柔性生产调度与数据驱动决策,更是国家推进制造业数字化转型和“人工智能+”行动计划的核心抓手,为产业高质量发展注入强劲动力。
工业智能体是融合信息技术、自动化技术与人工智能的创新型工业智能化系统,正成为推动制造业从自动化向智能化深度跃迁的核心引擎。它依托大语言模型、知识图谱、强化学习等关键技术,构建起“感知—认知—决策—执行”的完整闭环体系,实现柔性生产调度与数据驱动决策,更是国家推进制造业数字化转型和“人工智能+”行动计划的核心抓手,为产业高质量发展注入强劲动力。
1、工业智能体的核心定义与价值内核
智能体(Agent)并非全新概念,指能够感知环境并主动采取行动以达成特定目标的代理体,可表现为软件系统、硬件设备或一体化解决方案,核心具备自主性、适应性与交互协作能力。随着大模型在理解、生成、推理及可控性方面的持续突破,智能体被赋予了“自主规划+多任务协同+持续进化”的进阶能力,使其在工业场景的应用价值得到爆发式释放。
工业智能体则是智能体技术在工业领域的深度落地,通过融合先进信息技术、自动化技术与人工智能技术,对生产设备、工艺流程、物流管理、运维服务等全链条环节进行智能化控制与优化。它以企业信息化、数字化、智能化建设为基础,不仅能显著提升生产效率与产品质量,还能有效降低生产成本与资源消耗,帮助企业构建差异化竞争优势。
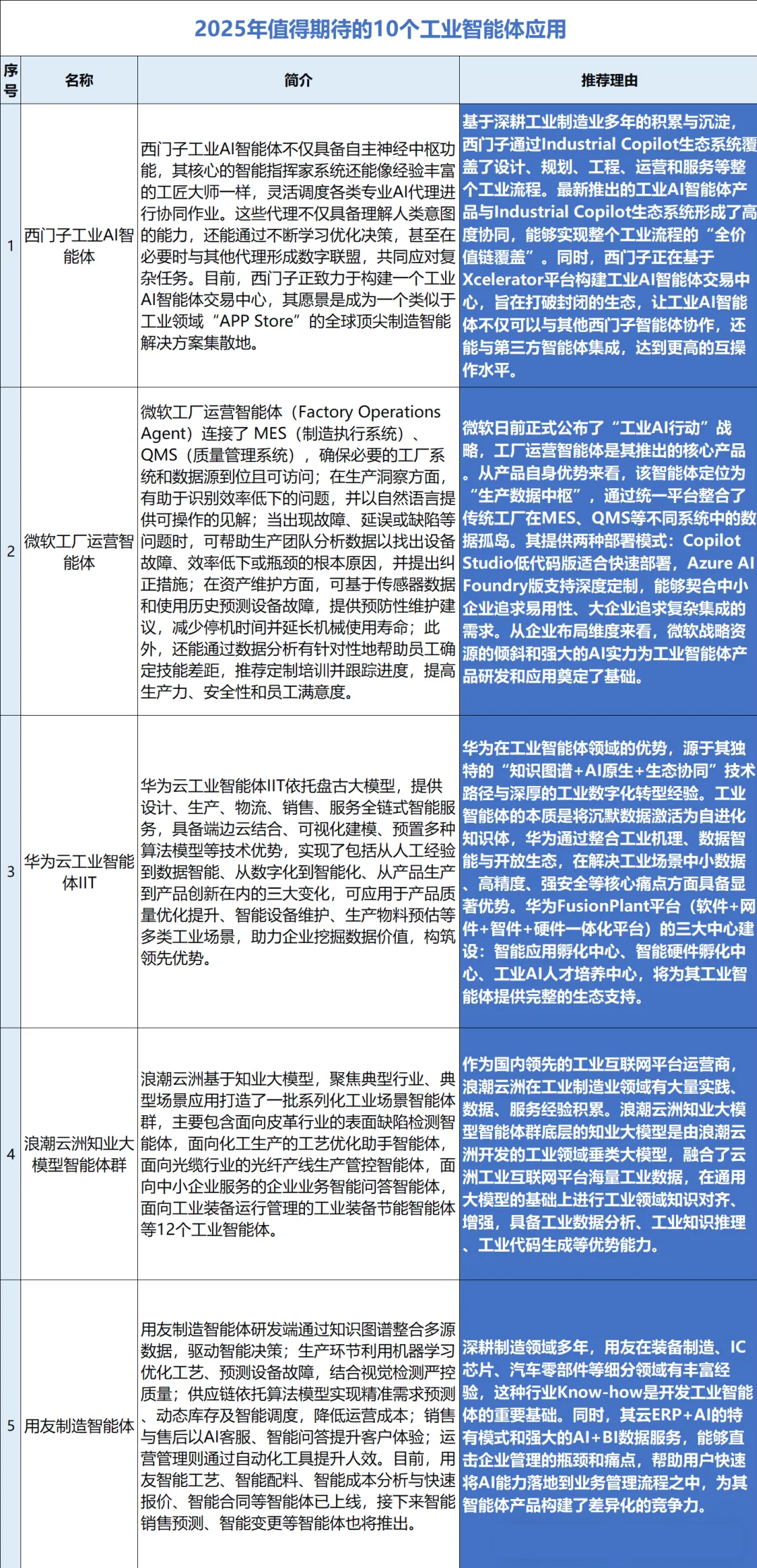
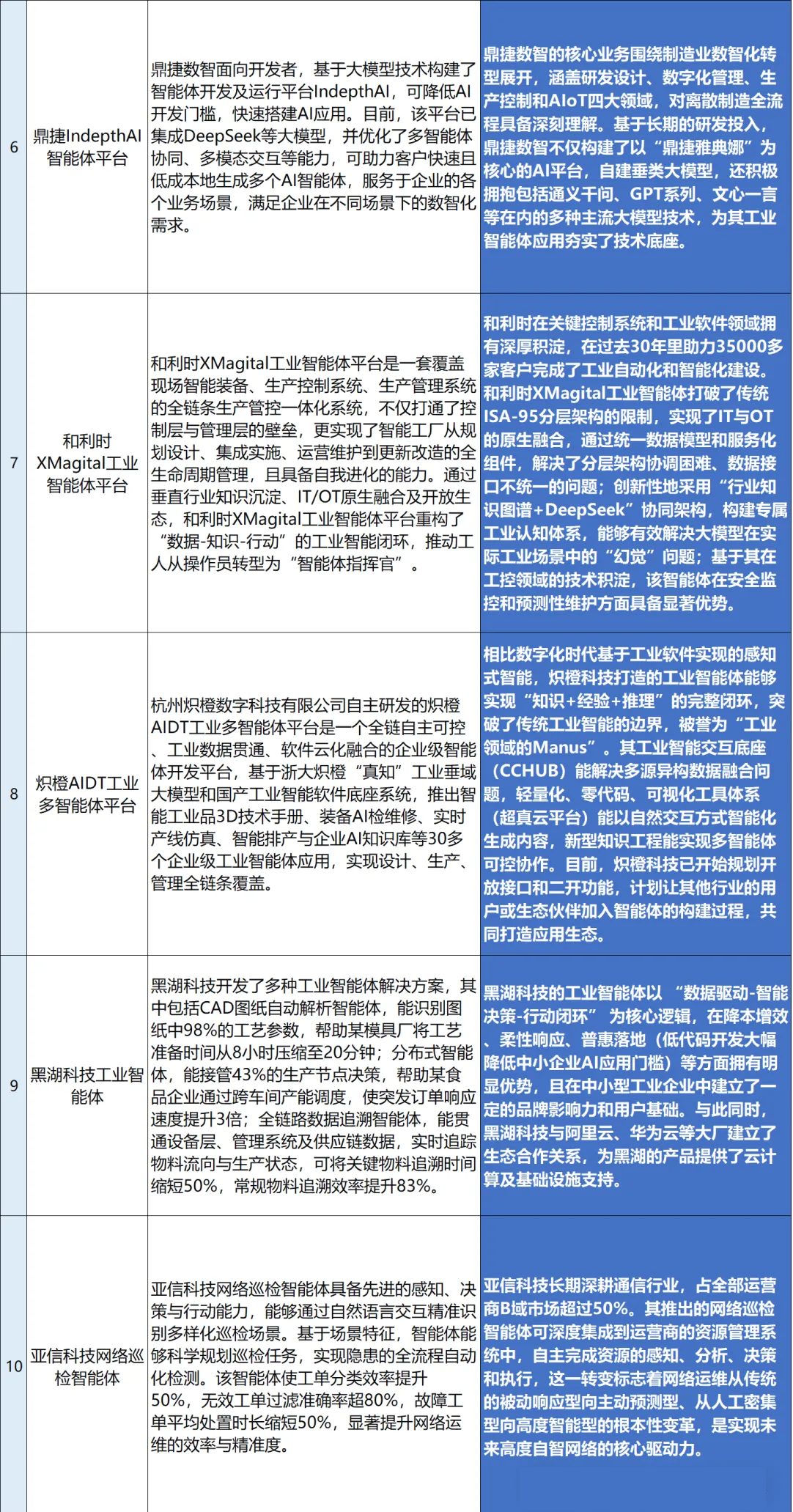
《中国电子报》组织的“AI+制造深度调研行”显示,工业智能体已成为业界高度关注的前沿趋势,众多企业纷纷加大探索与布局力度。基于市场实践与技术成熟度,以下10个工业智能体应用凭借突出的创新能力与落地效果,成为2025年值得重点期待的标杆案例。


2、工业智能体引领制造业变革的三大核心逻辑
6月6日,工业和信息化部两化融合工作领导小组审议的《工业和信息化部信息化和工业化融合2025年工作要点》明确提出,要以工业智能体为抓手深化人工智能工业应用,带动工业数据集、工业大模型创新迭代。这一举措既是落实国务院《制造业数字化转型行动方案》和“人工智能+”行动计划的关键步骤,更源于工业智能体对传统工业制造运行模式的根本性变革,具体体现在三个维度:
从“自动化”到“智能化”的质效跃迁
传统工业自动化依赖固定流程与规则驱动的程序执行,系统仅能被动响应预设指令。工业智能体则通过大语言模型、知识图谱、强化学习等技术,构建起“感知—认知—决策—执行”的闭环体系,具备了自学习、自适应、自进化的核心能力,能够根据实时工况变化主动调整策略。人机交互模式也随之升级,自然语言处理技术让“命令行”操作转变为“对话式”交互,工人从重复操作者转型为“智能体指挥官”,大幅降低了操作门槛。
让“柔性生产”与“协同制造”成为常态
工业智能体可实时采集并分析产线设备、物料供应、市场需求等多维度数据,灵活调整生产计划与工艺参数,显著提升产线对市场波动的响应速度,实现“按需制造、快速切换”的柔性生产目标。同时,多智能体协同机制打破了传统集中控制的局限,通过构建分布式协作网络,使生产调度、物流配送、质量监控等多个环节实现自主协同,大幅提升了生产系统的灵活性与抗风险能力。
驱动决策从“经验依赖”转向“数据驱动”
工业智能体能够整合设备运行数据、供应链动态、市场趋势等多维度信息,通过算法模型生成精准的预测分析结果,为管理者提供前瞻性、科学性的业务决策支持。这种以数据为核心的决策模式,摆脱了对人工经验的过度依赖,有效降低了决策失误率,帮助企业在产能规划、库存管理、设备维护等关键环节抢占先机,提升整体运营效率。
此外,工业智能体还在生态构建与技术普惠方面持续突破。越来越多的企业推出低代码、零代码开发平台,降低了中小企业的AI应用门槛;同时通过开放接口、生态合作等方式,推动跨行业、跨领域的智能体协同发展,加速形成“共建共享”的产业生态,为制造业智能化转型提供更广阔的发展空间。
如何学习AI大模型?
大模型时代,火爆出圈的LLM大模型让程序员们开始重新评估自己的本领。 “AI会取代那些行业?”“谁的饭碗又将不保了?”等问题热议不断。
不如成为「掌握AI工具的技术人」,毕竟AI时代,谁先尝试,谁就能占得先机!
想正式转到一些新兴的 AI 行业,不仅需要系统的学习AI大模型。同时也要跟已有的技能结合,辅助编程提效,或上手实操应用,增加自己的职场竞争力。
但是LLM相关的内容很多,现在网上的老课程老教材关于LLM又太少。所以现在小白入门就只能靠自学,学习成本和门槛很高
那么针对所有自学遇到困难的同学们,我帮大家系统梳理大模型学习脉络,将这份 LLM大模型资料 分享出来:包括LLM大模型书籍、640套大模型行业报告、LLM大模型学习视频、LLM大模型学习路线、开源大模型学习教程等, 😝有需要的小伙伴,可以 扫描下方二维码领取🆓↓↓↓

学习路线

第一阶段: 从大模型系统设计入手,讲解大模型的主要方法;
第二阶段: 在通过大模型提示词工程从Prompts角度入手更好发挥模型的作用;
第三阶段: 大模型平台应用开发借助阿里云PAI平台构建电商领域虚拟试衣系统;
第四阶段: 大模型知识库应用开发以LangChain框架为例,构建物流行业咨询智能问答系统;
第五阶段: 大模型微调开发借助以大健康、新零售、新媒体领域构建适合当前领域大模型;
第六阶段: 以SD多模态大模型为主,搭建了文生图小程序案例;
第七阶段: 以大模型平台应用与开发为主,通过星火大模型,文心大模型等成熟大模型构建大模型行业应用。

👉学会后的收获:👈
• 基于大模型全栈工程实现(前端、后端、产品经理、设计、数据分析等),通过这门课可获得不同能力;
• 能够利用大模型解决相关实际项目需求: 大数据时代,越来越多的企业和机构需要处理海量数据,利用大模型技术可以更好地处理这些数据,提高数据分析和决策的准确性。因此,掌握大模型应用开发技能,可以让程序员更好地应对实际项目需求;
• 基于大模型和企业数据AI应用开发,实现大模型理论、掌握GPU算力、硬件、LangChain开发框架和项目实战技能, 学会Fine-tuning垂直训练大模型(数据准备、数据蒸馏、大模型部署)一站式掌握;
• 能够完成时下热门大模型垂直领域模型训练能力,提高程序员的编码能力: 大模型应用开发需要掌握机器学习算法、深度学习框架等技术,这些技术的掌握可以提高程序员的编码能力和分析能力,让程序员更加熟练地编写高质量的代码。

1.AI大模型学习路线图
2.100套AI大模型商业化落地方案
3.100集大模型视频教程
4.200本大模型PDF书籍
5.LLM面试题合集
6.AI产品经理资源合集
👉获取方式:
😝有需要的小伙伴,可以保存图片到wx扫描二v码免费领取【保证100%免费】🆓

更多推荐


所有评论(0)