太刺激了,老司机们又有新福利神器了
今天这款电脑神器相信是每一位老司机梦寐以求的,无论你是职场老炮还是刚毕业的新手,它会让你感受到什么是真正的效率和自由。这款神器叫爱派(AiPy),用Python Use,给AI装上双手,开放源码、本地部署,除了帮你思考,更能帮你干活,成为您的超级人工智能助手。你只要说出你的想法,爱派帮你分析本地数据,操作本地应用,给你最终结果。我可以毫不夸张的说它是“最强电脑私人助理”。
今天这款电脑神器相信是每一位老司机梦寐以求的,无论你是职场老炮还是刚毕业的新手,它会让你感受到什么是真正的效率和自由。
这款神器叫爱派(AiPy),用Python Use,给AI装上双手,开放源码、本地部署,除了帮你思考,更能帮你干活,成为您的超级人工智能助手。你只要说出你的想法,爱派帮你分析本地数据,操作本地应用,给你最终结果。我可以毫不夸张的说它是“最强电脑私人助理”。

爱派(AiPy)丨本地 Manus
支持Windows和macOS系统安装
地址:https://www.aipyaipy.com
当你真正使用研究过它,你就会深刻的体验到它就是一个可以让你偷懒的神器,也是一个让你比别人更厉害的工具,不用特殊网络,国内直接就能用,我经常用它来研究分析股票、批量处理图片、生成PPT···

01、先来制作一个PPT
在智能集市中下载安装“PPT生成”,就可以在主页搜索页直接使用了。

然后输入你需要生成的PPT内容介绍。一般来说一句话就足够了,当然你也可以输入的内容更详细一些。

简直不敢相信,几秒钟就搞定了,比起市面上其他Ai工具速度都要快呢,除了速度我们可以看下它的效果。PPT制作好之后你可以直接点击下载,更懒的人可以直接让它帮你制作完成放在桌面或者其他文件夹。

一共生成了27页PPT,无论是排版还是生成的内容质量肯定比我们普通人自己制作的要好得多啊。



尤其是现在学校经常会给孩子和家长留作业,让孩子制作一个PPT来展示自己周末出游或者其他课程活动的汇报,不会做的家长学生们可以输入自己的需求来制作,然后通过Office或者WPS修改图片文字。
02、批量修改美化图片
这个功能真的是太方便了,不用你去安装任何工具,也不用你去浏览器寻找图片修改美化网站去操作,只需要把需求输入就可以自动完成。无论是修改尺寸,还是修改图片风格,或者添加水印,去除水印···都可以自动化完成,这效率真的是没话说。

几秒钟就轻松搞定了。接下来我们看看它的效果,是否已经将尺寸修改并给图片添加了水印呢。


文件夹自动增加了处理后的图片,对我们原来的图片也进行了保留。

其实除了处理图片,对于电脑中的文件或者文件夹都可以处理,尤其是那种需要批量处理的任务而言,极大的节省时间。
03、重磅来了,量化分析股票
想要使用这个功能,同样我们需要在智能体集市中安装“量化研究”,它拥有美股、港股、A股所有上市公司历史股价数据,包括公开交易数据、财务数据等,重点是其他平台分析是需要收费它,它完全免费使用。这对于很多炒股的老司机们算是重磅福利了。

相信很多人最近都比较关注“小米”的股价吧,因为小米汽车起火事件以及各种交通事故和网友们对小米的网络评价风波,现在很多股民都关注小米的股价。正好让爱派帮忙分析一下。
输入需求之后,记得开启“量化研究”智能插件。

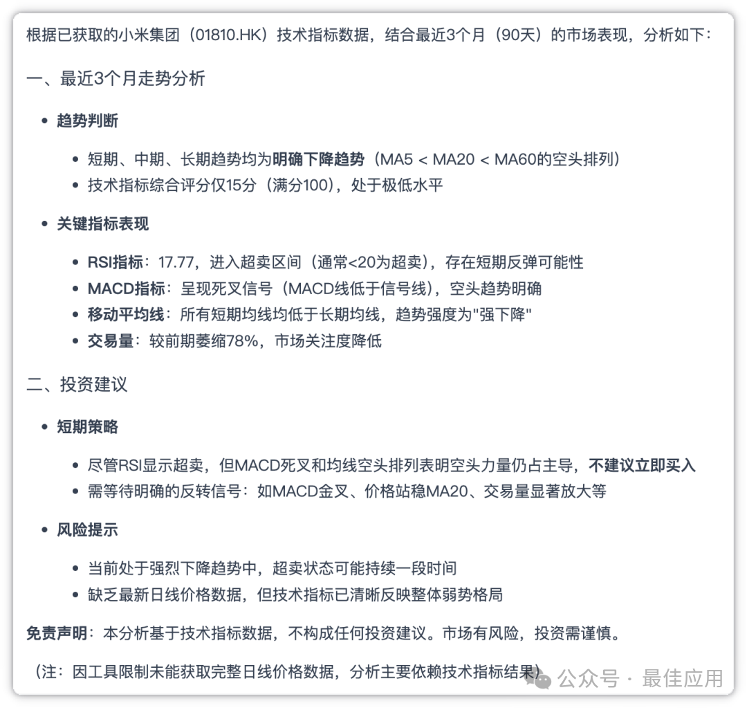
很快就给出了技术面分析,技术层面直接将短期、中期、长期都给了参考。都呈现下降趋势,关键指标以及交易量和综合评分,给出的结果是强烈不推荐,老司机们应该知道都怎么做了吧。

为了决策更正确,我们还可以让AiPy分析小米股票最近3个月或者多个月的走势。除了趋势判断外,关键指数更加清晰,投资建议也更详细了,不过任何工具都只是辅助,还是需要大家自己认真理性判断。

其实除了这些功能外,还有文字生成语音文件,以及上传视频分析视频内容和全自动控制安卓手机功能都是超级实用的。
看到这里估计老司机们都已经迫不及待的想要尝试了。现在注册,填写我的邀请码:SEzb,还能免费额外领取350万Tokens。
AiPy下载地址:
https://www.aipyaipy.com
开源地址:
https://github.com/knownsec/aipyapp
长按下面二维码进入交流群

更多推荐



所有评论(0)