【必学收藏】Transformer揭秘:AI大模型的注意力机制与架构解析
本文深入浅出介绍了Transformer技术,重点解析了注意力机制如何解决传统模型的长距离依赖问题。通过自注意力和多头注意力的生动比喻,展示了Transformer高效处理语言信息的方式。详细阐述了编码器-解码器架构及其三种变体在不同AI大模型中的应用,揭示了Transformer作为当前人工智能基石技术的重要性,为理解ChatGPT等大模型提供了清晰的技术路线图。
前言
想象你在读一本复杂的小说,如果只能逐字阅读,理解故事会非常困难。
但如果你能一眼扫过整段文字,瞬间抓住角色关系、情节转折和隐藏线索,阅读效率将大幅提升——这就是AI大模型(如ChatGPT)中的Transformer技术的核心能力。通过注意力机制,Transformer让机器可以像人类一样“一目十行”,同时处理大量信息并精准捕捉重点。
本文将用最通俗易懂的语言和生动的比喻,带你轻松揭开Transformer的神秘面纱,即使你没有任何技术背景,也能看明白!

Transformer之前的世界:机器如何理解语言?
在Transformer横空出世之前,机器理解人类语言的过程可谓步履维艰。
想象一下,你让一个记性不太好的人去听一段很长的故事,他可能会记住开头的一些片段,但听到后面,很可能就忘了前面讲了些什么。

早期的语言模型,比如循环神经网络(RNN)和长短期记忆网络(LSTM),就有点像这位记性不太好的人。
它们在处理长句子或段落时,往往难以捕捉到相隔较远的词语之间的关联,也就是所谓的“长距离依赖问题”。
这就好比翻译一句话:“我今天早上在公园里看到一只非常可爱的猫,它正懒洋洋地趴在长椅上晒太阳。”
当机器翻译到“它”的时候,如果忘记了前面提到的“猫”,就很难准确理解“它”指代的是什么。
这些早期的模型通常是按顺序逐个词语地处理文本,就像我们一个字一个字地阅读。这种方式虽然符合直觉,但在处理大量文本时效率不高,而且“遗忘”问题始终是个难以逾越的障碍。人们一直在寻找一种更有效、更强大的方法,让机器能够真正“理解”语言的细微之处和复杂联系。

Transformer 的“超能力”——注意力机制
什么是注意力机制?
想象你在热闹的家庭聚餐上,七大姑八大姨同时说话。这时表哥突然问:“刚才说哪家火锅店排队三小时?” 你的大脑不会傻乎乎地回忆每个人说的每个字,而是立刻抓住“火锅店”“排队”“三小时” 这些关键词 —— 这就是 Transformer 的 “注意力机制” 在现实中的影子。
人的大脑会自动忽略无关内容,重点关注关键句子或词汇。这种 “选择性关注重要信息” 的能力,就是注意力机制的核心。

在 Transformer 中,注意力机制的作用是:让模型在处理信息(如文字、图像)时,判断哪些部分更重要,并分配更多 “注意力” 去分析它们的关系。
自注意力机制(Self-Attention):自己和自己比,找内部关系
假设你要分析一句话 “小明今天买了苹果,他说很甜”。
首先把句子进行拆解,例如:[“小明”, “今天”, “买了”, “苹果”, “,”, “他”, “说”, “很”, “甜”]
自注意力机制会让每个词 “回头看” 句子中的其他词,计算它们之间的关联程度。
- 比如 “他” 指的是 “小明”,所以这两个词的关联度很高;
- “苹果” 和 “甜” 的关联度也很高,因为苹果的特点是甜。
通过这种 “内部对比”,模型能理解句子中各个词的依赖关系,避免误解。
核心角色:Q、K、V 三兄弟(提问、匹配、抓重点)
例如,当模型处理 “苹果” 这个词时,如何通过自注意力机制理解它和其他词的关系?
1.Query(查询):定位问题(我想知道“苹果”和其他词有多相关?)。
每个词举着小喇叭问:“谁和我有关?”
例:“苹果”会问:“‘小明’、‘今天’、‘买了’……‘甜’哪个和我相关?”
2.Key(键):提供匹配线索(其他词的“特征标签”,用于和Q匹配,并把“分数”变成 “注意力权重”)。
其他词亮起身份牌:“我和你有__关系!”
例:“小明”亮起20分,“买了”亮起60分,“甜”亮起80分。
3.Value(值):综合信息(匹配成功后,提供具体的细节内容)。
根据得分组队,形成新表达:“苹果(可食用/甜味)”。

这样一来,即使相关的词语在句子中相隔很远,Transformer也能有效地捕捉到它们之间的联系,完美解决了前面提到的“长距离依赖问题”。
总结一下自注意力机制的优势:
- 完美解决长距离依赖:能发现“虽然……但是”这类相隔很远的逻辑关系;
- 并行化优势:允许对整个序列进行并行处理,而不是像传统RNN那样按顺序逐个处理;
- 动态权重:通过Softmax归一化注意力权重,突出关键信息。例如,处理“他说很甜”时,“他”的权重会集中在“小明”,“甜”的权重会集中在“苹果”。
多头注意力机制(Multi-Head Attention):用多个视角看问题
为了让注意力机制发挥出更强大的威力,Transformer还引入了一个巧妙的设计,叫做“多头注意力机制”(Multi-Head Attention)。这又是什么意思呢?
“多头” 就像多个不同的 “观察者” 同时看同一段信息,但各自关注不同的角度。
- 每个 “头”(Head)独立运行注意力机制,提取不同的特征:
- 第一个 “头” 可能关注语法关系,判断哪个词是主语,哪个词是谓语(如 “小明” 是主语,“买” 是谓语);
- 第二个 “头” 可能关注语义关系,看看哪些词在意思上比较接近(如 “苹果” 和 “水果” 的类别关联);
- 第三个 “头” 可能关注上下文逻辑(如 “苹果” 和 “很甜” 的逻辑关系);
- ……
每个“头”都会独立地进行注意力计算,产生自己的一份“注意力分配方案”。最后,将这些来自不同“头”的注意力信息整合起来,让模型从多个维度理解信息,从而获得对文本更丰富、更深刻、更细致的理解。

这种多角度的观察方式,使得Transformer能够捕捉到文本中更多元、更复杂的特征和依赖关系,显著提升了模型的性能。
多头注意力的设计哲学:
- 多个「思维通道」并行工作;
- 每个通道捕捉不同类型的关联;
- 组合后的信息更全面、更接近人类思维方式。
这种设计让AI像拥有多维度认知的超能力,既能看清文字的「骨骼结构」,又能感知「情感脉络」,最终实现真正的语境理解。
自注意力 vs. 多头注意力:核心区别总结

总的来说,
- 自注意力:让模型学会 “前后联系”,理解信息内部的逻辑;
- 多头注意力:让模型学会 “从不同角度思考”,避免单一视角的局限。
两者结合,让 Transformer 像人类一样,既能 “聚焦重点”,又能 “全面分析”,这也是它在 ChatGPT 等大模型中表现强大的关键原因之一。
如果用一句话概括:自注意力是 “思考的基础”,多头注意力是 “思考的深度”。
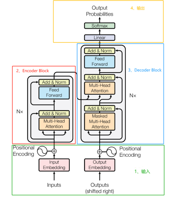
“黄金搭档”:编码器 + 解码器
理解了注意力机制后,我们再来看看Transformer的整体架构。通常,一个完整的Transformer模型由两个主要部分组成:编码器(Encoder)和解码器(Decoder)。

Transformer 架构
Transformer 架构左半边红框部分是编码器,任务是将输入序列映射到连续表示序列,然后将其输入到解码器中。右半边蓝框部分是解码器,它接收编码器的输出以及前一时间步骤的解码器输出,以生成输出序列。
简单来讲,编码器负责理解输入,解码器负责生成输出。
你可以把它们想象成米其林餐厅的后厨烹饪流程。

编码器:把 “食材” 变成 “料理秘方”
编码器就像厨房里的 “预处理大师”,专门负责拆解和分析顾客的需求。比如,顾客点了一道 “宫保鸡丁盖浇饭”,编码器的任务是把原始食材(输入文本)处理成标准半成品:
第一步:清洗切配食材(分词)编码器接收到任务后先把食材进行拆分:鸡肉、花生米、辣椒、米饭…… 这样能让后续处理更方便(对应到 Transformer 中,就是把句子拆分成一个个词语)。
第二步:给食材贴标签(嵌入编码)它会给每种食材贴上“特性标签”,例如鸡肉是蛋白质来源、花生米口感酥脆、辣椒能增添辣味。(这一步是给每个词语分配一个“数字标签”,表示词语的含义、词性等信息)。
第三步:研究食材搭配(自注意力机制)编码器会思考这些食材之间的关系:鸡肉要先腌制,花生米要最后放才够脆,辣椒和鸡肉是经典搭配。通过这种分析,它会生成一份详细的 “料理秘方”(特征向量),记录食材处理的先后顺序和组合方式。
也就是说,编码器负责阅读和深刻理解原始文本,利用自注意力机制,仔细分析每个词语的含义、句子结构以及词语之间的各种联系。经过一番深度“思考”后,编码器会将对整段内容的透彻理解,浓缩成一种机器能够明白的内部“含义表示”。
解码器:用 “秘方” 做出 “美味菜肴”
解码器是 “烹饪大师”,拿到编码器的 “秘方” 后,开始动手制作菜品:
第一步:领取秘方(获取编码器输出)解码器厨师拿到 “料理秘方”,了解到宫保鸡丁盖饭的核心要素和处理要点(接收编码器生成的特征向量)。
第二步:逐步烹饪(自回归生成)按照秘方一步步操作:先炒鸡肉、加入辣椒翻炒、撒上花生米,最后盛上米饭(从空白开始,逐个生成目标词语,组成完整句子)。
第三步:边做边检查(交叉注意力机制)烹饪过程中,解码器厨师会不断对照 “秘方”(编码器输出),确保每一步符合要求;同时观察已经做好的部分,比如鸡肉有没有炒老、米饭是否温热,保证整道菜色香味俱全。在 Transformer 中,解码器同样也会运用注意力机制,生成每个词语时会同时参考编码器的信息和已经生成的词语,保证输出合理通顺。
关键差异对照表(用日常场景类比)

编码器:像一个 “理解大师”,把复杂的信息 “吃透”,转化为机器能处理的 “精华”;
解码器:像一个 “创作大师”,用 “精华” 创造出符合要求的新内容。
两者配合,让 Transformer 既能 “理解世界”,又能 “表达想法”。
Transformer 架构最初被设计为编码器-解码器(Encoder-Decoder)结构,典型的应用包括Google 原始 Transformer 论文中的翻译模型(2017)、T5(Text-to-Text Transfer Transformer),但它并非仅有一种形态。根据任务需求,其架构还可以灵活调整为仅编码器架构(Encoder-only)、仅解码器架构(Decoder-only)。
仅编码器架构(Encoder-Only):
工作模式:只有编码器,专注理解文本,输出的是文本的“深度解析报告”(每个词的上下文含义);
适用场景:文本分类、情感分析、实体识别;
就好比厨师仅对食材进行预处理,不会真正烹饪,但是能分析出这是"川菜"配方,还是“粤菜配方”;
代表模型:BERT、RoBERTa。
仅解码器架构(Decoder-Only):
工作模式:只有解码器,专注生成文本,根据上文预测下一个词
适用场景:聊天对话、故事创作、代码生成;
就好似厨师面前有个门帘,每次只拉开一点看到当前食材,必须边做边猜下一步,永远不知道完整菜谱,合适做“创意料理”;
代表模型:ChatGPT系列、DeepSeek。
总结
Transformer 就像一台“多线程大脑”,能同时分析所有信息、抓住重点,并快速生成结果。
当然,Transformer也并非完美无缺,例如它在处理极长文本时仍面临计算量和内存消耗的挑战,对于某些需要精细逻辑推理的任务也可能力不从心。
但毫无疑问,它的设计让 AI 大模型变得更聪明、更高效,成为当前人工智能的基石技术。
可以说,Transformer的出现,为人工智能的发展打开了一扇新的大门,推动AI进入了一个以大规模预训练模型为核心的新时代。
希望通过这篇科普文章,你对Transformer有了一个更清晰、更亲切的认识。虽然它的内部细节依然复杂,但理解了它的核心思想和工作原理,你就能更好地欣赏那些令人惊叹的AI应用背后的智慧与奥秘。
普通人如何抓住AI大模型的风口?
为什么要学AI大模型
当下,⼈⼯智能市场迎来了爆发期,并逐渐进⼊以⼈⼯通⽤智能(AGI)为主导的新时代。企业纷纷官宣“ AI+ ”战略,为新兴技术⼈才创造丰富的就业机会,⼈才缺⼝将达 400 万!
DeepSeek问世以来,生成式AI和大模型技术爆发式增长,让很多岗位重新成了炙手可热的新星,岗位薪资远超很多后端岗位,在程序员中稳居前列。

与此同时AI与各行各业深度融合,飞速发展,成为炙手可热的新风口,企业非常需要了解AI、懂AI、会用AI的员工,纷纷开出高薪招聘AI大模型相关岗位。
AI大模型开发工程师对AI大模型需要了解到什么程度呢?我们先看一下招聘需求:

知道人家要什么能力,一切就好办了!我整理了AI大模型开发工程师需要掌握的知识如下:
大模型基础知识
你得知道市面上的大模型产品生态和产品线;还要了解Llama、Qwen等开源大模型与OpenAI等闭源模型的能力差异;以及了解开源模型的二次开发优势,以及闭源模型的商业化限制,等等。

了解这些技术的目的在于建立与算法工程师的共通语言,确保能够沟通项目需求,同时具备管理AI项目进展、合理分配项目资源、把握和控制项目成本的能力。
产品经理还需要有业务sense,这其实就又回到了产品人的看家本领上。我们知道先阶段AI的局限性还非常大,模型生成的内容不理想甚至错误的情况屡见不鲜。因此AI产品经理看技术,更多的是从技术边界、成本等角度出发,选择合适的技术方案来实现需求,甚至用业务来补足技术的短板。
AI Agent
现阶段,AI Agent的发展可谓是百花齐放,甚至有人说,Agent就是未来应用该有的样子,所以这个LLM的重要分支,必须要掌握。
Agent,中文名为“智能体”,由控制端(Brain)、感知端(Perception)和行动端(Action)组成,是一种能够在特定环境中自主行动、感知环境、做出决策并与其他Agent或人类进行交互的计算机程序或实体。简单来说就是给大模型这个大脑装上“记忆”、装上“手”和“脚”,让它自动完成工作。
Agent的核心特性
自主性: 能够独立做出决策,不依赖人类的直接控制。
适应性: 能够根据环境的变化调整其行为。
交互性: 能够与人类或其他系统进行有效沟通和交互。

对于大模型开发工程师来说,学习Agent更多的是理解它的设计理念和工作方式。零代码的大模型应用开发平台也有很多,比如dify、coze,拿来做一个小项目,你就会发现,其实并不难。
AI 应用项目开发流程
如果产品形态和开发模式都和过去不一样了,那还画啥原型?怎么排项目周期?这将深刻影响产品经理这个岗位本身的价值构成,所以每个AI产品经理都必须要了解它。

看着都是新词,其实接触起来,也不难。
从0到1的大模型系统学习籽料
最近很多程序员朋友都已经学习或者准备学习 AI 大模型,后台也经常会有小伙伴咨询学习路线和学习资料,我特别拜托北京清华大学学士和美国加州理工学院博士学位的鲁为民老师(吴文俊奖得主)
给大家准备了一份涵盖了AI大模型入门学习思维导图、精品AI大模型学习书籍手册、视频教程、实战学习等录播视频 全系列的学习资料,这些学习资料不仅深入浅出,而且非常实用,让大家系统而高效地掌握AI大模型的各个知识点。

这份完整版的大模型 AI 学习资料已经上传CSDN,朋友们如果需要可以微信扫描下方CSDN官方认证二维码免费领取【保证100%免费】
适学人群
应届毕业生: 无工作经验但想要系统学习AI大模型技术,期待通过实战项目掌握核心技术。
零基础转型: 非技术背景但关注AI应用场景,计划通过低代码工具实现“AI+行业”跨界。
业务赋能突破瓶颈: 传统开发者(Java/前端等)学习Transformer架构与LangChain框架,向AI全栈工程师转型。
AI大模型系统学习路线
在面对AI大模型开发领域的复杂与深入,精准学习显得尤为重要。一份系统的技术路线图,不仅能够帮助开发者清晰地了解从入门到精通所需掌握的知识点,还能提供一条高效、有序的学习路径。
- 基础篇,包括了大模型的基本情况,核心原理,带你认识了解大模型提示词,Transformer架构,预训练、SFT、RLHF等一些基础概念,用最易懂的方式带你入门AI大模型
- 进阶篇,你将掌握RAG,Langchain、Agent的核心原理和应用,学习如何微调大模型,让大模型更适合自己的行业需求,私有化部署大模型,让自己的数据更加安全
- 项目实战篇,会手把手一步步带着大家练习企业级落地项目,比如电商行业的智能客服、智能销售项目,教育行业的智慧校园、智能辅导项目等等

但知道是一回事,做又是另一回事,初学者最常遇到的问题主要是理论知识缺乏、资源和工具的限制、模型理解和调试的复杂性,在这基础上,找到高质量的学习资源,不浪费时间、不走弯路,又是重中之重。
AI大模型入门到实战的视频教程+项目包
看视频学习是一种高效、直观、灵活且富有吸引力的学习方式,可以更直观地展示过程,能有效提升学习兴趣和理解力,是现在获取知识的重要途径

光学理论是没用的,要学会跟着一起敲,要动手实操,才能将自己的所学运用到实际当中去,这时候可以搞点实战案例来学习。
海量AI大模型必读的经典书籍(PDF)
阅读AI大模型经典书籍可以帮助读者提高技术水平,开拓视野,掌握核心技术,提高解决问题的能力,同时也可以借鉴他人的经验。对于想要深入学习AI大模型开发的读者来说,阅读经典书籍是非常有必要的。
600+AI大模型报告(实时更新)
这套包含640份报告的合集,涵盖了AI大模型的理论研究、技术实现、行业应用等多个方面。无论您是科研人员、工程师,还是对AI大模型感兴趣的爱好者,这套报告合集都将为您提供宝贵的信息和启示。
AI大模型面试真题+答案解析
我们学习AI大模型必然是想找到高薪的工作,下面这些面试题都是总结当前最新、最热、最高频的面试题,并且每道题都有详细的答案,面试前刷完这套面试题资料,小小offer,不在话下

AI时代,企业最需要的是既懂技术、又有实战经验的复合型人才,**当前人工智能岗位需求多,薪资高,前景好。**在职场里,选对赛道就能赢在起跑线。抓住AI这个风口,相信下一个人生赢家就是你!机会,永远留给有准备的人。
如何获取?
这份完整版的大模型 AI 学习资料已经上传CSDN,朋友们如果需要可以微信扫描下方CSDN官方认证二维码免费领取【保证100%免费】

更多推荐


所有评论(0)