【必读】从零构建AI基础设施:大模型部署优化全指南(建议收藏)
文章系统介绍了AI基础设施的七层栈模型,详细讲解了端到端推理链路、核心开源工具选择、KV-Cache优化策略和成本控制方法。作者提供了vLLM、TGI等推理引擎和LangChain等Agent框架的实战建议,并分享了语义缓存、动态批处理等成本优化技巧。最后给出最小可用架构(MVP)实现方案,帮助读者将AI基础设施从成本中心转化为竞争优势。
0. 导读:为什么“会建架构”不等于“会建基础设施”
-
低延迟
交互式 Agent 对首 token 时间(TTFT)与端到端时延极度敏感。
-
高吞吐
大模型计算密度高,显存墙、带宽墙、调度墙层层叠加。
-
弹性+成本
GPU 单价高,需支持秒级扩缩、Spot/Preemptible 实例混部。
-
可靠性
模型崩溃、KV-Cache OOM、Agent 死循环都要能自愈。
本文从“七层栈”模型切入,逐层给出开源工具矩阵 + 生产级配置示例 + 避坑指南。
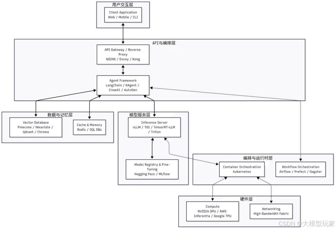
1. AI基础设施的七层栈(7-Layer Stack)

AI基础设施七层技术栈
| 层级 | 关键职责 | 典型开源/云原生工具 |
| ① 用户交互层 | 请求入口、会话保持 | 客户端应用程序,如Web、移动设备或命令行界面(CLI) |
| ② API&编排层 | 统一网关、Agent 逻辑 | API网关/反向代理(如NGINX、Envoy、Kong)和智能体框架(如LangChain、KAgent、CrewAI、AutoGen) |
| ③ 数据&记忆层 | 上下文、长期记忆 | 向量数据库(如Pinecone、Weaviate、Qdrant、Chroma)和缓存与内存(如Redis、SQL数据库) |
| ④ 模型服务层 | 加载模型、高并发推理 | 推理服务器(如vLLM、TGI、TensorRT-LLM、Triton)和模型注册与微调(如Hugging Face、MLflow) |
| ⑤ 编排&运行时 | 容器生命周期、工作流 | 容器编排(如Kubernetes)和工作流编排(如Airflow、Prefect、Dagster) |
| ⑥ 硬件加速层 | GPU/CPU/TPU 裸金属 | 计算资源(如NVIDIA GPU、AWS Inferentia、Google TPU)和网络(如高带宽网络) |
| ⑦ 观测性层 | 指标、日志、Trace | Prometheus / Grafana / Loki / OTEL |
数据流顺序:①→②→③→④→③→②→①,全程可观测(⑦)。
2. 端到端推理链路拆解(含 RAG + Agent)

推理链路
2.1 逐步分解
-
用户:提示
→ 用户输入提示信息
-
API 网关
(Kong) → 作为API的入口点,处理用户请求并将其路由到适当的服务,可做 JWT 鉴权、token 级限流。
-
Agent 框架
(KAgent/LangChain) → 负责协调和管理模型服务的调用。
-
RAG 检索
将查询向量化 → 调 Pinecone/Qdrant → 返回 Top-K 文档
-
记忆系统
→ Redis 查“相似问题是否已答”(语义缓存);PG 存长周期对话记录
-
模型路由
Router 根据“模型负载+显存余量”挑实例 → 调 vLLM;KV-Cache 复用:连续对话只算增量 token,延迟↓ 60%
-
后处理 / 工具调用
→ Agent 视情况调外部 API(查订单、发邮件)
-
流式响应
→ 网关 → 前端
-
观测性
→ Prometheus 采集“GPU 利用率、TTFT、Token/s”;Loki 聚合异常日志;Jaeger 追踪慢请求
3. 核心开源工具速查表(含生产建议)
3.1 推理引擎
| 工具 | 特点 | 建议场景 |
| vLLM | 连续批处理 + PagedAttention,吞吐↑ 2-4× | 70B+ 大模型高并发 |
| TGI | HuggingFace 官方,API 兼容 OpenAI,监控齐全 | 企业内网、合规场景 |
| TensorRT-LLM | 极致量化、层融合;构建需编译 | 在线广告、搜索等对延迟极敏感 |
| Ollama | 一条命令拉模型,支持 M1/Windows | 开发机、边缘盒子 |
vLLM 多卡启动示例(4 × A100 40G)
# tensor-parallel-size 把模型按列切分;dtype 用 float16 省显存python-m vllm.entrypoints.openai.api_server \ --model meta-llama/Llama-2-70b-chat-hf \ --tensor-parallel-size 4 \ --dtype float16 \ --max-model-len 4096 \ --gpu-memory-utilization 0.92 \ --api-key ${VLLM_API_KEY}
3.2 Agent / 链式框架
-
LangChain
生态最全,900+ 工具集成;适合快速拼装。
-
CrewAI
“角色扮演”多 Agent,支持产品经理→架构师→程序员协作。
-
AutoGen(MS)
-
群聊、辩论、反思模式,科研场景利器。
3.3 向量数据库
| 工具 | 语言 | 亮点 | 备注 |
| Qdrant | Rust | 过滤+向量混合查询、分布式 | 生产推荐 |
| Chroma | Python | 嵌入式/本地开发零依赖 | 数据≤100 万条 |
| Weaviate | Go | GraphQL 接口,支持多模态 | 企业级 |
4. KV-Cache 深度解析(常被忽视的 2-5× 提速点)
4.1 原理
Transformer 自回归解码时,每步都要用“之前所有 token”的 Key/Value。
KV-Cache 把这些向量缓存下来,新 token 只需计算自己的 K/V,复杂度从 O(n²)→O(n)。
4.2 显存占用公式(单头)
KV_cache_bytes = 2 × n_layer × n_head × d_head × seq_len × batch_size × dtype_bytes
示例:LLaMA-2-70B
- n_layer=80, d_head=128, dtype=float16 → 2×80×128×seq_len×batch×2B
- seq_len=4k, batch=16 → 约 2 GB/卡,长文本或大单批极易 OOM。
4.3 优化策略
-
Cache 量化
INT8 压缩 50% 显存,精度损失<1%。
-
Cache 卸载
把早期层卸载到 CPU / NVMe,用时再拉回。
-
滑动窗口
只保留最近 2k token,适合聊天场景。
-
PageAttention
(vLLM 已内置):按块分配,消除显存碎片。
5. 成本优化六板斧
| 手段 | 落地要点 | 节省幅度 |
| 1. 语义缓存(Redis + 向量相似) | 命中率 30-50% | 总成本↓ 20-35% |
| 2. Spot / 抢占式实例 | 批处理、离线微调 | 计算费↓ 70% |
| 3. 动态批处理 + Continuous Batching | 吞吐↑ 2-3× | 单卡成本↓ 50% |
| 4. 量化(INT8 / INT4 / GPTQ) | 显存↓ 50-75% | GPU 数↓ 一半 |
| 5. 模型路由(小模型兜底) | 80% 简单问 GPT-3.5,20% 难问 GPT-4 | 成本↓ 60% |
| 6. 按“队列深度”扩缩 | 自定义 HPA(KEDA) | 无流量时缩到 0 |
6. 可观测性与告警模板
Prometheus 采集指标示例(vLLM 已暴露 /metrics)
# P99 首 token 时间>2s 或 GPU 利用率<30% 均告警groups:-name:vllm_slorules:-alert:TTFT_Slowexpr:histogram_quantile(0.99,vllm:time_to_first_token_seconds_bucket)>2for:2mannotations:summary:"vLLM P99 首 token 延迟超 2s"-alert:GPU_LowUtilexpr:avg(nvidia_gpu_utilization_gpu)<30for:10mannotations:summary:"GPU 平均利用率低于 30%,请检查批大小或流量"
Grafana 面板核心图:
- QPS、Token/s、TTFT、GPU 显存占用、KV-Cache 命中率。
7. 生产起步:最小可用架构(MVP)
-
1 × Kong
(Ingress + 限流)
-
2 × vLLM Pod
(GPU 共享模式,单卡 24G 可跑 13B-INT8)
-
1 × Qdrant
(向量库三节点,磁盘型)
-
1 × Redis Cluster
(语义缓存 + 分布式锁)
-
Prometheus + Grafana + Loki
(观测三件套)
全部用 Helm 一键安装,<30 分钟可上线。
8. 结语:把基础设施变成竞争壁垒
AI 进入“工程化红利”阶段,会训模型不再是护城河,能把模型便宜、稳定、合规地跑到千万并发才是。 用本文的七层栈+工具矩阵,先让系统跑起来,再按“观测→ profiling → 优化”闭环持续迭代,基础设施就能从成本中心变成战略优势。
普通人如何抓住AI大模型的风口?
领取方式在文末
为什么要学习大模型?
目前AI大模型的技术岗位与能力培养随着人工智能技术的迅速发展和应用 , 大模型作为其中的重要组成部分 , 正逐渐成为推动人工智能发展的重要引擎 。大模型以其强大的数据处理和模式识别能力, 广泛应用于自然语言处理 、计算机视觉 、 智能推荐等领域 ,为各行各业带来了革命性的改变和机遇 。
目前,开源人工智能大模型已应用于医疗、政务、法律、汽车、娱乐、金融、互联网、教育、制造业、企业服务等多个场景,其中,应用于金融、企业服务、制造业和法律领域的大模型在本次调研中占比超过 30%。
随着AI大模型技术的迅速发展,相关岗位的需求也日益增加。大模型产业链催生了一批高薪新职业:
人工智能大潮已来,不加入就可能被淘汰。如果你是技术人,尤其是互联网从业者,现在就开始学习AI大模型技术,真的是给你的人生一个重要建议!
最后
只要你真心想学习AI大模型技术,这份精心整理的学习资料我愿意无偿分享给你,但是想学技术去乱搞的人别来找我!
在当前这个人工智能高速发展的时代,AI大模型正在深刻改变各行各业。我国对高水平AI人才的需求也日益增长,真正懂技术、能落地的人才依旧紧缺。我也希望通过这份资料,能够帮助更多有志于AI领域的朋友入门并深入学习。
真诚无偿分享!!!
vx扫描下方二维码即可
加上后会一个个给大家发
大模型全套学习资料展示
自我们与MoPaaS魔泊云合作以来,我们不断打磨课程体系与技术内容,在细节上精益求精,同时在技术层面也新增了许多前沿且实用的内容,力求为大家带来更系统、更实战、更落地的大模型学习体验。

希望这份系统、实用的大模型学习路径,能够帮助你从零入门,进阶到实战,真正掌握AI时代的核心技能!
01 教学内容

-
从零到精通完整闭环:【基础理论 →RAG开发 → Agent设计 → 模型微调与私有化部署调→热门技术】5大模块,内容比传统教材更贴近企业实战!
-
大量真实项目案例: 带你亲自上手搞数据清洗、模型调优这些硬核操作,把课本知识变成真本事!
02适学人群
应届毕业生: 无工作经验但想要系统学习AI大模型技术,期待通过实战项目掌握核心技术。
零基础转型: 非技术背景但关注AI应用场景,计划通过低代码工具实现“AI+行业”跨界。
业务赋能突破瓶颈: 传统开发者(Java/前端等)学习Transformer架构与LangChain框架,向AI全栈工程师转型。

vx扫描下方二维码即可
本教程比较珍贵,仅限大家自行学习,不要传播!更严禁商用!
03 入门到进阶学习路线图
大模型学习路线图,整体分为5个大的阶段:
04 视频和书籍PDF合集

从0到掌握主流大模型技术视频教程(涵盖模型训练、微调、RAG、LangChain、Agent开发等实战方向)

新手必备的大模型学习PDF书单来了!全是硬核知识,帮你少走弯路(不吹牛,真有用)
05 行业报告+白皮书合集
收集70+报告与白皮书,了解行业最新动态!
06 90+份面试题/经验
AI大模型岗位面试经验总结(谁学技术不是为了赚$呢,找个好的岗位很重要)

07 deepseek部署包+技巧大全

由于篇幅有限
只展示部分资料
并且还在持续更新中…
真诚无偿分享!!!
vx扫描下方二维码即可
加上后会一个个给大家发
更多推荐
所有评论(0)