课程学习平台--毕设附源码78920
本文设计并实现了一个基于C语言课程的智能学习平台——课程学习智能体平台,采用C#语言结合ASP.NET框架进行开发,后端使用SQL Server数据库,构建了一个功能完善、交互性强的Web学习平台。系统涵盖管理员、教师和学生三大角色,具备用户管理、课程信息维护、课件上传与下载、作业布置与提交、在线答疑、学习记录跟踪、成绩评估等多项核心功能。通过ASP.NET框架的支持,系统实现了良好的前后端分离架
目 录
本文设计并实现了一个基于C语言课程的智能学习平台——课程学习智能体平台,采用C#语言结合ASP.NET框架进行开发,后端使用SQL Server数据库,构建了一个功能完善、交互性强的Web学习平台。系统涵盖管理员、教师和学生三大角色,具备用户管理、课程信息维护、课件上传与下载、作业布置与提交、在线答疑、学习记录跟踪、成绩评估等多项核心功能。通过ASP.NET框架的支持,系统实现了良好的前后端分离架构,提升了开发效率与系统稳定性。同时,系统界面友好、操作便捷,支持多浏览器访问,满足了现代教学中对网络化、信息化学习的需求。本项目的实施不仅有效辅助了C语言课程的教学过程,提高了学生自主学习的积极性,也为教育类软件的设计与开发提供了可借鉴的技术方案。
关键词:课程学习智能体平台;C#;ASP.NET;SQL Server
Abstract
In this paper, we design and implement an intelligent learning platform based on C language courses, the course learning agent system, which is developed by using C# language combined with ASP.NET framework, and the backend uses SQL Server database to build a well-functioning and interactive Web learning platform. The system covers three major roles of administrator, teacher and student, and has many core functions such as user management, course information maintenance, courseware upload and download, homework assignment and submission, online Q&A, learning record tracking, and grade evaluation. With the support of the ASP.NET framework, the system implements a good front-end and back-end separation architecture, which improves development efficiency and system stability. At the same time, the system has a friendly interface, convenient operation, and supports multi-browser access, which meets the needs of modern teaching for networked and information-based learning. The implementation of this project not only effectively assists the teaching process of C language courses, improves students' enthusiasm for independent learning, but also provides a reference technical solution for the design and development of educational software.
Keywords: Curriculum learning agent system; C#; ASP.NET; SQL Server
1 绪论
1.1研究背景与意义
随着信息技术的快速发展,在线教育已成为高等教育和职业技能培训的重要组成部分。特别是在编程类课程中,学生对于系统化、互动性强的学习平台需求日益增长。C语言作为一门基础且重要的编程语言,广泛应用于计算机科学与工程领域,其教学方式也亟需借助信息化手段进行优化。传统的教学模式在资源管理、学习进度跟踪及师生互动方面存在局限,因此,设计并实现一个基于Web的课程学习智能体平台,能够有效整合教学资源、提升学习效率,并支持个性化学习路径,具有重要的现实意义。
本系统的开发不仅有助于提升C语言课程的教学质量和学习效果,也为构建智能化、网络化的教学平台提供了实践基础。通过采用ASP.NET框架与C#语言开发,系统具备良好的可扩展性与稳定性,能够满足多角色用户的协同使用。同时,该平台为教师提供了便捷的教学管理工具,为学生创造了自主学习与互动交流的空间,推动了教育资源的共享与高效利用,对今后在线教育系统的设计与应用具有一定的参考价值和推广意义。
在国外,特别是在美国和欧洲的一些发达国家,网络教学的研究起步较早,并且在技术和应用上都处于领先地位。例如,MOOCs(大规模开放在线课程)平台如Coursera、edX等,提供了大量高质量的编程课程,包括C语言在内的多种编程语言的学习资源。这些平台通过视频讲座、自动评分系统、论坛交流等多种形式,为全球学习者提供了一个开放的学习环境。同时,国外的研究更加注重个性化学习路径的设计以及学习效果的大数据分析,试图通过智能化手段提升学生的学习效率和满意度。不过,对于具体的编程技能培养,尤其是代码实践方面的指导,仍然存在一定的局限性。
在国内,随着互联网技术的普及和教育信息化的发展,在线教育平台得到了迅速发展。许多高校和教育机构开始重视并投入到基于Web的教学系统开发中。例如,一些大学已经建立了自己的在线课程平台,这些平台不仅支持传统的教学内容发布,还集成了互动讨论区、作业提交与批改、在线测试等功能。然而,尽管国内在这方面取得了一定的进展,但大多数平台仍存在功能单一、用户体验不佳等问题。此外,针对编程类课程特别是C语言这类需要高度实践性的课程,如何有效地整合理论学习与实践操作,依然是当前面临的一个挑战。
总体而言,国内外在网络教学方面都有了显著的进步,但在针对特定学科如C语言的深度定制化教学平台上仍有较大的发展空间。未来的研究可以聚焦于如何更好地结合现代信息技术,比如人工智能、大数据分析等,来进一步优化教学过程,提高学习者的参与度和学习成效。同时,加强教育资源的共享和国际间的合作也是推动该领域发展的关键方向之一。
本文共分为六章,章节内容安排如下:
第一章为绪论,此章节对所设计和实现的系统的背景和状况以及意义进行详细的论述以及说明,同时进行了论文整体框架的结构的简要介绍。
第二章:相关技术介绍,主要探讨和说明实现课程学习智能体平台的关键技术。
第三章:系统分析,章节所做的主要的工作是对系统进行了技术、经济和法律方面可行性的分析;对系统实行了总体功能的分析、用例分析。
第四章:系统总体设计,主要是对系统的功能结构进行设计,并对系统数据库的概念结构以及物理结构的设计进行了分析。
第五章是:系统详细设计与实现,根据系统功能的划分,分别的对系统所需要实现的功能进行了分析和说明。
第六章:系统测试。主要对系统的部分界面进行测试并对主要功能进行测试
2 相关技术介绍
2.1 C#语言
C#是一种面向对象的程序设计语言,类是C#程序的基本组成单元,类中又包含了属性和方法,在类中又可以创建无数个对象。类中包含的主要成员是字段和方法,字段是指一种数据变量,方法是指对字段进行操作的集合,包括给其他变量赋值、调用方法等[1]。C#代码都是编写在类体中,类体中的每个数据项都可以看作是一个对象,C#不支持类的多重继承,但可以支持接口的多重继承,并且支持类和接口的实现。由于C#通常在网络环境中使用,所以C#提供了一个防止代码恶意攻击的安全机制,同时,C#具有强类型机制、自动收集垃圾和异常处理等特性,这些都是C#语言健壮性的重要保证[2]。
(1)C# 结合 C、Java、Perl 以及自创的新语法形成了自己独特的语法。
(2)C#可以更快速的执行动态网页,当然这只是相对于CGI或者Perl来说,C#可以在HTML文档中嵌入程序,而且去执行,另外C#能够实现CGI的所有功能,因此说明C#具有很强大的功能。
(3)大部分当下流行的数据库和操作系统C#语言都能够支持。
(4)C#语言的最重要特点就是可以让C、C++进行扩展
(1)开放源代码:事实上C#的所有源代码都可以得到。
(2)免费性:C#是开源代码并且免费
(3)快捷性:C#对于初学者来说,它不止编辑简单可以嵌入与HTML语言中,而且对于程序开发和运行也是非常快速的,并且非常容易掌握。
(4)跨平台性强:C#是可以在服务器运行的脚本语言,所以在UNIX、Android、Mac OS、WINDOWS等操作平台上都可以运行。
(5)效率高:C#对系统资源的消耗相当少,所以它的效率高。
(6)图像处理:C#不止是可以使用GD2对图像进行处理,而且他还可以完成对图像的创建。
(7)面向对象:C#在面向对象上有了许多的改进,C#语言开发大型商业程序也是可以胜任的。
2.2 JavaScript脚本语言
此作品中,其中包含了页面的搭建,以及前后台数据接口的连接等,而对于实现用户页面交互以及一些页面逻辑性判断等功能都是用JavaScript完成的,而JavaScript是已经被广泛用于Web应用开发,是一种属于网络的脚本语言,常用来为网页添加各式各样的动态功能,为用户提供更流畅美观的浏览效果[3]。通常JavaScript脚本是通过嵌入在HTML中来实现自身的功能。JavaScript作为一种描述语言,作用于web前端,它基于对象(object)和事件驱动(Event Driven)并且安全性也较好。它可以有效的在用户端运行并为服务器减轻负担[4]。
(1)脚本语言。JavaScript是一种脚本语言并具有解释性,在程序运行过程中,它就可以进行解释。
(2)基于对象。JavaScript可以创建对象,而且还可以使用现在存在的对象,它是基于对象的脚本语言。
(3)简单。JavaScript不对使用的数据类型有着严格的要求,应用的是弱类型的变量类型,设计是十分紧凑简单。
(4)动态性。JavaScript是可以不经过Web服务器对用户的操作做出相应,是可以采用事件驱动的脚本语言。
(5)跨平台性。JavaScript可以不依赖操作系统,但需要浏览器的支持。所以在编写JavaScript脚本后可以在任意机器上使用,但要注意的一点,使用的浏览器是支持JavaScript脚本语言,现在大多浏览器也支持JavaScript。
JavaScript的用途是解决页面交互和数据交互,最终目的是丰富用户端效果以及数据的有效传递。
(1)实现页面交互,提升用户体验实现页面特效。即js操作html的dom节构或操作样式。
(2)用户端表单验证。当数据传送到服务端前,可以将用户填入并上交的信息快速有效的验证,进行了数据的交互,为服务器减轻了负担。
2.3 SQL Server数据库
SQL Server是一种开放源代码的关系型数据库管理系统(RDBMS),关系数据库将数据保存在不同的表中,提高了灵活性,它使用最常用的结构化查询语言(SQL)进行数据库管理。SQL Server因其具有速度快、体积小、总体拥有成本低和开放源码的优点而备受关注[5]。特点:
(1)支持多种操作系统。
(2)为多种编程语言提供了API。
(3)支持多线程,充分利用CPU资源。
(4)SQL Server性能卓越、服务稳定,很少出现异常宕机。
(5)原生JSON支持。
(6)优化SQL查询算法,有效地提高查询速度[8]。
2.4 ASP.NET技术
ASP.NET技术:ASP.NET 是微软公司主推的新技术,是运行于Windows 平台.net 框架下的一种新型的功能强大的WEB 编程语言。发展至今,ASP.NET 经过几年的改进和优化,已渐渐成为成熟、稳定的能与JSP 对抗的一种WEB 编程语言。传统ASP 由于被束缚于弱类型的脚本语言功能限制,导致ASP 难以应用在中大型系统中。ASP.NET 其强大的功能、高系数的安全性、快捷的处理速率等众多优点,成为程序员爱不释手的技术[6]。
因为ASP.NET 是基于通用语言的编译运行的程序,所以它的强大性和适应性,可以使它运行在WEB 应用软件开发者的几乎全部的平台上。通用语言的基本库,消息机制,数据接口的处理都能无缝的整合到ASP.NET 的WEB 应用中[7]。
3 系统分析
系统需求分析是系统开发的一个关键环节,它在系统的设计和实现上起到了一个承上启下的位置。系统需求分析是对所需要做的系统进行一个需求的挖掘,如果分析的准确可以精准的解决现实中碰到的问题。如果分析不到位会影响后期系统的实现。一个系统的优秀程度需求分析也是占据了非常大的比例,如果需求分析不到位,后面的系统设计要实现就是一个偏离导航的设计。
系统可行行分析是对系统对系统可行性进行一个探讨。在探讨系统的可行性上我们主要从技术上的可行性和经济上的可行性以及法律层面的可行性上进行分析,如果三个层面度通过,我们则认为系统是比较可行的。
3.1.1 技术可行性分析
课程学习智能体平台在技术层面上具有较强的可行性。系统使用 SQL Server 数据库进行数据存储,具备稳定的性能和高效的查询能力,能够有效管理大量的仓库数据。开发过程中采用 C# 和 ASP.NET Core 框架,这些技术具有成熟的生态环境,能够确保系统的稳定性与扩展性。此外,系统基于 B/S 架构设计,用户只需通过浏览器即可访问系统,避免了客户端的安装和维护问题,提高了系统的可扩展性和维护性。采用的 Internet Information Services(IIS)作为 Web 服务器,能够高效处理请求并确保数据的安全。因此,从技术角度来看,该系统的开发和运行完全可行。
从经济角度来看,课程学习智能体平台的开发和部署成本相对较低,符合公司的经济预算。在开发阶段,所需的 PC 设备成本较为低廉,并且采用的开发工具(如 C#、ASP.NET Core)为开源工具,避免了昂贵的商业授权费用。在生产阶段,虽然需要购买 Web 服务器和数据库服务器,但由于现代服务器的成本已显著下降,企业可以选择云服务器或本地服务器,进一步降低初期投资和后期维护费用。同时,采用 B/S 架构避免了对大量客户端设备的投入,降低了企业在硬件方面的支出。总体来看,该系统的经济可行性较高,能够在合理的预算范围内顺利实施。
在法律层面,课程学习智能体平台符合所有相关的法律法规。系统使用的 SQL Server 数据库和 ASP.NET框架均为开源或合法授权的技术,完全符合软件许可协议,并不存在任何侵权问题。系统开发过程中,采用 Git 进行源码管理,确保开发过程合规且具有可追溯性,避免了法律风险。此外,系统在存储和管理企业数据时,严格遵守国家对于数据安全和隐私保护的相关法规,确保不会泄露敏感数据。因此,从法律角度来看,系统在开发、部署和使用过程中是合法合规的,不会带来任何法律问题。
该系统采用多角色分层架构设计,包含三个主要用户角色:管理员、学生用户、
教师用户。以下是各个角色功能分析。
3.2.1.1学生用户功能:
(1)首页:提供个性化推荐内容、最新公告及快速访问入口。
(2)交流论坛:参与讨论、提问问题并与教师和其他学生交流心得。
(3)在线测试:参加平台提供的自我评估测验以检验学习效果。
(4)网站公告:查看系统或教师发布的最新通知和信息。
(5)平台资讯:获取最新的学习相关的新闻、文章和资源。
(6)课程信息:浏览并选择感兴趣的课程进行学习。
(7)个人中心:
- 个人首页:展示个人信息及学习进度概览。
- 报名信息:管理已报名的课程详情。
- 课程课件:下载或在线观看所选课程的教学资料。
- 课程答疑:提出疑问并获得教师或其他学生的帮助。
- 学习记录:追踪自己的学习进度和成绩。
- 课程作业:提交作业并查看教师反馈。
- 作业信息:了解作业要求和截止日期。
- 学习建议:接收根据学习情况定制的学习指导。
- 课程证书:申请并查看已获得的课程结业证书。
- 评价反馈:对课程进行评分和提出意见。
- 收藏:保存感兴趣的内容以便日后查阅。
- 评论管理:管理和查看自己在平台上的所有评论。
3.2.1.2教师用户功能:
(1)首页:提供个性化的教学概览,包括最新动态、待办事项等。
(2)交流论坛:参与讨论区,解答学生疑问,分享学习资源。
(3)网站公告:发布重要通知和信息给所有用户或特定群体。
(4)平台资讯:分享最新的学习相关的新闻、文章及教程资源。
(5)课程信息:查看和维护所负责课程的基本信息,添加或更新课程内容。
(6)个人中心:
- 个人首页:展示个人信息及教学成果。
- 课程信息:管理和编辑自己负责的课程详情。
- 报名信息:查看已报名学生名单及其详细信息。
- 课程课件:上传和管理课程所需的教学资料。
- 课程答疑:回复学生的提问并解决学习中的问题。
- 学习记录:监控学生的学习进度,并据此调整教学策略。
- 课程作业:布置和批改学生的作业,给予反馈。
- 作业信息:设置作业要求、截止日期等细节。
- 学习建议:根据学生表现提供建议和支持。
- 课程证书:审核学生获得结业证书的资格。
- 评价反馈:查看学生对课程的评价,持续改进教学质量。
- 在线测试:创建和管理用于评估学生学习效果的测试题库。
- 收藏:保存常用资源或链接以便快速访问。
- 评论管理:管理和查看自己在平台上的所有评论。
3.2.1.3管理员功能:
(2)系统用户管理:维护管理员、教师和学生账户信息及其权限。
(3)课程信息管理:添加、编辑和管理课程基础信息。
(4)课程类型管理:定义和管理不同类型的课程分类。
(5)报名信息管理:跟踪并管理学生的课程报名情况。
(6)课程课件管理:上传、编辑和删除与课程相关的教学资料。
(7)课程答疑管理:管理和回复学生提出的课程相关问题。
(8)学习记录管理:监控和分析学生的学习进度和行为。
(9)课程作业管理:布置、编辑和审核学生的课程作业。
(10)作业信息管理:查看和处理学生提交的作业详情及评分。
(11)学习建议管理:收集和分享针对学生学习过程的个性化建议。
(12)课程证书管理:发放和管理完成课程后获得的认证证书。
(13)评价反馈管理:处理学生对课程的评价和反馈意见。
(14)系统管理(轮播图管理):控制网站首页展示的轮播内容。
(15)网站公告管理:发布和管理全站通知公告信息。
(16)资源管理:
- 平台资讯:提供最新、最相关的学习资源和信息。
- 资讯分类:组织和管理资讯所属的分类标签。
- 在线测试:创建和管理在线测验题库及试卷。
(17)交流管理:
- 交流论坛:管理师生之间的讨论区,促进互动。
- 论坛分类:设置和调整论坛板块结构,便于内容归类。
课程学习智能体平台的非功能性需求比如课程学习智能体平台的安全性怎么样,可靠性怎么样,性能怎么样,可拓展性怎么样等。具体可以表示在如下3-1表格中:
表3-1课程学习智能体平台非功能需求表
|
安全性 |
主要指课程学习智能体平台数据库的安装,数据库的使用和密码的设定必须合乎规范。 |
|
可靠性 |
可靠性是指课程学习智能体平台能够按照用户提交的指示进行操作,经过测试,可靠性90%以上。 |
|
性能 |
性能是影响课程学习智能体平台占据市场的必要条件,所以性能最好要佳才好。 |
|
可扩展性 |
比如数据库预留多个属性,比如接口的使用等确保了系统的非功能性需求。 |
|
易用性 |
用户只要跟着课程学习智能体平台的页面展示内容进行操作,就可以了。 |
|
可维护性 |
课程学习智能体平台开发的可维护性是非常重要的,经过测试,可维护性没有问题 |
3.3 系统用例分析
课程学习智能体平台的完整UML用例图分别是图3-2、图3-3和图3-4。
图3-2是学生用户角色的用例展示。

图3-2学生用户角色用例图
图3-3是教师用户角色的用例展示。

图3-3 教师用户角色用例图
图3-4是管理员角色的用例展示。

图3-4管理员角色用例图
登录模块主要满足管理员、用户的权限登录,登录流程图如图3-5所示。

图3-5登录流程图
用户在添加信息时,信息编号自动生成,系统会对添加的信息进行验证,验证通过则添加至数据库,添加信息成功,反之添加失败。添加信息流程如图3-6所示。

图3-6 添加信息流程图
用户可选择要删除的信息进行删除操作,在删除信息时系统提示是否确定删除信息,是则删除信息成功,系统数据库将信息进行删除。删除信息流程图如图3-7所示。

图3-7删除信息流程图
4 系统总体设计
本章主要讨论的内容包括课程学习智能体平台的功能模块设计、数据库系统设计。
4.1 系统功能模块设计
在上一章节中主要对系统的功能性需求和非功能性需求进行分析,并且根据需求分析了本课程学习智能体平台中的用例。那么接下来就要开始对本课程学习智能体平台的架构、主要功能和数据库开始进行设计。课程学习智能体平台根据前面章节的需求分析得出,其总体设计模块图如图4-1所示。

图4-1 系统功能模块图
登录模块主要满足了管理员、用户的权限登录,登录模块顺序图如图4-2所示。

图4-2登录顺序图
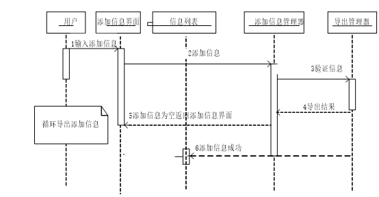
管理员、用户登录后均可进行添加信息操作,添加信息模块顺序图如图4-3所示。

图4-3添加信息顺序图
数据库设计一般包括需求分析、概念模型设计、数据库表建立三大过程,其中需求分析前面章节已经阐述,概念模型设计有概念模型和逻辑结构设计两部分。
4.3.1 数据库概念结构设计
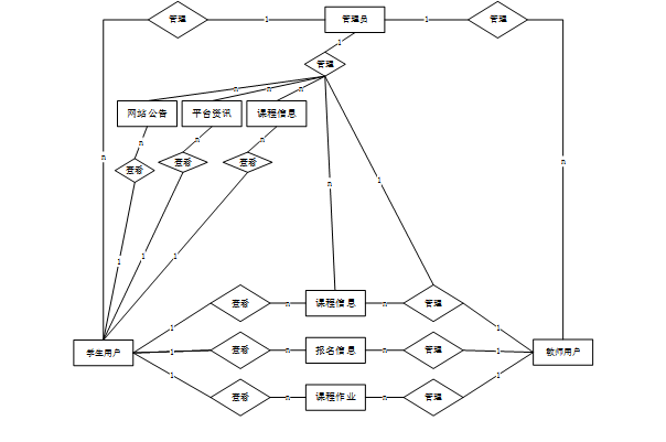
下面是整个课程学习智能体平台主要的数据库表总E-R实体关系图。

图4-4系统总E-R关系图
通过上一小节中课程学习智能体平台中总E-R关系图上得出一共需要创建很多个数据表。在此主要罗列几个主要的数据库表结构设计。
表 4-1-access_token(登陆访问时长)
|
编号 |
字段名 |
类型 |
长度 |
是否非空 |
是否主键 |
注释 |
|
1 |
token_id |
int |
是 |
是 |
临时访问牌ID |
|
|
2 |
token |
varchar |
64 |
否 |
否 |
临时访问牌 |
|
3 |
info |
text |
65535 |
否 |
否 |
信息 |
|
4 |
maxage |
int |
是 |
否 |
最大寿命:默认2小时 |
|
|
5 |
create_time |
timestamp |
是 |
否 |
创建时间 |
|
|
6 |
update_time |
timestamp |
是 |
否 |
更新时间 |
|
|
7 |
user_id |
int |
是 |
否 |
用户编号 |
表 4-2-article(文章)
|
编号 |
字段名 |
类型 |
长度 |
是否非空 |
是否主键 |
注释 |
|
1 |
article_id |
mediumint |
是 |
是 |
文章id |
|
|
2 |
title |
varchar |
125 |
是 |
是 |
标题 |
|
3 |
type |
varchar |
64 |
是 |
否 |
文章分类 |
|
4 |
hits |
int |
是 |
否 |
点击数 |
|
|
5 |
praise_len |
int |
是 |
否 |
点赞数 |
|
|
6 |
create_time |
timestamp |
是 |
否 |
创建时间 |
|
|
7 |
update_time |
timestamp |
是 |
否 |
更新时间 |
|
|
8 |
source |
varchar |
255 |
否 |
否 |
来源 |
|
9 |
url |
varchar |
255 |
否 |
否 |
来源地址 |
|
10 |
tag |
varchar |
255 |
否 |
否 |
标签 |
|
11 |
content |
longtext |
4294967295 |
否 |
否 |
正文 |
|
12 |
img |
varchar |
255 |
否 |
否 |
封面图 |
|
13 |
description |
text |
65535 |
否 |
否 |
文章描述 |
表 4-3-article_type(文章分类)
|
编号 |
字段名 |
类型 |
长度 |
是否非空 |
是否主键 |
注释 |
|
1 |
type_id |
smallint |
是 |
是 |
分类ID |
|
|
2 |
display |
smallint |
是 |
否 |
显示顺序 |
|
|
3 |
name |
varchar |
16 |
是 |
否 |
分类名称 |
|
4 |
father_id |
smallint |
是 |
否 |
上级分类ID |
|
|
5 |
description |
varchar |
255 |
否 |
否 |
描述 |
|
6 |
icon |
text |
65535 |
否 |
否 |
分类图标 |
|
7 |
url |
varchar |
255 |
否 |
否 |
外链地址 |
|
8 |
create_time |
timestamp |
是 |
否 |
创建时间 |
|
|
9 |
update_time |
timestamp |
是 |
否 |
更新时间 |
表 4-4-auth(用户权限管理)
|
编号 |
字段名 |
类型 |
长度 |
是否非空 |
是否主键 |
注释 |
|
1 |
auth_id |
int |
是 |
是 |
授权ID |
|
|
2 |
user_group |
varchar |
64 |
否 |
否 |
用户组 |
|
3 |
mod_name |
varchar |
64 |
否 |
否 |
模块名 |
|
4 |
table_name |
varchar |
64 |
否 |
否 |
表名 |
|
5 |
page_title |
varchar |
255 |
否 |
否 |
页面标题 |
|
6 |
path |
varchar |
255 |
否 |
否 |
路由路径 |
|
7 |
parent |
varchar |
64 |
否 |
否 |
父级菜单 |
|
8 |
parent_sort |
int |
是 |
否 |
父级菜单排序 |
|
|
9 |
position |
varchar |
32 |
否 |
否 |
位置 |
|
10 |
mode |
varchar |
32 |
是 |
否 |
跳转方式 |
|
11 |
add |
tinyint |
是 |
否 |
是否可增加 |
|
|
12 |
del |
tinyint |
是 |
否 |
是否可删除 |
|
|
13 |
set |
tinyint |
是 |
否 |
是否可修改 |
|
|
14 |
get |
tinyint |
是 |
否 |
是否可查看 |
|
|
15 |
field_add |
text |
65535 |
否 |
否 |
添加字段 |
|
16 |
field_set |
text |
65535 |
否 |
否 |
修改字段 |
|
17 |
field_get |
text |
65535 |
否 |
否 |
查询字段 |
|
18 |
table_nav_name |
varchar |
500 |
否 |
否 |
跨表导航名称 |
|
19 |
table_nav |
varchar |
500 |
否 |
否 |
跨表导航 |
|
20 |
option |
text |
65535 |
否 |
否 |
配置 |
|
21 |
create_time |
timestamp |
是 |
否 |
创建时间 |
|
|
22 |
update_time |
timestamp |
是 |
否 |
更新时间 |
表 4-5-code_token(验证码)
|
编号 |
字段名 |
类型 |
长度 |
是否非空 |
是否主键 |
注释 |
|
1 |
code_token_id |
int |
是 |
是 |
验证码ID |
|
|
2 |
token |
varchar |
255 |
否 |
否 |
令牌 |
|
3 |
code |
varchar |
255 |
否 |
否 |
验证码 |
|
4 |
expire_time |
timestamp |
是 |
否 |
失效时间 |
|
|
5 |
create_time |
timestamp |
是 |
否 |
创建时间 |
|
|
6 |
update_time |
timestamp |
是 |
否 |
更新时间 |
表 4-6-collect(收藏)
|
编号 |
字段名 |
类型 |
长度 |
是否非空 |
是否主键 |
注释 |
|
1 |
collect_id |
int |
是 |
是 |
收藏ID |
|
|
2 |
user_id |
int |
是 |
是 |
收藏人ID |
|
|
3 |
source_table |
varchar |
255 |
否 |
否 |
来源表 |
|
4 |
source_field |
varchar |
255 |
否 |
否 |
来源字段 |
|
5 |
source_id |
int |
是 |
否 |
来源ID |
|
|
6 |
title |
varchar |
255 |
否 |
否 |
标题 |
|
7 |
img |
varchar |
255 |
否 |
否 |
封面 |
|
8 |
create_time |
timestamp |
是 |
否 |
创建时间 |
|
|
9 |
update_time |
timestamp |
是 |
否 |
更新时间 |
表 4-7-comment(评论)
|
编号 |
字段名 |
类型 |
长度 |
是否非空 |
是否主键 |
注释 |
|
1 |
comment_id |
int |
是 |
是 |
评论ID |
|
|
2 |
user_id |
int |
是 |
是 |
评论人ID |
|
|
3 |
reply_to_id |
int |
是 |
否 |
回复评论ID |
|
|
4 |
content |
longtext |
4294967295 |
否 |
否 |
内容 |
|
5 |
nickname |
varchar |
255 |
否 |
否 |
昵称 |
|
6 |
avatar |
varchar |
255 |
否 |
否 |
头像地址 |
|
7 |
create_time |
timestamp |
是 |
否 |
创建时间 |
|
|
8 |
update_time |
timestamp |
是 |
否 |
更新时间 |
|
|
9 |
source_table |
varchar |
255 |
否 |
否 |
来源表 |
|
10 |
source_field |
varchar |
255 |
否 |
否 |
来源字段 |
|
11 |
source_id |
int |
是 |
否 |
来源ID |
表 4-8-course_certificate(课程证书)
|
编号 |
字段名 |
类型 |
长度 |
是否非空 |
是否主键 |
注释 |
|
1 |
course_certificate_id |
int |
是 |
是 |
课程证书ID |
|
|
2 |
teacher_account_number |
int |
否 |
否 |
教师账号 |
|
|
3 |
teachers_name |
varchar |
64 |
否 |
否 |
教师姓名 |
|
4 |
course_name |
varchar |
64 |
否 |
否 |
课程名称 |
|
5 |
student_account_number |
int |
否 |
否 |
学生账号 |
|
|
6 |
student_name |
varchar |
64 |
否 |
否 |
学生姓名 |
|
7 |
issuing_time |
datetime |
否 |
否 |
发放时间 |
|
|
8 |
certificate_file |
varchar |
255 |
否 |
否 |
证书文件 |
|
9 |
note_information |
text |
65535 |
否 |
否 |
备注信息 |
|
10 |
create_time |
datetime |
是 |
否 |
创建时间 |
|
|
11 |
update_time |
timestamp |
是 |
否 |
更新时间 |
|
|
12 |
source_table |
varchar |
255 |
否 |
否 |
来源表 |
|
13 |
source_id |
int |
否 |
否 |
来源ID |
|
|
14 |
source_user_id |
int |
否 |
否 |
来源用户 |
表 4-9-course_courseware(课程课件)
|
编号 |
字段名 |
类型 |
长度 |
是否非空 |
是否主键 |
注释 |
|
1 |
course_courseware_id |
int |
是 |
是 |
课程课件ID |
|
|
2 |
teacher_account_number |
int |
否 |
否 |
教师账号 |
|
|
3 |
student_account_number |
int |
否 |
否 |
学生账号 |
|
|
4 |
course_name |
varchar |
64 |
否 |
否 |
课程名称 |
|
5 |
sending_time |
datetime |
否 |
否 |
发送时间 |
|
|
6 |
course_courseware |
varchar |
255 |
否 |
否 |
课程课件 |
|
7 |
course_video |
varchar |
255 |
否 |
否 |
课程视频 |
|
8 |
courseware_details |
text |
65535 |
否 |
否 |
课件详情 |
|
9 |
course_q_a_limit_times |
int |
是 |
否 |
在线提问限制次数 |
|
|
10 |
learning_record_limit_times |
int |
是 |
否 |
学习记录限制次数 |
|
|
11 |
create_time |
datetime |
是 |
否 |
创建时间 |
|
|
12 |
update_time |
timestamp |
是 |
否 |
更新时间 |
|
|
13 |
source_table |
varchar |
255 |
否 |
否 |
来源表 |
|
14 |
source_id |
int |
否 |
否 |
来源ID |
|
|
15 |
source_user_id |
int |
否 |
否 |
来源用户 |
表 4-10-course_information(课程信息)
|
编号 |
字段名 |
类型 |
长度 |
是否非空 |
是否主键 |
注释 |
|
1 |
course_information_id |
int |
是 |
是 |
课程信息ID |
|
|
2 |
teacher_account |
int |
否 |
否 |
教师账户 |
|
|
3 |
teachers_name |
varchar |
64 |
否 |
否 |
教师姓名 |
|
4 |
teachers_telephone |
varchar |
64 |
否 |
否 |
教师电话 |
|
5 |
course_name |
varchar |
64 |
否 |
否 |
课程名称 |
|
6 |
course_cover |
varchar |
255 |
否 |
否 |
课程封面 |
|
7 |
course_type |
varchar |
64 |
否 |
否 |
课程类型 |
|
8 |
class_time |
varchar |
64 |
否 |
否 |
上课时间 |
|
9 |
course_features |
text |
65535 |
否 |
否 |
课程特色 |
|
10 |
teacher_background |
text |
65535 |
否 |
否 |
教师背景 |
|
11 |
course_introduction |
longtext |
4294967295 |
否 |
否 |
课程简介 |
|
12 |
hits |
int |
是 |
否 |
点击数 |
|
|
13 |
praise_len |
int |
是 |
否 |
点赞数 |
|
|
14 |
collect_len |
int |
是 |
否 |
收藏数 |
|
|
15 |
comment_len |
int |
是 |
否 |
评论数 |
|
|
16 |
recommend |
int |
是 |
否 |
智能推荐 |
|
|
17 |
enrollment_information_limit_times |
int |
是 |
否 |
课程报名限制次数 |
|
|
18 |
create_time |
datetime |
是 |
否 |
创建时间 |
|
|
19 |
update_time |
timestamp |
是 |
否 |
更新时间 |
表 4-11-course_q_a(课程答疑)
|
编号 |
字段名 |
类型 |
长度 |
是否非空 |
是否主键 |
注释 |
|
1 |
course_q_a_id |
int |
是 |
是 |
课程答疑ID |
|
|
2 |
student_account_number |
int |
否 |
否 |
学生账号 |
|
|
3 |
student_name |
varchar |
64 |
否 |
否 |
学生姓名 |
|
4 |
teacher_account_number |
int |
否 |
否 |
教师账号 |
|
|
5 |
course_name |
varchar |
64 |
否 |
否 |
课程名称 |
|
6 |
question_time |
datetime |
否 |
否 |
提问时间 |
|
|
7 |
question_content |
text |
65535 |
否 |
否 |
提问内容 |
|
8 |
teachers_reply |
text |
65535 |
否 |
否 |
教师回复 |
|
9 |
examine_state |
varchar |
16 |
是 |
否 |
审核状态 |
|
10 |
examine_reply |
varchar |
255 |
否 |
否 |
审核回复 |
|
11 |
create_time |
datetime |
是 |
否 |
创建时间 |
|
|
12 |
update_time |
timestamp |
是 |
否 |
更新时间 |
|
|
13 |
source_table |
varchar |
255 |
否 |
否 |
来源表 |
|
14 |
source_id |
int |
否 |
否 |
来源ID |
|
|
15 |
source_user_id |
int |
否 |
否 |
来源用户 |
表 4-12-course_type(课程类型)
|
编号 |
字段名 |
类型 |
长度 |
是否非空 |
是否主键 |
注释 |
|
1 |
course_type_id |
int |
是 |
是 |
课程类型ID |
|
|
2 |
course_type |
varchar |
64 |
否 |
否 |
课程类型 |
|
3 |
create_time |
datetime |
是 |
否 |
创建时间 |
|
|
4 |
update_time |
timestamp |
是 |
否 |
更新时间 |
表 4-13-course_work(课程作业)
|
编号 |
字段名 |
类型 |
长度 |
是否非空 |
是否主键 |
注释 |
|
1 |
course_work_id |
int |
是 |
是 |
课程作业ID |
|
|
2 |
teacher_account_number |
int |
否 |
否 |
教师账号 |
|
|
3 |
student_account_number |
int |
否 |
否 |
学生账号 |
|
|
4 |
course_name |
varchar |
64 |
否 |
否 |
课程名称 |
|
5 |
sending_time |
datetime |
否 |
否 |
发送时间 |
|
|
6 |
submission_time |
datetime |
否 |
否 |
截止时间 |
|
|
7 |
job_file |
varchar |
255 |
否 |
否 |
作业文件 |
|
8 |
operation_remarks |
text |
65535 |
否 |
否 |
作业备注 |
|
9 |
job_information_limit_times |
int |
是 |
否 |
提交作业限制次数 |
|
|
10 |
create_time |
datetime |
是 |
否 |
创建时间 |
|
|
11 |
update_time |
timestamp |
是 |
否 |
更新时间 |
|
|
12 |
source_table |
varchar |
255 |
否 |
否 |
来源表 |
|
13 |
source_id |
int |
否 |
否 |
来源ID |
|
|
14 |
source_user_id |
int |
否 |
否 |
来源用户 |
表 4-14-enrollment_information(报名信息)
|
编号 |
字段名 |
类型 |
长度 |
是否非空 |
是否主键 |
注释 |
|
1 |
enrollment_information_id |
int |
是 |
是 |
报名信息ID |
|
|
2 |
student_account_number |
int |
否 |
否 |
学生账号 |
|
|
3 |
student_name |
varchar |
64 |
否 |
否 |
学生姓名 |
|
4 |
student_phone |
varchar |
16 |
否 |
否 |
学生电话 |
|
5 |
teacher_account_number |
int |
否 |
否 |
教师账号 |
|
|
6 |
course_name |
varchar |
64 |
否 |
否 |
课程名称 |
|
7 |
class_time |
varchar |
64 |
否 |
否 |
上课时间 |
|
8 |
registration_time |
datetime |
否 |
否 |
报名时间 |
|
|
9 |
application_for_registration |
text |
65535 |
否 |
否 |
报名申请 |
|
10 |
examine_state |
varchar |
16 |
是 |
否 |
审核状态 |
|
11 |
examine_reply |
varchar |
255 |
否 |
否 |
审核回复 |
|
12 |
course_courseware_limit_times |
int |
是 |
否 |
发送课件限制次数 |
|
|
13 |
course_work_limit_times |
int |
是 |
否 |
发送作业限制次数 |
|
|
14 |
learning_suggestions_limit_times |
int |
是 |
否 |
课外建议限制次数 |
|
|
15 |
course_certificate_limit_times |
int |
是 |
否 |
颁发证书限制次数 |
|
|
16 |
evaluation_feedback_limit_times |
int |
是 |
否 |
在线反馈限制次数 |
|
|
17 |
create_time |
datetime |
是 |
否 |
创建时间 |
|
|
18 |
update_time |
timestamp |
是 |
否 |
更新时间 |
|
|
19 |
source_table |
varchar |
255 |
否 |
否 |
来源表 |
|
20 |
source_id |
int |
否 |
否 |
来源ID |
|
|
21 |
source_user_id |
int |
否 |
否 |
来源用户 |
表 4-15-evaluation_feedback(评价反馈)
|
编号 |
字段名 |
类型 |
长度 |
是否非空 |
是否主键 |
注释 |
|
1 |
evaluation_feedback_id |
int |
是 |
是 |
评价反馈ID |
|
|
2 |
student_account_number |
int |
否 |
否 |
学生账号 |
|
|
3 |
student_name |
varchar |
64 |
否 |
否 |
学生姓名 |
|
4 |
teacher_account_number |
int |
否 |
否 |
教师账号 |
|
|
5 |
course_name |
varchar |
64 |
否 |
否 |
课程名称 |
|
6 |
feedback_time |
datetime |
否 |
否 |
反馈时间 |
|
|
7 |
teacher_evaluation |
text |
65535 |
否 |
否 |
教师评价 |
|
8 |
course_feedback |
text |
65535 |
否 |
否 |
课程反馈 |
|
9 |
create_time |
datetime |
是 |
否 |
创建时间 |
|
|
10 |
update_time |
timestamp |
是 |
否 |
更新时间 |
|
|
11 |
source_table |
varchar |
255 |
否 |
否 |
来源表 |
|
12 |
source_id |
int |
否 |
否 |
来源ID |
|
|
13 |
source_user_id |
int |
否 |
否 |
来源用户 |
表 4-16-exam(考试)
|
编号 |
字段名 |
类型 |
长度 |
是否非空 |
是否主键 |
注释 |
|
1 |
exam_id |
mediumint |
是 |
是 |
考试ID |
|
|
2 |
name |
varchar |
32 |
是 |
否 |
考试名称 |
|
3 |
duration |
int |
否 |
否 |
答题时长 |
|
|
4 |
score |
double |
否 |
否 |
总分 |
|
|
5 |
status |
varchar |
10 |
否 |
否 |
状态:启用、禁用 |
|
6 |
create_time |
timestamp |
是 |
否 |
创建时间 |
|
|
7 |
update_time |
timestamp |
是 |
否 |
更新时间 |
表 4-17-exam_question(试题)
|
编号 |
字段名 |
类型 |
长度 |
是否非空 |
是否主键 |
注释 |
|
1 |
exam_question_id |
mediumint |
是 |
是 |
试题ID |
|
|
2 |
type |
varchar |
20 |
否 |
否 |
类型 |
|
3 |
title |
varchar |
255 |
否 |
否 |
题目 |
|
4 |
question_item |
varchar |
500 |
否 |
否 |
选项 |
|
5 |
answer |
varchar |
500 |
否 |
否 |
参考答案 |
|
6 |
score |
double |
否 |
否 |
总分 |
|
|
7 |
question_order |
int |
否 |
否 |
排序 |
|
|
8 |
exam_id |
mediumint |
是 |
是 |
所属试卷 |
|
|
9 |
create_time |
timestamp |
是 |
否 |
创建时间 |
|
|
10 |
update_time |
timestamp |
是 |
否 |
更新时间 |
表 4-18-forum(论坛)
|
编号 |
字段名 |
类型 |
长度 |
是否非空 |
是否主键 |
注释 |
|
1 |
forum_id |
mediumint |
是 |
是 |
论坛ID |
|
|
2 |
display |
smallint |
是 |
否 |
排序 |
|
|
3 |
user_id |
mediumint |
是 |
否 |
用户ID |
|
|
4 |
nickname |
varchar |
16 |
否 |
否 |
昵称 |
|
5 |
praise_len |
int |
否 |
否 |
点赞数 |
|
|
6 |
hits |
int |
是 |
否 |
访问数 |
|
|
7 |
title |
varchar |
125 |
是 |
否 |
标题 |
|
8 |
keywords |
varchar |
125 |
否 |
否 |
关键词 |
|
9 |
description |
varchar |
255 |
否 |
否 |
描述 |
|
10 |
url |
varchar |
255 |
否 |
否 |
来源地址 |
|
11 |
tag |
varchar |
255 |
否 |
否 |
标签 |
|
12 |
img |
text |
65535 |
否 |
否 |
封面图 |
|
13 |
content |
longtext |
4294967295 |
否 |
否 |
正文 |
|
14 |
create_time |
timestamp |
是 |
否 |
创建时间 |
|
|
15 |
update_time |
timestamp |
是 |
否 |
更新时间 |
|
|
16 |
avatar |
varchar |
255 |
否 |
否 |
发帖人头像 |
|
17 |
type |
varchar |
64 |
是 |
否 |
论坛分类 |
|
18 |
istop |
int |
是 |
否 |
是否置顶 |
表 4-19-forum_type(论坛分类)
|
编号 |
字段名 |
类型 |
长度 |
是否非空 |
是否主键 |
注释 |
|
1 |
type_id |
smallint |
是 |
是 |
分类ID |
|
|
2 |
name |
varchar |
16 |
是 |
否 |
分类名称 |
|
3 |
description |
varchar |
255 |
否 |
否 |
描述 |
|
4 |
url |
varchar |
255 |
否 |
否 |
外链地址 |
|
5 |
father_id |
smallint |
是 |
否 |
上级分类ID |
|
|
6 |
icon |
varchar |
255 |
否 |
否 |
分类图标 |
|
7 |
create_time |
timestamp |
是 |
否 |
创建时间 |
|
|
8 |
update_time |
timestamp |
是 |
否 |
更新时间 |
表 4-20-hits(用户点击)
|
编号 |
字段名 |
类型 |
长度 |
是否非空 |
是否主键 |
注释 |
|
1 |
hits_id |
int |
是 |
是 |
点赞ID |
|
|
2 |
user_id |
int |
是 |
否 |
点赞人 |
|
|
3 |
create_time |
timestamp |
是 |
否 |
创建时间 |
|
|
4 |
update_time |
timestamp |
是 |
否 |
更新时间 |
|
|
5 |
source_table |
varchar |
255 |
否 |
否 |
来源表 |
|
6 |
source_field |
varchar |
255 |
否 |
否 |
来源字段 |
|
7 |
source_id |
int |
是 |
否 |
来源ID |
表 4-21-job_information(作业信息)
|
编号 |
字段名 |
类型 |
长度 |
是否非空 |
是否主键 |
注释 |
|
1 |
job_information_id |
int |
是 |
是 |
作业信息ID |
|
|
2 |
student_account_number |
int |
否 |
否 |
学生账号 |
|
|
3 |
teacher_account_number |
int |
否 |
否 |
教师账号 |
|
|
4 |
course_name |
varchar |
64 |
否 |
否 |
课程名称 |
|
5 |
submission_time |
datetime |
否 |
否 |
提交时间 |
|
|
6 |
submittal |
varchar |
255 |
否 |
否 |
提交文件 |
|
7 |
job_scoring |
double |
否 |
否 |
作业评分 |
|
|
8 |
homework_comments |
text |
65535 |
否 |
否 |
作业评语 |
|
9 |
rating_details |
longtext |
4294967295 |
否 |
否 |
评分详情 |
|
10 |
examine_state |
varchar |
16 |
是 |
否 |
审核状态 |
|
11 |
examine_reply |
varchar |
255 |
否 |
否 |
审核回复 |
|
12 |
create_time |
datetime |
是 |
否 |
创建时间 |
|
|
13 |
update_time |
timestamp |
是 |
否 |
更新时间 |
|
|
14 |
source_table |
varchar |
255 |
否 |
否 |
来源表 |
|
15 |
source_id |
int |
否 |
否 |
来源ID |
|
|
16 |
source_user_id |
int |
否 |
否 |
来源用户 |
表 4-22-learning_record(学习记录)
|
编号 |
字段名 |
类型 |
长度 |
是否非空 |
是否主键 |
注释 |
|
1 |
learning_record_id |
int |
是 |
是 |
学习记录ID |
|
|
2 |
student_account_number |
int |
否 |
否 |
学生账号 |
|
|
3 |
teacher_account_number |
int |
否 |
否 |
教师账号 |
|
|
4 |
course_name |
varchar |
64 |
否 |
否 |
课程名称 |
|
5 |
recording_time |
datetime |
否 |
否 |
记录时间 |
|
|
6 |
learning_experience |
text |
65535 |
否 |
否 |
学习心得 |
|
7 |
course_notes |
text |
65535 |
否 |
否 |
课程笔记 |
|
8 |
create_time |
datetime |
是 |
否 |
创建时间 |
|
|
9 |
update_time |
timestamp |
是 |
否 |
更新时间 |
|
|
10 |
source_table |
varchar |
255 |
否 |
否 |
来源表 |
|
11 |
source_id |
int |
否 |
否 |
来源ID |
|
|
12 |
source_user_id |
int |
否 |
否 |
来源用户 |
表 4-23-learning_suggestions(学习建议)
|
编号 |
字段名 |
类型 |
长度 |
是否非空 |
是否主键 |
注释 |
|
1 |
learning_suggestions_id |
int |
是 |
是 |
学习建议ID |
|
|
2 |
teacher_account_number |
int |
否 |
否 |
教师账号 |
|
|
3 |
student_account_number |
int |
否 |
否 |
学生账号 |
|
|
4 |
student_name |
varchar |
64 |
否 |
否 |
学生姓名 |
|
5 |
course_name |
varchar |
64 |
否 |
否 |
课程名称 |
|
6 |
suggested_time |
datetime |
否 |
否 |
建议时间 |
|
|
7 |
learning_suggestions |
longtext |
4294967295 |
否 |
否 |
学习建议 |
|
8 |
create_time |
datetime |
是 |
否 |
创建时间 |
|
|
9 |
update_time |
timestamp |
是 |
否 |
更新时间 |
|
|
10 |
source_table |
varchar |
255 |
否 |
否 |
来源表 |
|
11 |
source_id |
int |
否 |
否 |
来源ID |
|
|
12 |
source_user_id |
int |
否 |
否 |
来源用户 |
表 4-24-notice(公告)
|
编号 |
字段名 |
类型 |
长度 |
是否非空 |
是否主键 |
注释 |
|
1 |
notice_id |
mediumint |
是 |
是 |
公告ID |
|
|
2 |
title |
varchar |
125 |
是 |
否 |
标题 |
|
3 |
content |
longtext |
4294967295 |
否 |
否 |
正文 |
|
4 |
create_time |
timestamp |
是 |
否 |
创建时间 |
|
|
5 |
update_time |
timestamp |
是 |
否 |
更新时间 |
表 4-25-praise(点赞)
|
编号 |
字段名 |
类型 |
长度 |
是否非空 |
是否主键 |
注释 |
|
1 |
praise_id |
int |
是 |
是 |
点赞ID |
|
|
2 |
user_id |
int |
是 |
是 |
点赞人 |
|
|
3 |
create_time |
timestamp |
是 |
否 |
创建时间 |
|
|
4 |
update_time |
timestamp |
是 |
否 |
更新时间 |
|
|
5 |
source_table |
varchar |
255 |
否 |
否 |
来源表 |
|
6 |
source_field |
varchar |
255 |
否 |
否 |
来源字段 |
|
7 |
source_id |
int |
是 |
否 |
来源ID |
|
|
8 |
status |
tinyint |
是 |
否 |
点赞状态:1为点赞,0已取消 |
表 4-26-schedule(日程管理)
|
编号 |
字段名 |
类型 |
长度 |
是否非空 |
是否主键 |
注释 |
|
1 |
schedule_id |
smallint |
是 |
是 |
日程ID |
|
|
2 |
content |
varchar |
255 |
否 |
否 |
日程内容 |
|
3 |
scheduled_time |
datetime |
否 |
否 |
计划时间 |
|
|
4 |
user_id |
int |
是 |
否 |
用户ID |
|
|
5 |
create_time |
datetime |
否 |
否 |
创建时间 |
|
|
6 |
update_time |
datetime |
否 |
否 |
更新时间 |
表 4-27-score(评分)
|
编号 |
字段名 |
类型 |
长度 |
是否非空 |
是否主键 |
注释 |
|
1 |
score_id |
int |
是 |
是 |
评分ID |
|
|
2 |
user_id |
int |
是 |
否 |
评分人 |
|
|
3 |
nickname |
varchar |
64 |
否 |
否 |
昵称 |
|
4 |
score_num |
double |
是 |
否 |
评分 |
|
|
5 |
create_time |
timestamp |
是 |
否 |
创建时间 |
|
|
6 |
update_time |
timestamp |
是 |
否 |
更新时间 |
|
|
7 |
source_table |
varchar |
255 |
否 |
否 |
来源表 |
|
8 |
source_field |
varchar |
255 |
否 |
否 |
来源字段 |
|
9 |
source_id |
int |
是 |
否 |
来源ID |
表 4-28-slides(轮播图)
|
编号 |
字段名 |
类型 |
长度 |
是否非空 |
是否主键 |
注释 |
|
1 |
slides_id |
int |
是 |
是 |
轮播图ID |
|
|
2 |
title |
varchar |
64 |
否 |
否 |
标题 |
|
3 |
content |
varchar |
255 |
否 |
否 |
内容 |
|
4 |
url |
varchar |
255 |
否 |
否 |
链接 |
|
5 |
img |
varchar |
255 |
否 |
否 |
轮播图 |
|
6 |
hits |
int |
是 |
否 |
点击量 |
|
|
7 |
create_time |
timestamp |
是 |
否 |
创建时间 |
|
|
8 |
update_time |
timestamp |
是 |
否 |
更新时间 |
表 4-29-student_users(学生用户)
|
编号 |
字段名 |
类型 |
长度 |
是否非空 |
是否主键 |
注释 |
|
1 |
student_users_id |
int |
是 |
是 |
学生用户ID |
|
|
2 |
student_name |
varchar |
64 |
否 |
否 |
学生姓名 |
|
3 |
student_phone |
varchar |
16 |
否 |
否 |
学生电话 |
|
4 |
student_gender |
varchar |
64 |
否 |
否 |
学生性别 |
|
5 |
examine_state |
varchar |
16 |
是 |
否 |
审核状态 |
|
6 |
user_id |
int |
是 |
否 |
用户ID |
|
|
7 |
create_time |
datetime |
是 |
否 |
创建时间 |
|
|
8 |
update_time |
timestamp |
是 |
否 |
更新时间 |
表 4-30-teacher_user(教师用户)
|
编号 |
字段名 |
类型 |
长度 |
是否非空 |
是否主键 |
注释 |
|
1 |
teacher_user_id |
int |
是 |
是 |
教师用户ID |
|
|
2 |
teachers_name |
varchar |
64 |
否 |
否 |
教师姓名 |
|
3 |
teachers_telephone |
varchar |
16 |
否 |
否 |
教师电话 |
|
4 |
teachers_work_number |
varchar |
64 |
否 |
否 |
教师工号 |
|
5 |
gender_of_teachers |
varchar |
64 |
否 |
否 |
教师性别 |
|
6 |
teacher_background |
text |
65535 |
否 |
否 |
教师背景 |
|
7 |
examine_state |
varchar |
16 |
是 |
否 |
审核状态 |
|
8 |
user_id |
int |
是 |
否 |
用户ID |
|
|
9 |
create_time |
datetime |
是 |
否 |
创建时间 |
|
|
10 |
update_time |
timestamp |
是 |
否 |
更新时间 |
表 4-31-upload(文件上传)
|
编号 |
字段名 |
类型 |
长度 |
是否非空 |
是否主键 |
注释 |
|
1 |
upload_id |
int |
是 |
是 |
上传ID |
|
|
2 |
name |
varchar |
64 |
否 |
否 |
文件名 |
|
3 |
path |
varchar |
255 |
否 |
否 |
访问路径 |
|
4 |
file |
varchar |
255 |
否 |
否 |
文件路径 |
|
5 |
display |
varchar |
255 |
否 |
否 |
显示顺序 |
|
6 |
father_id |
int |
否 |
否 |
父级ID |
|
|
7 |
dir |
varchar |
255 |
否 |
否 |
文件夹 |
|
8 |
type |
varchar |
32 |
否 |
否 |
文件类型 |
表 4-32-user(用户账户)
|
编号 |
字段名 |
类型 |
长度 |
是否非空 |
是否主键 |
注释 |
|
1 |
user_id |
int |
是 |
是 |
用户ID |
|
|
2 |
state |
smallint |
是 |
否 |
账户状态:(1可用|2异常|3已冻结|4已注销) |
|
|
3 |
user_group |
varchar |
32 |
否 |
否 |
所在用户组 |
|
4 |
login_time |
timestamp |
是 |
否 |
上次登录时间 |
|
|
5 |
phone |
varchar |
11 |
否 |
否 |
手机号码 |
|
6 |
phone_state |
smallint |
是 |
否 |
手机认证:(0未认证|1审核中|2已认证) |
|
|
7 |
username |
varchar |
16 |
是 |
否 |
用户名 |
|
8 |
nickname |
varchar |
16 |
否 |
否 |
昵称 |
|
9 |
password |
varchar |
64 |
是 |
否 |
密码 |
|
10 |
|
varchar |
64 |
否 |
否 |
邮箱 |
|
11 |
email_state |
smallint |
是 |
否 |
邮箱认证:(0未认证|1审核中|2已认证) |
|
|
12 |
avatar |
varchar |
255 |
否 |
否 |
头像地址 |
|
13 |
open_id |
varchar |
255 |
否 |
否 |
针对获取用户信息字段 |
|
14 |
create_time |
timestamp |
是 |
否 |
创建时间 |
表 4-33-user_answer(用户答题)
|
编号 |
字段名 |
类型 |
长度 |
是否非空 |
是否主键 |
注释 |
|
1 |
user_answer_id |
mediumint |
是 |
是 |
用户答题ID |
|
|
2 |
user_id |
mediumint |
是 |
否 |
用户ID |
|
|
3 |
exam_id |
mediumint |
是 |
是 |
考试id |
|
|
4 |
score |
double |
否 |
否 |
分数 |
|
|
5 |
answers |
text |
65535 |
否 |
否 |
答案 |
|
6 |
score_detail |
text |
65535 |
否 |
否 |
评分详情 |
|
7 |
objective_score |
double |
否 |
否 |
客观题得分 |
|
|
8 |
subjective_score |
double |
否 |
否 |
主观题得分 |
|
|
9 |
score_state |
tinyint |
否 |
否 |
评分状态 |
|
|
10 |
nickname |
varchar |
255 |
否 |
否 |
提交人 |
|
11 |
create_time |
timestamp |
是 |
否 |
创建时间 |
|
|
12 |
update_time |
timestamp |
是 |
否 |
更新时间 |
|
|
13 |
comment_desc |
varchar |
255 |
否 |
否 |
评语 |
表 4-34-user_group(用户组)
|
编号 |
字段名 |
类型 |
长度 |
是否非空 |
是否主键 |
注释 |
|
1 |
group_id |
mediumint |
是 |
是 |
用户组ID |
|
|
2 |
display |
smallint |
是 |
否 |
显示顺序 |
|
|
3 |
name |
varchar |
16 |
是 |
否 |
名称 |
|
4 |
description |
varchar |
255 |
否 |
否 |
描述 |
|
5 |
source_table |
varchar |
255 |
否 |
否 |
来源表 |
|
6 |
source_field |
varchar |
255 |
否 |
否 |
来源字段 |
|
7 |
source_id |
int |
是 |
否 |
来源ID |
|
|
8 |
register |
smallint |
否 |
否 |
注册位置 |
|
|
9 |
create_time |
timestamp |
是 |
否 |
创建时间 |
|
|
10 |
update_time |
timestamp |
是 |
否 |
更新时间 |
5 系统详细设计与实现
课程学习智能体平台的详细设计与实现主要是根据前面的课程学习智能体平台的需求分析和课程学习智能体平台的总体设计来设计页面并实现业务逻辑。主要从课程学习智能体平台界面实现、业务逻辑实现这两部分进行介绍。
5.1学生用户功能模块
5.1.1学生用户登录界面
登录页面要求用户输入注册时的用户名和密码,系统会对输入的信息进行验证,确保用户身份的合法性。如果用户名和密码匹配,用户将成功登录并进入系统首页。用户登录界面如下图所示。
图5-1学生用户登录界面图
学生用户登录课程学习智能体平台后,在首页界面,能浏览交流论坛、在线测试、网站公告、平台资讯、课程信息等信息,学生用户首页界面如下图所示。
图5-2首页界面图
学生用户点击进入在线测试功能,可以参加平台提供的自我评估测验以检验学习效果。在线测试界面如下图所示。
图5-3在线测试界面图
学生用户点击课程信息功能,可以浏览并选择感兴趣的课程进行学习。课程信息界面如下图所示。
图5-4 课程信息界面图
学生用户点击进入个人中心,可以实现以下功能:个人首页、报名信息、课程课件、课程答疑、学习记录、课程作业、作业信息、学习建议、课程证书、评价反馈、交流论坛、收藏、评论管理。学生用户个人中心息界面如下图所示。
图5-5个人中心息界面图
教师用户账户由管理员提供,进入登录页面按要求输入注册时的用户名和密码,系统会对输入的信息进行验证,确保用户身份的合法性。如果用户名和密码匹配,用户将成功登录并进入系统首页。教师用户登录界面如下图所示。
界面如下图所示。
图5-6教师用户登录界面图
教师用户登录课程学习智能体平台后,在首页界面,可以浏览交流论坛、网站公告、平台资讯、课程信息等信息,教师用户首页界面如下图所示。
图5-7教师用户首页界面图
教师用户点击进入个人中心,可以实现以下功能:个人首页、课程信息,报名信息、课程课件、课程答疑、学习记录、课程作业、作业信息、学习建议、课程证书、评价反馈、交流论坛、在线测试、收藏,评论管理。教师用户个人中心息界面如下图所示。
图5-8教师用户个人中心界面图
5.3管理员功能模块
5.3.1系统用户管理界面
管理员通过系统全面管理用户信息,执行添加、编辑、删除操作,并维护用户资料的完整性和准确性。支持多角色管理,可分配不同权限,确保系统的安全性和规范使用。用户管理界面如下图所示。
图5-9系统用户管理界面图
5.3.2课程信息管理界面
管理员进入系统后台点击课程信息管理,可以添加、编辑和管理课程基础信息。课程信息管理界面如下图所示。
图5-10课程信息管理界面图
5.3.3报名信息管理
管理员进入系统后台点击报名信息管理,可以跟踪并管理学生的课程报名情况。报名信息管理界面如下图所示。
图5-11报名信息管理界面图
管理员点击系统管理,可以管理轮播图的设计与发布,上传图片,确保关键信息的展示。系统管理界面如下图所示。
图5-12系统管理界面图
管理员点击系统管理,可以管理平台资讯,发布学习相关的新闻、文章。进行资讯分类,组织和管理资讯所属的分类标签。管理在线测试,创建和管理在线测验题库及试卷。资源管理界面如下图所示。
图5-13资源管理界面图
6系统测试
课程学习智能体平台测试的主要目的是确保系统功能正常、性能稳定、安全可靠。测试旨在验证系统各项功能是否按照需求规格书要求正常工作,检查系统的易用性和用户体验,确保用户能够顺利完成各项操作。此外,系统测试还旨在评估系统的性能指标,包括响应时间、并发能力等,以保证系统在高负载情况下仍能正常运行。另外,安全测试也是重要的一部分,确保系统能够有效防范各类安全威胁和攻击。通过全面的系统测试,可以保障课程学习智能体平台的稳定性、可靠性和安全性。
系统测试旨在检验系统功能是否正常工作。通过功能测试用例的执行,可以有效评估系统功能的正确性、完整性和稳定性,帮助发现和解决潜在的功能缺陷,确保系统能够按照预期功能正常运行[9]。功能测试用例包括用户注册、用户登录、课程信息添加等。
表6-1 注册功能测试用例
|
测试用例编号 |
功能模块 |
测试用例描述 |
预期结果 |
|
TC001 |
用户注册 |
输入有效的用户名、密码、邮箱和角色信息 |
注册成功,用户账户创建并收到验证邮件 |
|
TC002 |
用户注册 |
输入已有用户名 |
注册失败,提示用户名已存在 |
表6-2登录功能测试用例
|
测试用例编号 |
功能模块 |
测试用例描述 |
预期结果 |
|
TC003 |
用户登录 |
输入正确的用户名和密码 |
登录成功,进入用户前台首页 |
|
TC004 |
用户登录 |
输入错误的用户名或密码 |
登录失败,提示用户名或密码错误 |
|
TC005 |
用户登录 |
输入注册邮箱,使用忘记密码功能 |
提示发送重置密码链接到邮箱 |
表6-3 课程信息添加功能测试用例
|
测试用例编号 |
功能模块 |
测试用例描述 |
预期结果 |
|
TC06 |
课程信息修改 |
管理员登录后台,进入课程信息管理页面,选择某一课程,修改其课程信息并点击保存 |
课程信息更新成功 |
|
TC07 |
课程信息修改 |
管理员登录后台,进入管理课程信息页面,查看某一课程详情,不作任何修改直接点击保存 |
课程信息保存操作无响应,数据保持不变 |
6.3 测试结果
在本次测试中,对用户注册、用户登录、课程信息添加等功能进行了详细测试。测试结果显示,用户注册功能在输入有效信息时能够成功创建账户并发送验证邮件,而在输入已有用户名时则提示用户名已存在。用户登录功能在输入正确凭据时能成功登录,在输入错误凭据时会提示错误信息。课程信息添加功能在填写完整信息时能够成功添加课程信息。总体而言,所有测试用例均达到预期效果,系统功能表现稳定。
结论
本研究设计并实现了一个基于C语言课程的智能学习平台,采用C#语言结合ASP.NET框架进行开发,并使用SQL Server数据库支持后台数据管理。该系统针对管理员、教师和学生三种角色提供了全面的功能支持,包括但不限于用户管理、课程信息维护、课件上传下载、作业布置提交、在线答疑、学习记录跟踪等。通过这一平台,不仅提升了教学资源的管理效率,也增强了师生间的互动交流,促进了个性化学习路径的发展。系统的设计充分考虑了用户体验和功能实用性,为用户提供了一个友好、便捷的学习环境。
展望未来,随着信息技术特别是人工智能和大数据分析技术的不断进步,教育领域将迎来更多的创新机遇。对于此类课程学习智能体而言,可以进一步集成智能推荐算法,根据学生的学习行为和偏好提供个性化的学习建议和资源推荐,从而更有效地满足不同学习者的需求。此外,利用大数据分析技术深入挖掘学习数据背后的价值,可以帮助教师更好地了解学生的学习状态,及时调整教学策略,提高教学质量。同时,加强跨平台兼容性和移动学习的支持也是未来发展的一个重要方向,使学习不再受限于时间和地点,真正实现随时随地学习的目标。最终,通过持续的技术革新和功能优化,这样的智能学习平台将能够在全球范围内促进教育资源的公平分配,推动教育质量的整体提升。
参考文献
- 王强.计算机C语言编译系统前后端的设计与实现[J].科学技术创新,2024,(24):128-131.
- 屈晓,周挺,郑艳松.一种实现C语言程序的在线编译系统设计[J].电脑知识与技术,2024,20(25):51-54.DOI:10.14004/j.cnki.ckt.2024.1303.
- 孙文江,陈义辉.JavaScript交互式网页设计[M].人民邮电出版社:202309.419.
- 余彩云,欧长林,曾向吉,等.案例教学法在JavaScript脚本语言课程中的探析与实施[J].信息与电脑(理论版),2022,34(02):248-250.
- 武相军,崔占鹏,李辰,等.SQL Server数据库编程与开发教程[M].化学工业出版社:202402.398.
- 张俊杰.基于Angular和ASP.NET Core技术的数据采集系统的设计与实现[J].信息与电脑(理论版),2023,35(06):155-160.
- 宋雅飞.“ASP.NET”技术在企业网站设计中的应用[J].无线互联科技,2022,19(04):89-90.
- 马艳艳,吴晓光.计算机软件与数据库的设计策略分析[J].电子技术,2024,53(05):104-105.
- 李俊萌.计算机软件测试技术与开发应用策略分析[J].信息记录材料,2023,24(03):50-52
- 叶小波.基于云计算的高校学生信息分类管理系统设计[J].自动化技术与应用,2024,43(10):186-189+194.
- 毛海林.C#语言程序设计教学思政改革[A]“2024职业教育活动周——钢铁行业大工匠进校园”论文集(下册)[C]. 钢铁职业教育教学指导委员会、中国钢铁工业协会, 冶金工业教育资源开发中心, 2024: 3.
- 童家玮,刘泽霖.基于协同过滤算法的美育课程个性化学习平台设计[J].电脑编程技巧与维护,2025,(03):50-52.DOI:10.16184/j.cnki.comprg.2025.03.023.
- 薛朝霞,冯骞,罗景阳,等.沉浸式学习理论视域下游戏化课程教学模式在工科教育教学改革中的应用——以给水排水管网系统(Ⅰ)教学为例[J].创新创业理论研究与实践,2025,8(06):1-4+35.
- 赵卫东.基于关联分析的机器学习课程思政元素挖掘[J].计算机教育,2025,(03):182-186.DOI:10.16512/j.cnki.jsjjy.2025.03.023.
- 刘秉阳,代鹏,乔守明.计算机网络课程在线学习系统中的互动工具设计[J].家电维修,2025,(02):42-44.
- 李鹏.面向深度学习的高校经管类课程在线教学系统分析与设计[J].教育教学论坛,2025,(06):13-16.DOI:10.20263/j.cnki.jyjxlt.2025.06.046.
- Shi J ,Feng Y ,Cao X , et al.Perceptions Toward Artificial Intelligence (AI) Among Animal Science Students in Chinese Agricultural Institutions—From Perspectives of Curriculum Learning, Career Planning, Social Responsibility, and Creativity[J].Sustainability,2025,17(6):2427-2427.
- Feng J ,Zhu X .Research on the Teaching of Personalized Learning and Data-driven in Colleges and Universities under the Enablement of Artificial Intelligence——Taking Public English Reading Course as an Example[J].Journal of Research in Vocational Education,2025,7(2):26-29.
- Wang D ,Dong X ,Zhong J .Enhance College AI Course Learning Experience with Constructivism-Based Blog Assignments[J].Education Sciences,2025,15(2):217-217.
- Dongling G ,Suhong M ,Xiangchuan K .RETRACTED: Edge based content delivery scheme to ensure quality video streaming for online course material access in smart learning[J].Journal of Intelligent & Fuzzy Systems,2024,47(5-6, Supplement 1):221-231.
致 谢
在本项目的实施过程中,许多人给予了我无私的支持和帮助,令我深感感谢。
我要衷心感谢我的指导老师。不仅在项目的初期提供了宝贵的建议,还在整个过程中给予了我细致入微的指导。专业知识和严谨态度始终激励着我,让我在遇到困难时能够保持信心,继续前行。每一次的讨论都让我对项目有了更深刻的理解,帮助我克服了许多技术难题。
我也要感谢参与用户测试的同学们。你们的反馈和建议为我们系统的优化提供了重要的参考,帮助我们更好地理解用户需求。正是因为有了你们的参与,我们才能够不断改进,提升系统的用户体验。感谢所有支持我的家人和朋友。你们的理解与鼓励让我在项目的紧张时刻始终能够保持积极的心态,成为我前进的动力。每当我遇到挑战时,想到你们的支持,我就能够重新振作,继续努力。最后,我要感谢所有在我职业发展过程中给予帮助的人。每一次的交流与分享都让我受益匪浅,拓宽了我的视野,让我在这条道路上走得更加坚定。
项目的完成不仅是我个人努力的结果,更是许多人共同支持与协作的成果。在此,我再次向所有关心和支持我的人表达衷心的感谢。希望未来我们能够继续携手,共同创造更多的价值和成就。
点赞+收藏+关注 → 私信领取本源代码、数据库
更多推荐



所有评论(0)