GraphRAG 深度剖析:用知识图谱重构多跳检索与可解释问答能力
GraphRAG通过知识图谱重构传统RAG范式,将知识组织从非结构化文本升级为结构化网络,实现了三大突破:1)支持多跳推理,通过图遍历构建完整逻辑链;2)提供高密度精确上下文,减少噪声干扰;3)增强可解释性,使推理路径可视化。其架构包含知识抽取、图谱构建和智能检索等核心模块,虽面临知识抽取成本高、多引擎协同复杂等工程挑战,但已在医疗、金融等领域展现出处理复杂关联知识的优势。随着轻量化LightRA
【摘要】GraphRAG通过引入知识图谱,将传统RAG的语义检索升级为结构化推理,有效解决了多跳问答难题,并显著提升了AI系统的可解释性与知识处理深度。
引言
企业对AI能力的需求正在发生质变。单纯的文本生成已无法满足要求,可控、可解释、可扩展成为新的价值标尺。在这一背景下,检索增强生成(RAG)技术应运而生,它通过外挂知识库,有效缓解了大语言模型(LLM)的知识滞后与幻觉问题。然而,传统的向量检索范式在处理复杂逻辑和深度关联时,很快便会触及其能力边界。
GraphRAG的出现,并非对传统RAG的简单修补,而是一次根本性的范式重构。它将知识的组织形式从零散的“文本堆”升级为结构化的“知识网络”,让AI系统首次具备了在知识图谱上进行路径遍历和逻辑推理的能力。这不仅是技术上的演进,更是通向更强认知智能的关键一步。
❖ 一、传统 RAG 的范式与边界

在深入GraphRAG之前,我们必须清晰地认识传统RAG的运作模式及其固有的局限性。这有助于我们理解GraphRAG的技术跃迁究竟解决了哪些根本性问题。
1.1 RAG 的基本范式
传统RAG的核心思想非常直观,即“先检索,后生成”。它将LLM从一个封闭的知识系统中解放出来,使其能够利用外部、动态更新的知识源来回答问题。
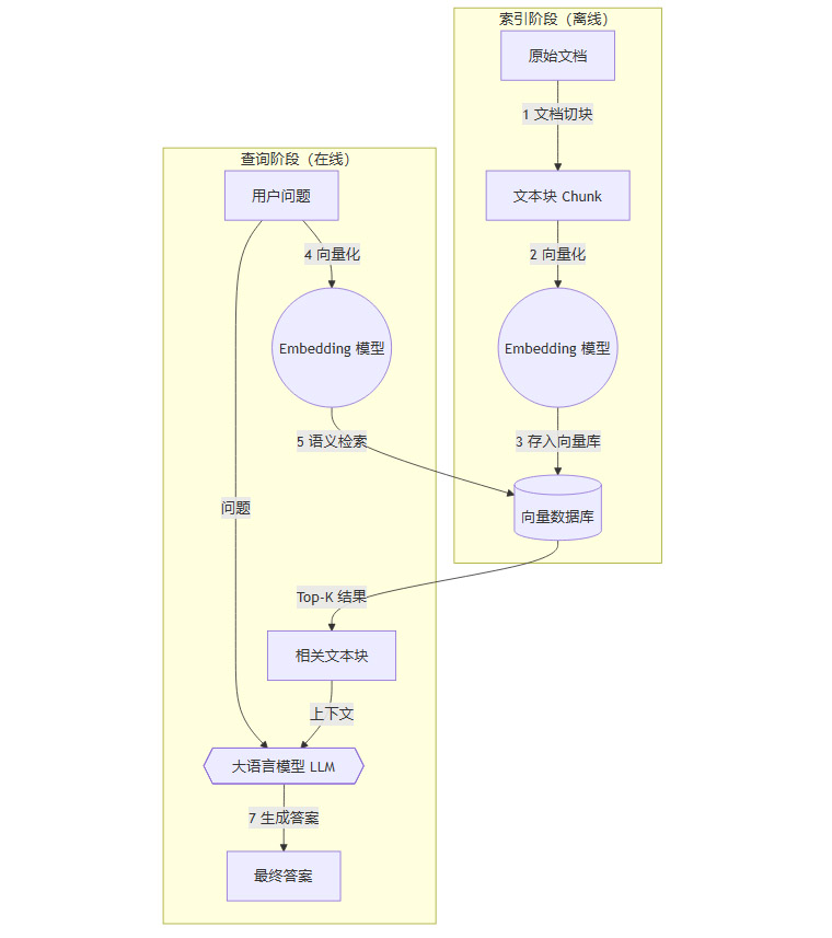
其标准工作流可以概括为以下几个步骤。
-
索引阶段(离线)
-
文档切块 (Chunking):将原始文档(如PDF、Word、HTML)分割成固定大小或按语义边界划分的文本块。
-
向量化 (Embedding):使用文本嵌入模型(如BERT、Sentence-BERT等)将每个文本块转换为高维向量。这些向量能够捕捉文本的语义信息。
-
数据入库 (Indexing):将文本块及其对应的向量存储到专门的向量数据库(如Milvus、Pinecone)中,建立高效的检索引擎。
-
-
查询阶段(在线)
-
问题向量化:用户提出问题后,同样使用嵌入模型将问题转换为查询向量。
-
相似度检索:在向量数据库中,通过计算查询向量与库中所有文本块向量的余弦相似度或其他距离度量,找出与问题语义最相近的Top-K个文本块。
-
上下文构建与生成:将用户原始问题与检索到的Top-K文本块组合成一个增强的提示词(Prompt),然后将其输入给LLM。LLM基于这些“参考资料”生成最终答案。
-
下面是一个简化的工作流示意图。

这种范式实现简单,对于事实查询、单点知识问答等场景效果显著,因此得到了广泛应用。
1.2 传统 RAG 的核心痛点
尽管易于实现,但传统RAG基于向量相似性的机制,使其在面对更复杂的知识任务时显得力不从心。其痛点主要集中在以下三个方面。
1.2.1 多跳推理难
多跳推理(Multi-hop Reasoning)要求系统能够连接多个离散的知识点,形成一条完整的逻辑链来推导出答案。 传统RAG对此几乎无能为力。
向量检索的本质是“相似性匹配”,它倾向于返回与问题直接相关的、孤立的文本片段。它无法自动发现这些片段之间的内在联系。
举个例子,回答“斐迪南大公遇刺为何会引发第一次世界大战?”
-
一次向量搜索,可能返回描述“萨拉热窝事件”的文本块。
-
另一次搜索,可能找到关于“德奥同盟”的片段。
-
还有一次,可能检索到“协约国与同盟国对立”的背景信息。
传统RAG会将这些零散的、逻辑断裂的文本块堆砌在一起交给LLM。它缺少一个机制去主动探索“刺杀”如何一步步“触发”同盟体系,并最终“引爆”世界大战。它无法自动建立起“刺杀 → 奥匈报复 → 德国支持 → 俄国介入 → 连锁宣战”这条关键的因果链。
1.2.2 关系信息缺失
文档切块是传统RAG的必要预处理步骤,但这个过程也带来了严重的副作用,即打散了知识间的固有结构。
在原始文档中,实体之间、段落之间存在着丰富的隐式或显式关系,如从属、因果、依赖、对比等。一旦被切成独立的Chunk,这些关系便丢失了。系统只知道某些Chunk在语义上相似,却不知道它们在逻辑上如何关联。
例如,在一个企业知识库中,文档A说明“张三是技术部的总监”,文档B提到“李四向张三汇报工作”。
-
传统RAG在被问及“李四的上级是谁”时,可能会因为“李四”和“张三”同时出现在相似的文本块中而返回相关内容。
-
但它无法直接、确定地回答“张三是李四的上级”,因为它缺少对“总监”和“汇报”这两个词所代表的层级关系的结构化理解。
1.2.3 上下文冗余与“大海捞针”
为了尽可能覆盖所有相关信息,向量检索通常会返回多个文本块(Top-K)。这导致提供给LLM的上下文中包含了大量与问题核心无关的噪声。
这种现象会引发两个问题。
-
信息密度低:LLM需要从冗长的上下文中筛选关键信息,处理效率降低。
-
“大海捞针”效应 (Needle-in-a-Haystack):研究表明,当关键信息被淹没在大量无关文本中时,LLM可能会忽略它,导致答案质量下降。
此外,冗长的上下文也直接增加了Token消耗,推高了API调用成本和响应延迟。
❖ 二、破局之道:知识图谱的引入与价值重塑
传统RAG的困境根源在于其处理的是非结构化的“文本堆”。要突破这一瓶颈,就必须对知识的组织方式进行一次彻底的升级。知识图谱(Knowledge Graph, KG)正是实现这次升级的核心技术。
2.1 从“文本堆”到“知识网络”
知识图谱用一种更接近人类认知的方式来组织信息。它将知识拆解为最基本的单元:实体(Entity)和关系(Relation)。
-
实体:代表现实世界中的事物,如人、地点、组织、概念。在图中表现为节点(Node)。
-
关系:描述实体之间的联系,如“属于”、“位于”、“作者是”。在图中表现为边(Edge)。
通过“实体-关系-实体”的三元组形式,知识图谱将碎片化的信息编织成一张巨大的、相互连接的知识网络。
下表清晰地对比了两种知识组织方式的差异。
|
特性 |
传统RAG (基于文本) |
GraphRAG (基于知识图谱) |
|---|---|---|
|
基本单元 |
文本块 (Chunk) |
实体-关系-实体 (三元组) |
|
组织形式 |
独立的文本集合 |
结构化的知识网络 |
|
知识表示 |
隐式、非结构化 |
显式、结构化 |
|
查询能力 |
语义相似度匹配 |
路径遍历、模式匹配、多跳推理 |
|
可解释性 |
低,依赖LLM的黑盒处理 |
高,推理路径清晰可见 |
这种从“文本堆”到“知识网络”的转变,是GraphRAG实现能力跃迁的根本原因。 它让知识变得可计算、可推理。
2.2 知识图谱的核心赋能
当RAG系统拥有了知识图谱后,它在三个核心层面获得了质的提升。
-
支持复杂查询与多跳推理
知识图谱的图结构天然支持路径遍历。当面对多跳问题时,系统不再是盲目地进行语义搜索,而是可以在图上从一个实体出发,沿着关系边一步步“走”到目标实体,从而构建出完整的推理链。这直接解决了传统RAG的多跳推理难题。 -
提供高信息密度的精确上下文
图检索的结果不再是模糊的文本块,而是与问题直接相关的精确子图或路径。这些结构化的信息剔除了大量噪声,为LLM提供了信息密度极高的上下文。这不仅提升了答案的准确性,也降低了Token消耗。 -
增强系统的可解释性与可信度
由于推理过程是在图上显式进行的,系统可以轻松地将推理路径(如“实体A → 关系R1 → 实体B → 关系R2 → 实体C”)作为答案的依据一并返回给用户。这使得答案的来源和推导过程变得透明、可追溯,极大地增强了用户对系统的信任。
❖ 三、GraphRAG 核心架构与工作流解析

理解了知识图谱的价值后,我们来深入剖析GraphRAG的系统架构和具体工作流程。
3.1 GraphRAG 的核心定义
GraphRAG是一种利用知识图谱及其他图结构来组织、检索和增强知识,从而提升大语言模型生成能力的先进RAG范式。 它的核心在于将检索对象从无结构的文本块转变为有结构的图元素(节点、边、路径、子图)。
3.2 总体架构与工作流
与传统RAG类似,GraphRAG的工作流也分为索引和查询两大阶段,但每个阶段的内容都发生了深刻变化。

3.2.1 索引阶段
这一阶段的目标是将非结构化文本转化为结构化的知识图谱。
-
知识抽取 (Knowledge Extraction):这是构建图谱的第一步,也是最具挑战的一步。通常使用LLM或专门的命名实体识别(NER)与关系抽取(RE)模型,从文本块中自动识别出实体、关系和属性,形成三元组。
-
图谱构建 (Graph Construction):将抽取出的三元组加载到图数据库(如Neo4j, NebulaGraph)中,形成初始的知识图谱。
-
图社区划分 (Graph Community Detection):为了处理全局性、总结性的问题,系统会运行图聚类算法(如Leiden算法),将图中连接紧密的节点划分成不同的“社区”。每个社区代表一个高度相关的主题或概念簇。
-
社区摘要生成 (Community Summary Generation):系统会为每个社区生成一个高级别的摘要,概括该社区的核心内容。这个摘要同样可以存储在图数据库中,作为一个特殊的节点。
3.2.2 查询阶段
这一阶段的核心是利用图结构进行高效、精确的知识检索。
-
查询分析 (Query Analysis):首先分析用户问题,判断其意图。问题是关于某个具体实体的细节(本地查询),还是需要对某个领域进行总结(全局查询)?
-
图检索 (Graph Retrieval):
-
全局查询:如果判断为全局查询,系统会直接检索相关的社区摘要。这避免了遍历整个图谱,大大提高了效率。
-
本地查询:如果判断为本地查询,系统会从问题中识别出的实体节点出发,在图上进行路径遍历或子图搜索,找到与问题相关的完整知识路径。这一步通常会结合结构化查询(如图查询语言Cypher)和语义查询(在图节点上进行向量搜索)。
-
-
构造结构化上下文 (Context Construction):将检索到的图信息(如路径、子图、社区摘要)格式化为LLM能够理解的自然语言文本。例如,一条路径可以被描述为“实体A通过关系R1连接到实体B...”。
-
LLM 生成 (Generation):最后,将原始问题和结构化的上下文一起提供给LLM,生成最终的、附带推理路径的答案。
3.3 知识图谱的关键作用方式
在GraphRAG中,知识图谱扮演了三个不可或缺的角色。
-
知识结构化的载体:它将无序的知识显式地组织起来,为后续的精确计算和推理奠定了基础。
-
复杂推理的引擎:通过图遍历算法,它为系统提供了传统RAG所不具备的多跳推理和关联发现能力。
-
双重检索的枢纽:它同时支持基于图结构的精确查询和基于节点描述的语义查询,实现了两种检索方式的优势互补。
❖ 四、工程化落地:挑战与实践策略
尽管GraphRAG在理论上表现出巨大优势,但将其在企业环境中成功落地,仍然面临诸多工程挑战。
4.1 典型的工程挑战
-
知识抽取成本与准确率
自动化的知识抽取是构建图谱的瓶颈。通用LLM在抽取开放域知识时表现尚可,但在处理专业领域的知识时,准确率和召回率往往不尽人意。这需要大量的人工标注数据进行微调,或者依赖复杂的规则系统进行补充,成本高昂。 -
多引擎协同的复杂性
一个完备的GraphRAG系统通常需要同时维护图数据库、向量数据库和原始文档库。这三种存储引擎的数据同步、一致性保障以及统一查询接口的封装,都给系统架构和运维带来了极高的复杂度。 -
实时性与成本
复杂的图遍历查询本身可能就存在较高的延迟。如果再加上LLM的推理时间,整个问答链路的响应速度会面临严峻考验。同时,频繁调用强大的LLM进行知识抽取和答案生成,也会带来高昂的Token开销。 -
增量更新的难题
企业知识是动态变化的。当新数据源源不断地加入时,如何高效地对知识图谱进行局部、增量更新,而不是每次都重建整个图谱,是保证系统实用性的关键。
4.2 成熟的工程化实践策略
针对上述挑战,业界已经探索出一系列行之有效的实践策略。
4.2.1 混合存储架构
这是当前最主流的架构选择。让专业的工具做专业的事。
-
图数据库:负责存储实体和关系,执行结构化的图查询和多跳推理。
-
向量数据库:负责存储实体描述、文本块的向量,执行高效的语义相似性搜索。
-
检索层统一编排:在应用层或中间件层,根据查询意图,智能地调度图查询和向量查询,并将两者的结果进行融合,送入后续处理流程。
4.2.2 领域知识微调
与其依赖通用的、昂贵的大模型,不如针对特定领域的知识抽取任务,对中小型LLM进行指令微调(Instruction Tuning)。使用少量高质量的领域标注数据,就可以让模型掌握特定领域的实体和关系模式,以更低的成本实现更高的抽取精度。
4.2.3 预计算与缓存机制
将高频、耗时的计算操作离线化。
-
预计算社区与摘要:如前所述,在索引阶段离线完成图社区的划分和摘要生成。在线查询时,可以直接调用这些预计算结果,快速响应全局性问题。
-
查询结果缓存:对于高频出现的查询,可以缓存其图检索结果甚至最终答案,减少重复计算。
4.2.4 Agentic GraphRAG 架构
这是近年来兴起的一种更智能的架构。它将GraphRAG的能力封装成一个“工具”,交由一个**AI智能体(Agent)**来调用。
-
任务分解:当面对一个极其复杂的问题时,Agent会首先将其分解成多个子任务。
-
工具调用:Agent根据每个子任务的需要,自主决定是调用图检索工具、向量检索工具,还是其他API。
-
迭代推理:Agent可以根据上一步工具返回的结果,动态地规划下一步行动,进行多轮迭代推理,直到最终解决问题。
这种架构极大地提升了系统处理复杂、开放性问题的鲁棒性和准确性。
❖ 五、前沿趋势:轻量化与统一化

随着GraphRAG技术的不断成熟,其发展也呈现出两大明显趋势:面向中小场景的轻量化,以及面向复杂异构场景的统一化。
5.1 LightRAG:轻量化 GraphRAG 的设计理念
并非所有场景都需要一个重型的、完备的知识图谱。对于许多数据量不大、但关系逻辑依然重要的中小场景,LightRAG提供了一种更具性价比的解决方案。
LightRAG的核心理念是避免“过度工程”,在传统RAG和重型GraphRAG之间找到一个平衡点。
5.1.1 双层检索机制
LightRAG的标志性设计是双层检索系统。
-
底层(细节层):依然使用传统的向量检索,负责从原始文档块中快速召回包含具体细节的文本。
-
高层(结构层):构建一个更轻量级的图结构。这个图可能不是一个严格的实体-关系图谱,而是一个概念图、主题图或层级关系图。它负责提供全局的知识骨架和上下文联系。
查询时,系统会同时在两个层面进行检索,然后将结果融合。这种“局部细节 + 全局纲要”的组合,能够在较低的工程成本下,显著改善传统RAG关系信息缺失的问题。
5.1.2 强调增量更新
LightRAG的设计特别关注动态数据场景。它采用的图结构和算法通常更简单,支持快速的增量建图和索引更新。这使其非常适合新闻分析、社交媒体监控等知识频繁变化的业务。
5.1.3 简化的查询流程
LightRAG的查询流程通常如下。
-
问题拆解:分析用户问题,识别出需要查找的具体实体(局部关键词)和涉及的 broader 概念(全局关键词)。
-
并行检索:
-
使用局部关键词进行向量检索,获取细节文本块。
-
使用全局关键词在高层关系图中进行扩展搜索,获取相关的上下文结构。
-
-
上下文组装:将两部分检索结果智能地组合成一个结构更清晰、逻辑更连贯的上下文。
-
LLM 回答:将增强后的上下文送入LLM生成答案。
5.2 G-REASONER:面向泛化能力的新一代框架
如果说LightRAG是GraphRAG的“简化版”,那么以G-REASONER为代表的新一代框架则致力于解决GraphRAG的“天花板”问题,即跨任务、跨领域的泛化能力。
现有的GraphRAG方法大多是为特定类型的图结构和启发式搜索算法设计的,迁移性很差。G-REASONER框架则试图建立一个统一的、可处理异构图知识的推理底层。
5.2.1 统一图接口 QuadGraph
G-REASONER的第一个核心创新是提出了QuadGraph,一个四层抽象图接口。它能够将不同来源、不同结构的图(如知识图谱、文档引用图、代码依赖图)标准化为统一的四层结构:
-
属性层:实体的基本属性。
-
知识图谱层:实体间的显式关系。
-
文档层:实体与相关文档块的链接。
-
社区层:实体所属的主题社区。
这个统一接口打破了不同图结构之间的壁垒,使得上层模型可以用同一种方式处理来自不同源头的图知识。
5.2.2 图基础模型 GFM
第二个核心创新是引入了一个轻量的图神经网络(GNN)——图基础模型(Graph Foundation Model, GFM)。
GFM能够同时对节点的文本语义和图的拓扑结构进行联合编码。它具备在QuadGraph的四层结构之间进行信息传递和跨层推理的能力。这赋予了LLM一种“图感”,使其能够理解深层次的图结构信息,而不仅仅是处理格式化后的文本。
5.2.3 LLM 增强推理
在查询时,GFM会快速计算出QuadGraph中所有节点与问题的相关性得分。框架会选取得分最高的Top-K个节点及其邻域,构建成一个高质量的、结构化的子图上下文,再输入给LLM。
这种方式将图推理的结构化结果直接作为LLM的“思维脚手架”,显著提升了多跳问答的性能和速度。实验表明,G-REASONER的推理延迟远低于基于Agent的方法,同时具备强大的跨场景迁移能力。
❖ 六、企业级应用场景与价值分析
理论的先进性最终要通过实践来检验。GraphRAG及其衍生技术已在多个行业的复杂场景中展现出巨大的商业价值。
6.1 智能客服与多轮对话
-
痛点:传统客服机器人在多轮对话中难以追踪上下文,用户意图一旦切换就容易“失忆”。
-
GraphRAG 方案:构建一个包含意图节点和上下文实体节点的双层图谱。用户的每一轮对话都会激活或更新图谱中的节点。系统通过在图上追踪激活路径,能够准确理解用户在复杂对话流中的真实意图,并保持对话的连贯性。
-
收益:显著提升多轮对话的成功率和用户满意度。
6.2 临床试验与医疗知识管理
-
痛点:临床试验方案、药物说明、患者病历等文档极其复杂,信息之间关联性强,人工审核和匹配耗时耗力。
-
GraphRAG 方案:将各类医疗文档结构化为知识图谱,实体包括药物、疾病、基因、试验方案等。研究人员可以用自然语言提问(如“寻找对特定基因突变有效且副作用不含某某症状的药物”),系统通过查询式GraphRAG将其转化为图查询,快速在海量数据中找到符合多重条件的答案。
-
收益:加速临床试验设计与患者招募,提升医疗决策的精准性。
6.3 企业知识管理与复杂问答
-
痛点:大型企业的知识分散在不同部门的异构系统中(如Confluence, Jira, SharePoint),跨系统、跨领域的复杂问题难以回答。
-
GraphRAG 方案:采用Agentic GraphRAG架构。AI Agent接收到复杂问题后,会自主规划,调用不同的知识图谱工具(如产品知识图谱、组织架构图谱)和文档检索工具,分步获取信息,并最终整合出全面、准确的答案。
-
收益:打破知识孤岛,提升员工获取信息的效率和企业知识的利用率。
6.4 代码变更风险评估
-
痛点:在微服务架构下,一次代码变更可能引发意想不到的连锁反应,潜在风险难以评估。
-
GraphRAG 方案:构建代码知识图谱,将代码库中的类、函数、服务、API、作者等作为实体,将调用、继承、依赖等作为关系。当有代码变更时,系统通过图谱查询,可以立即识别出所有受影响的下游服务、调用链路以及相关的负责人,生成可视化的风险评估报告。
-
收益:实现代码变更风险的自动化、精准评估,提升研发质量和系统稳定性。
结论
GraphRAG的出现,标志着AI知识工程的一次重要飞跃。它通过引入知识图谱,将大模型的知识处理能力从基于“查找”的浅层信息获取,升级为基于“推理”的深层逻辑理解。这使得AI系统能够真正应对需要多跳推理、复杂关系建模和高度可解释性的现实世界任务。
从技术落地的角度看,我们应建立一个清晰的选型框架:
-
判断业务需求:首先明确核心场景是否真的强依赖“多跳推理”和“关系密集型”知识。如果答案是肯定的,GraphRAG是首选。
-
评估资源与能力:结合当前的数据资产和团队技术栈,评估是直接上马完整的GraphRAG,还是从传统RAG逐步增加结构化能力,或采用LightRAG作为过渡方案。
-
着眼长远规划:如果企业需要为多个业务线构建统一的、可泛化的知识推理底座,那么应密切关注G-REASONER这类下一代统一框架的发展,并为其预留技术接口。
未来,RAG技术的发展路径不会是简单的“二选一”,而是一个按需组合、分层演进的混合模式。GraphRAG及其相关创新,正在为企业智能化升级铺设坚实的底层基石,其产业价值将随着工程化工具的成熟而持续释放。
📢💻 【省心锐评】
GraphRAG的核心是让AI从“读文本”进化到“懂关系”。它用图结构为LLM装上了逻辑推理的引擎,是通往真正可解释、可信赖AI的关键一步。
更多推荐




所有评论(0)