【必学收藏】从RAG到GraphRAG:知识图谱如何让大模型实现从“搜索数据“到“推理洞察“的质变
本文剖析了传统RAG架构在处理复杂关系和全局性问题时的局限性,介绍了GraphRAG如何通过知识图谱将非结构化数据转化为结构化认知,实现从搜索到推理的质变。GraphRAG在多跳推理、全局总结和可解释性方面实现三大跨越,但也面临构建成本高、质量维护等挑战。最佳实践是采用Vector+Graph混合模式,根据问题复杂度选择不同检索策略。
随着大语言模型(LLM)应用的深入,企业不再满足于构建仅具备基础的问答能力的Chatbot,而是渴求基于更广泛业务数据的更深度的“洞察”Agent。传统的LLM+ RAG(检索增强生成)架构虽然解决了部分幻觉问题,但在处理复杂关系和全局性问题时遭遇了瓶颈。本文将结合 Rewire 的观点,深入剖析 RAG 的局限性,并从技术原理角度阐述 GraphRAG 如何通过知识图谱(Knowledge Graph)将非结构化数据转化为结构化认知,实现从“搜索数据”到“推理洞察”的质变。

— 1 RAG的繁荣与隐忧 —
数据间隐性的逻辑关系
在过去的一年里,RAG(Retrieval-Augmented Generation)已成为企业级 AI 落地的标准架构。通过将私有数据切片、向量化并存储于向量数据库(Vector Database)中,我们成功地让 LLM 拥有了“外挂大脑”,在一定程度上解决了模型训练数据滞后和“一本正经胡说八道”的幻觉问题。
然而,当我们试图让 AI 处理更复杂的任务时,基础 RAG(Naive RAG)的局限性开始暴露无遗。正如 Rewire 在 《From data to insights》 一文中隐含的核心观点:数据不仅仅是离散的片段,数据之间存在着隐性的逻辑关联。
当我们问 AI:“在这几百万份文档中,主要的技术趋势是什么?”或者“A 事件是如何间接导致 B 结果的?”时,传统的基于向量相似度的 RAG 往往束手无策。这标志着我们正在触碰“向量检索的天花板”。
— 2 传统 RAG 的技术瓶颈—
丢失的“全景图”
要理解 GraphRAG 的必要性,首先必须从技术底层审视传统 RAG 的运作机制及其缺陷。
2.1语义切片的破碎感:传统 RAG 的核心流程是 Chunking(分块) 、Embedding(嵌入) 、Vector Search(向量搜索)。这种方法假设:答案可以通过语义相似度直接定位到具体的文本片段中。

这种假设在处理“Fact Retrieval”(事实检索)时非常有效(例如:“公司的请假政策是什么?”)。但在面对以下两种场景时,它会彻底失效:
- 跨文档的逻辑推理(Multi-hop Reasoning): 假设文档 A 提到“产品 X 使用组件 Y”,文档 B 提到“组件 Y 的供应商 Z 破产了”。如果用户问“产品 X 会受到什么风险?”,传统 RAG 很难将这两块物理上分离、语义上不直接相关的片段联系起来。
- 全局性总结(Global Summarization): 向量搜索倾向于检索 Top-K 个最相似的片段。如果用户询问整个数据集的主题(Query-Focused Summarization),检索出的 Top-K 片段只能代表局部视角,无法拼凑出全貌。

2.2 向量的“扁平化”诅咒:向量数据库将文本压缩为高维空间中的点。虽然这捕捉了语义,但丢弃了结构。在向量空间中,实体之间的明确关系(如“属于”、“导致”、“位于”)被模糊化为距离的远近。这种“扁平化”导致 LLM 只能看到点的集合,而看不到点与点之间构成的“网”。
— 3 GraphRAG—
图谱与向量的深度融合
GraphRAG 并非推翻 RAG,而是对其检索模块的一次升维。它引入了知识图谱(Knowledge Graph, KG),将非结构化文本转化为结构化的节点(Nodes)和边(Edges)。

值得注意的是,现在的知识图谱(Knowledge Graph)已经可以整合经由大语言模型(LLM)处理过的非结构化数据,这使得它们能够可靠地检索和利用那些原本非结构化的信息。
例如利用LLM 阅读文本块,识别出其中的实体(人名、地名、概念等)以及实体间的关系。Example: 从文本“Apple 发布了 Vision Pro”中提取 (Apple) --[发布了]–> (Vision Pro)这样的节点和边,形成知识图谱。
RAG 与知识图谱之间的这种协同效应,创造了一个能够管理多种信息类型的互补系统。这种整合对于企业的内部知识管理尤为重要,因为企业必须有效地利用极其广泛的数据资源。
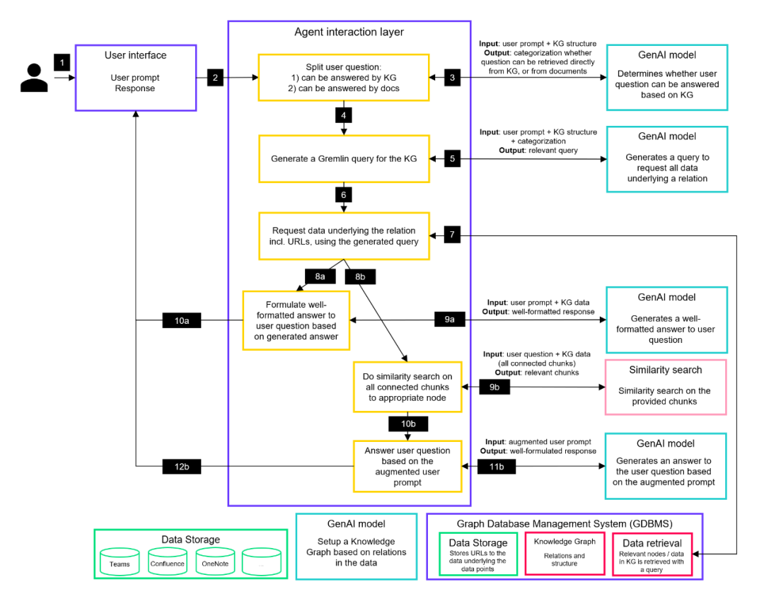
3.1 这种强大的组合是如何运作的?以下是具体流程:
- 利用 RAG 构建知识图谱我们首先基于数据中存在的关联关系来建立知识图谱,并从一开始就引入 RAG 技术。这个过程涉及对所有内部文档进行切片(Chunking)并对这些切片进行向量化(Embedding)。通过对这些向量进行相似度搜索,RAG 能够揭示数据内部的隐性连接,从而在构建过程中帮助塑造知识图谱的结构。
- 将文档连接到图谱一旦知识图谱构建完成,我们将分块文档的向量连接到图谱中对应的终端节点上。例如,所有关于“项目 A”的向量化文档都会连接到图谱中的“项目 A”节点。这样就形成了一个丰富且深度的知识图谱,其中的节点直接链接到了内部文档的向量切片。

**3.2 利用 RAG 处理复杂查询:**这是 RAG 再次发挥关键作用的环节。
- 对于那些仅凭知识图谱结构就能回答的问题,我们可以快速给出答案。
- 但对于那些需要从文档中获取详细信息的查询,我们则启用 RAG 流程:
- 首先,定位到知识图谱中的相关节点(例如:项目 A)。
- 接着,检索所有连接到该节点的向量(例如:所有连接到“项目 A”的文档切片向量)。
- 然后,在这些向量与用户的问题之间执行相似度搜索。
- 随后,利用搜索到的最相关切片来增强(Augment) 用户的原始提示词(Prompt)(利用数据库键值来获取与相关向量对应的文本切片)。
- 最后,将这个增强后的提示词传递给 LLM,以生成一个全面且详实的答案。

至此我们能够初步总结GraphRAG 在技术上实现了三个维度的跨越:
-
连接孤岛:多跳推理能力。这是 GraphRAG 最直观的优势。通过显式的边(Edges),模型可以沿着关系路径进行推理。Entity_A >{关联到}>Entity_B >{关联到}>Entity_C。在传统 RAG 中,即使 retrieve 到了 A 和 C,模型也往往无法建立因果链。而 GraphRAG 将这种逻辑链条直接喂给了 LLM,使其能够回答需要多步推导的复杂问题,从而产出真正的“洞察”。
-
统揽全局:QFS (Query-Focused Summarization),在处理海量数据(如法律卷宗、医疗病历、金融研报)时,用户往往需要综合性的分析。GraphRAG 利用分层社区摘要技术,解决了上下文窗口限制的问题。它不需要把所有文档塞进 Context Window,而是通过检索高层级的社区摘要,快速构建全局视角。
-
可解释性与溯源,向量搜索是一个黑盒。我们很难解释为什么向量 A 和向量 B 相似。但知识图谱是白盒。GraphRAG 能够明确展示:
“我之所以得出这个结论,是因为文档 A 中提到了实体 X,而实体 X 在文档 B 中被定义为 Y 的子集。”
这种可解释性对于金融、医疗和法律等高风险领域的 AI 落地至关重要。
— 4 GraphRAG—
技术挑战与落地思考
虽然 GraphRAG 描绘了美好的前景,但在工程实践中,它也带来了新的挑战,这是我们在设计系统时必须考量的。

- **构建成本与延迟(Indexing Cost):**相比于极速的向量嵌入,构建知识图谱需要大量调用 LLM 进行实体抽取,这会导致索引阶段的 Token 消耗量激增,写入延迟变长。这对于实时性要求极高的数据流并不友好。
- **图谱质量的维护:**LLM 并非完美,它可能会提取出错误的实体或关系。如何进行图谱的清洗(Graph Cleaning)和实体对齐(Entity Resolution,即识别 “Steve Jobs” 和 “Jobs” 是同一个人)是工程难点。
- **混合检索策略的调优:**并不是所有问题都需要动用 GraphRAG。未来的最佳实践必然是 Vector + Graph 的混合模式。对于简单的事实查询,走向量通道;对于复杂推理,走图谱通道。如何设计这个路由(Router)机制是系统优化的关键。
普通人如何抓住AI大模型的风口?
领取方式在文末
为什么要学习大模型?
目前AI大模型的技术岗位与能力培养随着人工智能技术的迅速发展和应用 , 大模型作为其中的重要组成部分 , 正逐渐成为推动人工智能发展的重要引擎 。大模型以其强大的数据处理和模式识别能力, 广泛应用于自然语言处理 、计算机视觉 、 智能推荐等领域 ,为各行各业带来了革命性的改变和机遇 。
目前,开源人工智能大模型已应用于医疗、政务、法律、汽车、娱乐、金融、互联网、教育、制造业、企业服务等多个场景,其中,应用于金融、企业服务、制造业和法律领域的大模型在本次调研中占比超过 30%。
随着AI大模型技术的迅速发展,相关岗位的需求也日益增加。大模型产业链催生了一批高薪新职业:
人工智能大潮已来,不加入就可能被淘汰。如果你是技术人,尤其是互联网从业者,现在就开始学习AI大模型技术,真的是给你的人生一个重要建议!
最后
只要你真心想学习AI大模型技术,这份精心整理的学习资料我愿意无偿分享给你,但是想学技术去乱搞的人别来找我!
在当前这个人工智能高速发展的时代,AI大模型正在深刻改变各行各业。我国对高水平AI人才的需求也日益增长,真正懂技术、能落地的人才依旧紧缺。我也希望通过这份资料,能够帮助更多有志于AI领域的朋友入门并深入学习。
真诚无偿分享!!!
vx扫描下方二维码即可
加上后会一个个给大家发
大模型全套学习资料展示
自我们与MoPaaS魔泊云合作以来,我们不断打磨课程体系与技术内容,在细节上精益求精,同时在技术层面也新增了许多前沿且实用的内容,力求为大家带来更系统、更实战、更落地的大模型学习体验。

希望这份系统、实用的大模型学习路径,能够帮助你从零入门,进阶到实战,真正掌握AI时代的核心技能!
01 教学内容

-
从零到精通完整闭环:【基础理论 →RAG开发 → Agent设计 → 模型微调与私有化部署调→热门技术】5大模块,内容比传统教材更贴近企业实战!
-
大量真实项目案例: 带你亲自上手搞数据清洗、模型调优这些硬核操作,把课本知识变成真本事!
02适学人群
应届毕业生: 无工作经验但想要系统学习AI大模型技术,期待通过实战项目掌握核心技术。
零基础转型: 非技术背景但关注AI应用场景,计划通过低代码工具实现“AI+行业”跨界。
业务赋能突破瓶颈: 传统开发者(Java/前端等)学习Transformer架构与LangChain框架,向AI全栈工程师转型。

vx扫描下方二维码即可
本教程比较珍贵,仅限大家自行学习,不要传播!更严禁商用!
03 入门到进阶学习路线图
大模型学习路线图,整体分为5个大的阶段:
04 视频和书籍PDF合集

从0到掌握主流大模型技术视频教程(涵盖模型训练、微调、RAG、LangChain、Agent开发等实战方向)

新手必备的大模型学习PDF书单来了!全是硬核知识,帮你少走弯路(不吹牛,真有用)
05 行业报告+白皮书合集
收集70+报告与白皮书,了解行业最新动态!
06 90+份面试题/经验
AI大模型岗位面试经验总结(谁学技术不是为了赚$呢,找个好的岗位很重要)

07 deepseek部署包+技巧大全

由于篇幅有限
只展示部分资料
并且还在持续更新中…
真诚无偿分享!!!
vx扫描下方二维码即可
加上后会一个个给大家发
更多推荐



所有评论(0)