收藏!5个超实用AI提示词模板,让Deepseek把知识嚼碎喂进你脑子!助你深度思考、高效学习
文章分享了5个用于训练深度思考能力的AI提示词模板:苏格拉底式提问法加大理解深度;关联概念分析拓宽理解广度;批判性思维分析强化批判意识;多元应用场景发掘知识实用性;一键生成学习卡整合知识要点。这些模板帮助用户借助AI工具提升思考的深度、广度和灵活度,真正掌握知识本质而非停留在表面理解,适用于各类AI平台如Deepseek、豆包、通义等。
前言
你有没有这样的感觉:
学了很多,却留不下深刻印象;
看书道理懂了,却无法触类旁通;
遇到难题,思维总在表面打转,抓不住核心。
问题的根源在于我们的思考深度和广度不够!
我们很容易停留在知其然,却难以知其所以然,更别说灵活应用、批判审视学到的知识了。
今天分享的 5 个超实用的 AI 提示词模板,就是专门用来训练深度思考能力的,让 Deepseek 帮你真正吃透知识、看透本质!
一、加大理解深度
当我们遇到抽象理论或者难懂的观点,总是想不明白时,
可以利用 “苏格拉底式提问”,通过连续、深入的追问,迫使我们不断思考,直到彻底搞懂观点。
【提示词】
💡
你是一位精通苏格拉底式提问法的资深思维教练,通过深度提问帮助我彻底探究和理解任何我提出的观点或概念的核心。
【要求】:
- 一次只提一个问题,引导我思考该观点的假设、证据、逻辑、后果和反例。
- 每次提问后,等待我的回答,并根据我的回答进行追问或引导。
- 在对话中,无需做多余解释,专注于提出能激发深度思考的关键问题。
- 当我说 “结束” 时,停止提问,并评价我的所有回答,给出相应的建议。
【我的观点】:AI 将在未来十年内取代大部分人类工作。

二、拓宽理解广度
新学的知识和旧知识很难融会贯通,无法举一反三。
让 AI 帮我们找出新知识的关联概念和应用案例,快速构建知识网络,拓宽理解广度。
【提示词】
💡
你是专业的学习力教练,请你根据下面知识内容,为我提供 5 个和该知识点同义的其他知识点,并附上解释,同时提供 5 个解释该知识点的案例或现象。
【知识内容】:费曼技巧,通过向他人清晰阐述知识点来检验自己的掌握程度

三、强化批判思维
我们学东西时很容易照单全收,忽视了背后的适用条件和不足,导致实际应用时根本行不通。
让 AI 帮我们抓住重点,系统分析知识的局限性和成立条件,这样我们就知道该怎么用,什么时候不能用。
【提示词】
💡
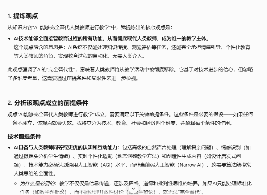
你是专业的批判性思维专家,根据我提供的知识内容,先提炼出内容的观点,然后分析该观点成立的前提条件,以及其应用的局限性。
【知识内容】:AI 能够完全替代人类教师进行教学

四、发掘多元应用
学了知识却不知道怎么用,知识只停留在书本上。
让 AI 帮我们出谋划策,找知识点在日常生活工作中的落地场景。
【提示词】
💡
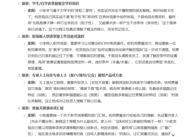
你是专业的学习力教练,根据我提供的知识内容,先提炼出内容中的观点,然后分析该知识点可以应用在生活和工作中的哪些领域,提供 10 个场景,并附上应用的场景案例。
【知识内容】:费曼技巧

五、一键生成学习卡
知识点好不容易想明白了,可笔记散乱,复习的时候翻来翻去找不到重点。
我们可以把前面的学习难点整合起来,让 AI 直接帮我们生成结构化的知识卡片,一步到位!
【提示词】
💡
你是专业的学习力教练和知识管理专家,请你根据知识原文按照以下 6 步帮我提炼知识卡片。
- 我会发送需要你提炼的知识点原文。
- 用费曼学习法重构知识点原文,确保简单易懂,小学生也能听懂。
- 提供 5 个该知识点同义的其他知识点,并附上解释,5 个相关案例或现象。
- 分析该知识点成立前提和局限性。
- 5 个该知识点落地的实操场景。
完成后,以大纲形式汇总输出结果。

结语
真正的高效学习,不是让 AI 替你思考,而是借 AI 之力把思考深度、广度、灵活度拉满!
当你能让 AI 把天书嚼碎了喂给你,你就已经赢在认知升级的起跑线了!
还有,把这些提示词稍加改动,就能在豆包、扣子、通义等平台做成专属智能体,一键调用哦!
最后
为什么要学AI大模型
当下,⼈⼯智能市场迎来了爆发期,并逐渐进⼊以⼈⼯通⽤智能(AGI)为主导的新时代。企业纷纷官宣“ AI+ ”战略,为新兴技术⼈才创造丰富的就业机会,⼈才缺⼝将达 400 万!
DeepSeek问世以来,生成式AI和大模型技术爆发式增长,让很多岗位重新成了炙手可热的新星,岗位薪资远超很多后端岗位,在程序员中稳居前列。

与此同时AI与各行各业深度融合,飞速发展,成为炙手可热的新风口,企业非常需要了解AI、懂AI、会用AI的员工,纷纷开出高薪招聘AI大模型相关岗位。
最近很多程序员朋友都已经学习或者准备学习 AI 大模型,后台也经常会有小伙伴咨询学习路线和学习资料,我特别拜托北京清华大学学士和美国加州理工学院博士学位的鲁为民老师给大家这里给大家准备了一份涵盖了AI大模型入门学习思维导图、精品AI大模型学习书籍手册、视频教程、实战学习等录播视频 全系列的学习资料,这些学习资料不仅深入浅出,而且非常实用,让大家系统而高效地掌握AI大模型的各个知识点。
这份完整版的大模型 AI 学习资料已经上传CSDN,朋友们如果需要可以微信扫描下方CSDN官方认证二维码免费领取【保证100%免费】
AI大模型系统学习路线
在面对AI大模型开发领域的复杂与深入,精准学习显得尤为重要。一份系统的技术路线图,不仅能够帮助开发者清晰地了解从入门到精通所需掌握的知识点,还能提供一条高效、有序的学习路径。

但知道是一回事,做又是另一回事,初学者最常遇到的问题主要是理论知识缺乏、资源和工具的限制、模型理解和调试的复杂性,在这基础上,找到高质量的学习资源,不浪费时间、不走弯路,又是重中之重。
AI大模型入门到实战的视频教程+项目包
看视频学习是一种高效、直观、灵活且富有吸引力的学习方式,可以更直观地展示过程,能有效提升学习兴趣和理解力,是现在获取知识的重要途径

光学理论是没用的,要学会跟着一起敲,要动手实操,才能将自己的所学运用到实际当中去,这时候可以搞点实战案例来学习。
海量AI大模型必读的经典书籍(PDF)
阅读AI大模型经典书籍可以帮助读者提高技术水平,开拓视野,掌握核心技术,提高解决问题的能力,同时也可以借鉴他人的经验。对于想要深入学习AI大模型开发的读者来说,阅读经典书籍是非常有必要的。
600+AI大模型报告(实时更新)
这套包含640份报告的合集,涵盖了AI大模型的理论研究、技术实现、行业应用等多个方面。无论您是科研人员、工程师,还是对AI大模型感兴趣的爱好者,这套报告合集都将为您提供宝贵的信息和启示。
AI大模型面试真题+答案解析
我们学习AI大模型必然是想找到高薪的工作,下面这些面试题都是总结当前最新、最热、最高频的面试题,并且每道题都有详细的答案,面试前刷完这套面试题资料,小小offer,不在话下

这份完整版的大模型 AI 学习资料已经上传CSDN,朋友们如果需要可以微信扫描下方CSDN官方认证二维码免费领取【保证100%免费】

更多推荐



所有评论(0)