java-springboot基于Vue框架的智能教研系统的设计与实现 SpringBoot+Vue 驱动的高校智慧教研一体化平台 构建基于人工智能与微服务架构的教研资源管理与个性化学习计算机毕业设计
本文介绍了基于Java-SpringBoot和Vue框架开发的智能教研系统,该系统整合AI推荐、学习分析等功能,实现教研全流程数字化。系统采用B/S架构,包含课程管理、资源中心、在线答疑、学习打卡、作业批改等核心模块,支持管理员、教师、学生三种角色权限管理。通过MySQL数据库存储数据,使用UML进行需求分析和系统设计。系统实现了教研过程的云端化管理,提供数据可视化分析功能,为教育信息化提供解决方
java-springboot基于Vue框架的智能教研系统的设计与实现6gpao528计算机毕业设计(配套有源码 程序 mysql数据库 论文)
本套源码可以在文本联xi,先看具体系统功能演示视频领取,可分享源码参考。
当“双减”与“教育信息化 2.0”叠加,教研场景不再局限于固定时空,教师对碎片化、精准化、数据化研修的需求愈发强烈。把 AI 推荐、学习路径分析、资源智能标签等能力嵌入日常教研,成为高校提升课堂质量的新杠杆。本文档围绕“java-springboot 基于 Vue 框架的智能教研系统”展开,给出从需求到上线的完整工程范式,可直接作为毕业设计或二次开发的蓝本。
系统功能全集
-
首页门户:轮播公告、热门课程、快捷入口、待办提醒
-
课程中心:课程发布、章节管理、视频/课件/大纲上传、分类检索、收藏、点赞、评论
-
教学资源:资源上传与审核、智能标签、版本管理、下载排行、资源评论与回复
-
在线答疑:提问、追问、采纳答案、问题搜索、热门问题排行
-
学习打卡:每日签到、进度条、连续打卡日历、打卡排行、补卡申请
-
作业闭环:作业布置、在线提交、文件上传、批量下载、作业批改、成绩回传、优秀作业展示
-
学习建议:基于学习行为生成个性化建议、推荐教材、建议追踪
-
课程评价:多维度评分(内容/方法/效果)、文字评价、评价汇总、教师成长报告
-
互动交流:论坛发帖、置顶加精、@提醒、敏感词过滤、附件上传
-
在线考试:题库建设、随机组卷、限时考试、自动阅卷、成绩统计、错题本同步
-
考试管理:试卷创建、题目录入(单选/多选/判断/填空/主观)、分值设置、考试监控
-
通知公告:富文本公告、附件下发、已读回执、公告分类
-
个人中心:资料修改、头像上传、密码找回、我的收藏、我的帖子、考试记录、学习轨迹
-
系统管理:用户管理、角色权限、菜单配置、日志审计、轮播图、友情链接、系统参数
-
数据报表:课程访问量、资源下载量、打卡率、作业提交率、考试及格率等多维可视化图表
一句话收束:
这套教研系统把“备、教、批、辅、评、研”完整链路搬上云端,用算法推荐代替人工翻找,用数据面板替代经验判断,一键实现教研资源的智能沉淀与精准流转。
注:以上是纯课题毕业设计功能介绍,并非实际开发完成,最终开发完成的毕业设计程序以下面的的环境软件、功能图和界面为准。
系统所需要的环境软件:idea、eclipse+mysql5.7、8.0+Navicat+JDK1.8+tomcat7.0
第3章 系统分析
需求分析是研发人员经过调研和分析后准确理解客户需求,确定系统需要具备的功能。然后对系统进行可行性和功能分析,确保符合智能教研系统的实现价值,对后续的系统创建有显著的帮助。
3.1 系统需求分析
研发该系统时,需要明确一些数据,主要包括学生、教师、课程分类、课程信息、在线答疑、学习打卡、作业提交、作业批改、学习建议、课程评价、资源类型、教学资源、互动交流、在线考试管理、考试题目管理、考试题目库管理、系统管理、考试管理、个人资料等。
系统使用权限分别包括管理员、教师和学生,其中管理员拥有着最大的权限,同时管理员的功能模块也是最多的,管理员可以对系统上所有信息进行管理。教师和学生可以修改个人信息;研发该系统要站在用户的角度思考,实现用户需要的全部功能需求,并且使用起来方便快捷,易于操作。
3.2 系统可行性分析
开发一套完整的系统需要花费大量的资源,所以在做系统之前我们要进行充分的可行性分析,从而得到最佳的选择。在做系统的过程中需要大量的人手、资源、材料和工具,同时还要考虑各种情况,要做一些准备工作,以及本系统能否带来同等价值的收益。
经过分析可以确定此系统能够带来收益,此系统由个人开发,使用Apache服务器,MySQL数据库和JAVA技术相结合,所使用的服务器都是免费的,无需花费任何费用,仅需一台可以安装这几款软件的电脑就可以完成整套系统。
此系统任何人都可以使用,哪怕对代码完全不懂,只会电脑的基础操作并且安装这几款软件就可以对本系统进行操作,实现了人员使用方面的自由,不必有过多的限制。
3.3 系统UML用例分析
UML是 Unified Modeling Language的缩写,又称统一建模语言。是开发者对客观事物进行建模的标记,同时也是为开发者了解系统需要什么样的功能和整个流程是什么样的做的前期工作。都智能教研系统的UML用例分析详情如下图所示。
图3-1管理员用例图
图3-2 教师用例图
图3-3学生用例图
3.4 系统流程分析
操作流程需要进行设计,一个完整的系统可以流畅的操作下来是至关重要的,本系统的完整操作流程如图3-4所示:
图3-4系统操作流程图
本系统主要有管理员、教师和学生三种角色,进行登录时需要确保输入的内容与已经保存的账号信息一致,通过账户密码等方式来校验用户信息,输入正确则登入系统,输入错误则登入失败。系统登录流程,如图3-5所示:
图3-5系统登录流程图
在添加信息的时候,会判断是哪类用户,并根据用户类型判断执行是否合法,合法者可以进行添加,不合法者则不能进行此操作。管理员登录账号后可以对内容进行添加,拥有着最高的权限,用户权限次于管理员。添加信息流程图如图3-6所示:
图3-6系统添加流程图
删除数据时与添加数据功能类似,删除数据具体流程如图3-7所示:
图3-7系统删除流程图
3.5 本章小结
系统分析主要是需求分析,研发人员根据调研结果,编写一套完整的智能教研系统,通过可行性分析对系统进行简单的设计,构建出大致内容,最后对系统流程进行分析,得出该系统完美地实现了现阶段智能教研系统的全部内容,符合用户要求并迎合市场,为下一章系统的整体设计提供了基础。
第4章 系统设计
用流程图和图片的方法直观的展示出系统的整体结构和流程的设计思路,并详细阐述出系统功能模块。数据库的构造是使用E-R图画出各个实体之间的关系,并确定各个数据表之间的关系。
4.1 系统功能模块设计
4.1.1 登录模块设计
智能教研系统根据不同的权限可划分为不同的角色,分别是管理员、教师和学生。该系统已存在的用户,在登录系统时需要填写相应的账户信息,登录时应注意输入的账户密码,角色也要在登录时进行选择,登陆成功后会根据不同角色进入相对应的页面。
页面主要包含用户名和密码,都是必填项。如果某项为空并点击登录按钮,会提示请输入为空的项。系统主要分为三个角色进行登录,通过不要通的角色选择输入不同的账号密码,输入正确则登陆成功,如果登录的用户名和角色与数据库内的数据不匹配则报错。
这个模块处理用户的登录请求,请求后会调用特定的方法,通过处理登录信息来实现登录业务。系统会将获取到的请求下发到逻辑层,逻辑层将数据封装成相应对象,然后调用响应层获取结果并将信息返回给页面。
管理员是所有模块中权限最高的,管理员可以对用户信息进行操作、可以随意的添加用户信息、可以及时的更新用户信息、也可以直接新增用户和删除用户。
学生功能由个人中心、修改密码、在线答疑、学习打卡、作业提交、学习建议、课程评价、我的发布、考试记录、错题本、我的收藏等功能组成。能对自己的个人信息和密码进行修改,修改前需要先成功登录本系统。
教师功能由课程信息、在线答疑、学习打卡、作业提交、学习建议、课程评价、教学资源、在线考试管理、考试题目管理、考试题目库管理、通知公告、考试管理、个人资料等功能组成。能对自己的个人信息和密码进行修改等操作,修改前需要先成功登录本系统。
4.2 系统总体设计
能够登录本系统的一共有三种角色,分别是管理员、教师和学生。登录系统后,不同的角色可以对系统进行不同的操作,管理员拥有最大的权限。系统总体结构如图4-1所示。

图4-1系统总体结构图
4.3 数据库设计
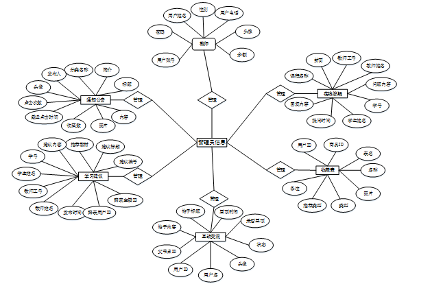
该系统使用免费开源的MySQL数据库,这是一个功能齐全的关系数据库管理系统。系统使用Navicat管理数据库。系统数据库统一使用UTF-8,避免了中文的乱码问题。MYSQL数据库一直以来都是被广泛应用的存在,它能为系统带来简洁的SQL书写以及良好的存储环境,它对分库分区有很大的帮助以减轻单表数据太多带来的压力。根据系统的实体,分析数据库之间的关系,总结出E-R图,而E-R图又以多个实体属性图组成;以下将“教师、通知公告、在线答疑、收藏表、学习建议、互动交流”等作为实体,它们的局部E-R图,如图4-2所示:

图4-2局部E-R图
第5章 系统实现
在智能教研系统的生命周期中,经过了系统分析、系统设计等阶段之后,便开始了系统实施阶段。系统的实现主要对管理员、仓库员工和用户功能的实现,通过实现的过程对代码和逻辑进行相应的修改和完善。该模块也是直接面对使用者的,不仅功能要齐全,而且要做到页面美观。
5.1系统功能实现
5.1.1首页功能实现
当用户访问系统的网址时,首先映入眼帘的是首页界面。在首页界面上,用户可以看到一个导航条,通过导航条可以跳转进入各个功能展示页面进行操作。系统首页界面如图5-1所示。

图5-1 系统首页界面
在注册流程中,用户在Vue前端填写必要信息(如用户名、密码等)并提交。前端将这些信息通过HTTP请求发送到Java后端。后端处理这些信息,检查用户名是否唯一,并将新用户数据存入MySQL数据库。完成后,后端向前端发送注册成功的确认,前端随后通知用户完成注册。这个过程实现了新用户的数据收集、验证和存储。系统注册界面如图5-2所示:

图5-2 系统注册界面
课程信息:在课程信息页面的输入栏中输入仓库课程名称、关联教材、课程知识点、教师工号进行查询课程信息,并根据需要进行下载、在线提问、学习打卡、作业提交、课程评价操作;课程信息页面如图5-3所示:

图5-3课程信息页面
教学资源:在教学资源页面的输入栏中输入资源名称、课程大纲、教师姓名进行查询;并根据需要进行操作;教学资源页面如图5-4所示:

图5-4教学资源页面
5.1.2个人中心
用户注册登录进入系统,点击个人中心可以对个人中心、修改密码、在线答疑、学习打卡、作业提交、学习建议、课程评价、我的发布、考试记录、错题本、我的收藏等功能进行操作。个人中心页面如图5-5所示:

图5-5个人中心界面
5.2后台模块实现
在登录流程中,用户首先在Vue前端界面输入用户名和密码。这些信息通过HTTP请求发送到Java后端。后端接收请求,通过与MySQL数据库交互验证用户凭证。如果认证成功,后端会返回给前端,允许用户访问系统。这个过程涵盖了从用户输入到系统验证和响应的全过程。如图5-6所示。

图5-6 后台登录界面
5.2.1管理员功能实现
管理员进入主页面,主要包括对学生、教师、课程分类、课程信息、在线答疑、学习打卡、作业提交、作业批改、学习建议、课程评价、资源类型、教学资源、互动交流、在线考试管理、考试题目管理、考试题目库管理、系统管理、考试管理、个人资料等功能进行操作。管理员主页面如图5-7所示:

图5-7 管理员主界面
学生功能在视图层(view层)进行交互,比如点击“搜索、新增或删除”按钮或填写学生表单。这些学生表单动作被视图层捕获并作为请求发送给相应的控制器层(controller层)。控制器接收到这些请求后,调用服务层(service层)以执行相关的业务逻辑,例如验证输入数据的有效性和与数据库的交互。服务层处理完这些逻辑后,进一步与数据访问对象层(DAO层)交互,后者负责具体的数据操作如查看、修改或删除学生信息,并将操作结果返回给控制器。最终,控制器根据这些结果更新视图层,以便学生功能可以看到最新的信息或相应的操作反馈。如图5-8所示:

图5-8学生界面
课程分类在视图层(view层)进行交互,比如点击“搜索、新增或删除”按钮或填写课程分类表单。这些课程分类表单动作被视图层捕获并作为请求发送给相应的控制器层(controller层)。控制器接收到这些请求后,调用服务层(service层)以执行相关的业务逻辑,例如验证输入数据的有效性和与数据库的交互。服务层处理完这些逻辑后,进一步与数据访问对象层(DAO层)交互,后者负责具体的数据操作如查看、修改或删除课程分类信息,并将操作结果返回给控制器。最终,控制器根据这些结果更新视图层,以便课程分类功能可以看到最新的信息或相应的操作反馈。如图5-9所示:

图5-9课程分类界面
学习打卡在视图层(view层)进行交互,比如点击“搜索或删除、课程打卡统计、打卡类别统计、日打卡人数统计”按钮或填写学习打卡表单。这些学习打卡表单动作被视图层捕获并作为请求发送给相应的控制器层(controller层)。控制器接收到这些请求后,调用服务层(service层)以执行相关的业务逻辑,例如验证输入数据的有效性和与数据库的交互。服务层处理完这些逻辑后,进一步与数据访问对象层(DAO层)交互,后者负责具体的数据操作如查看、修改或删除学习打卡信息,并将操作结果返回给控制器。最终,控制器根据这些结果更新视图层,以便学习打卡功能可以看到最新的信息或相应的操作反馈。如图5-10所示:

图5-10学习打卡界面
互动交流功能在视图层(view层)进行交互,比如点击“搜索或删除”按钮或填写互动交流表单。这些互动交流表单动作被视图层捕获并作为请求发送给相应的控制器层(controller层)。控制器接收到这些请求后,调用服务层(service层)以执行相关的业务逻辑,例如验证输入数据的有效性和与数据库的交互。服务层处理完这些逻辑后,进一步与数据访问对象层(DAO层)交互,后者负责具体的数据操作如查看、修改、查看评论或删除互动交流信息,并将操作结果返回给控制器。最终,控制器根据这些结果更新视图层,以便互动交流功能可以看到最新的信息或相应的操作反馈。如图5-11所示:

图5-11互动交流界面
5.2.2教师功能模块
教师进入系统可以对课程信息、在线答疑、学习打卡、作业提交、学习建议、课程评价、教学资源、在线考试管理、考试题目管理、考试题目库管理、通知公告、考试管理、个人资料等功能进行操作。教师主页面如图5-12所示:

图5-12教师主界面
5.3 本章小结
各个功能模块的实现主要是通过管理员功能、教师功能和学生功能来对系统进行操作。不同的模块来实现智能教研系统中不同的场景,确保符合现实逻辑,满足使用者的全部需求。各功能模块间的数据存储通过数据表之间的关联来实现,确保数据的准确性,满足系统的安全性。
源码无偿分享,文未领取
更多推荐



所有评论(0)