springboot共享单车租赁管理系统论文
摘要:SpringBoot共享单车租赁管理系统通过数字化手段解决行业痛点,实现车辆、用户、订单和运维的协同管控。系统包含四大核心模块:用户信用管理、车辆定位追踪、订单自动结算和智能调度运维。基于SpringBoot框架的技术优势,系统具备快速开发、微服务架构、数据安全和高效并发处理能力,可对接支付、定位等外部平台。应用后能提升用户体验、降低运营成本,未来可扩展AI预测、IoT监测等功能,构建一体化
SpringBoot共享单车租赁管理系统:构建高效协同的共享出行管控体系
第一章 共享单车行业痛点凸显,数字化管理势在必行
随着绿色出行理念普及,共享单车已成为城市交通的重要补充,但行业快速发展背后,管理难题日益凸显。传统管理模式下,车辆分布不均导致“潮汐式”供需失衡,运维人员难以精准调度;车辆故障、损坏信息反馈滞后,维修响应不及时影响用户体验;用户租赁数据、车辆运营数据分散,无法为运营决策提供有效支撑;押金监管、订单结算等流程缺乏高效管控,存在资金风险。
这些痛点严重制约行业可持续发展,数字化、智能化管理成为破局关键。SpringBoot作为轻量级Java开发框架,以开发效率高、配置灵活、兼容性强的优势,成为构建设共享单车租赁管理系统的优选方案。基于该框架的系统可整合用户、车辆、运维、运营等多维度数据,打通租赁全流程链路,实现车辆、订单、运维的一体化管控,为行业解决管理痛点、提升运营效率提供技术赋能。
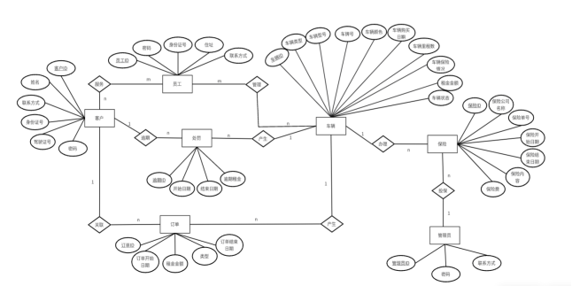
第二章 核心功能模块:覆盖租赁全流程管控需求
SpringBoot共享单车租赁管理系统以“精准管控、高效协同”为核心,构建四大核心功能模块,实现租赁业务全流程数字化。用户管理模块支持实名认证、账号注册、押金缴纳/退还、信用分管理等功能,保障用户身份真实性与交易安全性,同时通过信用分机制规范用户骑行行为。
车辆管理模块实现车辆基础信息(编号、型号、定位信息等)的录入与实时更新,关联车辆维保记录、故障上报信息,支持通过GPS定位追踪车辆位置,为调度决策提供数据支撑。订单管理模块自动记录租赁时长、费用计算、支付状态等信息,实现订单生成、结算、退款的全流程自动化,支持异常订单快速处理。
运维调度模块支持运维人员接收故障报修、车辆调度任务,记录维修内容、调度轨迹,通过系统自动推送调度需求,提升车辆供需匹配效率。各模块数据互通,形成完整的业务闭环。
第三章 SpringBoot技术优势:筑牢系统稳定运行底座
SpringBoot框架的技术特性为共享单车租赁管理系统提供了坚实支撑,确保系统高效稳定运行。其自动配置机制简化开发流程,无需复杂XML配置,开发者可聚焦业务逻辑,缩短系统上线周期,快速响应行业需求变化。
框架天然支持微服务架构,可将系统拆分为用户服务、车辆服务、订单服务等独立模块,降低耦合度,便于后期功能扩展与维护。在数据安全与性能方面,SpringBoot整合Spring Security实现用户身份认证与权限控制,保障用户信息、交易数据安全;与MyBatis、Redis等组件无缝衔接,提升数据查询与存储效率,支撑高峰期大量订单并发处理。
此外,SpringBoot支持跨平台部署,可灵活适配云端与本地服务器,同时具备良好的兼容性,能对接支付接口、GPS定位系统、信用评分平台等外部应用,为系统功能拓展预留空间。
第四章 应用价值与未来展望:赋能共享出行高质量发展
SpringBoot共享单车租赁管理系统的落地,为行业带来多重应用价值。对用户而言,简化租赁流程,实现扫码租车、在线支付、故障一键报修,提升出行体验;对运营企业而言,通过精准定位与智能调度,减少车辆闲置与供需失衡,降低运维成本;通过数据统计分析,为车辆投放、定价策略提供决策依据,提升运营效益。
未来,系统可依托SpringBoot的扩展性持续升级。接入AI算法实现车辆供需智能预测,优化调度方案;整合IoT技术实时监测车辆电池状态、损坏情况,实现预防性维保;打通公共交通数据,推出“公交+共享单车”一体化出行方案;探索绿色积分体系,鼓励低碳出行。
同时,系统可拓展至共享电单车、共享滑板车等多类型共享出行工具管理,构建一体化共享出行管控平台,助力行业规范化、智能化发展,为城市绿色交通建设提供技术支撑。
文章底部可以获取博主的联系方式,获取源码、查看详细的视频演示,或者了解其他版本的信息。
所有项目都经过了严格的测试和完善。对于本系统,我们提供全方位的支持,包括修改时间和标题,以及完整的安装、部署、运行和调试服务,确保系统能在你的电脑上顺利运行。
更多推荐



所有评论(0)