AI基建新姿势:从微服务到LLM推理,Istio 1.28如何成为AI时代的“网络一哥“?
Istio 1.28 发布标志着 Service Mesh 从微服务治理向 AI 推理基础设施转型。通过 InferencePool v1 实现对 LLM 推理的原生支持,Ambient Multicluster 提供跨 GPU 网络治理能力,nftables 支持高并发场景,Dual-stack 支持 IPv6 网络,并增强可观测性与安全性。这些更新使 Istio 成为 LLM 推理平台的统一入
📄 文章摘要
Istio 1.28 深入解析:通过 InferencePool、Ambient Multicluster、nftables 与 Dual‑stack,提升 LLM 推理基础设施的可观测性、可靠性与高并发网络性能。
最近几个月笔者一直在学习和关注 AI 原生领域,对 Istio 的关注度有所下降,不过昨天看到 Istio 1.28 发布,让我对其重新燃起了兴趣。
随着企业大规模部署 LLM 在线推理服务(vLLM、TGI、SGLang、llama.cpp 等),网络层的需求从“传统微服务治理”迈向“高吞吐、强一致性、高可观测的 AI 推理数据平面”。 Istio 1.28 正式发布后,我们首次看到 Service Mesh 开始为大模型推理提供“原生能力支持”。
这一点对 AI Infra 架构师来说意义很大: → Service Mesh 不再只是微服务治理,而是 LLM 推理平台的基础设施之一。
Service Mesh 正在成为 AI 推理基础设施的关键一环。Istio 1.28 的原生 LLM 支持,标志着微服务网络层正式迈入 AI 时代。
一、文章导读
本文将系统解析 Istio 1.28 对大语言模型(LLM, Large Language Model)推理基础设施的关键影响,涵盖 InferencePool、Ambient Multicluster、nftables、Dual-stack 及可观测性与安全增强等方面。
主要内容包括:
• InferencePool v1:Service Mesh 首次原生拥抱 AI 推理
• Ambient Multicluster:跨 GPU 网络的 L7 治理能力
• nftables 支持:面向高并发推理的现代网络能力
• Dual-stack:IPv6 时代的大模型集群
• 可观测性与安全增强
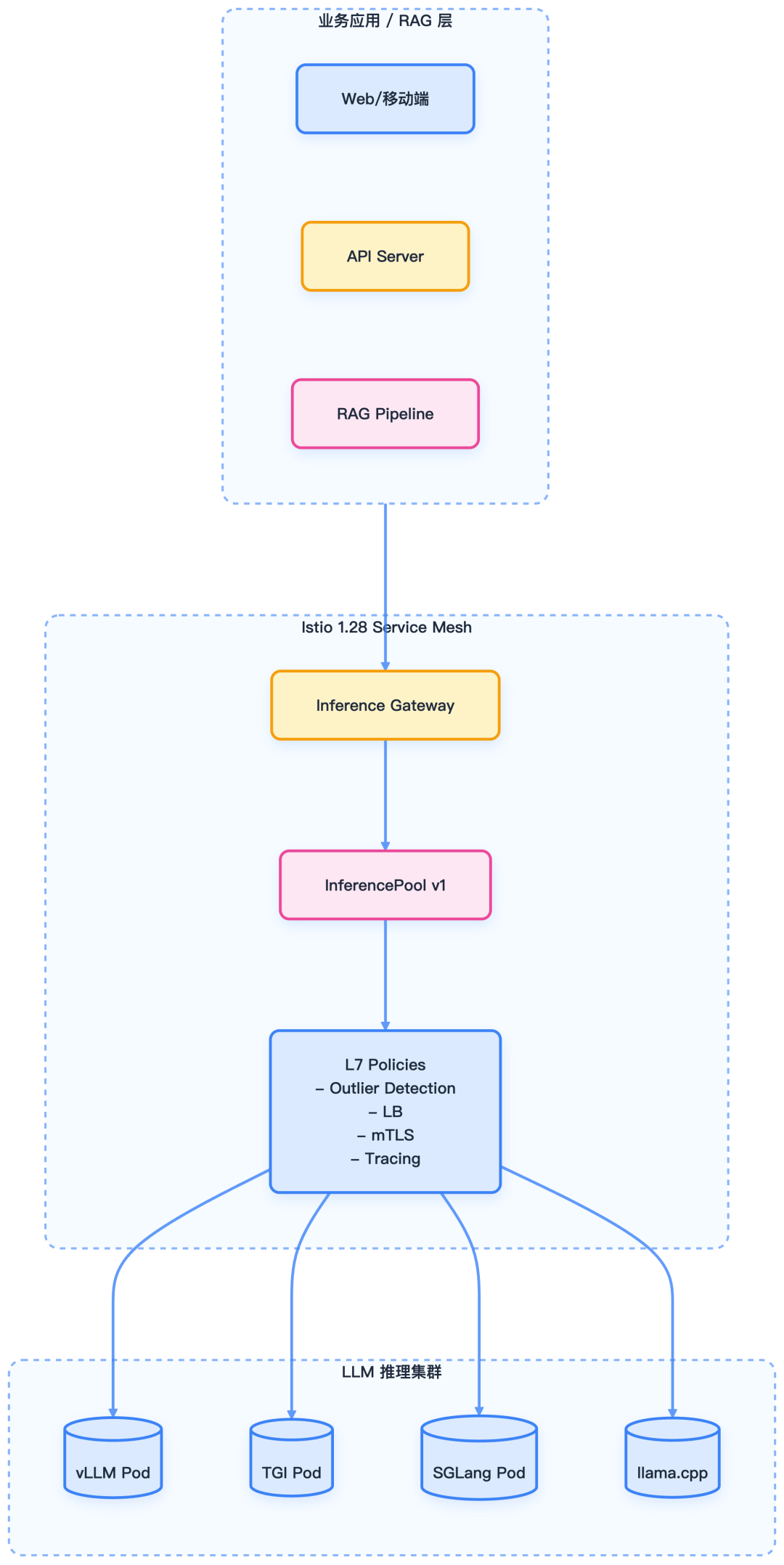
• 一张图看懂:Istio 在 LLM 推理集群中的位置
二、InferencePool v1:Service Mesh 正式进入 AI 推理时代
Istio 1.28 最值得关注的更新是 Gateway API Inference Extension → InferencePool v1 正式稳定。对于 LLM 推理基础设施来说,这是一次“质变”而不是“量变”。
推理流量在企业实际部署中面临诸多挑战:
• 多模型版本灰度路由(如 v1/v2)
• 异构 GPU 集群负载均衡(A100、H20、Mi300)
• 多副本推理池生命周期管理
• 推理节点不稳定(OOM、H2 连接断裂)自动摘除
• 远端 GPU 集群(独立 VPC)网络治理困难
这些问题原本需要在业务侧、推理平台、Ingress、Gateway、Operator 等多处分散实现,导致架构复杂且运维成本高。
InferencePool 的引入,让 GPU 推理节点成为服务网格的一级资源。Istio 1.28 带来的能力包括:
• 模型推理端点统一抽象(Endpoint Pool)
• 智能负载均衡(版本、健康、延迟)
• 跨多集群 / 多 GPU 资源池的智能调度
• 自动 failover(掉卡、OOM 自动摘除)
• 与 Gateway API 原生集成(稳定 API)
InferencePool 对 LLM 推理的意义,相当于 DestinationRule 对微服务的意义,只是规模更大、策略更复杂。
下面这张流程图展示了 InferencePool 的技术机制:

InferencePool 推理流量调度机制
这让 Istio 成为 LLM 推理平台的统一入口,无论底层是 vLLM、TGI、SGLang、llama.cpp 还是专有 GPU Inference Engine。对于 AI Infra 团队来说,这是非常关键的演进。
三、Ambient Multicluster:跨 GPU 网络的 L7 推理治理
LLM 推理集群通常分布在不同的网络环境中,例如:
• GPU 专区(高带宽、独立子网/VPC)
• CPU + RAG + VectorDB 在另一个网络
• 多数据中心的推理池
Istio 1.28 的 Ambient Multicluster 带来了两个关键能力:
• 推理池可以部署在任何网络
• 应用侧不需要 Sidecar 也能享受完整 L7 策略
• GPU 集群可以独立部署,不影响主网
此外,L7 Outlier Detection 也可跨网络生效:
• 某个 GPU Pod 推理延迟升高(显存碎片化、请求排队过深)会自动摘除
• TGI/vLLM 产生错误(OOM、H2Error)会自动 failover
• 异地推理副本延迟过大会自动降权
对于 LLM 在线推理系统来说,这种自愈性至关重要。
Ambient Multicluster 对 AI Infra 的意义在于:
• 高延迟敏感
• 副本状态不稳定(大模型容易 OOM、连接断)
• GPU 资源昂贵,需要细粒度调度
• 多机推理越来越普遍(Mixture-of-Experts、Tensor Parallelism)
Ambient Multicluster 带来了网络层自治能力。
四、nftables 支持:面向高并发 LLM 推理的现代网络框架
LLM 推理的典型负载包括:
• 长连接(HTTP/2、gRPC)
• 大流量(prompt/data 输出 token)
• 高频短调用(embedding)
iptables 在高并发场景下容易出现:
• 大规模规则性能下降
• 规则难维护
• Conntrack 插件在大模型流量下有瓶颈
Istio 1.28 在 Ambient 模式下正式支持 nftables 原生模式。这带来了更快的规则匹配、更好的并发性能,更适合大模型长连接场景。对于大规模推理集群来说,这是非常明显的性能收益。
五、Dual-stack Beta:IPv6 时代的大模型推理网络
许多算力中心(如国产 GPU 集群、AI 机房)已开始部署 IPv6 网络。
大模型推理对 IP 地址的需求远超传统微服务:
• GPU 节点地址空间巨大
• 多机训练与推理节点密度高
• 长连接数量巨大(每用户一个 token 流)
Istio 1.28 将 Dual-stack 升级到 Beta,带来:
• IPv4/IPv6 同时支持
• 流量治理逻辑全量适配
• 适用于大型数据中心的 LLM 推理平台
这是一种基础设施级别的进化。
六、可观测性与安全增强:对 AI 推理平台的价值
B3 + W3C Trace 双协议适用于如下场景:
• LLM → RAG → VectorDB → Cache → User 的完整调用链。
特别适合构建:
• 全链路 token-level 调用追踪
• Prompt-based Latency Profiling
• 模型版本对比分析
BackendTLSPolicy v1 用于:
• 调用外部大模型(Gemini、OpenAI、AWS Bedrock)
• 配置更严格的 TLS
JWT 自定义 claim 支持适合企业内部:
• 基于模型版本 / 模型能力的权限管控
• “谁可以访问哪个模型”的精细访问控制
七、一张图看懂:Istio 在 LLM 推理基础设施中的位置
下图展示了 Istio 在 LLM 推理基础设施中的整体架构关系:

Istio 在 LLM 推理基础设施中的位置
这体现了一个新的事实:在 AI 时代,Istio 不仅治理微服务,也成为治理 LLM 推理服务的统一数据平面。
八、总结
Istio 1.28 的发布,标志着 Service Mesh 正在从微服务时代的网络层升级为 AI 推理时代的算力网络层。InferencePool v1 的推出极大增强了 AI 推理基础设施,Ambient Multicluster 简化了 GPU 专用网络管理,nftables 与 dual-stack 等能力则提升了平台的可扩展性。
如果你正在构建企业级 LLM 推理平台、多集群 GPU 调度系统、高可用 RAG 平台或边云协同的模型服务,Istio 1.28 是必须关注的重要版本。
那么,如何系统的去学习大模型LLM?
作为一名深耕行业的资深大模型算法工程师,我经常会收到一些评论和私信,我是小白,学习大模型该从哪里入手呢?我自学没有方向怎么办?这个地方我不会啊。如果你也有类似的经历,一定要继续看下去!这些问题啊,也不是三言两语啊就能讲明白的。
所以我综合了大模型的所有知识点,给大家带来一套全网最全最细的大模型零基础教程。在做这套教程之前呢,我就曾放空大脑,以一个大模型小白的角度去重新解析它,采用基础知识和实战项目相结合的教学方式,历时3个月,终于完成了这样的课程,让你真正体会到什么是每一秒都在疯狂输出知识点。
由于篇幅有限,⚡️ 朋友们如果有需要全套 《2025全新制作的大模型全套资料》,扫码获取~
👉大模型学习指南+路线汇总👈
我们这套大模型资料呢,会从基础篇、进阶篇和项目实战篇等三大方面来讲解。

👉①.基础篇👈
基础篇里面包括了Python快速入门、AI开发环境搭建及提示词工程,带你学习大模型核心原理、prompt使用技巧、Transformer架构和预训练、SFT、RLHF等一些基础概念,用最易懂的方式带你入门大模型。
👉②.进阶篇👈
接下来是进阶篇,你将掌握RAG、Agent、Langchain、大模型微调和私有化部署,学习如何构建外挂知识库并和自己的企业相结合,学习如何使用langchain框架提高开发效率和代码质量、学习如何选择合适的基座模型并进行数据集的收集预处理以及具体的模型微调等等。
👉③.实战篇👈
实战篇会手把手带着大家练习企业级的落地项目(已脱敏),比如RAG医疗问答系统、Agent智能电商客服系统、数字人项目实战、教育行业智能助教等等,从而帮助大家更好的应对大模型时代的挑战。
👉④.福利篇👈
最后呢,会给大家一个小福利,课程视频中的所有素材,有搭建AI开发环境资料包,还有学习计划表,几十上百G素材、电子书和课件等等,只要你能想到的素材,我这里几乎都有。我已经全部上传到CSDN,朋友们如果需要可以微信扫描下方CSDN官方认证二维码免费领取【保证100%免费】
相信我,这套大模型系统教程将会是全网最齐全 最易懂的小白专用课!!
更多推荐


所有评论(0)