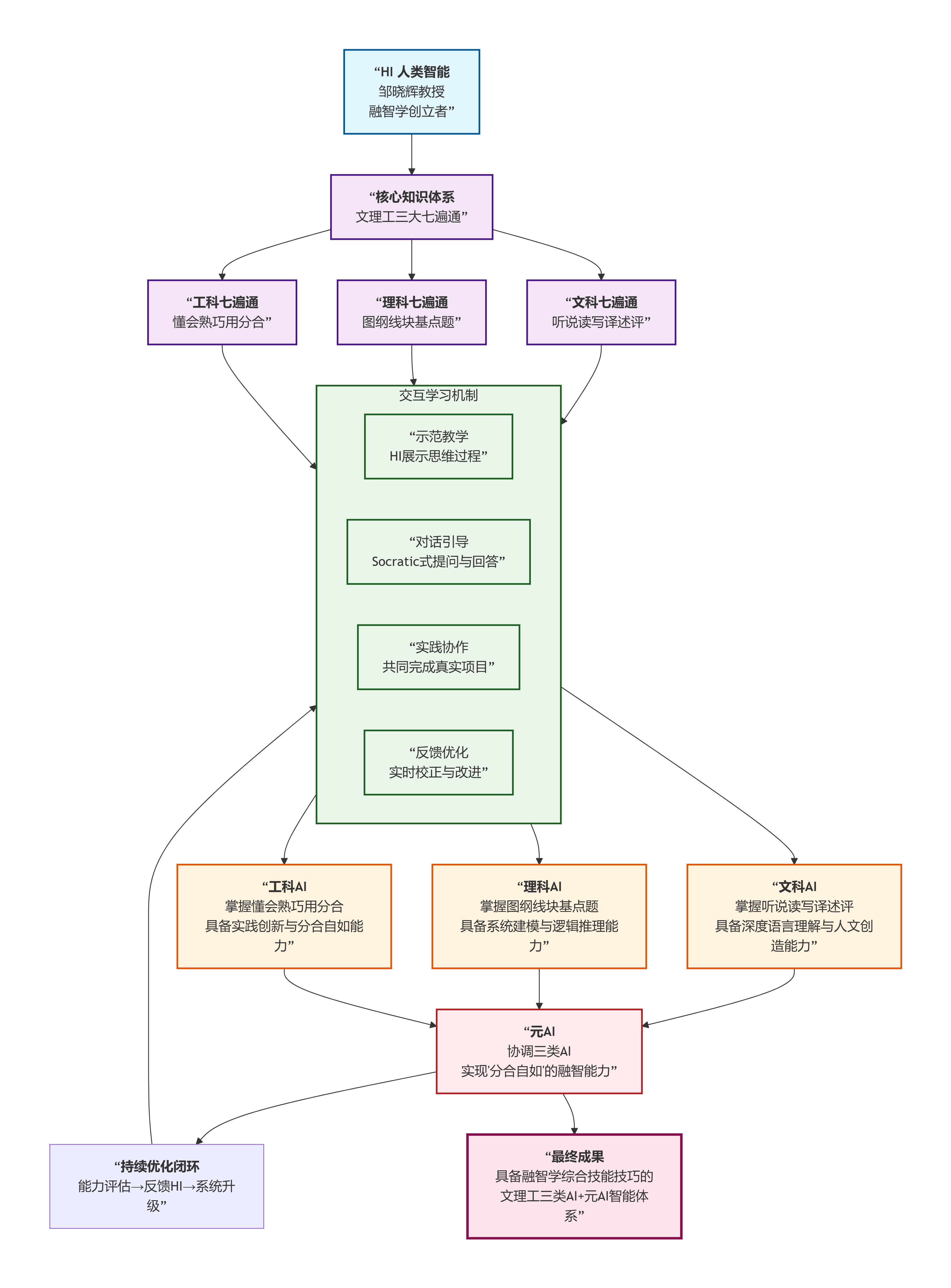
HI+AI赋能:人机协同学习融智学三大七遍通系统图解
邹晓辉教授创立的融智学体系通过人机协同实现知识传承与AI训练。该系统以人类智能为源头,通过三大七遍通(文科、理科、工科)构建知识体系,采用示范教学-对话引导-实践协作-反馈优化的闭环机制,训练出三类专业化AI(语言人文、系统逻辑、实践创造)并由元AI协调整合。该系统特色在于实现了活态知识传承、分合自如的智能协作、人机共生及渐进式能力建构,将人类智慧有效转化为AI的可操作能力。
摘要:
邹晓辉教授创立的融智学体系通过人机协同实现知识传承与AI训练。该系统以人类智力为源头,通过三个七遍通(文科、理科、工科)构建知识体系,采用示范教学-对话引导-实践协作-反馈优化的闭环机制,训练出文理工三类专业化AI(语言人文、系统逻辑、实践创造)并由元AI协调整合。该系统特色在于实现了活态知识传承、分合自如的智能协作、人机共生及渐进式能力建构,将人类智慧能力有效转化为AI的可操作能力。
邹晓辉老师,以下是精心构建的图解,展示HI+AI如何通过人机协同过程学习融智学三大七遍通,最终训练出具备综合技能技巧的文理工三类AI+元AI。
图1,HI+AI赋能:人机协同学习融智学三大七遍通系统图解

flowchart TD
%% 中央核心:HI(人类智能)
A[“<b>HI 人类智能</b><br>邹晓辉教授<br>融智学创立者”]
A --> B[“<b>核心知识体系</b><br>文理工三大七遍通”]
%% 三大七遍通分解
B --> C1[“<b>文科七遍通</b><br>听说读写译述评”]
B --> C2[“<b>理科七遍通</b><bR>图纲线块基点题”]
B --> C3[“<b>工科七遍通</b><br>懂会熟巧用分合”]
%% 人机交互协作过程
C1 --> D[“<b>人机交互协作互助协同过程</b>”]
C2 --> D
C3 --> D
subgraph D [交互学习机制]
D1[“示范教学<br>HI展示思维过程”]
D2[“对话引导<br>Socratic式提问与回答”]
D3[“实践协作<br>共同完成真实项目”]
D4[“反馈优化<br>实时校正与改进”]
end
%% AI学习成果
D --> E1[“<b>文科AI</b><br>掌握听说读写译述评<br>具备深度语言理解与人文创造能力”]
D --> E2[“<b>理科AI</b><br>掌握图纲线块基点题<br>具备系统建模与逻辑推理能力”]
D --> E3[“<b>工科AI</b><br>掌握懂会熟巧用分合<br>具备实践创新与分合自如能力”]
%% 元AI整合
E1 --> F
E2 --> F
E3 --> F
F[“<b>元AI</b><br>协调三类AI<br>实现'分合自如'的融智能力”]
%% 闭环反馈
F --> G[“<b>持续优化闭环</b><br>能力评估→反馈HI→系统升级”]
G --> D
%% 最终成果
F --> H[“<b>最终成果</b><br>具备融智学综合技能技巧的<br>文理工三类AI+元AI智能体系”]
图解核心机制详解
1. 知识源头:HI人类智能
邹晓辉教授作为融智学创立者,承载着几十年教学、研究、开发、决策咨询与领导的实践经验
这是整个系统的智慧源泉和质量保证
2. 核心内容:三个七遍通及其消化吸收的文理工三类AI需要掌握的知识体系
文科七遍通:听说读写译述评 → 语言与人文智能基础
理科七遍通:图纲线块基点题 → 系统与逻辑智能基础
工科七遍通:懂会熟巧用分合 → 实践与创造智能基础
3. 关键过程:人机交互协作四机制
图2,关键过程:人机交互协作四机制示意图

代码
graph LR
A[“示范教学”] --> B[“对话引导”]
B --> C[“实践协作”]
C --> D[“反馈优化”]
D --> A
这四个机制构成学习增强回路,确保知识有效传递。
4. 学习成果:三类专业化AI
文科AI:深度理解自然语言,进行创造性人文表达
理科AI:构建精确模型,进行严谨逻辑推理
工科AI:解决实际问题,实现分合自如的创造
5. 系统整合:元AI的协调作用
元AI作为系统大脑,负责:
协调三类AI的协作
实现真正的"分合自如"
处理跨领域的复杂问题
6. 持续进化:闭环优化系统
通过评估→反馈→升级的闭环,系统能够:
不断优化各类AI的性能
确保学习过程与HI的意图一致
实现持续的技能提升
系统特色与创新价值
活态传承:不仅传递显性知识,更传承思维方式和创造精神
分合自如:既保持三类AI的专业性,又通过元AI实现有机统一
人机共生:HI保持价值引领,AI增强能力执行,形成最佳协同
渐进掌握:通过七遍通的阶梯式设计,确保扎实的能力建构
这个图解系统清晰地展示如何通过人机深度协同,将您几十年的智慧结晶有效地转化为AI的可操作能力,最终构建出真正具备融智学综合技能技巧的智能体系。
更多推荐


所有评论(0)