[手机AI开发sdk] docs | AidLearning平台(四合一环境)
在本章中,我们介绍了 **AidLearning 平台** 作为一个强大的“==四合一==环境”,将 Linux、AI 工具、Python 和 GUI 集成到安卓手机上这让我们能够直接在移动设备上开发和运行复杂的 AI 应用程序,将其转变为便携式 AI 工作站。

docs:AidLearning-FrameWork
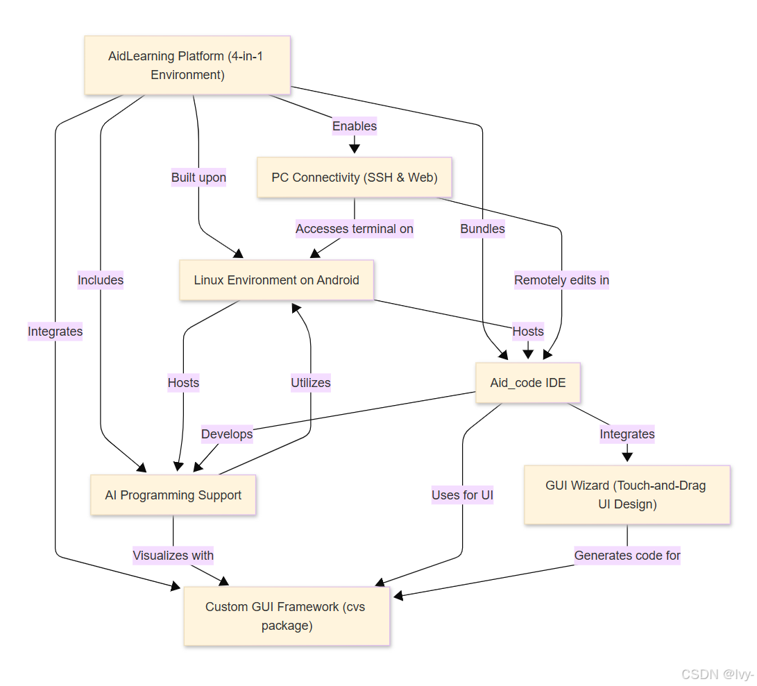
AidLearning-FrameWork 是一个革命性平台,它将安卓手机转变为便携式 AI 开发工作站
它将完整的 Linux 操作系统、强大的AI 编程工具、Python 语言以及自定义图形用户界面框架集成到一个统一的环境中。
这使得我们能够直接在移动设备上开发、运行和调试复杂的 AI 应用程序,实现碎片化或类似桌面的编程体验
可视化

章节
- AidLearning Platform (4-in-1 Environment)
- AI Programming Support
- Aid_code IDE
- Linux Environment on Android
- GUI Wizard (Touch-and-Drag UI Design)
- Custom GUI Framework (
cvspackage) - PC Connectivity (SSH & Web)
第一章:AidLearning 平台(四合一环境)
欢迎来到 AidLearning
本章将介绍 AidLearning 平台 的核心概念,我们称之为“四合一环境”。您可以将其视为一个超级工具箱,直接安装在安卓手机上。
什么是 AidLearning 平台?
想象一下,我们想要开发和运行高级人工智能(AI)程序,但并不总是随身携带电脑。或者,我们希望在移动设备上随时随地进行编程实验。这正是 AidLearning 解决的问题!
(突然还想到了一个idea,真就是懒人改变世界吗):大概就是 有些用户会比较健忘,一个对于上下文 和 传统存储改变的想法 ,改用 向量数据库 存储上下文 ,当用户问道类似问题时,调取记忆 即可快速回答,或者用户问道类似的问题,之前的回答也可以作为参考,以此来增加用户对于ai回答的满意度~ )
AidLearning 平台将普通的安卓智能手机转变为完整的便携式 AI 工作站。它不仅仅是一个应用程序,而是一个完整的生态系统,将四个关键组件无缝集成在一起:
- 完整的 Linux 操作系统
- 强大的 AI 开发工具
- Python 编程语言
- 图形用户界面(GUI)
这四个组件共同创造了一个独特的环境,让我们可以直接在移动设备上开发和运行复杂的 AI 应用程序。这意味着我们可以在短暂的休息时间进行编程(碎片化编程),甚至可以在手机上设置类似桌面的体验,连接键盘和鼠标
解析“四合一”的强大功能
让我们看看构成 AidLearning 平台的这些强大组件:
1. 口袋里的 Linux 操作系统
我们可能熟悉电脑上的 Windows 或 macOS,或者手机上的安卓系统。Linux 是另一种非常流行的操作系统,尤其是在开发者和用于服务器及 AI 系统的场景中。
AidLearning 为安卓手机带来了完整的 Linux 环境,无需“root”设备(这一过程有时会失去保修或存在风险)。这意味着我们可以访问所有标准的 Linux 命令和工具,安装软件、管理文件和运行进程,就像在普通的 Linux 电脑上一样。它运行速度快且接近实时,因为它直接运行在手机上,而不是在较慢的“虚拟”环境中。
2. 强大的 AI 开发工具
AI 是一个广阔而令人兴奋的领域,依赖于专门的工具和框架。AidLearning 预装了许多最流行和强大的 AI 开发框架,例如:
- TensorFlow
- PyTorch
- Caffe
- Keras
- Mxnet
- OpenCV
这意味着我们无需担心通常需要复杂设置的这些工具。它们开箱即用,通过内置的加速技术显著提升深度学习算法的性能
3. Python 编程语言
Python 因其简单性、可读性以及丰富的机器学习和深度学习库而被称为“AI 语言”。AidLearning 平台完全支持 Python(包括 Python 2 和 Python 3),使其成为编写 AI 程序的主要语言
我们可以使用其可视化编程功能,甚至实时调试代码。
4. 图形用户界面(GUI)
虽然许多高级程序员喜欢命令行,但图形用户界面(GUI)让一切变得更加简单,尤其是对初学者而言
AidLearning 在安卓设备上提供了类似桌面的 GUI。这意味着我们可以通过熟悉的鼠标(或触摸)和窗口控制与 Linux 环境交互,管理文件并开发 AI 应用程序,就像在电脑上一样。这种可视化方法还延伸到“触摸拖拽”设计应用界面,我们将在后续章节中探讨。
这一切如何协同工作(快速揭秘)
当我们在安卓手机上安装并启动 AidLearning 应用时,它不仅仅是运行在安卓系统之上,而是巧妙地建立了一个强大的生态系统。以下是使用 AidLearning 运行 AI 程序时的简化流程:

本质上,AidLearning 应用充当了安卓手机与其托管的强大 Linux 系统之间的桥梁
在这个 Linux 系统中,Python 已经准备就绪,所有前沿的 AI 框架都已集成。GUI 则提供了一种用户友好的方式与所有这些组件交互,让我们能够轻松开发和运行项目。
这对我们意味着什么
通过 AidLearning 平台,安卓手机不再仅仅是通信设备或娱乐中心。它变成了一个完全功能的便携式 AI 开发工作站。我们可以:
- 随时随地编程:利用碎片时间开发创意。
- 运行真实的 AI 模型:直接在设备上实验深度学习。
- 获得完整的开发体验:使用 IDE、终端和 GUI,就像在桌面上一样。
- 构建自己的应用:AidLearning 甚至可以帮助我们将 AI 项目打包为安卓 APK。
这种独特的组合使 AidLearning 成为学习、实验甚至在移动设备上部署 AI 应用程序的理想平台。
总结
在本章中,我们介绍了 AidLearning 平台 作为一个强大的“四合一环境”,将 Linux、AI 工具、Python 和 GUI 集成到安卓手机上
这让我们能够直接在移动设备上开发和运行复杂的 AI 应用程序,将其转变为便携式 AI 工作站。
在下一章中,我们将深入探讨 AidLearning 如何提供具体的 AI 编程支持,以及这对我们的 AI 开发之旅意味着什么。
更多推荐




所有评论(0)