2万字 + 40 张图带你精通 Java AQS
AQS 使用 FIFO 队列实现了一个锁相关的并发器模板,可以基于这个模板来实现各种锁,包括独占锁、共享锁、信号量等。AQS 中,有一个核心状态是 waitStatus,这个代表节点的状态,决定了当前节点的后续操作,比如是否等待唤醒,是否要唤醒后继节点。公平锁的特点是每个线程都要进行排队,不用担心线程永远获取不到锁,但有个缺点是每个线程入队后都需要阻塞和被唤醒,这一定程度上影响了效率。非公平锁的特
Java中 AQS 是 AbstractQueuedSynchronizer 类,AQS 依赖 FIFO 队列来提供一个框架,这个框架用于实现锁以及锁相关的同步器,比如信号量、事件等。
在 AQS 中,主要有两部分功能,一部分是操作 state 变量,第二部分是实现排队和阻塞机制。
注意,AQS 并没有实现任何同步接口,它只是提供了类似 acquireInterruptible 的方法,调用这些方法可以实现锁和同步器。
1 管程模型
Java 使用 MESA 管程模型来管理类的成员变量和方法,让这个类的成员变量和方法的操作是线程安全的。下图是 MESA 管程模型,里面除了定义共享变量外,还定义了条件变量和条件变量等待队列:

上图中有三个知识点:
-
MESA 管程模型封装了共享变量和对共享变量的操作,线程要进入管程内部,必须获取到锁,如果获取锁失败就进入入口等待队列阻塞等待。
-
如果线程获取到锁,就进入到管程内部。但是进入到管程内部,也不一定能立刻操作共享变量,而是要看条件变量是否满足,如果不满足,只能进入条件变量等待队列阻塞等待。
-
在条件变量等待队列中,如果被其他线程唤醒,也不一定能立刻操作共享变量,而是需要去入口等待队列重新排队等待获取锁。
Java 中的 MESA 管程模型有一点改进,就是管程内部只有一个条件变量和一个等待队列。下图是 AQS 的管程模型:

AQS 的管程模型依赖 AQS 中的 FIFO 队列实现入口等待队列,要进入管程内部,就由各种并发锁的限制。而 ConditionObject 则实现了条件队列,这个队列可以创建多个。
下面就从入口等待队列、并发锁、条件等待队列三个方面来带你彻底理解 AQS。
2 入口等待队列
2.1 获取独占锁
独占, 忽略 interrupts
public final void acquire(int arg) {
if (!tryAcquire(arg) &&
acquireQueued(addWaiter(Node.EXCLUSIVE), arg))
selfInterrupt();
}
这里的 tryAcquire 是抽象方法,由 AQS 的子类来实现,因为每个子类实现的锁是不一样的。
2.1.1 入队
上面的代码可以看到,获取锁失败后,会先执行 addWaiter 方法加入队列,然后执行 acquireQueued 方法自旋地获取锁直到成功。
addWaiter 代码逻辑如下图,简单说就是把 node 入队,入队后返回 node 参数给 acquireQueued 方法:

这里有一个点需要注意,如果队列为空,则新建一个 Node 作为队头。
2.1.2 入队后获取锁
acquireQueued 自旋获取锁逻辑如下图:

这里有几个细节:
1.waitStatus
-
CANCELLED(1):当前节点取消获取锁。当等待超时或被中断(响应中断),会触发变更为此状态,进入该状态后节点状态不再变化;
-
SIGNAL(-1):后面节点等待当前节点唤醒;
-
CONDITION(-2):Condition 中使用,当前线程阻塞在 Condition,如果其他线程调用了 Condition 的 signal 方法,这个结点将从等待队列转移到同步队列队尾,等待获取同步锁;
-
PROPAGATE(-3):共享模式,前置节点唤醒后面节点后,唤醒操作无条件传播下去;
-
0:中间状态,当前节点后面的节点已经唤醒,但是当前节点线程还没有执行完成。
2.获取锁失败后挂起
如果前置节点不是头节点,或者前置节点是头节点但当前节点获取锁失败,这时当前节点需要挂起,分三种情况:
-
前置节点 waitStatus=-1,如下图:

-
前置节点 waitStatus > 0,如下图:

-
前置节点 waitStatus < 0 但不等于 -1,如下图:

3.取消获取锁
如果获取锁抛出异常,则取消获取锁,如果当前节点是 tail 节点,分两种情况如下图:

如果当前节点不是 tail 节点,也分两种情况,如下图:

4.对中断状态忽略
5.如果前置节点的状态是 0 或 PROPAGATE,会被当前节点自旋过程中更新成 -1,以便之后通知当前节点。
2.1.3 独占 + 响应中断
对应方法 acquireInterruptibly(int arg)。
跟忽略中断(acquire方法)不同的是要响应中断,下面两个地方响应中断:
-
获取锁之前会检查当前线程是否中断。
-
获取锁失败入队,在队列中自旋获取锁的过程中也会检查当前线程是否中断。如果检查到当前线程已经中断,则抛出 InterruptedException,当前线程退出。
2.1.4 独占 + 响应中断 + 考虑超时
对应方法 tryAcquireNanos(int arg, long nanosTimeout)。
这个方法具备了独占 + 响应中断 + 超时的功能,下面2个地方要判断是否超时:
-
自旋获取锁的过程中每次获取锁失败都要判断是否超时;
-
获取锁失败 park 之前要判断超时时间是否大于自旋的阈值时间 (spinForTimeoutThreshold = 1ns) 另外,park 线程的操作使用 parkNanos 传入阻塞时间。
2.2 释放独占锁
独占锁释放分两步:释放锁,唤醒后继节点。
释放锁的方法 tryRelease 是抽象的,由子类去实现。
我们看一下唤醒后继节点的逻辑,首先需要满足两个条件:
-
head 节点不等于 null;
-
head 节点 waitStatus 不等于 0。这里有两种情况(在方法 unparkSuccessor):
-
情况一,后继节点 waitStatus <= 0,直接唤醒后继节点,如下图:

-
情况二:后继节点为空或者 waitStatus > 0,从后往前查找最接近当前节点的节点进行唤醒,如下图:

2.3 获取共享锁
之前我们讲了独占锁,这一小节我们谈共享锁,有什么不同呢?
2.3.1 共享,忽略 interrupts
对应方法 acquireShared,代码如下:
public final void acquireShared(int arg) {
if (tryAcquireShared(arg) < 0)
doAcquireShared(arg);
}
2.3.2 tryAcquireShared
这里获取锁使用的方法是 tryAcquireShared,获取的是共享锁。获取共享锁跟获取独占锁不同的是,会返回一个整数值,说明如下:
-
返回负数:获取锁失败。
-
返回 0:获取锁成功但是之后再由线程来获取共享锁时就会失败。
-
返回正数:获取锁成功而且之后再有线程来获取共享锁时也可能会成功。所以需要把唤醒操作传播下去。tryAcquireShared 获取锁失败后(返回负数),就需要入队后自旋获取,也就是执行方法 doAcquireShared。
2.3.3 doAcquireShared
怎么判断队列中等待节点是在等待共享锁呢?nextWaiter == SHARED,这个参数值是入队新建节点的时候构造函数传入的。
自旋过程中,如果获取锁成功(返回正数),首先把自己设置成新的 head 节点,然后把通知传播下去。如下图:

之后会唤醒后面节点并保证唤醒操作可以传播下去。但是需要满足四个条件中的一个:
-
tryAcquireShared 返回值大于0,有多余的锁,可以继续唤醒后继节点。
-
旧的 head 节点 waitStatus < 0,应该是其他线程释放共享锁过程中把它的状态更新成了 -3。
-
新的 hade 节点 waitStatus < 0,只要不是 tail 节点,就可能是 -1。这里会造成不必要的唤醒,因为唤醒后获取不到锁只能继续入队等待。
-
当前节点的后继节点是空或者非空但正在等待共享锁。
唤醒后面节点的操作,其实就是释放共享锁,对应方法是 doReleaseShared,见释放共享锁一节。
2.3.4 共享 + 响应中断
对应方法 acquireSharedInterruptibly(int arg)。
跟共享忽略中断(acquireShared 方法)不同的是要响应中断,下面两个地方响应中断:
-
获取锁之前会检查当前线程是否中断。
-
获取锁失败入队,在队列中自旋获取锁的过程中也会检查当前线程是否中断。
如果检查到当前线程已经中断,则抛出 InterruptedException,当前线程退出。
2.3.5 共享 + 响应中断 + 考虑超时
对应方法 tryAcquireSharedNanos(int arg, long nanosTimeout)。
这个方法具备了共享 + 响应中断 + 超时的功能,下面两个个地方要判断是否超时:
-
自旋获取锁的过程中每次获取锁失败都要判断是否超时。
-
获取锁失败 park 之前要判断超时时间是否大于自旋的阈值时间(spinForTimeoutThreshold = 1ns)。
另外,park 线程的操作使用 parkNanos 传入阻塞时间。
2.4 释放共享锁
释放共享锁代码如下:
public final boolean releaseShared(int arg) {
if (tryReleaseShared(arg)) {
doReleaseShared();
return true;
}
return false;
}
首先尝试释放共享锁,tryReleaseShared 代码由子类来实现。释放成功后执行AQS中的 doReleaseShared 方法,是一个自旋操作。
自旋的条件是队列中至少有两个节点,这里分三种情况。
情况一:当前节点 waitStatus 是 -1,如下图:

情况二:当前节点 waitStatus 是 0(被其他线程更新新成了中间状态),如下图:

情况三:当前节点 waitStatus 是 -3,为什么会这样呢?需要解释一下,head节点唤醒后继节点之前 waitStatus 已经被更新中间态 0 了,唤醒后继节点动作还没有执行,又被其他线程更成了 -3,也就是其他线程释放锁执行了上面情况二。这时需要先把 waitStatus 再更成 0 (在方法 unparkSuccessor),如下图:

2.5 抽象方法
上面的讲解可以看出,如果要基于 AQS 来实现并发锁,可以根据需求重写下面四个方法来实现,这四个方法在 AQS 中没有具体实现:
-
tryAcquire(int arg):获取独占锁
-
tryRelease(int arg):释放独占锁
-
tryAcquireShared(int arg):获取共享锁
-
tryReleaseShared(int arg):释放共享锁
AQS 的子类需要重写上面的方法来修改 state 值,并且定义获取锁或者释放锁时 state 值的变化。子类也可以定义自己的 state 变量,但是只有更新 AQS 中的 state变量才会对同步起作用。
还有一个判断当前线程是否持有独占锁的方法 isHeldExclusively,也可以供子类重写后使用。
获取/释放锁的具体实现放到下篇文章讲解。
2.6 总结
AQS 使用 FIFO 队列实现了一个锁相关的并发器模板,可以基于这个模板来实现各种锁,包括独占锁、共享锁、信号量等。
AQS 中,有一个核心状态是 waitStatus,这个代表节点的状态,决定了当前节点的后续操作,比如是否等待唤醒,是否要唤醒后继节点。
3 并发锁
这一章节讲解 Java AQS 中的并发锁。其实 Java AQS 中的并发锁主要是基于 state 这个变量值来实现的。
3.1 ReentrantLock
我们先来看一下 UML 类图:

从图中可以看到,ReentrantLock 使用抽象内部类 Sync 来实现了 AQS 的方法,然后基于 Sync 这个同步器实现了公平锁和非公平锁。主要实现了下面 3 个方法:
-
tryAcquire(int arg):获取独占锁
-
tryRelease(int arg):释放独占锁
-
isHeldExclusively:当前线程是否占有独占锁。ReentrantLock 默认实现的是非公平锁,可以在构造函数指定。
从实现的方法可以看到,ReentrantLock 中获取的锁是独占锁,我们再来看一下获取和释放独占锁的代码:
public final void acquire(int arg) {
if (!tryAcquire(arg) &&
acquireQueued(addWaiter(Node.EXCLUSIVE), arg))
selfInterrupt();
}
独占锁的特点是调用上面 acquire 方法,传入的参数是 1。
3.1.1 获取公平锁
获取锁首先判断同步状态(state)的值。
3.1.1.1 state 等于 0
这说明没有线程占用锁,当前线程如果符合下面两个条件,就可以获取到锁:
没有前任节点,如下图:

CAS 的方式更新 state 值(把 0 更新成 1)成功。如果获取独占锁成功,会更新 AQS 中 exclusiveOwnerThread 为当前线程,这个很容易理解。
3.1.1.2 state 不等于 0
这说明已经有线程占有锁,判断占有锁的线程是不是当前线程,如下图:

state += 1 值如果小于 0,会抛出异常。
如果获取锁失败,则进入 AQS 队列等待唤醒。
3.1.2 获取非公平锁
跟公平锁相比,非公平锁的唯一不同是如果判断到 state 等于 0,不用判断有没有前任节点,只要 CAS 设置 state 值(把 0 更新成 1)成功,就获取到了锁。
3.1.3 释放锁
公平锁和非公平锁,释放逻辑完全一样,都是在内部类 Sync 中实现的。释放锁需要注意两点,如下图:

为什么 state 会大于 1,因为是可以重入的,占有锁的线程可以多次获取锁。
3.1.4 总结
公平锁的特点是每个线程都要进行排队,不用担心线程永远获取不到锁,但有个缺点是每个线程入队后都需要阻塞和被唤醒,这一定程度上影响了效率。非公平锁的特点是每个线程入队前都会先尝试获取锁,如果获取成功就不会入队了,这比公平锁效率高。但也有一个缺点,队列中的线程有可能等待很长时间,高并发下甚至可能永远获取不到锁。
3.2 ReentrantReadWriteLock
我们先来看一下 UML 类图:

从图中可以看到,ReentrantReadWriteLock 使用抽象内部类Sync来实现了 AQS 的方法,然后基于 Sync 这个同步器实现了公平锁和非公平锁。主要实现了下面 3 个方法:
-
tryAcquire(int arg):获取独占锁
-
tryRelease(int arg):释放独占锁
-
tryAcquireShared(int arg):获取共享锁
-
tryReleaseShared(int arg):释放共享锁
-
isHeldExclusively:当前线程是否占有独占锁 可见ReentrantReadWriteLock里面同时用到了共享锁和独占锁。
下图是定义的几个常用变量:

下面这 2 个方法用户获取共享锁和独占锁的数量:
static int sharedCount(int c) { return c >>> SHARED_SHIFT; }
static int exclusiveCount(int c) { return c & EXCLUSIVE_MASK; }
从sharedCount 可以看到,共享锁的数量要右移 16 位获取,也就是说共享锁占了高 16 位。从上图 EXCLUSIVE_MASK 的定义看到,跟 EXCLUSIVE_MASK 进行与运算,得到的是低 16 位的值,所以独占锁占了低 16 位。如下图:

这样上面获取锁数量的方法就很好理解了。
3.2.1 读锁
读锁的实现对应内部类 ReadLock。
3.2.1.1 获取读锁
获取读锁实际上是 ReadLock 调用了 AQS 的下面方法,传入参数是 1:
public final void acquireShared(int arg) {
if (tryAcquireShared(arg) < 0)
doAcquireShared(arg);
}
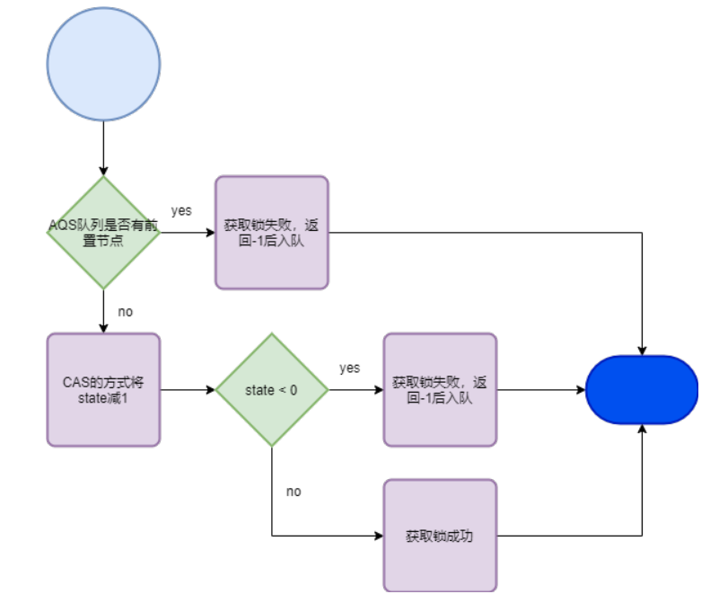
ReentrantReadWriteLock 内部类 Sync 实现了 tryAcquireShared 方法,主要包括如下三种情况:
-
使用 exclusiveCount 方法查看 state 中是否有独占锁,如果有并且独占线程不是当前线程,返回 -1,获取失败;
-
使用 sharedCount 查看 state 中共享锁数量,如果读锁数量小于最大值(MAX_COUNT=65535),则再满足下面 3 个条件就可以获取成功并返回 1:
a.当前线程不需要阻塞(readerShouldBlock)。在公平锁中,需要判断是否有前置节点,如下图就需要阻塞:

在非公平锁中,则是判断第一个节点是不是有独占锁,如下图就需要阻塞:

b.使用 CAS 把 state 的值加 SHARED_UNIT(65536)。这里是不是就更理解读锁占高位的说法了,获取一个读锁,state 的值就要加 SHARED_UNIT 这么多个。
c.给当前线程的 holdCount 加 1。
-
如果 2 失败,自旋,重复上面的步骤直到获取到锁。tryAcquireShared (获取共享锁)会返回一个整数,如下:
-
返回负数:获取锁失败。
-
返回 0:获取锁成功但是之后再由线程来获取共享锁时就会失败。
-
返回正数:获取锁成功而且之后再有线程来获取共享锁时也可能会成功。
3.2.1.2 释放读锁
ReentrantReadWriteLock 释放读锁是在 ReadLock 中调用了 AQS 下面方法,传入的参数是1:
public final boolean releaseShared(int arg) {
if (tryReleaseShared(arg)) {
doReleaseShared();
return true;
}
return false;
}
ReentrantReadWriteLock 内部类 Sync 实现了 releaseShared 方法,具体逻辑分为下面两步:
-
当前线程 holdCounter 值减 1。
-
CAS的方式将 state 的值减去 SHARED_UNIT。
3.2.2 写锁
写锁的实现对应内部类 WriteLock。
3.2.2.1 获取写锁
ReentrantReadWriteLock 获取写锁其实是在 WriteLock 中调用了 AQS 的下面方法,传入参数 1:
public final void acquire(int arg) {
if (!tryAcquire(arg) &&
acquireQueued(addWaiter(Node.EXCLUSIVE), arg))
selfInterrupt();
}
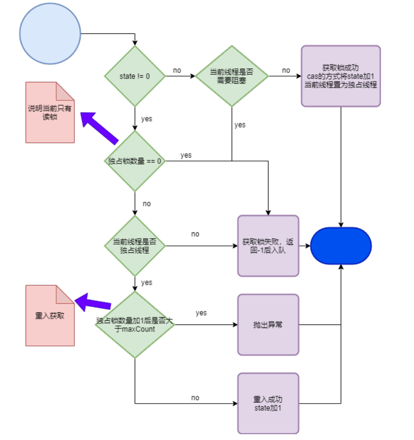
在ReentrantReadWriteLock 内部类 Sync 实现了 tryAcquire 方法,首先获取 state 值和独占锁数量(exclusiveCount),之后分如下两种情况,如下图:

1.state 不等于 0:
-
独占锁数量等于 0,这时说明有线程占用了共享锁,如果当前线程不是独占线程,获取锁失败。
-
独占锁数量不等于 0,独占锁数量加 1 后大于 MAX_COUNT,获取锁失败。
-
上面 2 种情况不符合,获取锁成功,state 值加 1。2.state 等于 0,判断当前线程是否需要阻塞(writerShouldBlock)。在公平锁中,跟 readerShouldBlock 的逻辑完全一样,就是判断队列中 head 节点的后继节点是不是当前线程。在非公平锁中,直接返回 false,即可以直接尝试获取锁。
如果当前线程不需要阻塞,并且给 state 赋值成功,使用 CAS 方式把 state 值加 1,把独占线程置为当前线程。
3.2.2.2 释放写锁
ReentrantReadWriteLock 释放写锁其实是在 WriteLock 中调用了 AQS 的下面方法,传入参数 1:
public final boolean release(int arg) {
if (tryRelease(arg)) {
Node h = head;
if (h != null && h.waitStatus != 0)
unparkSuccessor(h);
return true;
}
return false;
}
ReentrantReadWriteLock 在 Sync 中实现了 tryRelease(arg) 方法,逻辑如下:
-
判断当前线程是不是独占线程,如果不是,抛出异常。
-
state值减1后,用新state值判断独占锁数量是否等于0
-
如果等于0,则把独占线程置为空,返回true,这样上面的代码就可以唤醒队列中的后置节点了
-
如果不等于0,返回false,不唤醒后继节点。
3.3 CountDownLatch
我们先来看一下UML类图:

从上面的图中看出,CountDownLatch 的内部类 Sync 实现了获取共享锁和释放共享锁的逻辑。
使用 CountDownLatch 时,构造函数会传入一个 int 类型的参数 count,表示调动 count 次的 countDown 后主线程才可以被唤醒。
public CountDownLatch(int count) {
if (count < 0) throw new IllegalArgumentException("count < 0");
this.sync = new Sync(count);
}
上面的 Sync(count) 就是将 AQS 中的 state 赋值为 count。
3.3.1 await
CountDownLatch 的 await 方法调用了 AQS 中的 acquireSharedInterruptibly(int arg),传入参数 1,不过这个参数并没有用。代码如下:
public final void acquireSharedInterruptibly(int arg)
throws InterruptedException {
if (Thread.interrupted())
throw new InterruptedException();
if (tryAcquireShared(arg) < 0)
doAcquireSharedInterruptibly(arg);
}
Sync 中实现了 tryAcquireShared 方法,await 逻辑如下图:

上面的自旋过程就是等待 state 的值不断减小,只有 state 值成为 0 的时候,主线程才会跳出自旋执行之后的逻辑。
3.3.2 countDown
CountDownLatch 的 countDown 方法调用了 AQS 的 releaseShared(int arg),传入参数 1,不过这个参数并没有用。内部类 Sync 实现了 tryReleaseShared 方法,逻辑如下图:

3.3.3 总结
CountDownLatch 的构造函数入参值会赋值给 state 变量,入队操作是主线程入队,每个子线程调用了countDown 后 state 值减 1,当 state 值成为 0 后唤醒主线程。
3.4 Semaphore
Semaphore 是一个信号量,用来保护共享资源。如果线程要访问共享资源,首先从 Semaphore 获取锁(信号量),如果信号量的计数器等于 0,则当前线程进入 AQS 队列阻塞等待。否则,线程获取锁成功,信号量减 1。使用完共享资源后,释放锁(信号量加 1)。
Semaphore 跟管程模型不一样的是,允许多个(构造函数的 permits)线程进入管程内部,因此也常用它来做限流。
UML 类图如下:

Semaphore的构造函数会传入一个int类型参数,用来初始化state的值。
3.4.1 acquire
获取锁的操作调用了 AQS 中的 acquireSharedInterruptibly 方法,传入参数 1,代码见 CountDownLatch 中 await 小节。Semaphore 在公平锁和非公平锁中分别实现了 tryAcquireShared 方法。
3.4.1.1 公平锁
Semaphore 默认使用非公平锁,如果使用公平锁,需要在构造函数指定。获取公平锁逻辑比较简单,如下图:

3.4.1.2 非公平锁
acquire 在非公平的锁唯一的区别就是不会判断 AQS 队列是否有前置节点(hasQueuedPredecessors),而是直接尝试获取锁。
除了 acquire 方法外,还有其他几个获取锁的方法,原理类似,只是调用了 AQS 中的不同方法。
3.4.2 release
释放锁的操作调用了 AQS 中的 releaseShared(int arg) 方法,传入参数 1,在内部类 Sync 中实现了 tryReleaseShared 方法,逻辑很简单:使用 CAS 的方式将 state 的值加 1,之后唤醒队列中的后继节点。
3.5 ThreadPoolExecutor
ThreadPoolExecutor 中也用到了 AQS,看下面的 UML 类图:

Worker 主要在 ThreadPoolExecutor 中断线程的时候使用。Worker 自己实现了独占锁,在中断线程时首先进行加锁,中断操作后释放锁。按照官方说法,这里不直接使用 ReentrantLock 的原因是防止调用控制线程池的方法(类似 setCorePoolSize)时能够重新获取到锁,
3.5.1 tryAcquire
使用 CAS 的方式把 AQS 中 state 从 0 改为 1,把当前线程置为独占线程。
3.5.2 tryRelease
把独占线程置为空,把 AQS 中 state 改为 0。
Worker 初始化的时候会把 state 置为 -1,这样是不能获取锁成功的。只有调用了 runWorker 方法,才会通过释放锁操作把 state 更为 0。这样保证了只中断运行中的线程,而不会中断等待中的线程。
3.6 总结
AQS 基于双向队列实现了入口等待队列,基于 state 变量实现了各种并发锁,上篇文章讲了入口等待队列,而这篇文章主要讲了基于 AQS 的并发锁原理。
4 条件变量等待队列
本章节主要讲解管程模型中条件变量等待队列。
4.1 官方示例
首先我们看一下官方给出的示例代码:
public class BoundedBuffer {
final Lock lock = new ReentrantLock();
final Condition notFull = lock.newCondition();
final Condition notEmpty = lock.newCondition();
final Object[] items = new Object[100];
int putptr, takeptr, count;
public void put(Object x) throws InterruptedException {
lock.lock();
try {
while (count == items.length)
notFull.await();
items[putptr] = x;
if (++putptr == items.length) putptr = 0;
++count;
notEmpty.signal();
} finally {
lock.unlock();
}
}
public Object take() throws InterruptedException {
lock.lock();
try {
while (count == 0)
notEmpty.await();
Object x = items[takeptr];
if (++takeptr == items.length) takeptr = 0;
--count;
notFull.signal();
return x;
} finally {
lock.unlock();
}
}
}
这个代码定义了两个条件变量,notFull 和 notEmpty,说明如下:
-
如果 items 数组已经满了,则 notFull 变量不满足,线程需要进入 notFull 条件等待队列进行等待。当 take 方法取走一个数组元素时,notFull 条件满足了,唤醒 notFull 条件等待队列中等待线程。
-
如果 items 数组为空,则 notEmpty 变量不满足,线程需要进入 notEmpty 条件等待队列进行等待。当 put 方法加入一个数组元素时,notEmpty 条件满足了,唤醒 notEmpty 条件等待队列中等待线程。
-
条件变量是绑定在 Lock 上的,示例代码使用了 ReentrantLock。在执行 await 和 signal 方法时首先要获取到锁。
4.2 原理简介
Java AQS 的条件变量等待队列是基于接口 Condition 和 ConditionObject 来实现的,URM 类图如下:

Condition 接口主要定义了下面3个方法:
-
await:进入条件等待队列
-
signal:唤醒条件等待队列中的元素
-
signalAll:唤醒条件等待队列中的所有元素
4.3 await
条件等待队列跟入口等待队列有两个不同:
-
虽然二者共用了 Node 类,但是条件等待队列是单向队列,入口等待队列是双向队列,条件队列中下一个节点的引用是 nextWaiter,入口等待队列中下一个节点的引用是 next。
-
条件等待队列中元素的 waitStatus 必须是 -2。await 方法的流程如下图:

4.3.1 进入条件等待队列
入队方法对应方法 addConditionWaiter,这里有三种情况:
-
队列为空,则新建一个节点,如下图:

-
队列非空,最后一个元素的 waitStatus 是 -2,如下图:

-
队列非空,最后一个元素的 waitStatus 不是 -2,如下图:

可以看到,这种情况会从队列第一个元素开始检查 waitStatus 不是 -2 的元素,并从队列中移除。
4.3.2 释放锁
AQS 的并发锁是基于 state 变量实现的,线程进入条件等待队列后,要释放锁,即 state 会变为 0,释放操作会唤醒入口等待队列中的线程。对应方法 fullyRelease,返回值是释放锁减掉的 state 值 savedState。
4.3.3 阻塞等待
释放锁后,线程阻塞,自旋等待被唤醒。
4.3.4 唤醒之后
唤醒之后,当前线程主要有四个动作:
-
转入入口等待队列,并把 waitStatus 改为 0。waitStatus 等于 0 表示中间状态,当前节点后面的节点已经唤醒,但是当前节点线程还没有执行完成。
-
重新获取锁,如果获取成功,则当前线程成为入口等待队列头结点,interruptMode 置为 1。
-
如果当前节点在条件等待队列中有后继节点,则剔除条件等待队列中 waitStatus!=-2 的节点,即队列中状态为取消的节点。
-
interruptMode 如果不等于 0,则处理中断。
4.3.5 一个细节
上面提到了 interruptMode,这个属性有三个值:
-
0:没有被中断
-
-1:中断后抛出 InterruptedException,这种情况是当前线程阻塞,没有被 signal 之前发生了中断
-
1:重新进入中断状态,这种情况是指当前线程阻塞,被 signal 之后发生了中断
4.3.6 扩展
AQS 还提供了其他几个 await 方法,如下:
-
awaitUninterruptibly:不用处理中断。
-
awaitNanos:自旋等待唤醒过程中有超时时间限制,超时则转入入口等待队列。
-
awaitUntil:自旋等待唤醒过程中有截止时间,时间到则转入入口等待队列。
4.4 signal
唤醒条件等待队列中的元素,首先判断当前线程是否持有独占锁,如果没有,抛出异常。
唤醒条件队列中的元素,会从第一个元素也就是 firstWaiter 开始,根据 firstWaiter 的 waitStatus 是不是 -2,分两种情况。
4.4.1 waitStatus==-2
条件队列第一个节点进入入口等待队列,等待获取锁,如下图:

这里有两个注意点:
-
如果入口等待队列中 tail 节点的 waitStatus 小于等于 0,则 firstWaiter 加入后需要把旧 tail 节点置为 -1 (表示后面节点等待当前节点唤醒),如下图:

如果重置 waitStatus 状态失败,则 unpark 节点 firstWaiter。
-
如果入口等待队列中 tail 节点的 waitStatus 大于 0,则 unpark 节点 firstWaiter。
4.4.2 waitStatus!=-2
如果 firstWaiter 的 waitStatus 不等于 -2,则查找 firstWaiter 的 nextWaiter,直到找到一个 waitStatus 等于 -2 的节点,然后将这个节点加入入口等待队列队尾,如下图:

4.4.3 waitStatus 修改
上面的两种情况无论哪种,进入入口等待队列之前都要用 CAS 的方式把 waitStatus 改为 0。
4.5 signalAll
理解了 signal 的逻辑,signalAll 的逻辑就非常容易理解了。首先判断当前线程是否持有独占锁,如果没有,抛出异常。
将条件等待队列中的所有节点依次加入入口等待队列。如下图:

4.6 使用案例
4.6.1 示例代码
Java 并发包下有很多类使用到了 AQS 中的 Condition,如下图:

这里我们以 CyclicBarrier 为例来讲解。CyclicBarrier 是让一组线程相互等待共同达到一个屏障点。从 Cyclic 可以看出 Barrier 可以循环利用,也就是当线程释放之后可以继续使用。
看下面这段示例代码:
public static void main(String[] args) {
CyclicBarrier cyclicBarrier = new CyclicBarrier(2, () -> {
System.out.println("栅栏中的线程执行完成");
});
ExecutorService executorService = Executors.newFixedThreadPool(2);
executorService.submit(() -> {
try {
System.out.println("线程1:" + Thread.currentThread().getName());
cyclicBarrier.await();
} catch (Exception e) {
e.printStackTrace();
}
});
executorService.submit(() -> {
try {
System.out.println("线程2:" + Thread.currentThread().getName());
cyclicBarrier.await();
} catch (Exception e) {
e.printStackTrace();
}
});
executorService.shutdown();
}
执行结果:
线程1:pool-1-thread-1
线程2:pool-1-thread-2
栅栏中的线程执行完成
4.6.2 原理讲解
CyclicBarrier 初始化的时候,会指定线程的数量 count,每个线程执行完逻辑后,调用 CyclicBarrier 的 await 方法,这个方法首先将 count 减 1,然后调用 Condition的 await,让当前线程进入条件等待队列。当最后一个线程将 count 减 1 后,count 数量等于 0,这时就会调用 Condition 的 signalAll 方法唤醒所有线程。
4.7 总结
Java 的管程模型使用了 MESA 模型,基于 AQS 实现的 MESA 模型中,使用双向队列实现了入口等待队列,使用变量 state 实现了并发锁,使用 Condition 实现了条件等待队列。
在 AQS 的实现中,使用同步队列这个术语来表示双向队列,本文中使用入口等待队列来描述是为了更好的配合管程模型来讲解。
AQS 的 Condition 中,使用 await 方法将当前线程放入条件变量等待队列阻塞等待,使用 notify 来唤醒条件等待队列中的线程,被唤醒之后,线程并不能立刻执行,而是进入入口等待队列等待获取锁。
更多推荐



所有评论(0)