Agentic AI 从0到1,系列篇一:specialization agent/专业智能体
本文是Agentic AI简介,从0到1的系列文章的第一篇,介绍专业智能体/specialization agent。
1. 背景
提到 Agentic AI, 简单来说就是原来步骤1,2,3,4,5的按顺序的工作,现在可以1,2,然后根据业务的状态情况,跳到4,执行完以后,然后回到3,然后再到最后步骤5.
这么一个小小的改进,牵涉到很多技术的跨越,特别是当agent/智能体不是只有一种,比如有software development engineer agent/软件开发智能体,test software engineer agent/测试智能体,deployment engineer agent/部署智能体。 那么这些智能体还需要有协调,智慧,分配任务,相互沟通。 在 Agenetic AI 中,我把智能体分成 parallel agent/并行智能体,synchronization agent/同步智能体,specialization agent/专业智能体。专业智能体 又分 orchestration agent/指挥协调智能体,和 expert agent/分工专家智能体,就是专门完成一项任务的。
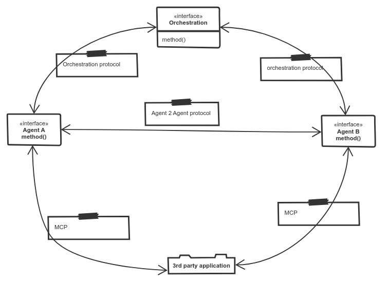
这个系列会介绍并行智能体,同步智能体,和专业智能体,这篇文章会介绍专业智能体。我们先来看看专业智能体的整体框架:请特别留意,本系列还处于开始摸索阶段,后续有可能很多变化和演进!!!

图1, 基本专业智能体框架图
专业智能体的组件有:
- 指挥协调智能体:它接受任务指令,分配给具体分工的专家智能体,然后接受和消化专家智能体完成以后的消息,分配给下一个分工的专家智能体。
- 分工专家智能体:具体执行某一项任务的专家智能体,她通过指挥协调智能体的调度,建立和其他专家智能体的联系,协调完成某一项任务。
- 指挥协调智能体和专家智能体之间的通讯协议:发出对专家智能体的指令,和建立智能体之间的通讯通道。
- 专家智能体和专家智能体的通讯协议:不同分工智能体之间的协调协议,比如子工作任务调用或完成的触发,调用,通讯,完成。
- 专家智能体和第三方服务的通讯协议,我们可以用现成的MCP。智能体调用和通讯第三方服务器的服务。
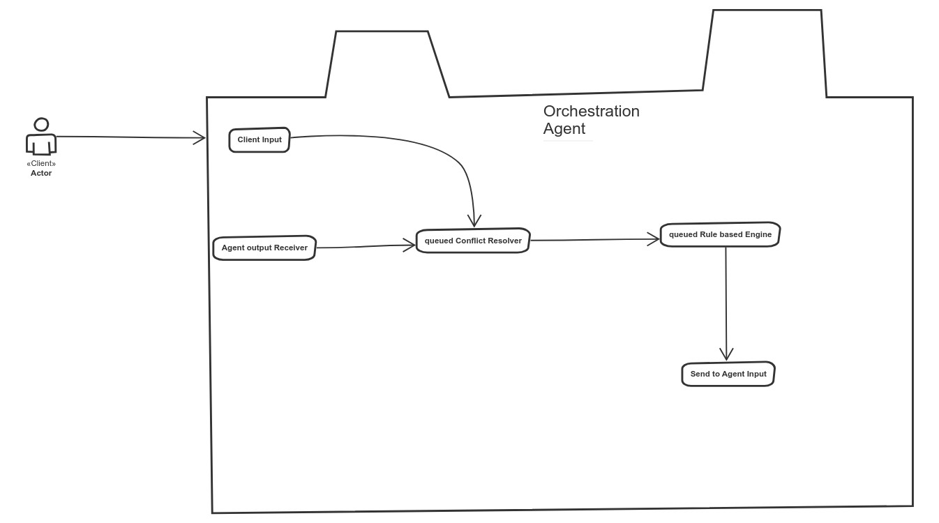
2. 指挥协调智能体
在specialization agent/专业智能体 当中,又分为指挥协调智能体,和分工专家智能体。 我们来看看这两个组件的框架图:

图 2, 协调指挥智能体
协调指挥的组件有:
- 规则引擎:分配,协调,建立各个专家智能体的通讯通道的规则引擎。
- 冲突规避器:有时,前后消息来的时候,有规则引擎的冲突,需要规避。
- IO:输入/输出
3. 分工专家智能体:

图3, 分工专家智能体
专家智能体是整体Agentic AI的核心组件。
分工专家智能体的组件有:
- 状态机:智能体的各个动作就是各个状态。状态和状态之间的转换就是动作之间的转换。
- 冲突规避器:有时,前后消息来的时候,有状态机各状态的冲突,比如做某一个动作的时候,不可能做另一个动作。 需要规避。
- 长记忆:智能体所有行为的以对象存储。然后未来用于个性化分析。
- UBA/ABA:User Behavior Analysis/Agent Behavior Analysis:用户行为分析/智能体行为分析
- IO:输入输出
4. 消息队列
不管是输入输出,还是冲突规避,消息来的时候,可能是巨量,所以,需要对消息缓冲。这个组件应该是单独外列,也就是一条总的牢靠的,吞吐量大,可用的,持久的消息队列。
更多推荐



所有评论(0)