AI Agent:智能运维故障自愈的集团军战略!
在数字化转型的浪潮中,企业的IT系统正变得越来越复杂:微服务架构、混合云环境、容器编排平台、跨区域部署……每一个组件都在高频运转,也都可能成为潜在的“隐雷”。对于运维团队而言,这种复杂度带来的挑战前所未有。过去的运维,就像随时待命的“消防员”——一旦系统告警,立即通宵排查;一旦宕机,就连夜恢复。问题处理的节奏往往是“出事—报警—分析—修复”,每个环节都依赖人工判断和经验积累。然而,这种被动的、重复
在数字化转型的浪潮中,企业的IT系统正变得越来越复杂:微服务架构、混合云环境、容器编排平台、跨区域部署……每一个组件都在高频运转,也都可能成为潜在的“隐雷”。
对于运维团队而言,这种复杂度带来的挑战前所未有。
过去的运维,就像随时待命的“消防员”——一旦系统告警,立即通宵排查;一旦宕机,就连夜恢复。问题处理的节奏往往是“出事—报警—分析—修复”,每个环节都依赖人工判断和经验积累。
然而,这种被动的、重复性的救火模式,正在被AI技术颠覆。
AIOps(智能运维)正在让机器具备“自我诊断”的能力,而AI Agent的出现,则让系统开始具备“自我思考”和“自我修复”的潜质。
AI Agent能通过理解上下文、调用工具、推理决策、执行操作,帮助运维体系从“问题处理”迈向“自动愈合”。
本文将通过三个部分,带你深入理解AI Agent在智能运维中的角色进化:
1️⃣ 单Agent:精准打击式的智能排查专家
2️⃣ 多Agent:协同作战式的复杂修复团队
3️⃣ 趋势展望:AIOps的未来,从自动响应走向自主进化

一、精准打击!单Agent如何实现故障的智能排查与根因定位?
1.1 单Agent模式的优势:全能专家的高效推理
在传统运维体系中,一个经验丰富的运维工程师通常能凭直觉判断问题的大致方向。
例如,他能从“CPU异常飙升 + 内存稳定”这一信号中迅速判断出是应用层死循环,而非硬件问题。
AI Agent的“单Agent模式”,正是要让机器具备这种人类专家式的直觉推理能力。
单Agent模式指由一个Agent独立完成故障诊断全过程,包括:
-
问题理解:识别问题范围与目标系统;
-
数据收集:通过API或命令获取指标、日志等信息;
-
逻辑推理:分析因果关系、定位根因;
-
结论生成:输出诊断结果和建议报告。
它特别适用于逻辑链清晰、问题边界明确的场景,例如单节点异常、接口超时、服务宕机等。
在这些场景中,一个Agent就能像一位“资深专家”一样完成整个排查闭环。
其核心能力有两点:
-
Reasoning(推理):Agent能基于已有数据和上下文,进行逐步逻辑思考。
-
Tool Use(工具调用):它能动态使用监控接口、日志系统、数据库查询等工具,验证推理结果。
这种“思考+行动”的组合,使得单Agent既能自主思考,又能快速执行,是实现智能化运维的关键基石。
1.2 深入解析故障排查“四步法”流程
一个高效的单Agent系统,往往遵循如下“四步法”工作流程:

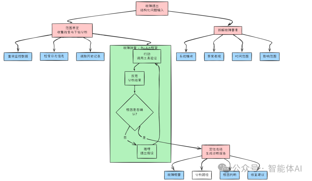
第一步:故障提出——让问题输入更结构化
在传统系统中,故障告警往往是模糊的,例如:“接口响应慢”或“主机异常”。
而AI Agent在接收问题时,会对输入进行结构化处理。
它会自动拆解出以下要素:
-
故障发生的系统模块
-
异常表现(延迟、宕机、报错等)
-
时间范围
-
影响范围(用户数、业务线)
这种结构化问题描述,让AI能清晰理解上下文,不会“盲目乱查”,而是精准锁定问题核心。
第二步:范围界定——像侦探一样收集线索
在这一阶段,Agent开始主动“下钻分析”。
它可能执行以下操作:
-
查询最近15分钟内CPU、内存、网络带宽等监控数据;
-
通过日志系统检索关键错误码或堆栈信息;
-
调取告警系统中相似问题的历史记录。
这一步的关键,是构建问题的初步画像。
就像刑侦侦探排查案件一样,AI Agent通过不断比对“线索”,逐步缩小嫌疑范围。
第三步:故障排查——ReAct框架的智慧循环
ReAct框架(Reason + Act)是单Agent智能排查的核心机制。 它的工作逻辑是: 1️⃣ 推理(Reason):AI基于当前信息,提出一个假设,比如“可能是应用线程阻塞”; 2️⃣ 行动(Act):调用工具验证这一假设,如执行命令top查看CPU使用详情; 3️⃣ 反思(Reflect):根据结果更新假设,进入下一轮推理。
这种“思考—行动—再思考”的循环机制,使AI能像人类专家一样不断逼近真相,而不是一次性“死算”。
第四步:定位总结——生成可读的诊断报告
当根因被锁定后,Agent会将整个分析过程与结论结构化生成报告,包括:
-
故障概要
-
分析路径(数据来源与验证步骤)
-
根因判断
-
修复建议
这样的报告不仅便于人类审阅,也能为后续的自动修复Agent提供直接输入,实现智能闭环。
1.3 小结:单Agent如同一位经验丰富的“智能运维专家”
在排查型任务中,单Agent模式凭借推理深度强、执行路径短、响应速度快的特点表现突出。
它能在数分钟内完成人工可能需要数小时的分析,并且输出标准化、可审计的结论。
但当问题跨越多系统、多层架构、需要协作修复时,单Agent的“单兵作战”模式就会显得力不从心。
此时,就轮到“集团军”——多Agent系统上场。
二、协同作战!多Agent系统如何攻克复杂的故障修复难题?
2.1 为何故障修复需要“集团军”?
排查问题像是“找出谁惹的祸”,而修复问题则是“如何让系统恢复”。
修复往往牵涉到多个环节与领域知识:数据库连接是否重建?配置文件是否同步?是否会引发级联问题?
例如,电信运营商的业务支撑系统(BSS)一旦出现计费模块延迟,不仅要找出是接口阻塞还是数据库锁问题,还要协调多个团队共同修复——这就不是一个Agent能单独完成的。
因此,复杂场景需要多Agent协同体系:
-
一个Agent专注数据分析;
-
一个Agent负责执行操作;
-
一个Agent评估修复风险;
-
还有一个Agent统筹全局。
这正如一个大型项目团队,每个角色各司其职,共同完成复杂任务。
2.2 揭秘“主持人”架构:多Agent系统的智慧大脑
在多Agent体系中,“主持人(Supervisor)”是关键中枢。
它的作用就像一位总指挥,负责整体协调与任务分解。
一个典型的智能运维协同结构如下:
-
🧠 主持人Agent:分析故障类型,分配任务给其他Agent,汇总结果并形成最终决策。
-
🔍 异常分析Agent:解析告警信号,判断是性能瓶颈还是配置错误。
-
🧩 故障分类Agent:根据特征判断属于网络层、应用层还是数据库层问题。
-
🧰 修复执行Agent:调用自动化脚本,执行重启、切换、扩容等操作。
-
✅ 验证Agent:监测修复结果,确认服务是否恢复并输出健康状态报告。
整个系统形成一个有序的工作流:
从检测 → 分析 → 执行 → 验证 → 反馈,形成真正意义上的“自愈闭环”。
2.3 效率的基石:“知识-工具-环境”一体化工具箱
要让多Agent协作顺畅,关键在于它们之间的知识与工具共享机制。
这就是所谓的“知识-工具-环境一体化工具箱”。
它包含三大层:
-
知识层(Knowledge):存放历史故障案例、诊断模板、修复策略;
-
工具层(Tool):整合脚本、API、命令接口、系统操作权限;
-
环境层(Environment):定义每个Agent的上下文、边界与交互协议。
举个例子:当“异常分析Agent”发现数据库响应超时,它可以直接从工具箱中调用ping、netstat命令进行验证,而无需重新定义命令逻辑。 这种共享机制让协作效率提升数倍,也降低了重复开发的负担。
2.4 小结:多Agent系统——一个真正“懂协作”的AI运维团队
多Agent系统的本质,是将复杂任务拆解成可并行的小任务,并通过智能调度实现协同闭环。
它不追求单点的“聪明”,而是通过分工协作实现系统级智慧。
在电信、金融、制造等高可用行业,这种架构已经开始应用:
某大型运营商的智能运维平台就通过多Agent机制,将告警处理时间从平均45分钟缩短到5分钟,显著提升系统可用性。
三、对比与展望——AI Agent在AIOps的现在与未来
3.1 单Agent vs. 多Agent:如何选择?
|
对比维度 |
单Agent模式 |
多Agent模式 |
|---|---|---|
|
适用场景 |
单一问题、逻辑清晰 |
跨系统复杂任务 |
|
典型任务 |
故障定位、日志分析 |
故障修复、策略优化 |
|
优势 |
响应快、实现简单 |
协作强、覆盖广 |
|
劣势 |
容易陷入局部最优 |
调度复杂、通信开销大 |
|
代表架构 |
ReAct框架 |
Supervisor调度架构 |
在实际落地中,建议企业先从单Agent入手,逐步演进至多Agent体系。
前者帮助企业建立智能排查基础,后者实现真正的自愈与优化。
3.2 未来趋势展望
(1)自主运维(Self-Healing Ops)
未来的AIOps不仅能发现和修复问题,还能预测故障并自动预防,例如提前扩容、自动切流、参数自调优。
(2)人机协同(Human-in-the-Loop)
AI Agent不会完全替代运维工程师,而是成为他们的“智能助手”。
复杂决策依旧由人类把控,而AI负责执行与反馈,形成双向学习闭环。
(3)模型演进(Foundation Model + Ops)
随着大模型在推理、规划与自学习能力的增强,AI Agent将更接近“自治体”形态,实现真正意义上的自感知、自决策、自执行。
四、总结
从“人盯系统”到“系统自愈”,AI Agent正在彻底改变运维的角色。
它让运维从被动反应走向主动预防,从事后修复走向实时优化。
未来的某一天,当系统异常时,不再是值班工程师收到短信告警,而是平台自己完成诊断、修复,并在早晨推送一份简报:
“昨日凌晨数据库响应延迟问题已自动处理,原因:连接池配置异常,修复后系统恢复正常。”
这,就是AI Agent带来的运维新时代。
从单兵作战到集团军协同,智能运维的“自愈之路”,已经在我们眼前铺开。
最后
我在一线科技企业深耕十二载,见证过太多因技术卡位而跃迁的案例。那些率先拥抱 AI 的同事,早已在效率与薪资上形成代际优势,我意识到有很多经验和知识值得分享给大家,也可以通过我们的能力和经验解答大家在大模型的学习中的很多困惑。
我整理出这套 AI 大模型突围资料包:
- ✅AI大模型学习路线图
- ✅Agent行业报告
- ✅100集大模型视频教程
- ✅大模型书籍PDF
- ✅DeepSeek教程
- ✅AI产品经理入门资料
如果你也想通过学大模型技术去帮助自己升职和加薪,可以扫描下方链接👇👇

为什么我要说现在普通人就业/升职加薪的首选是AI大模型?
人工智能技术的爆发式增长,正以不可逆转之势重塑就业市场版图。从DeepSeek等国产大模型引发的科技圈热议,到全国两会关于AI产业发展的政策聚焦,再到招聘会上排起的长队,AI的热度已从技术领域渗透到就业市场的每一个角落。

智联招聘的最新数据给出了最直观的印证:2025年2月,AI领域求职人数同比增幅突破200% ,远超其他行业平均水平;整个人工智能行业的求职增速达到33.4%,位居各行业榜首,其中人工智能工程师岗位的求职热度更是飙升69.6%。
AI产业的快速扩张,也让人才供需矛盾愈发突出。麦肯锡报告明确预测,到2030年中国AI专业人才需求将达600万人,人才缺口可能高达400万人,这一缺口不仅存在于核心技术领域,更蔓延至产业应用的各个环节。


资料包有什么?
①从入门到精通的全套视频教程
包含提示词工程、RAG、Agent等技术点
② AI大模型学习路线图(还有视频解说)
全过程AI大模型学习路线

③学习电子书籍和技术文档
市面上的大模型书籍确实太多了,这些是我精选出来的

④各大厂大模型面试题目详解

⑤ 这些资料真的有用吗?
这份资料由我和鲁为民博士共同整理,鲁为民博士先后获得了北京清华大学学士和美国加州理工学院博士学位,在包括IEEE Transactions等学术期刊和诸多国际会议上发表了超过50篇学术论文、取得了多项美国和中国发明专利,同时还斩获了吴文俊人工智能科学技术奖。目前我正在和鲁博士共同进行人工智能的研究。
所有的视频教程由智泊AI老师录制,且资料与智泊AI共享,相互补充。这份学习大礼包应该算是现在最全面的大模型学习资料了。
资料内容涵盖了从入门到进阶的各类视频教程和实战项目,无论你是小白还是有些技术基础的,这份资料都绝对能帮助你提升薪资待遇,转行大模型岗位。


智泊AI始终秉持着“让每个人平等享受到优质教育资源”的育人理念,通过动态追踪大模型开发、数据标注伦理等前沿技术趋势,构建起"前沿课程+智能实训+精准就业"的高效培养体系。
课堂上不光教理论,还带着学员做了十多个真实项目。学员要亲自上手搞数据清洗、模型调优这些硬核操作,把课本知识变成真本事!


如果说你是以下人群中的其中一类,都可以来智泊AI学习人工智能,找到高薪工作,一次小小的“投资”换来的是终身受益!
应届毕业生:无工作经验但想要系统学习AI大模型技术,期待通过实战项目掌握核心技术。
零基础转型:非技术背景但关注AI应用场景,计划通过低代码工具实现“AI+行业”跨界。
业务赋能 突破瓶颈:传统开发者(Java/前端等)学习Transformer架构与LangChain框架,向AI全栈工程师转型。
👉获取方式:
😝有需要的小伙伴,可以保存图片到wx扫描二v码免费领取【保证100%免费】🆓

更多推荐



所有评论(0)