java-springboot基于机器学习的在线租车平台 基于SpringBoot的“智行”AI共享汽车运营平台 Java技术栈下的“租易达”智能车辆调度与推荐系统计算机毕业设计
本文介绍了一个基于Java-SpringBoot和机器学习的在线租车平台系统。该系统采用全栈开发技术(SpringBoot+MySQL+Vue),通过机器学习算法预测区域需求,实现智能调度和动态定价。主要功能包括用户管理、车辆管理、订单处理、智能推荐等,支持用户在线租车、询价、评价等操作。系统具有完善的权限管理,分为用户端和管理后台,满足不同角色的需求。技术上实现了前后端分离架构,确保了系统的稳定
java-springboot基于机器学习的在线租车平台0089tt75计算机毕业设计(配套有源码 程序 mysql数据库 论文)
本套源码可以在文本联xi,先看具体系统功能演示视频领取,可分享源码参考。
共享出行已从“有车租”升级到“好车快租”。城市潮汐需求、节假日激增、车辆分布冷热不均,让传统人工调度疲于奔命。把机器学习塞进租车流程,用历史订单、实时交通、天气事件训练模型,可提前2小时预测区域需求,自动触发车辆调拨,并动态调整分钟级价格,既让平台少空驶,也让用户少等待。系统采用 SpringBoot + MySQL + Vue 全栈开发,引入协同过滤推荐算法,一套代码同时服务管理员与C端用户,功能全集如下:
-
用户注册/登录/找回密码
-
个人中心(资料、头像、密码、折扣等级、我的收藏)
-
公告资讯分类与内容(富文本、封面、点赞、收藏、点击统计)
-
汽车品牌管理(名称、图标)
-
汽车信息(名称、品牌、车牌、车型、座位、排量、最高时速、日租价格、库存、参数、图片、评分、评论)
-
汽车收藏与评论(星级、内容、回复)
-
汽车询价(用户出价、内容、店铺回复)
-
租赁订单(订单号、车辆明细、价格/天、天数、折扣、总价、取还时间、租赁备注、支付状态、审核状态)
-
还车记录(关联订单、还车时间、备注、审核)
-
店铺管理(名称、地址、营业时间、负责人、执照、简介、照片、审核)
-
企业管理(名称、地址、行业、法人、邮箱、资质、照片、审核)
-
系统配置(参数、轮播图、URL)
-
操作日志与登录审计
-
后台Dashboard(订单走势、车辆利用率、收入统计、热门车型)
一句话归纳:平台把“需求预测-智能调度-动态定价-在线下单-快速还车”跑成闭环,用算法代替经验,让车辆自己会“找”用户,让价格自己会“说话”。
注:以上是纯课题毕业设计功能介绍,并非实际开发完成,最终开发完成的毕业设计程序以下面的的环境软件、功能图和界面为准。
系统所需要的环境软件:idea、eclipse+mysql5.7、8.0+Navicat+JDK1.8+tomcat7.0
3系统需求分析
3.1需求分析概述
在线租车平台主要是为了提高用户的工作效率,满足用户对更方便、更快、更好地存储所有信息和数据检索功能的要求。通过对在线租车平台的合理分析,确定了在线租车平台的各个模块。考虑到用户的可操作性,经过深入调查研究,遵循系统优化和开发的原则。
为了实现当前网络的分析功能和便利性,在线租车平台使管理员和用户能够在平台上直接查看他们需要的数据信息,不仅可以节省管理时间,还可以改变传统的管理模式。如果用户想要交换信息,他们需要满足双方交换信息的需要。由于时间有限,很难亲自会面和沟通,因此很难满足用户的需求。因此,迫切需要开发一个在线租车平台,以满足用户的需求,提高用户的使用率。在线租车平台必须更快、更有效地向用户或潜在用户提供信息。为在线租车平台建立更好的沟通平台,提高用户信息交流系统的服务效率。该系统可以满足大多数用户提出的问题,用户可以根据自己的需要获得相应的服务,为在线租车平台提供了一条快捷的途径。
3.2可行性分析
在线租车平台研发出来可以为广大人民群众解决在线租车管理的问题,大大降低人民时间成本,不需要将无谓的时间浪费在道路上,并且在线租车管理可以更大化的将信息展露在人们的眼前供其选择。它是一款多用户使用的系统,比较符合业务逻辑,是通过互联网解决复杂和单调问题的典型案例。
3.2.1技术可行性
技术可行性是分析系统都需要用到哪些技术知识,语法是否规范标准,代码量多大,是否具有可移植性,在 MVC 在这种设计模式下能够真正的实现数据层和表示层的分离,以及前端页面是否可以做到美观实用,是否吸引眼球。网站是否足够稳定,后端管理页面是否足够方便管理,数据库的构建是否可以符合系统要求,是否需要搭建集群等等。
3.2.2经济可行性
通过结合以上对系统的技术和可行性分析来判断对系统经济状况的预算是否大于系统开发资金的比例。因此,通过分析系统的业务模式和开发者模式,不会浪费大量资金,系统的使用价值大于资本价值。
3.2.3运营可行性
可操作性是指将系统开发所涉及到的所有功能全都实现,代码收尾工作完成后对用户消费水平,系统的业务能力是否与用户消费水平所对等,是否可以满足大部分消费者的需求,页面是否美观,能否让用户满意,代码显示是否为轻量级,操作和功能是否简单便捷,是否同时适用。系统能否同时应用于windows、linux等操作系统,这取决于系统的可移植性。JAVA 编程语言的适应性非常强,基本上能够较好的适应目前市场环境中所流行的各个平台。也就是说JAVA的可移植性很强,那么系统的价值越高,可行性也就越强。
3.2.4法律可行性
该在线租车平台是面向大众开源化和不收取任何费用的。它的主要目的是帮助人们解决在线租车问题。完全符合法律可行性要求,系统内部权限划分不会导致内部用户泄露系统机密。对于用户信息,系统有保护措施,用户密码在数据库中加密,并有严格的自我控制和商品价格解释。
3.3系统功能需求分析
在功能方面,不需要用户在指定场所进行在线租车管理,要保证可以在很大程度上满足用户解决在线租车问题,满足用户需求,改善人们生活。
3.3.1系统功能概述
前台页面:若进入本网站,需要注册自己的账号和密码,输入正确的账号和密码,用户才可以进入在线租车平台主页面,进入在线租车管理页面后,用户可以在搜索栏中对自己想要的在线租车信息进行查看或收藏,在个人中心用户可以修改自己的个人详细信息。
后台管理页面:主要是管理员登录本网站。管理员输入管理员账号密码后,校验无误后方可进入后台管理主界面,对用户使用的权限管理,设置用户等管理以及对网站信息进行管理。
3.3.2用户管理模块
此模块允许用户登录。用户可以在这里对其信息注册登录。用户管理模块如表3-1所示,用户用例如图3-1所示。
表3-1 用户管理模块表
|
用例条目 |
描述 |
|
用例名称 主要参与者 描述 前置条件 后置条件 触发条件 基本流程 替代流程 结束 待解决问题 |
后台登录 管理员和用户 登录后台管理页面才能进行各种功能的操作; 实现用户注册的相关功能 注册并登录后才能进行管理员的管理功能 实现登录功能 (1)登陆用户输入身份信息和密码 (2)系统后台验证登陆用户的身份和密码 (3)返回验证登陆结果 (4)若登录成功,模块管理 (1)用户输入登录名称及密码错误显示登录失败 (2)登录成功并跳转到系统界面 (3)登录失败并跳转到登录界面 登录成功 |
3.4系统其他需求分析
3.4.1性能要求
在开发了一个功能较为良好系统之后,首要考虑的就是它的性能要求,比如当用户使用它进行点击或提交功能时,它会产生多久的延迟,系统响应速度快不快,如果短时间同时有较多用户访问网站是否会产生系统崩溃,是否采用高并发接口,另外,存储功能进行中的代码量是否满足算法和数据结构,以及是否占用较大内存等:
(1)系统应具备快速的反映时间,对于并发特征得到解决。
(2)系统对用户密码是否进行了加密并进行大量安全处理。
(3)系统代码量是否简洁,不会占用计算机太多内存。
3.4.2安全要求
对于安全要求要进行可靠性分析,可靠性分析有利于可实现安全性、可靠 性设计与系统功能设计在数据源上的统一。就本系统的安全性能而言,数据的账户和密码需要以明文形式显示,并严格加密。更改密码、修改个人数据、添加信息需要相应权限。
3.4.3作业环境要求
(1)系统:Windows系统足够,兼容性强
(2)Web服务器:内置tomcat,无需安装、运行和使用
(3)数据库服务器:MySQL 5.5及以上,图形界面为SQLYG
(4)浏览器:谷歌或Firefox开发者浏览器
(5)JDK1.8及以上,内置插件maven等。
3.5系统流程分析
(1)个人信息流程图
用户在成功进入系统以后,可以获得姓名,性别,年龄等个人信息。获得个人信息的流程见图3-1所示。

图3-1个人信息流程图流程图
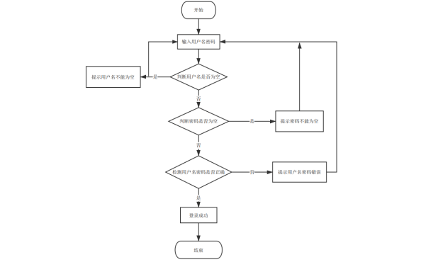
用户进行登录操作的流程图如图3-2。

图3-2 登录界面流程图
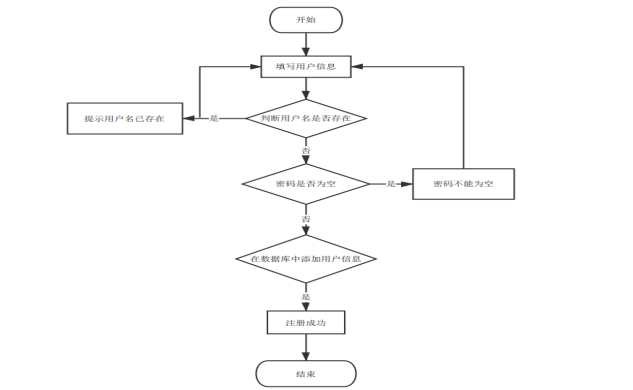
用户进行注册操作的流程图如图3-3。

图3-3 用户注册流程图
3.6本章概述
本章主要介绍在线租车平台的使用案例和系统的相关可行性要求。我已经从技术、经济、法律和运营四个方面确认了该系统可以在线运行
4 系统设计
4.1系统结构图
在线租车平台分为两个部分,即管理员管理和用户管理。该系统是根据用户的实际需求开发的,贴近生活。从管理员处获得的指定账号和密码可用于进入系统和使用相关的系统应用程序。管理员拥有最大的权限,其次是用户。管理员一般负责整个系统的运行维护和总体协调。
系统结构如图4-1所示。

图4-1系统结构图
4.2数据库设计
所有的网站设计但凡有数据都离不开数据库,数据库是所有项目想实现如数据获取,数据传输等功能的基石。只有合理化的数据库设计才能满足商业化的要求,数据库的主键外键连接方式特别的重要,尽量避免多对多的复杂性,字段名合理规范,且通俗易懂等,字段应根据业务进行设定,不允许操作多字段而对系统产生占用多余的内存[12]。
4.2.1数据库设计原则
设计原则自然就是要符合范式的要求,多表之间的关系要合理,理应符合系统的实际情况。
4.2.2数据库的概念设计
概念设计是将整体分为在地面上表达出来的单个个体。E-R图形象的连接了实体模型和概念模型。因此,E-R图需要根据数据库表和表字段进行合理设计,表达的概念知识点用图形描述,可以直观地让相应人员清楚,并分解整个E-R图。我们通常表达不清晰没有概念的东西。但是通过E-R之间的联系,E-R模型法是对这种模糊概念的事务最简单、最常用的设计方法。 在系统中将对 “汽车信息、还车记录、公告资讯、店铺、企业、汽车询价”等几个主要的实体属性进行布局,如图4-2所示:

图4-2系统局部E-R图
5系统的实现
5.1前台功能实现
5.1.1系统首页页面
当人们打开系统的网址后,首先看到的就是首页界面。在这里,人们能够看到系统的导航条,通过导航条导航进入各功能展示页面进行操作。系统首页界面如图5-1所示:

图5-1 系统首页界面
在注册流程中,用户在Vue前端填写必要信息(如用户名、密码等)并提交。前端将这些信息通过HTTP请求发送到Java后端。后端处理这些信息,检查用户名是否唯一,并将新用户数据存入MySQL数据库。完成后,后端向前端发送注册成功的确认,前端随后通知用户完成注册。这个过程实现了新用户的数据收集、验证和存储。系统注册页面如图5-2所示:

图5-2系统注册页面
汽车信息:在汽车信息页面的输入栏中输入汽车名称、汽车品牌、车牌号、车型、座位、排量、最高时速、数量、价格/天、企业名称、店铺名称进行查询,可以查看到汽车详细信息,并进行租赁、询价或评论操作;汽车信息页面如图5-3所示:

图5-3汽车信息详细页面
5.1.2个人中心
个人中心:在个人中心页面可以对个人中心、修改密码、租赁订单、汽车询价、我的收藏进行详细操作;如图5-4所示:

图5-4个人中心界面
5.2系统管理员模块实现
在登录流程中,用户首先在Vue前端界面输入用户名和密码。这些信息通过HTTP请求发送到Java后端。后端接收请求,通过与MySQL数据库交互验证用户凭证。如果认证成功,后端返回给前端,允许用户访问系统。这个过程涵盖了从用户输入到系统验证和响应的全过程。管理员登录界面图5-5所示。

图5-5 管理员登录界面
管理员进入主页面,主要功能包括对系统首页、用户管理、企业管理、店铺管理、汽车信息管理、汽车品牌管理、租赁订单管理、汽车询价管理、系统管理、我的信息等进行操作。管理员主页面如图5-6所示:

图5-6管理员主界面
用户功能在视图层(view层)进行交互,比如点击“查询、添加或删除”按钮或填写用户信息表单。这些用户表单动作被视图层捕获并作为请求发送给相应的控制器层(controller层)。控制器接收到这些请求后,调用服务层(service层)以执行相关的业务逻辑,例如验证输入数据的有效性和与数据库的交互。服务层处理完这些逻辑后,进一步与数据访问对象层(DAO层)交互,后者负责具体的数据操作如查看、修改或删除用户信息,并将操作结果返回给控制器。最终,控制器根据这些结果更新视图层,以便用户功能可以看到最新的信息或相应的操作反馈。用户界面如图5-7所示:

图5-7用户管理界面
企业功能在视图层(view层)进行交互,比如点击“查询、添加或删除”按钮或填写企业信息表单。这些企业表单动作被视图层捕获并作为请求发送给相应的控制器层(controller层)。控制器接收到这些请求后,调用服务层(service层)以执行相关的业务逻辑,例如验证输入数据的有效性和与数据库的交互。服务层处理完这些逻辑后,进一步与数据访问对象层(DAO层)交互,后者负责具体的数据操作如查看、修改或删除企业信息,并将操作结果返回给控制器。最终,控制器根据这些结果更新视图层,以便企业功能可以看到最新的信息或相应的操作反馈。企业界面如图5-8所示:

图5-8企业管理界面
店铺功能在视图层(view层)进行交互,比如点击“查询、添加、删除或审核”按钮或填写店铺信息表单。这些店铺表单动作被视图层捕获并作为请求发送给相应的控制器层(controller层)。控制器接收到这些请求后,调用服务层(service层)以执行相关的业务逻辑,例如验证输入数据的有效性和与数据库的交互。服务层处理完这些逻辑后,进一步与数据访问对象层(DAO层)交互,后者负责具体的数据操作如查看、修改或删除店铺信息,并将操作结果返回给控制器。最终,控制器根据这些结果更新视图层,以便店铺功能可以看到最新的信息或相应的操作反馈。店铺界面如图5-9所示:

图5-9店铺管理界面
汽车信息功能在视图层(view层)进行交互,比如点击“查询或删除”按钮或填写汽车信息表单。这些汽车信息表单动作被视图层捕获并作为请求发送给相应的控制器层(controller层)。控制器接收到这些请求后,调用服务层(service层)以执行相关的业务逻辑,例如验证输入数据的有效性和与数据库的交互。服务层处理完这些逻辑后,进一步与数据访问对象层(DAO层)交互,后者负责具体的数据操作如修改或删除汽车信息,并将操作结果返回给控制器。最终,控制器根据这些结果更新视图层,以便汽车信息功能可以看到最新的信息或相应的操作反馈。汽车信息界面如图5-10所示:

图5-10汽车信息管理界面
租赁订单功能在视图层(view层)进行交互,比如点击“查询或删除”按钮或填写租赁订单信息表单。这些租赁订单表单动作被视图层捕获并作为请求发送给相应的控制器层(controller层)。控制器接收到这些请求后,调用服务层(service层)以执行相关的业务逻辑,例如验证输入数据的有效性和与数据库的交互。服务层处理完这些逻辑后,进一步与数据访问对象层(DAO层)交互,后者负责具体的数据操作如查看或删除租赁订单信息,并将操作结果返回给控制器。最终,控制器根据这些结果更新视图层,以便租赁订单功能可以看到最新的信息或相应的操作反馈。租赁订单界面如图5-11所示:

图5-11租赁订单管理界面
汽车询价功能在视图层(view层)进行交互,比如点击“查询或删除”按钮或填写汽车询价信息表单。这些汽车询价表单动作被视图层捕获并作为请求发送给相应的控制器层(controller层)。控制器接收到这些请求后,调用服务层(service层)以执行相关的业务逻辑,例如验证输入数据的有效性和与数据库的交互。服务层处理完这些逻辑后,进一步与数据访问对象层(DAO层)交互,后者负责具体的数据操作如查看或删除汽车询价信息,并将操作结果返回给控制器。最终,控制器根据这些结果更新视图层,以便汽车询价功能可以看到最新的信息或相应的操作反馈。汽车询价界面如图5-12所示:

图5-12汽车询价管理界面
系统管理;公告资讯分类功能在视图层(view层)进行交互,比如点击“查询、添加或删除”按钮或填写公告资讯分类信息表单。这些公告资讯分类表单动作被视图层捕获并作为请求发送给相应的控制器层(controller层)。控制器接收到这些请求后,调用服务层(service层)以执行相关的业务逻辑,例如验证输入数据的有效性和与数据库的交互。服务层处理完这些逻辑后,进一步与数据访问对象层(DAO层)交互,后者负责具体的数据操作如查看、修改或删除公告资讯分类信息,并将操作结果返回给控制器。最终,控制器根据这些结果更新视图层,以便公告资讯分类功能可以看到最新的信息或相应的操作反馈。还可以对轮播图管理、公告资讯进行相应操作;公告资讯分类界面如图5-13所示:

图5-13系统管理管理界面
源码无偿分享,文未领取
更多推荐


所有评论(0)