小智AI + MCP 系列陆续更新中:

本文是该系列的第 3 篇,聊聊:

如何通过 MCP 接入 音乐播放 能力?

先看效果:

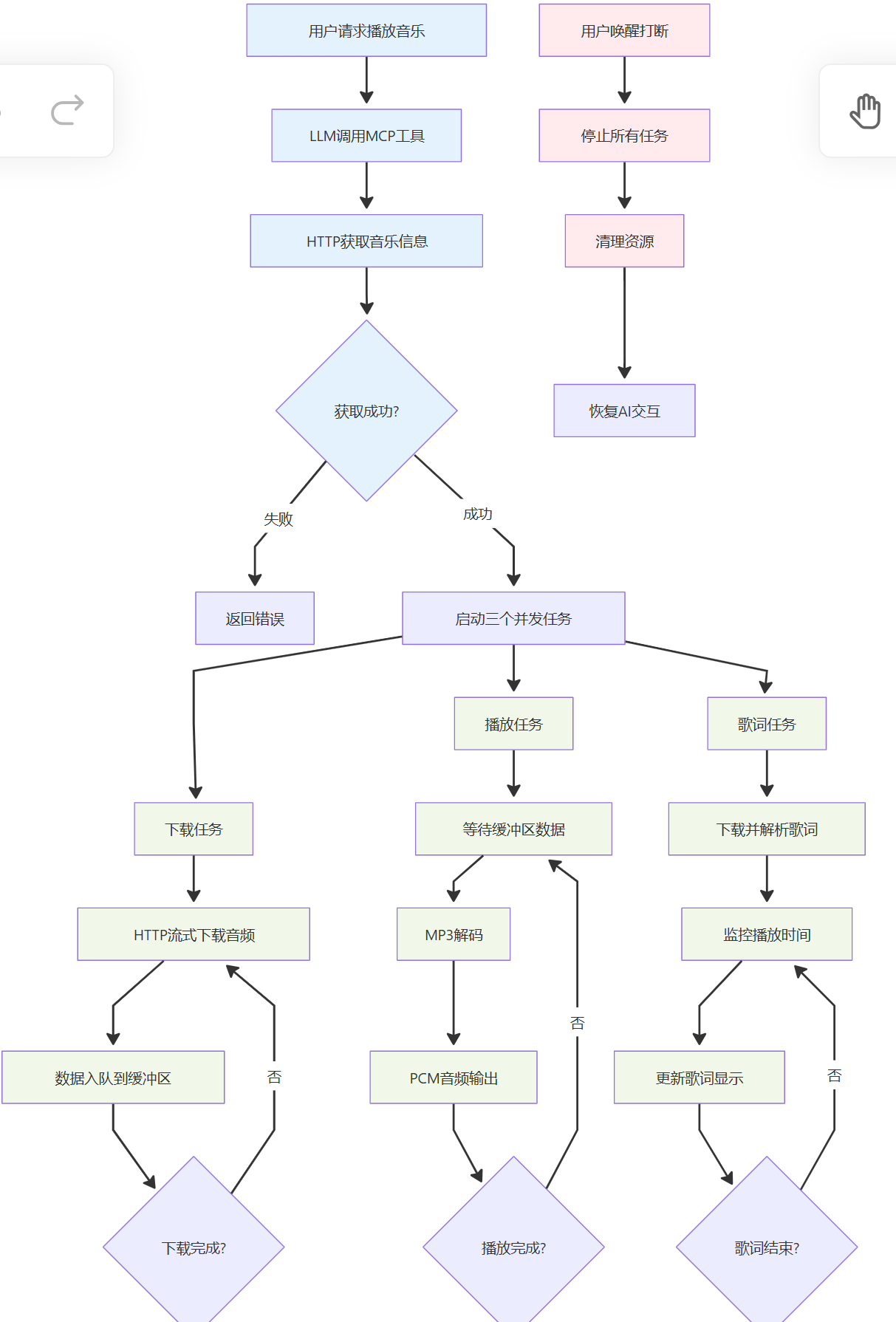
交互逻辑:用户请求音乐 → LLM 工具调用 → 下载/播放/歌词同步 → 用户唤醒,中断播放

https://www.bilibili.com/video/BV1AcWAzXEcJ/

目录如下:

1. 需求分析

1.1 功能需求

在线音乐播放,至少要满足以下核心功能:

  • 语音控制:通过语音指令播放指定歌曲,支持指定歌手
  • 流媒体播放:在线流式播放,边下载边播放
  • 歌词同步:播放音乐时,同步显示对应的歌词

1.2 技术需求

  • 音频格式支持:支持 MP3 等格式音频流的解码播放
  • 网络请求处理:通过HTTP协议获取音乐和歌词数据
  • 内存管理:资源有限情况下,高效管理音频缓冲区

1.3 用户体验

  • 支持打断:用户可以通过唤醒,打断音乐播放
  • 状态反馈:设备需要向用户反馈播放状态和相关信息
  • 错误处理:在网络异常或资源不可用时,提供友好错误提示

2. 实现思路

2.1 系统架构设计

采用三层架构:

  • 应用层:Application 统一管理任务调度;
  • 协议层:MCP Server 提供标准化接口;
  • 播放层:Esp32Music 负责具体的音频处理;

整体交互逻辑如下:

2.2 MCP工具接口设计

小智 AI 接入 MCP 有两种方式:

  1. 设备端新增 MCP tool;
  2. 通过官方暴露的 MCP 接入点;

考虑到设备端需要下载音频+歌词,我们在设备端新增 MCP Tool:

AddTool("self.online_music.play",
    "当用户要求播放音乐时使用此工具\n"
    "Args:\n"
    "  `song_name`: 要播放的歌曲名称。\n"
    "  `singer`: 歌手名称(默认为空)。\n"
    "返回:\n"
    "  播放状态信息。",
    PropertyList({
        Property("song_name", kPropertyTypeString),
        Property("singer", kPropertyTypeString, "")
    }),
    [](const PropertyList& properties) -> ReturnValue {
        auto& app = Application::GetInstance();
        auto song_name = properties["song_name"].value<std::string>();
        auto singer = properties["singer"].value<std::string>();
        
        if (!app.music_->Download(song_name, singer)) {
            return "{\"success\": false, \"message\": \"获取音乐资源失败\"}";
        }
        return "{\"success\": true, \"message\": \"音乐开始播放\"}";
    });

注:这里只用到两个参数,可根据需求复杂度,新增更多参数。

举个例子:

  • 用户语音指令:“播放周杰伦的青花瓷”
  • LLM 解析并调用 self.online_music.play 工具
  • 传递参数:song_name=“青花瓷”, singer=“周杰伦”
  • 返回是否下载成功

2.3 音频流式处理架构

因为设备资源有限,且要保证交互的流畅性,当然得边下载 边播放

因此,这里采用生产者-消费者模式

  • 下载线程:负责从网络流式下载音频数据;
  • 处理线程:负责解码音频,并发送到 audio_servive 的播放队列;

此外,如何实现和音频同步显示歌词呢?

那就再加一个实时歌词同步线程:获取播放队列中,音频帧对应的时间戳,定期检查并更新显示对应歌词。

青花瓷为例:

歌词文件中有时间戳,解析出来如下:

可以看到,总共 44 句歌词~

当音频开始播放后,就要根据音频的时间戳,切换对应的歌词:

可以看到,播放到第 17 句时,音频下载完成:

但是实时歌词同步线程还得继续,直到音乐播放完成~

2.4 资源清理机制

当用户唤醒设备,希望中断播放,此时需要

  • 清理音乐相关的线程;
  • 清空播放队列:
void Application::OnWakeWordDetected() {
      if (music_) {
          ESP_LOGI(TAG, "Stopping music streaming due to wake word detected");
          music_->StopStreaming();
          audio_service_.ResetDecoder();
      }
      // 继续处理语音交互...
}

写在最后

本文分享了如果通过 MCP 为小智 AI 接入在线音乐播放,实现了有限资源下,流畅的音乐播放,以及精准的歌词同步。

如果对你有帮助,不妨点赞收藏备用。

小智AI + MCP系列,将陆续分享更多实用、好玩的 MCP 工具。

敬请关注~

Logo

有“AI”的1024 = 2048,欢迎大家加入2048 AI社区

更多推荐