爆火的YC编写的Vibe Coding指南秘籍,告别vibe 代码屎山,效率提升10倍的秘密就在这里!!!
来自Y Combinator孵化器的Vibe Coding实用指南,涵盖从规划流程到持续改进的完整AI辅助开发工作流。通过结构化的方法论,帮助开发者在AI时代实现更高效、更可靠的项目开发。
YC机构 Vibe Coding 使用指南:AI时代的高效开发实践
"
💡 核心摘要
本文分享了来自Y Combinator孵化器的Vibe Coding实用指南,涵盖从规划流程到持续改进的完整AI辅助开发工作流。通过结构化的方法论,帮助开发者在AI时代实现更高效、更可靠的项目开发。
🔑 关键词:
AI编程版本控制测试框架YC孵化器开发工作流代码重构
📋 目录
-
• YC机构背景介绍
-
• 核心开发策略
-
• 规划流程
-
• 版本控制策略
-
• 测试框架
-
-
• 问题解决与优化
-
• 有效的错误修复
-
• AI工具优化
-
-
• 高级开发实践
-
• 复杂功能开发
-
• 技术栈考量
-
-
• 拓展应用
-
• 超越编码
-
• 持续改进
-
YC机构背景介绍
哈喽,好久不见(粤)
今天来分享一篇YC机构的Vibe coding使用指南,相信一定能够帮助到你,让你的应用项目跑的更加顺利。让我一起来看看吧!

🏢 Y Combinator 简介
Y Combinator(简称YC)是一家创办于2005年3月的美国创业孵化器和创投公司。YC专注于投资种子阶段的初创企业,除了提供资金支持外,还通过举办为期三个月的创业训练营,为创业团队提供创业建议和执行能力提升。
YC以独特的孵化和投资模式闻名,被称为**“创业公司的新兵训练营”**,也曾培养出多家知名独角兽公司如:
-
• 🗂️ Dropbox
-
• 🏠 Airbnb
-
• 💬 Reddit
简单的介绍完,请开始我们的正餐!


手机用户点击图片观看效果更佳。
收藏、转发到元宝里,避免找不到/偷笑
核心开发策略
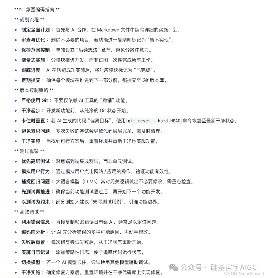
规划流程
"
📋 Planning Process 核心要点
|
步骤 |
中文说明 |
|---|---|
| 制定综合计划 |
首先与人工智能合作,在 Markdown 文件中编写详细的实施计划 |
| 审查和完善 |
删除不必要的项目,将功能标记为太复杂则无法执行 |
| 保持范围控制 |
保留一个单独的部分来存放想法,以供以后保持专注 |
| 增量实施 |
逐个部分工作,而不是尝试一次构建所有内容 |
| 跟踪进度 |
成功实施后,让 AI 将部分标记为完整 |
| 定期提交 |
确保每个工作部分在进入下一个工作部分之前都提交给 Git |
版本控制策略
"
🔄 Version Control Strategies 最佳实践
# 核心Git工作流
git status # 检查当前状态
git add . # 添加所有更改
git commit -m "功能完成"# 提交更改
git reset --hard HEAD # 重置到最新提交(当AI偏离方向时)
关键原则:
-
• ✅ 虔诚地使用 Git:不要仅仅依赖人工智能工具的恢复功能
-
• 🆕 从干净开始:从干净的 Git 石板开始每个新功能
-
• 🔄 卡住时重置:如果 AI 继续进行视觉任务,请使用
git reset --hard HEAD -
• ⚠️ 避免累积问题:多次失败的尝试会产生一层又一层的坏代码
-
• 🧹 干净的实现:当你最终找到解决方案时,干净地重置并实施它
测试框架
"
🧪 Testing Framework 测试策略
graph TD
A[开始开发] --> B[编写高级测试]
B --> C[模拟用户行为]
C --> D[运行测试]
D --> E{测试通过?}
E -->|是| F[继续下一功能]
E -->|否| G[修复问题]
G --> D
F --> H[定期回归测试]
测试优先级:
-
1. 优先考虑高级测试:专注于端到端集成测试而不是单元测试
-
2. 模拟用户行为:通过模拟某人点击网站/应用程序来测试功能
-
3. 捕获回归:LLM 经常对不相关的逻辑进行不必要的更改
-
4. 继续前测试:确保测试通过,然后再转到下一个功能
-
5. 使用测试作为护栏:一些创始人建议从测试用例开始,以提供明确的界限
问题解决与优化
有效的错误修复
"
🔧 Effective Bug Fixing 调试流程
|
步骤 |
策略 |
说明 |
|---|---|---|
| 1. 错误分析 |
利用错误消息 |
对于人工智能来说,简单地复制粘贴错误消息通常就足够了 |
| 2. 多角度思考 |
编码前分析 |
要求 AI 考虑多种可能的原因 |
| 3. 重置策略 |
失败后重置 |
每次修复尝试失败后从头开始 |
| 4. 日志记录 |
实施日志记录 |
添加战略日志记录以更好地了解正在发生的事情 |
| 5. 模型切换 |
切换模型 |
当一个模型遇到困难时尝试不同的 AI 模型 |
| 6. 清洁实现 |
干净的实现 |
确定修复后,重置并在干净的代码库上实施它 |
AI工具优化
"
⚡ AI Tool Optimization 工具配置
配置文件设置:
# 创建指令文件示例
cursor.rules
windsurf.rules
claude.md
优化策略:
-
• 📁 本地文档:将 API 文档下载到您的项目文件夹以确保准确性
-
• 🔄 使用多种工具:一些创始人在同一个项目上运行 Cursor + Windsurf
-
• ⚡ 工具专业化:光标对于前端来说更快,Windsurf 对于更长的任务更好
-
• 🔍 比较输出:生成多个解决方案并选择最佳解决方案
高级开发实践
复杂功能开发
"
🏗️ Complex Feature Development 架构策略
graph LR
A[复杂功能需求] --> B[创建独立原型]
B --> C[参考实现]
C --> D[明确边界]
D --> E[模块化架构]
E --> F[集成到主项目]
开发原则:
-
• 🧪 创建独立原型:首先在干净的代码库中构建复杂的功能
-
• 📖 使用参考实现:向 AI 指出要遵循的工作示例
-
• 🎯 明确边界:保持一致的外部 API,允许内部更改
-
• 🏢 模块化架构:基于服务的架构,边界明确 > 单存储库
技术栈考量
"
🛠️ Tech Stack Considerations 技术选型
|
类别 |
推荐 |
原因 |
|---|---|---|
| 成熟框架 |
Ruby on Rails |
凭借 20 年的惯例蓬勃发展 |
| 训练数据 |
主流语言优先 |
较新的语言(Rust、Elixir)的训练数据可能较少 |
| 文件结构 |
小文件模块化 |
更容易被人类 + AI 处理 |
| 代码规模 |
避免大文件 |
不要让文件增长成数千行 |
拓展应用
超越编码
"
🚀 Beyond Coding 全栈AI应用
应用领域扩展:
|
领域 |
应用 |
具体实践 |
|---|---|---|
| DevOps自动化 |
服务器配置 |
使用 AI 配置服务器、DNS 和托管 |
| 设计协助 |
视觉元素 |
生成网站图标和设计元素 |
| 内容创建 |
文档编写 |
起草文档和营销材料 |
| 教育工具 |
代码解释 |
要求 AI 逐行解释实现 |
| UI调试 |
视觉反馈 |
直观地分享 UI 错误或设计灵感 |
| 效率提升 |
语音输入 |
Aqua 等工具可实现 140 字/分钟输入 |
持续改进
"
📈 Continuous Improvement 迭代优化
graph TD
A[定期重构] --> B[识别机会]
B --> C[AI建议重构候选]
C --> D[保持最新状态]
D --> E[尝试新模型]
E --> F[认识不同模型优势]
F --> A
改进策略:
-
• 🔄 定期重构:测试到位后,经常重构
-
• 🎯 识别机会:要求 AI 建议重构候选人
-
• 🆕 保持最新状态:尝试每一个新型号版本
-
• 💪 认识优势:不同的模型擅长不同的任务
总结
以上,就是本次的coding技巧的全部指南啦!
AI时代下的coding不可怕,更多要多操作多上手。通过系统化的方法论和持续的实践,我们可以充分发挥AI工具的潜力,实现更高效、更可靠的软件开发。
"
🎯 关键要点回顾
• 📋 规划先行:详细计划 + 增量实施
• 🔄 版本控制:Git工作流 + 定期提交
• 🧪 测试驱动:端到端测试 + 回归检测
• 🔧 问题解决:系统化调试 + 工具优化
• 🏗️ 架构思维:模块化设计 + 清晰边界
• 🚀 持续改进:定期重构 + 技术更新
让我们在AI的助力下,构建更优秀的软件产品! 🚀


THIS ALL,以上就是本期的所有内容
@ 作者 / 青争鱼Echo@ 投稿或爆料,请联系邮箱:Mossecho@aliyun.com
@ 全球最棒的AI社区的知识库 / https://waytoagi.feishu.cn/wiki/QPe5w5g7UisbEkkow8XcDmOpn8e
最后,感谢你看到这里👏如果喜欢这篇文章,不妨顺手给我们点赞👍|在看👀|转发📪|评论📣
进社群一起玩AI

往期文章
苹果17ProMax都自愧不如,最新谷歌安卓手机飞行模式都能用AI大模型,库克看了都沉默!!!
阿里Qoder重磅登场:AI编程平台新王者,程序员的饭碗要换了吗?
福利来袭Perplexity Pro免费使用一年教程 | 教主黄仁勋都在用的AI搜索引擎,限50位
30城联动,4000+人齐聚,这次AI摆摊有点好玩!
GPT5横空出世:AGI卡壳,未见跨越式升级,深度解析OpenAI又出新招!两款模型开源, Claude 4.1 Opus登场,编程领域AI新神器。GPT-5还要等多久?
谷歌Genie 3炸裂发布,AI实时造梦空间来了!通用型世界模型,生成交互式环境
我没开玩笑,谷歌Genie 3把《头号玩家》搞出来了!一句话实时生成世界,游戏和VR的造梦空间,未来已来!Fellou AI深度体验:未来的浏览器,又何必是浏览器?文末邀请码不限量!!!
更多推荐


所有评论(0)