SKC智能知识协作系统-任务日报-篇
SKC工作日报模块是一款自动化工作追踪与协作系统,通过任务驱动实现数据自动采集和报表生成。系统核心功能包括项目管理、任务分解、多端协同和权限管理,相比传统日报具有显著优势:数据真实可靠、零填写自动生成、支持多维度分析、任务与项目强关联。其创新特色包括:游戏化积分激励、知识自动沉淀复用、事项级工作追踪,实现了"工作即汇报"的理念。该系统解决了传统日报形式主义、效率低下、数据失真等

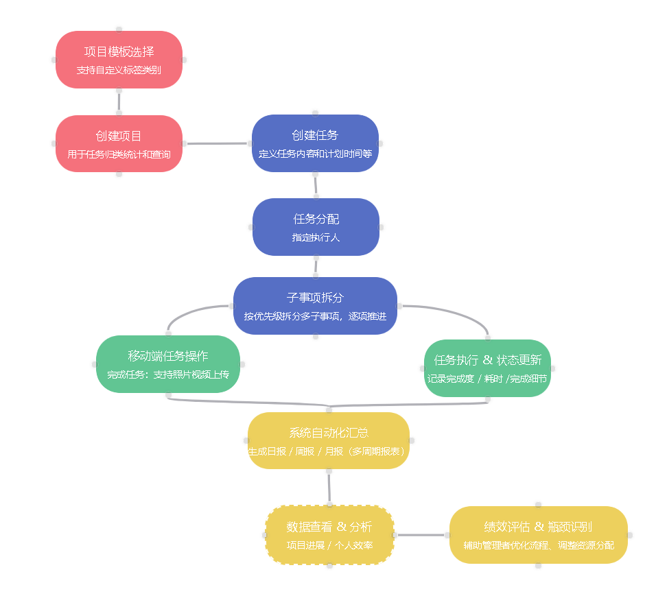
功能概述
SKC 工作日报模块是一个以项目和任务为核心的工作追踪与协作系统,其主要功能可以总结如下:
核心功能
-
项目管理:
-
创建、管理和分类项目。
-
定义项目模板及自定义标签类别,便于检索和管理。
-
-
任务管理:
-
通过看板方式直观查看和处理任务状态(计划、等待、开始、执行、完成、归档)。
-
支持创建、修改、作废任务,并分配任务给相关人(创建人、监视人、执行人)。
-
任务分解为多个事项,细化工作内容,支持事项的进一步细分、删除、修改和完成。
-
-
日报视图:
-
自动汇总个人或团队在特定周期内的工作内容,生成日报、周报、月报等。
-
数据基于实际任务执行情况,提供实际工时和任务完成度的统计信息。
-
-
移动端支持:
-
在移动设备上查看和完成任务,包括计划和非计划任务的处理、完成和归档。
-
-
权限设计:
-
不同角色(项目管理人、监视人、执行人)有不同的权限,确保数据安全和任务流程顺畅。
-

功能优势
-
自动化:无需人工填写,系统自动聚合生成报告。
-
真实化:数据来源于实际操作记录,保证真实性。
-
精细化:追踪到“事项”级别,提供详细的任务进度和耗时分析。
-
智能化:支持多维度数据分析,辅助管理决策。
-
协作化:强绑定项目与任务,提高团队透明度和协同效率。
-
知识化:自动沉淀并复用经验,促进持续学习和能力提升。
-
游戏化:通过积分等级激励机制,提升参与感和成就感。

系统优势
“SKC工作日报”功能设计,本质上是一个以项目和任务为核心的动态工作追踪与协作系统,其“日报视图”是基于真实任务执行数据的自动化汇总报表,而非传统意义上的人工填写日报。下面我们从多个维度对比分析其相对于**传统日报(如手工填写Word/Excel/钉钉/企业微信日报)**的显著优势:

✅ 一、数据来源:真实 vs 人工填报
|
维度 |
SKC工作日报 |
传统日报 |
|---|---|---|
|
数据来源 |
自动采集自任务系统中的执行记录(事项完成度、耗时、状态变更) |
人工回忆+主观填写,易遗漏、夸大或缩水 |
|
数据真实性 |
高,基于系统操作日志,难以造假 |
低,依赖员工自觉性和记忆准确性 |
|
数据颗粒度 |
细到“事项”级别,可追踪每个子任务耗时和进度 |
通常只到“任务”或“项目”层面,模糊描述 |
🎯优势:杜绝“编日报”,管理者看到的是真实生产力数据。
✅ 二、效率与体验:自动化 vs 手动重复劳动
|
维度 |
SKC工作日报 |
传统日报 |
|---|---|---|
|
填写成本 |
零填写,系统自动按人/项目/时间聚合生成 |
每日/每周需手动整理、打字、复制粘贴,耗时耗力 |
|
更新频率 |
实时或准实时(任务完成即计入) |
固定周期(如每天下班前),滞后性强 |
|
移动端支持 |
支持移动端查看和任务操作,日报自动生成 |
多数需PC端填写,移动端体验差 |
🎯优势:解放员工双手,告别“日报焦虑”,专注做事而非写报告。
✅ 三、管理价值:洞察力 vs 形式主义
|
维度 |
SKC工作日报 |
传统日报 |
|---|---|---|
|
管理者视角 |
可跨项目、跨人员、按时间段对比工时与完成度,识别瓶颈与高绩效者 |
只能看到文字描述,难量化、难横向对比 |
|
问题追溯 |
可下钻到具体任务/事项,查看谁在何时做了什么,耗时多少 |
无法追溯细节,出了问题“说不清” |
|
绩效依据 |
客观数据支撑绩效评估、资源调配、项目复盘 |
主观印象为主,易引发不公平感 |
🎯优势:从“看文字”升级为“看数据”,管理决策有据可依。
✅ 四、协作与透明度:联动项目任务 vs 孤立文档
|
维度 |
SKC工作日报 |
传统日报 |
|---|---|---|
|
与项目关联 |
强绑定项目与任务,日报反映项目真实进展 |
与项目脱节,日报内容常与实际工作不一致 |
|
协作可见性 |
监视人/管理者可实时看到进展,无需“催日报” |
信息孤岛,只有提交后才能看到,反馈滞后 |
|
任务驱动 |
日报由“完成任务”自然产生,工作即汇报 |
汇报与工作分离,做完事还要“写作文” |
🎯优势:实现“工作流即汇报流”,提升团队透明度与协同效率。
✅ 五、扩展性与智能潜力
|
维度 |
SKC工作日报 |
传统日报 |
|---|---|---|
|
自动化分析 |
可扩展:自动生成周报/月报、预测延期风险、推荐资源分配 |
无,纯静态文档 |
|
标签检索 |
支持按“自定义标签”检索任务和日报,便于知识沉淀与复用 |
无法结构化检索,信息沉没 |
|
移动/PC同步 |
多端一致,数据实时同步 |
多端体验割裂,数据不同步 |
🎯优势:为未来智能化管理(如AI周报、风险预警)打下数据基础。
✅ 六、知识管理与复用机制
|
维度 |
SKC工作日报 |
传统日报 |
|---|---|---|
|
知识沉淀 |
自动归档任务执行过程、解决方案、经验总结,形成可检索知识库 |
分散在个人文档中,难以系统化积累和共享 |
|
经验复用 |
支持通过标签、关键词快速查找历史类似任务及处理方式 |
依赖个人记忆和手动整理,效率低下 |
|
组织学习 |
基于集体任务数据生成最佳实践案例和常见问题库 |
无结构化学习资源,知识传递靠口口相传 |
🎯优势:将日常工作任务转化为组织知识资产,促进持续学习和能力提升。
✅ 七、积分等级与激励机制
|
维度 |
SKC工作日报 |
传统日报 |
|---|---|---|
|
成就系统 |
自动计算积分:基于任务难度、完成质量、协作贡献等多维度评分 |
无量化评估体系,成就感知弱 |
|
等级体系 |
根据积分累积自动晋升等级,解锁权限和荣誉标识 |
无成长路径设计,缺乏长期激励 |
|
激励机制 |
积分可兑换实物奖励或特殊权限,形成正向反馈循环 |
依赖传统绩效考核,激励滞后且单一 |
|
公平透明 |
积分规则公开透明,所有数据可追溯,避免人为偏见 |
主观评价为主,容易产生公平性质疑 |
🎯优势:通过游戏化机制提升参与感和成就感,驱动持续贡献和自我提升。

🚫 传统日报的典型痛点(SKC全部解决)
-
❌ “每天花半小时写日报,其实就干了两件事”
-
❌ “日报写得天花乱坠,实际进度一塌糊涂”
-
❌ “领导看不到真实工作量,员工觉得被监视”
-
❌ “跨项目协作时,根本不知道别人在干嘛”
-
❌ “月底统计工时,全靠拍脑袋”
-
❌ “好的经验无法沉淀,同样的错误反复犯”
-
❌ “缺乏即时反馈和认可,工作成就感低”
🧩 总结:SKC工作日报的核心优势一句话概括:
“让工作自动生成汇报,而不是为了汇报而工作。”
它不是“日报工具”,而是以任务执行为核心的工作操作系统,日报只是其自然衍生的可视化成果。相比传统日报,它实现了:
-
✅自动化—— 无需填写
-
✅真实化—— 数据驱动
-
✅精细化—— 事项级追踪
-
✅智能化—— 多维分析
-
✅协作化—— 项目任务联动
-
✅知识化—— 经验沉淀复用
-
✅游戏化—— 积分等级激励
💡 后续优化方向:
-
增加AI摘要:自动生成“今日亮点/风险/建议”文本摘要,辅助管理者快速阅读
-
完善知识图谱:基于任务关系构建知识网络,智能推荐相关经验和资源
-
丰富积分体系:设计更多积分获取场景和奖励兑换机制,提升参与度
-
个性化仪表盘:根据不同角色和等级提供定制化的数据视图和功能权限
-
社交互动功能:增加点赞、评论、经验分享等社交化元素,促进知识交流
更多推荐



所有评论(0)