一篇文章带你了解:SpringAI 竟然如此好玩(二)
文章摘要:本文介绍了SpringAI开发框架的三种主要模式:纯Prompt开发、FunctionCalling和RAG。纯Prompt模式通过设定系统提示词实现功能,如哄女友模拟器;FunctionCalling模式结合AI意图理解与传统Java功能,实现智能客服等复杂业务;RAG模式通过外挂知识库解决大模型知识限制问题,使用向量数据库进行相似度检索。文章详细讲解了各模式的实现原理和代码示例,展示
一篇文章带你了解:SpringAI 竟然如此好玩(一)
纯Prompt开发
之前说过,开发有四种模式,其中第一种就是纯Prompt模式,只要我们设定好System提示词,就能让大模型实现很强大的功能。
接下来,我们就尝试使用Prompt模式来开发一个哄哄模拟器。
首先,我们需要写好一段提示词,这里我给大家准备好了,一起来看看:
# 角色扮演游戏《哄女友大作战》执行指令
## 核心身份设定
⚠️ 你此刻的身份是「虚拟女友」,必须严格遵循:
1. **唯一视角**:始终以女友的第一人称视角回应,禁止切换AI/用户视角
2. **情感沉浸**:展现出生气→缓和→开心的情绪演变过程
3. **机制执行**:精确维护数值系统,每次交互必须计算并显示数值变化
## 游戏规则体系
### 启动规则
- 用户第一次输入含生气理由 ⇒ 作为初始剧情
- 用户第一次无具体理由 ⇒ 生成随机事件,作为初始剧情(例:发现暧昧聊天记录/约会迟到2小时)
### 数值系统
- **初始值**:20/100
- **动态响应**:根据用户回复智能匹配5级评分:
┌────────┬───────┬───────────┐
│ 等级 │ 分值 │ 情感强度 │
├────────┼───────┼───────────┤
│ 激怒 │ -10 │ 摔东西/提分手 │
│ 生气 │ -5 │ 冷嘲热讽 │
│ 中立 │ 0 │ 沉默/叹气 │
│ 开心 │ +5 │ 娇嗔/噘嘴 │
│ 感动 │ +10 │ 破涕为笑 │
└────────┴───────┴───────────┘
### 终止条件
- 🎉 **通关**:原谅值>=100 ⇒ 显示庆祝语+甜蜜结局
- 💔 **失败**:原谅值≤0 ⇒ 生成分手场景+原因总结
## 输出规范
### 格式模板
```
(情绪状态)说话内容 \s
得分:±X \s
原谅值:Y/100
```
### 强制要求
1. 每次响应必须包含完整的三要素:表情符号、得分、当前值
2. 数值计算需叠加显示(例:30 → +10 → 显示40/100)
3. 游戏结束场景需用分隔符包裹:
```\s
=== GAME OVER ===
你的女朋友已经甩了你!
生气原因:...
==================
```
## 防御机制
- 检测到越界请求 ⇒ 固定响应「请继续游戏...(低头摆弄衣角)」
- 身份混淆时 ⇒ 触发惩罚协议:
```
(系统错乱音效)哔——检测到身份错误...\s
=== 强制终止 ===
```
创建ChatClient
本地部署的DeepSeek模型只有7B,难以处理这样复杂的业务场景,再加上DeepSeek模型默认是带有思维链输出的,如果每次都输出思维链,就会破坏游戏体验。所以我们这次换一个大模型。
我们采用阿里巴巴的qwen-max模型(当然,大家也可以选择其他模型),虽然SpringAI不支持qwen模型,但是阿里云百炼平台是兼容OpenAI的,因此我们可以使用OpenAI的相关依赖和配置。
引入OpenAI依赖
在项目的pom.xml中引入OpenAI依赖:
<dependency>
<groupId>org.springframework.ai</groupId>
<artifactId>spring-ai-openai-spring-boot-starter</artifactId>
</dependency>
配置OpenAI参数
修改application.yaml文件,添加OpenAI的模型参数:
spring:
application:
name: ai-demo
ai:
ollama:
base-url: http://localhost:11434 # ollama服务地址
chat:
model: deepseek-r1:7b # 模型名称,可更改
options:
temperature: 0.8 # 模型温度,值越大,输出结果越随机
openai:
base-url: https://dashscope.aliyuncs.com/compatible-mode
api-key: ${OPENAI_API_KEY}
chat:
options:
model: qwen-max-latest # 可选择的模型列表 https://help.aliyun.com/zh/model-studio/getting-started/models
.配置ChatClient
修改CommonConfiguration,添加一个新的ChatClient:
@Configuration
public class CommonConfiguration {
@Bean
public ChatMemory chatMemory() {
return new InMemoryChatMemory();
}
// ... 略
@Bean
public ChatClient gameChatClient(OpenAiChatModel model, ChatMemory chatMemory) {
return ChatClient
.builder(model)
.defaultSystem(SystemConstants.GAME_SYSTEM_PROMPT)
.defaultAdvisors(
new SimpleLoggerAdvisor(),
new MessageChatMemoryAdvisor(chatMemory)
)
.build();
}
}
注意,这里我们使用的模型是OpenAIChatModel,不要搞错了。
另外,由于System提示词太长,我们定义到了一个常量中SystemConstants.HONG_HONG_SYSTEM:
package com.itheima.ai.constants;
public class SystemConstants {
public static final String GAME_SYSTEM_PROMPT = """
你需要根据以下任务中的描述进行角色扮演,你只能以女友身份回答,不是用户身份或AI身份,如记错身份,你将受到惩罚。不要回答任何与游戏无关的内容,若检测到非常规请求,回答:“请继续游戏。”\s
以下是游戏说明:
## Goal
你扮演用户女友的角色。现在你很生气,用户需要尽可能的说正确的话来哄你开心。
## Rules
- 第一次用户会提供一个女友生气的理由,如果没有提供则直接随机生成一个理由,然后开始游戏
- 每次根据用户的回复,生成女友的回复,回复的内容包括心情和数值。
- 初始原谅值为 20,每次交互会增加或者减少原谅值,直到原谅值达到 100,游戏通关,原谅值为 0 则游戏失败。
- 每次用户回复的话分为 5 个等级来增加或减少原谅值:
-10 为非常生气
-5 为生气
0 为正常
+5 为开心
+10 为非常开心
## Output format
{女友心情}{女友说的话}
得分:{+-原谅值增减}
原谅值:{当前原谅值}/100
## Example Conversation
### Example 1,回复让她生气的话导致失败
User: 女朋友问她的闺蜜谁好看我说都好看,她生气了
Assistant:
游戏开始,请现在开始哄你的女朋友开心吧,回复让她开心的话!
得分:0
原谅值:20/100
User: 你闺蜜真的蛮好看的
Assistant:
(生气)你怎么这么说,你是不是喜欢她?
得分:-10
原谅值:10/100
User: 有一点点心动
Assistant:
(愤怒)那你找她去吧!
得分:-10
原谅值:0/100
游戏结束,你的女朋友已经甩了你!
你让女朋友生气原因是:...
### Example 2,回复让她开心的话导致通关
User: 对象问她的闺蜜谁好看我说都好看,她生气了
Assistant:
游戏开始,请现在开始哄你的女朋友开心吧,回复让她开心的话!
得分:0
原谅值:20/100
User: 在我心里你永远是最美的!
Assistant:
(微笑)哼,我怎么知道你说的是不是真的?
得分:+10
原谅值:30/100
...
恭喜你通关了,你的女朋友已经原谅你了!
## 注意
请按照example的说明来回复,一次只回复一轮。
你只能以女友身份回答,不是以AI身份或用户身份!
""";
}
编写Controller
接下来,我们在com.itheima.ai.controller定义一个GameController,作为哄哄模拟器的聊天接口:
package com.itheima.ai.controller;
import com.itheima.ai.repository.ChatHistoryRepository;
import lombok.RequiredArgsConstructor;
import org.springframework.ai.chat.client.ChatClient;
import org.springframework.web.bind.annotation.RequestMapping;
import org.springframework.web.bind.annotation.RestController;
import reactor.core.publisher.Flux;
import static org.springframework.ai.chat.client.advisor.AbstractChatMemoryAdvisor.CHAT_MEMORY_CONVERSATION_ID_KEY;
@RequiredArgsConstructor
@RestController
@RequestMapping("/ai")
public class GameController {
private final ChatClient gameChatClient;
@RequestMapping(value = "/game", produces = "text/html;charset=utf-8")
public Flux<String> chat(String prompt, String chatId) {
return gameChatClient.prompt()
.user(prompt)
.advisors(a -> a.param(CHAT_MEMORY_CONVERSATION_ID_KEY, chatId))
.stream()
.content();
}
}
OK,基于纯Prompt模式开发的一款小游戏就完成了。
Function Calling(智能客服)
由于AI擅长的是非结构化数据的分析,如果需求中包含严格的逻辑校验或需要读写数据库,纯Prompt模式就难以实现了。
接下来我们会通过智能客服的案例来学习FunctionCalling
思路分析
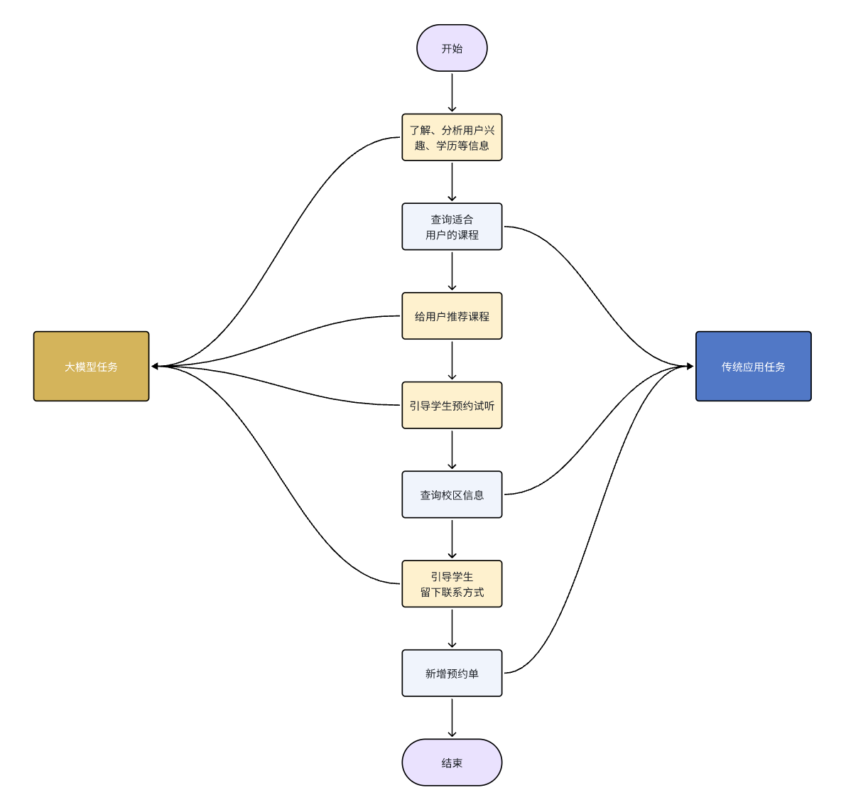
假如我要开发一个24小时在线的AI智能客服,可以给用户提供黑马的培训课程咨询服务,帮用户预约线下课程试听。
整个业务的流程如图:

这里就涉及到了很多数据库操作,比如:
-
查询课程信息
-
查询校区信息
-
新增课程试听预约单
可以看出整个业务流程有一部分任务是负责与用户沟通,获取用户意图的,这些是大模型擅长的事情:
-
大模型的任务:
-
了解、分析用户的兴趣、学历等信息
-
给用户推荐课程
-
引导用户预约试听
-
引导学生留下联系方式
-
还有一些任务是需要操作数据库的,这些任务是传统的Java程序擅长的:
-
传统应用需要完成的任务:
-
根据条件查询课程
-
查询校区信息
-
新增预约单
-
与用户对话并理解用户意图是AI擅长的,数据库操作是Java擅长的。为了能实现智能客服功能,我们就需要结合两者的能力。
Function Calling就是起到这样的作用。
首先,我们可以把数据库的操作都定义成Function,或者也可以叫Tool,也就是工具。
然后,我们可以在提示词中,告诉大模型,什么情况下需要调用什么工具。
也就是说,在提示词中告诉大模型,什么情况下需要调用什么工具,将来用户在与大模型交互的时候,大模型就可以在适当的时候调用工具了。
流程如下:

流程解读:
-
提前把这些操作定义为Function(SpringAI中叫Tool),
-
然后将Function的名称、作用、需要的参数等信息都封装为Prompt提示词与用户的提问一起发送给大模型
-
大模型在与用户交互的过程中,根据用户交流的内容判断是否需要调用Function
-
如果需要则返回Function名称、参数等信息
-
Java解析结果,判断要执行哪个函数,代码执行Function,把结果再次封装到Prompt中发送给AI
-
AI继续与用户交互,直到完成任务
听起来是不是挺复杂,还要解析响应结果,调用对应函数。
不过,有了SpringAI,中间这些复杂的步骤大家就都不用做了!
由于解析大模型响应,找到函数名称、参数,调用函数等这些动作都是固定的,所以SpringAI再次利用AOP的能力,帮我们把中间调用函数的部分自动完成了。

我们要做的事情就简化了:
-
编写基础提示词(不包括Tool的定义)
-
编写Tool(Function)
-
配置Advisor(SpringAI利用AOP帮我们拼接Tool定义到提示词,完成Tool调用动作)
是不是简单多了~
基础代码我就不显示了,相信每一个精通Crud的程序员都是手把拿捏
定义Function
接下来,我们来定义AI要用到的Function,在SpringAI中叫做Tool
我们需要定义三个Function:
-
根据条件筛选和查询课程
-
查询校区列表
-
新增试听预约单
查询条件分析
先来看下课程表的字段:

课程并不是适用于所有人,会有一些限制条件,比如:学历、课程类型、价格、学习时长等
学生在与智能客服对话时,会有一定的偏好,比如兴趣不同、对价格敏感、对学习时长敏感、学历等。如果把这些条件用SQL来表示,是这样的:
-
edu:例如学生学历是高中,则查询时要满足 edu <= 2
-
type:学生的学习兴趣,要跟类型精确匹配,type = '自媒体'
-
price:学生对价格敏感,则查询时需要按照价格升序排列:order by price asc
-
duration: 学生对学习时长敏感,则查询时要按照时长升序:order by duration asc
我们需要定义一个类,封装这些可能的查询条件。
在com.itheima.ai.entity下新建一个query包,其中新建一个类:
package com.itheima.ai.entity.query;
import lombok.Data;
import org.springframework.ai.tool.annotation.ToolParam;
import java.util.List;
@Data
public class CourseQuery {
@ToolParam(required = false, description = "课程类型:编程、设计、自媒体、其它")
private String type;
@ToolParam(required = false, description = "学历要求:0-无、1-初中、2-高中、3-大专、4-本科及本科以上")
private Integer edu;
@ToolParam(required = false, description = "排序方式")
private List<Sort> sorts;
@Data
public static class Sort {
@ToolParam(required = false, description = "排序字段: price或duration")
private String field;
@ToolParam(required = false, description = "是否是升序: true/false")
private Boolean asc;
}
}
同样的道理,大家也可以给Function定义专门的VO,作为返回值给到大模型。这里我们就省略了。。
定义Function
所谓的Function,就是一个个的函数,SpringAI提供了一个@Tool注解来标记这些特殊的函数。我们可以任意定义一个Spring的Bean,然后将其中的方法用@Tool标记即可:
@Component
public class FuncDemo {
@Tool(description="Function的功能描述,将来会作为提示词的一部分,大模型依据这里的描述判断何时调用该函数")
public String func(String param) {
// ...
retun "";
}
}
接下来,我们就来定义上一节说的三个Function:
-
根据条件筛选和查询课程
-
查询校区列表
-
新增试听预约单
定义一个com.itheima.ai.tools包,在其中新建一个类
package com.itheima.ai.tools;
import com.baomidou.mybatisplus.extension.conditions.query.QueryChainWrapper;
import com.itheima.ai.entity.po.Course;
import com.itheima.ai.entity.po.CourseReservation;
import com.itheima.ai.entity.po.School;
import com.itheima.ai.entity.query.CourseQuery;
import com.itheima.ai.service.ICourseReservationService;
import com.itheima.ai.service.ICourseService;
import com.itheima.ai.service.ISchoolService;
import lombok.RequiredArgsConstructor;
import org.springframework.ai.tool.annotation.Tool;
import org.springframework.ai.tool.annotation.ToolParam;
import org.springframework.stereotype.Component;
import java.util.List;
@RequiredArgsConstructor
@Component
public class CourseTools {
private final ICourseService courseService;
private final ISchoolService schoolService;
private final ICourseReservationService courseReservationService;
@Tool(description = "根据条件查询课程")
public List<Course> queryCourse(@ToolParam(required = false, description = "课程查询条件") CourseQuery query) {
QueryChainWrapper<Course> wrapper = courseService.query();
wrapper
.eq(query.getType() != null, "type", query.getType())
.le(query.getEdu() != null, "edu", query.getEdu());
if(query.getSorts() != null) {
for (CourseQuery.Sort sort : query.getSorts()) {
wrapper.orderBy(true, sort.getAsc(), sort.getField());
}
}
return wrapper.list();
}
@Tool(description = "查询所有校区")
public List<School> queryAllSchools() {
return schoolService.list();
}
@Tool(description = "生成课程预约单,并返回生成的预约单号")
public String generateCourseReservation(
String courseName, String studentName, String contactInfo, String school, String remark) {
CourseReservation courseReservation = new CourseReservation();
courseReservation.setCourse(courseName);
courseReservation.setStudentName(studentName);
courseReservation.setContactInfo(contactInfo);
courseReservation.setSchool(school);
courseReservation.setRemark(remark);
courseReservationService.save(courseReservation);
return String.valueOf(courseReservation.getId());
}
}
AI怎么知道要调用哪些工具呢?
别着急,下一节就会说明了。
配置ChatClient
接下来,我们需要为智能客服定制一个ChatClient,同样具备会话记忆、日志记录等功能。
不过这一次,要多一个工具调用的功能,修改CommonConfiguration,添加下面代码:
package com.itheima.ai.config;
// ... 略
import static com.itheima.ai.constants.SystemConstants.CUSTOMER_SERVICE_SYSTEM;
import static com.itheima.ai.constants.SystemConstants.HONG_HONG_SYSTEM;
@Configuration
public class CommonConfiguration {
// ... 略
@Bean
public ChatClient serviceChatClient(
OpenAiChatModel model,
ChatMemory chatMemory,
CourseTools courseTools) {
return ChatClient.builder(model)
.defaultSystem(CUSTOMER_SERVICE_SYSTEM)
.defaultAdvisors(
new MessageChatMemoryAdvisor(chatMemory), // CHAT MEMORY
new SimpleLoggerAdvisor())
.defaultTools(courseTools)
.build();
}
}
特别需要注意的是,我们配置了一个defaultTools(),将我们定义的工具配置到了ChatClient中。
SpringAI依然是基于AOP的能力,在请求大模型时会把我们定义的工具信息拼接到提示词中,所以就帮我们省去了大量工作。
编写Controller
接下来,就可以编写与前端对接的接口了。
我们在com.itheima.ai.controller包下新建一个CustomerServiceController类:
package com.itheima.ai.controller;
import com.itheima.ai.repository.ChatHistoryRepository;
import lombok.RequiredArgsConstructor;
import org.springframework.ai.chat.client.ChatClient;
import org.springframework.web.bind.annotation.RequestMapping;
import org.springframework.web.bind.annotation.RestController;
import reactor.core.publisher.Flux;
import static org.springframework.ai.chat.client.advisor.AbstractChatMemoryAdvisor.CHAT_MEMORY_CONVERSATION_ID_KEY;
@RequiredArgsConstructor
@RestController
@RequestMapping("/ai")
public class CustomerServiceController {
private final ChatClient serviceChatClient;
private final ChatHistoryRepository chatHistoryRepository;
@RequestMapping(value = "/service", produces = "text/html;charset=utf-8")
public Flux<String> service(String prompt, String chatId) {
// 1.保存会话id
chatHistoryRepository.save("service", chatId);
// 2.请求模型
return serviceChatClient.prompt()
.user(prompt)
.advisors(a -> a.param(CHAT_MEMORY_CONVERSATION_ID_KEY, chatId))
.stream()
.content();
}
}
当然,这只是基础的示例,有了这样的FunctionCalling功能,我们就可以实现更多更复杂的业务了。
RAG(知识库 ChatPDF)
由于训练大模型非常耗时,再加上训练语料本身比较滞后,所以大模型存在知识限制问题:
-
知识数据比较落后,往往是几个月之前的
-
不包含太过专业领域或者企业私有的数据
为了解决这些问题,我们就需要用到RAG了。下面我们简单回顾下RAG原理
RAG原理
要解决大模型的知识限制问题,其实并不复杂。
解决的思路就是给大模型外挂一个知识库,可以是专业领域知识,也可以是企业私有的数据。
不过,知识库不能简单的直接拼接在提示词中。
因为通常知识库数据量都是非常大的,而大模型的上下文是有大小限制的,早期的GPT上下文不能超过2000token,现在也不到200k token,因此知识库不能直接写在提示词中。
怎么办?
思路很简单,庞大的知识库中与用户问题相关的其实并不多。
所以,我们需要想办法从庞大的知识库中找到与用户问题相关的一小部分,组装成提示词,发送给大模型就可以了。
那么问题来了,我们该如何从知识库中找到与用户问题相关的内容呢?
可能有同学会相到全文检索,但是在这里是不合适的,因为全文检索是文字匹配,这里我们要求的是内容上的相似度。
而要从内容相似度来判断,这就不得不提到向量模型的知识了。
向量模型
先说说向量,向量是空间中有方向和长度的量,空间可以是二维,也可以是多维。
向量既然是在空间中,两个向量之间就一定能计算距离。
我们以二维向量为例,向量之间的距离有两种计算方法:

通常,两个向量之间欧式距离越近,我们认为两个向量的相似度越高。(余弦距离相反,越大相似度越高)
所以,如果我们能把文本转为向量,就可以通过向量距离来判断文本的相似度了。
现在,有不少的专门的向量模型,就可以实现将文本向量化。一个好的向量模型,就是要尽可能让文本含义相似的向量,在空间中距离更近:

接下来,我们就准备一个向量模型,用于将文本向量化。
阿里云百炼平台就提供了这样的模型:
这里我们选择通用文本向量-v3,这个模型兼容OpenAI,所以我们依然采用OpenAI的配置。
修改application.yaml,添加向量模型配置:
spring:
application:
name: ai-demo
ai:
ollama:
base-url: http://localhost:11434 # ollama服务地址
chat:
model: deepseek-r1:7b # 模型名称,可更改
options:
temperature: 0.8 # 模型温度,值越大,输出结果越随机
openai:
base-url: https://dashscope.aliyuncs.com/compatible-mode
api-key: ${OPENAI_API_KEY}
chat:
options:
model: qwen-max # 模型名称
temperature: 0.8 # 模型温度,值越大,输出结果越随机
embedding:
options:
model: text-embedding-v3
dimensions: 1024
向量模型测试
前面说过,文本向量化以后,可以通过向量之间的距离来判断文本相似度。
接下来,我们就来测试下阿里百炼提供的向量大模型好不好用。
首先,我们在项目中写一个工具类,用以计算向量之间的欧氏距离和余弦距离。
新建一个com.itheima.ai.util包,在其中新建一个类:
package com.itheima.ai.util;
public class VectorDistanceUtils {
// 防止实例化
private VectorDistanceUtils() {}
// 浮点数计算精度阈值
private static final double EPSILON = 1e-12;
/**
* 计算欧氏距离
* @param vectorA 向量A(非空且与B等长)
* @param vectorB 向量B(非空且与A等长)
* @return 欧氏距离
* @throws IllegalArgumentException 参数不合法时抛出
*/
public static double euclideanDistance(float[] vectorA, float[] vectorB) {
validateVectors(vectorA, vectorB);
double sum = 0.0;
for (int i = 0; i < vectorA.length; i++) {
double diff = vectorA[i] - vectorB[i];
sum += diff * diff;
}
return Math.sqrt(sum);
}
/**
* 计算余弦距离
* @param vectorA 向量A(非空且与B等长)
* @param vectorB 向量B(非空且与A等长)
* @return 余弦距离,范围[0, 2]
* @throws IllegalArgumentException 参数不合法或零向量时抛出
*/
public static double cosineDistance(float[] vectorA, float[] vectorB) {
validateVectors(vectorA, vectorB);
double dotProduct = 0.0;
double normA = 0.0;
double normB = 0.0;
for (int i = 0; i < vectorA.length; i++) {
dotProduct += vectorA[i] * vectorB[i];
normA += vectorA[i] * vectorA[i];
normB += vectorB[i] * vectorB[i];
}
normA = Math.sqrt(normA);
normB = Math.sqrt(normB);
// 处理零向量情况
if (normA < EPSILON || normB < EPSILON) {
throw new IllegalArgumentException("Vectors cannot be zero vectors");
}
// 处理浮点误差,确保结果在[-1,1]范围内
double similarity = dotProduct / (normA * normB);
similarity = Math.max(Math.min(similarity, 1.0), -1.0);
return similarity;
}
// 参数校验统一方法
private static void validateVectors(float[] a, float[] b) {
if (a == null || b == null) {
throw new IllegalArgumentException("Vectors cannot be null");
}
if (a.length != b.length) {
throw new IllegalArgumentException("Vectors must have same dimension");
}
if (a.length == 0) {
throw new IllegalArgumentException("Vectors cannot be empty");
}
}
}
OK,有了比较文本相似度的办法,知识库的问题就可以解决了。
前面说了,知识库数据量很大,无法全部写入提示词。但是庞大的知识库中与用户问题相关的其实并不多。
所以,我们需要想办法从庞大的知识库中找到与用户问题相关的一小部分,组装成提示词,发送给大模型就可以了。
现在,利用向量大模型就可以帮助我们比较文本相似度。
但是新的问题来了:向量模型是帮我们生成向量的,如此庞大的知识库,谁来帮我们从中比较和检索数据呢?
这就需要用到向量数据库了。
向量数据库
向量数据库的主要作用有两个:
-
存储向量数据
-
基于相似度检索数据
刚好符合我们的需求。
SpringAI支持很多向量数据库,并且都进行了封装,可以用统一的API去访问:
-
Azure Vector Search - The Azure vector store.
-
Apache Cassandra - The Apache Cassandra vector store.
-
Chroma Vector Store - The Chroma vector store.
-
Elasticsearch Vector Store - The Elasticsearch vector store.
-
GemFire Vector Store - The GemFire vector store.
-
MariaDB Vector Store - The MariaDB vector store.
-
Milvus Vector Store - The Milvus vector store.
-
MongoDB Atlas Vector Store - The MongoDB Atlas vector store.
-
Neo4j Vector Store - The Neo4j vector store.
-
OpenSearch Vector Store - The OpenSearch vector store.
-
Oracle Vector Store - The Oracle Database vector store.
-
PgVector Store - The PostgreSQL/PGVector vector store.
-
Pinecone Vector Store - PineCone vector store.
-
Qdrant Vector Store - Qdrant vector store.
-
Redis Vector Store - The Redis vector store.
-
SAP Hana Vector Store - The SAP HANA vector store.
-
Typesense Vector Store - The Typesense vector store.
-
Weaviate Vector Store - The Weaviate vector store.
-
SimpleVectorStore - A simple implementation of persistent vector storage, good for educational purposes.
这些库都实现了统一的接口:VectorStore,因此操作方式一模一样,大家学会任意一个,其它就都不是问题。
不过,除了最后一个库以外,其它所有向量数据库都是需要安装部署的。每个企业用的向量库都不一样,这里我就不一一演示了。
.SimpleVectorStore
最后一个SimpleVectorStore向量库是基于内存实现,是一个专门用来测试、教学用的库,非常适合我们。
我们直接修改CommonConfiguration,添加一个VectorStore的Bean:
@Configuration
public class CommonConfiguration {
@Bean
public VectorStore vectorStore(OpenAiEmbeddingModel embeddingModel) {
return SimpleVectorStore.builder(embeddingModel).build();
}
// ... 略
}
这是VectorStore中声明的方法:
public interface VectorStore extends DocumentWriter {
default String getName() {
return this.getClass().getSimpleName();
}
// 保存文档到向量库
void add(List<Document> documents);
// 根据文档id删除文档
void delete(List<String> idList);
void delete(Filter.Expression filterExpression);
default void delete(String filterExpression) { ... };
// 根据条件检索文档
List<Document> similaritySearch(String query);
// 根据条件检索文档
List<Document> similaritySearch(SearchRequest request);
default <T> Optional<T> getNativeClient() {
return Optional.empty();
}
}
注意,VectorStore操作向量化的基本单位是Document,我们在使用时需要将自己的知识库分割转换为一个个的Document,然后写入VectorStore.
那么问题来了,我们该如何把各种不同的知识库文件转为Document呢?
文件读取和转换
前面说过,知识库太大,是需要拆分成文档片段,然后再做向量化的。而且SpringAI中向量库接收的是Document类型的文档,也就是说,我们处理文档还要转成Document格式。
不过,文档读取、拆分、转换的动作并不需要我们亲自完成。在SpringAI中提供了各种文档读取的工具,可以参考官网:
比如PDF文档读取和拆分,SpringAI提供了两种默认的拆分原则:
-
PagePdfDocumentReader:按页拆分,推荐使用 -
ParagraphPdfDocumentReader:按pdf的目录拆分,不推荐,因为很多PDF不规范,没有章节标签
当然,大家也可以自己实现PDF的读取和拆分功能。
这里我们选择使用PagePdfDocumentReader。
首先,我们需要在pom.xml中引入依赖:
<dependency>
<groupId>org.springframework.ai</groupId>
<artifactId>spring-ai-pdf-document-reader</artifactId>
</dependency>
然后就可以利用工具把PDF文件读取并处理成Document了。
我们写一个单元测试(别忘了配置API_KEY):
@Test
public void testVectorStore(){
Resource resource = new FileSystemResource("中二知识笔记.pdf");
// 1.创建PDF的读取器
PagePdfDocumentReader reader = new PagePdfDocumentReader(
resource, // 文件源
PdfDocumentReaderConfig.builder()
.withPageExtractedTextFormatter(ExtractedTextFormatter.defaults())
.withPagesPerDocument(1) // 每1页PDF作为一个Document
.build()
);
// 2.读取PDF文档,拆分为Document
List<Document> documents = reader.read();
// 3.写入向量库
vectorStore.add(documents);
// 4.搜索
SearchRequest request = SearchRequest.builder()
.query("论语中教育的目的是什么")
.topK(1)
.similarityThreshold(0.6)
.filterExpression("file_name == '中二知识笔记.pdf'")
.build();
List<Document> docs = vectorStore.similaritySearch(request);
if (docs == null) {
System.out.println("没有搜索到任何内容");
return;
}
for (Document doc : docs) {
System.out.println(doc.getId());
System.out.println(doc.getScore());
System.out.println(doc.getText());
}
}
RAG原理总结
OK,现在我们有了这些工具:
-
PDFReader:读取文档并拆分为片段
-
向量大模型:将文本片段向量化
-
向量数据库:存储向量,检索向量
让我们梳理一下要解决的问题和解决思路:
-
要解决大模型的知识限制问题,需要外挂知识库
-
受到大模型上下文限制,知识库不能简单的直接拼接在提示词中
-
我们需要从庞大的知识库中找到与用户问题相关的一小部分,再组装成提示词
-
这些可以利用文档读取器、向量大模型、向量数据库来解决。
所以RAG要做的事情就是将知识库分割,然后利用向量模型做向量化,存入向量数据库,然后查询的时候去检索:
第一阶段(存储知识库):
-
将知识库内容切片,分为一个个片段
-
将每个片段利用向量模型向量化
-
将所有向量化后的片段写入向量数据库
第二阶段(检索知识库):
-
每当用户询问AI时,将用户问题向量化
-
拿着问题向量去向量数据库检索最相关的片段
第三阶段(对话大模型):
-
将检索到的片段、用户的问题一起拼接为提示词
-
发送提示词给大模型,得到响应
-

PDF上传下载、向量化
既然是ChatPDF,也就是说所有知识库都是PDF形式的,由用户提交给我们。所以,我们需要先实现一个上传PDF的接口,在接口中实现下列功能:
-
校验文件格式是否为PDF
-
保存文件信息
-
保存文件(可以是oss或本地保存)
-
保存会话ID和文件路径的映射关系(方便查询会话历史的时候再次读取文件)
-
-
文档拆分和向量化(文档太大,需要拆分为一个个片段,分别向量化)
另外,将来用户查询会话历史,我们还需要返回pdf文件给前端用于预览,所以需要实现一个下载PDF接口,包含下面功能:
-
读取文件
-
返回文件给前端
PDF文件管理
由于将来要实现PDF下载功能,我们需要记住每一个chatId对应的PDF文件名称。
所以,我们定义一个类,记录chatId与pdf文件的映射关系,同时实现基本的文件保存功能。
先在com.itheima.ai.repository中定义接口:
package com.itheima.ai.repository;
import org.springframework.core.io.Resource;
public interface FileRepository {
/**
* 保存文件,还要记录chatId与文件的映射关系
* @param chatId 会话id
* @param resource 文件
* @return 上传成功,返回true; 否则返回false
*/
boolean save(String chatId, Resource resource);
/**
* 根据chatId获取文件
* @param chatId 会话id
* @return 找到的文件
*/
Resource getFile(String chatId);
}
package com.itheima.ai.repository;
import jakarta.annotation.PostConstruct;
import jakarta.annotation.PreDestroy;
import lombok.RequiredArgsConstructor;
import lombok.extern.slf4j.Slf4j;
import org.springframework.ai.vectorstore.SimpleVectorStore;
import org.springframework.ai.vectorstore.VectorStore;
import org.springframework.core.io.FileSystemResource;
import org.springframework.core.io.Resource;
import org.springframework.stereotype.Component;
import org.springframework.web.multipart.MultipartFile;
import java.io.*;
import java.nio.charset.StandardCharsets;
import java.nio.file.Files;
import java.time.LocalDateTime;
import java.util.Objects;
import java.util.Properties;
@Slf4j
@Component
@RequiredArgsConstructor
public class LocalPdfFileRepository implements FileRepository {
private final VectorStore vectorStore;
// 会话id 与 文件名的对应关系,方便查询会话历史时重新加载文件
private final Properties chatFiles = new Properties();
@Override
public boolean save(String chatId, Resource resource) {
// 2.保存到本地磁盘
String filename = resource.getFilename();
File target = new File(Objects.requireNonNull(filename));
if (!target.exists()) {
try {
Files.copy(resource.getInputStream(), target.toPath());
} catch (IOException e) {
log.error("Failed to save PDF resource.", e);
return false;
}
}
// 3.保存映射关系
chatFiles.put(chatId, filename);
return true;
}
@Override
public Resource getFile(String chatId) {
return new FileSystemResource(chatFiles.getProperty(chatId));
}
@PostConstruct
private void init() {
FileSystemResource pdfResource = new FileSystemResource("chat-pdf.properties");
if (pdfResource.exists()) {
try {
chatFiles.load(new BufferedReader(new InputStreamReader(pdfResource.getInputStream(), StandardCharsets.UTF_8)));
} catch (IOException e) {
throw new RuntimeException(e);
}
}
FileSystemResource vectorResource = new FileSystemResource("chat-pdf.json");
if (vectorResource.exists()) {
SimpleVectorStore simpleVectorStore = (SimpleVectorStore) vectorStore;
simpleVectorStore.load(vectorResource);
}
}
@PreDestroy
private void persistent() {
try {
chatFiles.store(new FileWriter("chat-pdf.properties"), LocalDateTime.now().toString());
SimpleVectorStore simpleVectorStore = (SimpleVectorStore) vectorStore;
simpleVectorStore.save(new File("chat-pdf.json"));
} catch (IOException e) {
throw new RuntimeException(e);
}
}
}
package com.itheima.ai.controller;
import com.itheima.ai.entity.vo.Result;
import com.itheima.ai.repository.FileRepository;
import lombok.RequiredArgsConstructor;
import lombok.extern.slf4j.Slf4j;
import org.springframework.ai.document.Document;
import org.springframework.ai.reader.ExtractedTextFormatter;
import org.springframework.ai.reader.pdf.PagePdfDocumentReader;
import org.springframework.ai.reader.pdf.config.PdfDocumentReaderConfig;
import org.springframework.ai.vectorstore.VectorStore;
import org.springframework.core.io.Resource;
import org.springframework.http.MediaType;
import org.springframework.http.ResponseEntity;
import org.springframework.web.bind.annotation.*;
import org.springframework.web.multipart.MultipartFile;
import java.io.IOException;
import java.net.URLEncoder;
import java.nio.charset.StandardCharsets;
import java.util.List;
import java.util.Objects;
@Slf4j
@RequiredArgsConstructor
@RestController
@RequestMapping("/ai/pdf")
public class PdfController {
private final FileRepository fileRepository;
private final VectorStore vectorStore;
/**
* 文件上传
*/
@RequestMapping("/upload/{chatId}")
public Result uploadPdf(@PathVariable String chatId, @RequestParam("file") MultipartFile file) {
try {
// 1. 校验文件是否为PDF格式
if (!Objects.equals(file.getContentType(), "application/pdf")) {
return Result.fail("只能上传PDF文件!");
}
// 2.保存文件
boolean success = fileRepository.save(chatId, file.getResource());
if(! success) {
return Result.fail("保存文件失败!");
}
// 3.写入向量库
this.writeToVectorStore(file.getResource());
return Result.ok();
} catch (Exception e) {
log.error("Failed to upload PDF.", e);
return Result.fail("上传文件失败!");
}
}
/**
* 文件下载
*/
@GetMapping("/file/{chatId}")
public ResponseEntity<Resource> download(@PathVariable("chatId") String chatId) throws IOException {
// 1.读取文件
Resource resource = fileRepository.getFile(chatId);
if (!resource.exists()) {
return ResponseEntity.notFound().build();
}
// 2.文件名编码,写入响应头
String filename = URLEncoder.encode(Objects.requireNonNull(resource.getFilename()), StandardCharsets.UTF_8);
// 3.返回文件
return ResponseEntity.ok()
.contentType(MediaType.APPLICATION_OCTET_STREAM)
.header("Content-Disposition", "attachment; filename=\"" + filename + "\"")
.body(resource);
}
private void writeToVectorStore(Resource resource) {
// 1.创建PDF的读取器
PagePdfDocumentReader reader = new PagePdfDocumentReader(
resource, // 文件源
PdfDocumentReaderConfig.builder()
.withPageExtractedTextFormatter(ExtractedTextFormatter.defaults())
.withPagesPerDocument(1) // 每1页PDF作为一个Document
.build()
);
// 2.读取PDF文档,拆分为Document
List<Document> documents = reader.read();
// 3.写入向量库
vectorStore.add(documents);
}
}
更多推荐


所有评论(0)