springboot房地产销售管理系统 计算机毕业设计源码43318
基于Spring Boot框架开发的房地产销售管理系统通过信息化手段提升房地产销售管理效率和服务质量。系统针对不同用户角色(顾客用户、员工用户、管理员)设计了详细的功能模块,包括首页展示、房源信息管理、交易申请处理、AI分析支持、个性化服务推荐等。国内外的研究和发展趋势显示,无论是国内注重快速实现业务需求及本土化定制,还是国外强调技术创新与全球市场融合,都在向智能化、网络化方向发展。研究并开发这样
随着随着信息技术的迅猛发展和互联网的普及,各行各业都在寻求通过信息化手段提升效率和服务质量,房地产行业也不例外。传统的房地产销售管理模式逐渐暴露出信息不透明、管理效率低下、客户体验差等问题。特别是在2025年,人工智能(AI)、大数据分析等先进技术的应用越来越广泛,为房地产销售管理系统的创新提供了可能。在此背景下,基于Spring Boot框架开发的房地产销售管理系统通过信息化手段提升房地产销售管理效率和服务质量。系统针对不同用户角色(顾客用户、员工用户、管理员)设计了详细的功能模块,包括首页展示、房源信息管理、交易申请处理、AI分析支持、个性化服务推荐等。国内外的研究和发展趋势显示,无论是国内注重快速实现业务需求及本土化定制,还是国外强调技术创新与全球市场融合,都在向智能化、网络化方向发展。研究并开发这样的系统不仅有助于解决现有房地产销售管理中的问题,还能为企业带来显著的竞争优势,具有重要的理论意义与实践价值。通过整合现代信息技术,该系统能够显著提高工作效率,增强用户体验,并支持企业做出更加科学合理的决策。
关键词:Springboot;房地产销售管理系统;AI分析支持
With the rapid development of information technology and the popularization of the Internet, all walks of life are seeking to improve efficiency and service quality through information technology, and the real estate industry is no exception. The traditional real estate sales management model has gradually exposed problems such as opaque information, low management efficiency, and poor customer experience. Especially in 2025, the application of advanced technologies such as artificial intelligence (AI) and big data analysis will become more and more extensive, providing the possibility for the innovation of real estate sales management systems. In this context, the real estate sales management system developed based on the Spring Boot framework improves the efficiency and service quality of real estate sales management through information technology. The system has designed detailed functional modules for different user roles (customer users, employee users, administrators), including homepage display, housing information management, transaction application processing, AI analysis support, personalized service recommendation, etc. Research and development trends at home and abroad show that whether it is a domestic focus on rapid realization of business needs and localized customization, or a foreign emphasis on technological innovation and global market integration, they are developing in the direction of intelligence and networking. The research and development of such a system not only helps to solve the existing problems in real estate sales management, but also brings significant competitive advantages to enterprises, which has important theoretical significance and practical value. By integrating modern information technology, the system can significantly improve work efficiency, enhance user experience, and support enterprises to make more scientific and rational decisions.
Keywords: Springboot; real estate sales management system; AI analytics support
目录
在信息技术迅猛发展和互联网普及的背景下,传统的房地产销售管理模式面临着信息不透明、管理效率低下以及客户体验差等挑战。尤其在2025年,随着人工智能和大数据分析等先进技术的应用日益广泛,通过信息化手段如Spring Boot开发的房地产销售管理系统,不仅能够显著提升管理效率,自动化处理日常事务,减少人工操作错误,还能增强客户体验,提供个性化服务,满足客户的多样化需求。此外,数字化平台有助于促进市场信息透明化,减少因信息不对称带来的风险,并且通过对交易数据和客户反馈的大数据分析支持企业决策制定,使得企业能快速响应市场变化,优化资源配置。因此,研究并开发基于Spring Boot的房地产销售管理系统对于解决现有问题及为企业带来竞争优势具有重要的理论意义与实践价值。
在国内,随着信息技术的发展和互联网+概念的推广,越来越多的房地产企业开始重视信息化建设。许多高校和科研机构也开展了相关领域的研究工作,开发出了多种基于Web的房地产管理系统。例如,一些系统采用了Spring Boot作为后端框架,Vue.js作为前端技术,结合MySQL数据库,实现了从房源信息管理、预约看房到交易订单处理等全方位的服务。此外,国内的研究还注重将AI分析、大数据处理等先进技术融入到房地产管理系统中,以提升用户体验和服务质量。
在国外,尤其是科技发达国家,如美国、英国等,房地产行业的信息化起步较早,并且在技术应用上更加成熟。国外的研究更多地集中在如何利用先进的算法和技术(比如机器学习、云计算等)来优化房地产销售流程,提高市场预测准确性以及增强客户交互体验等方面。例如,使用机器学习算法进行房价预测和市场趋势分析;通过云计算提供高效稳定的在线服务等。同时,国外的一些案例显示,他们倾向于采用开放的技术标准和API接口,以便更好地与其他系统集成,形成一个更广泛的信息生态系统。
总体来看,无论是国内还是国外,房地产销售管理系统的研发都在向智能化、网络化方向发展。不同之处在于,国内可能更侧重于快速实现业务需求并结合本土特色进行定制化开发;而国外则可能更关注技术创新与全球市场的融合。不过,共同的趋势是都将不断探索新技术的应用,力求为用户提供更加便捷高效的服务体验。这些研究和实践不仅推动了房地产行业的进步,也为其他行业提供了宝贵的经验借鉴。
B/S(Browser/Server)架构是一种基于浏览器和服务器的应用架构模式。它以Web浏览器作为客户端,服务器端通过Web技术提供应用服务。客户端通过浏览器与服务器进行交互,用户无需安装专门的客户端应用程序,只需要通过互联网连接即可访问应用程序[1]。在B/S架构中,客户端主要承担用户界面的呈现和基本的输入输出功能,而核心的业务处理、数据存储等操作则由服务器端完成。这种架构的核心优势在于无需在每个客户端机器上安装或更新软件,只要用户的浏览器符合要求,就可以使用系统。
B/S(Browser/Server)架构是一种网络架构模型,其主要特点是客户端通过浏览器与服务器进行通信,所有的业务逻辑和数据处理都在服务器端完成,客户端仅负责展示数据[2]。B/S架构本质上是一种客户端-服务器模式的变体,它通过将传统的C/S(Client/Server)架构中的客户端功能移到浏览器中,简化了客户端的开发和维护工作。在B/S架构中,用户通过浏览器发送请求,浏览器负责展示从服务器获取的数据,服务器则处理请求并返回响应。该架构避免了安装和配置客户端软件的麻烦,也减少了对客户端硬件的依赖,适合于需要大规模部署和跨平台支持的应用系统。
SpringBoot是一个用于简化Spring应用开发的开源框架,通过减少开发人员配置和依赖的复杂性,使得开发者能够快速构建基于Spring的生产级应用。SpringBoot基于Spring框架之上,提供了一种自配置的方式,使得开发者可以以最少的配置来启动和开发Spring应用[3]。它通过约定优于配置的原则,将常见的配置预设,使得开发人员能够聚焦于业务逻辑的实现,而不必过多关注繁琐的配置和环境搭建。
SpringBoot框架的核心特点之一是其自动配置功能。它能够根据项目中已存在的类和库,自动推断出开发环境的配置需求,减少了手动配置的工作量。SpringBoot还提供了嵌入式Web服务器支持(如Tomcat、Jetty等),使得应用可以以独立的Java应用形式运行,不再依赖外部的Web容器。这种特性使得SpringBoot特别适合于微服务架构的构建。SpringBoot还通过其提供的启动器(Starters)简化了常见功能的集成,例如数据库连接、消息队列、缓存、认证与授权等,从而提升了开发效率[4]。
Vue.js是一款用于构建用户界面的渐进式JavaScript框架,提供一种灵活而高效的方式来开发单页面应用(SPA)。Vue的设计理念是通过尽量简化开发过程,提供一种声明式的方式来构建用户界面[5]。Vue.js通过数据驱动的视图模型,允许开发者以声明式语法绑定数据与视图,使得应用的状态和界面表现更加简洁和可维护。它的核心思想是通过组件化开发将复杂的UI拆分为可重用的独立模块,从而提升了代码的模块化、可维护性和可扩展性。
Vue.js具备响应式数据绑定和虚拟DOM的特性。响应式数据绑定意味着当数据变化时,Vue会自动更新与之绑定的DOM元素,从而实现视图的实时更新。虚拟DOM则是Vue.js的一种优化手段,通过将对DOM的操作抽象为一个虚拟的DOM树来提高性能,减少实际DOM操作的开销[6]。Vue还提供了丰富的插件和工具,如Vue Router用于路由管理,Vuex用于状态管理,方便开发者构建复杂的前端应用。Vue的灵活性和简洁性使其成为现代Web开发中常用的前端框架之一。
MySQL是一种开源的关系型数据库管理系统(RDBMS),基于SQL(结构化查询语言)进行数据操作。作为一个被广泛使用的数据库系统,MySQL具有高度的性能、可扩展性和可靠性。MySQL使用表格结构来存储数据,每个表由多个列和行组成,数据通过SQL查询语言进行操作[7]。MySQL支持多种数据类型,如整数、浮动小数、字符串、日期等,以满足不同应用场景对数据存储的需求。在实际应用中,MySQL通常用于存储和管理结构化数据,通过索引、视图、触发器等功能提升数据查询的效率和数据的完整性。
MySQL支持ACID事务特性(原子性、一致性、隔离性、持久性),确保数据库操作的可靠性和数据的一致性。它还支持多种存储引擎,其中InnoDB是最常用的存储引擎,具备事务支持、行级锁定和外键约束等特性,适用于高并发、高可靠性的数据存储需求。MySQL可以通过主从复制、分区和分库分表等技术实现横向扩展,以应对大规模数据存储和高负载的应用需求。MySQL还具有灵活的权限管理机制,支持用户角色管理、细粒度的权限控制等,保障数据的安全性。
从技术角度来看,Spring Boot作为一种轻量级、快速构建的Java框架,能够提高开发效率,降低系统的复杂程度,易于维护和升级。同时,MySQL作为关系型数据库,能够支持平台数据的存储与管理,保障系统的稳定性和高效性。因此,本系统具有技术可行性。
考虑到Springboot、Vue、MyBatis Plus及MySQL等均为开源技术,无需支付高昂的许可费用,大大降低了系统的开发成本。同时,这些技术拥有广泛的用户群体和成熟的社区支持,便于获取技术支持和资源共享。此外,系统的实施将显著用户体验,从而带来潜在的经济效益。因此,从经济角度来看,该系统的开发同样具备可行性。
系统设计应遵循用户友好原则,确保用户能够轻松上手并高效使用。通过合理的界面布局、直观的操作流程以及详尽的帮助文档,可以大大降低用户的学习成本,提高系统的操作可行性。此外,系统还应具备完善的权限管理和数据安全机制,确保操作的安全性和合规性。
对于房地产销售管理系统,下面是系统性能分析表:
表3.1性能需求表
|
项目 |
内容 |
|
响应时间 |
系统对用户请求的响应时间需在500ms以内 |
|
并发用户数 |
系统需要支持1000个并发用户同时访问 |
|
吞吐量 |
系统每秒需要处理1000个请求 |
|
可用性 |
系统需要保证每月99.9%的可用性 |
|
数据安全 |
用户敏感数据需要加密存储,并支持数据库备份和恢复 |
|
数据一致性 |
系统中的数据操作需保证ACID特性,确保数据一致性 |
|
扩展性 |
系统需要支持水平扩展,能够方便地增加服务器节点以应对高请求量 |
|
可维护性 |
系统代码需要清晰易懂、结构良好,方便维护和修改 |
|
日志记录 |
系统需要记录用户操作日志、异常日志以及系统运行日志 |
|
监控报警 |
系统需要实时监控运行状态,当系统异常时能够及时发送警报通知相关人员 |
|
缓存设置 |
针对频繁使用的数据,系统需要进行合适的缓存 |
Spring Boot房地产销售管理系统 是一个典型的基于Web的应用程序,主要是通过信息化手段提升房地产销售管理的效率。以下是针对不同用户角色的功能详细分析:
1、首页:展示系统的主要信息入口,包括轮播图、推荐房源等。
2、通知公告:方便用户查看系统的重要通知和公告。
3、新闻资讯:给用户提供最新的行业动态和房产相关新闻。
4、AI分析:用户可以利用人工智能技术对市场趋势、房价预测等方面进行分析。
5、房源信息:提供用户浏览、搜索及筛选房源信息,了解最新的房源详情。
6、个人中心
- 个人首页:显示用户的个人信息概览。
- 看房申请:用户可以对感兴趣的房源信息发起看房请求,预约看房时间。
- 交易申请:用户可以对看中的房源发起购房或租房交易申请。
- 交易订单:用户可以查看自己的交易订单状态,进并行管理。
- 交易评价:用户可以对已完成的交易进行评价。
- 收藏:用户可以收藏感兴趣的房源以便日后查看。
- 评论管理:用户可以管理自己发布的评论。
用户用例图如图3-1所示。
图3-1 用户用例图
1、后台首页:员工操作平台的主界面,通常包含统计数据、快捷入口等。
2、房源信息管理
- 房源信息列表:员工用户可以查看、编辑、删除房源信息。
3、看房申请管理
- 看房申请列表:员工用户可以通过此功能处理顾客的看房申请。
4、交易申请管理
- 交易申请列表:员工用户可以进入列表进行审核和处理顾客的交易申请。
5、交易订单管理
- 交易订单列表:员工用户可以跟踪和管理所有交易订单的状态。
6、交易评价管理
- 交易评价列表:员工用户可以查看并回复顾客的交易评价,增加和顾客的互动交流。
员工用户用例图如图3-2所示。
图3-2员工用户用例图
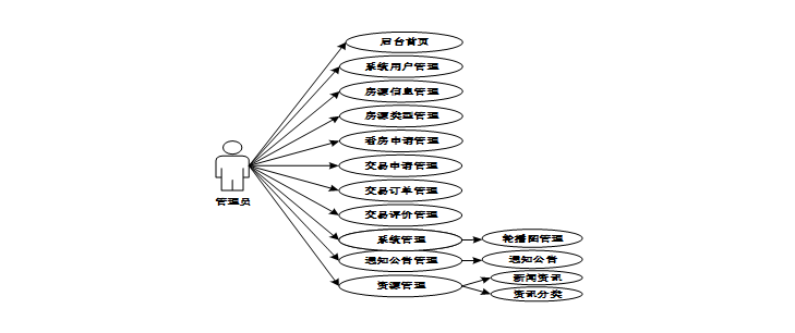
1、后台首页:管理员工作台,用于监控系统运行状态和关键指标。
2、系统用户管理
- 顾客用户:管理员可对注册顾客的信息进行管理。
- 员工用户:管理员可以添加、编辑、删除员工账户。
- 管理员:管理员有权限管理其他管理员账户。
3、房源信息管理
- 房源信息列表:管理员可以编辑和管理房源列表。
- 房源信息添加:管理员的房源信息添加功能与员工相同,但权限更高。。
4、房源类型管理
- 房源类型列表:管理员可以维护房源分类信息。
- 房源类型添加:管理员可以创建新的房源分类。
5、看房申请管理
- 看房申请列表:管理员有高级权限下的看房申请处理。
6、交易申请管理
- 交易申请列表:管理员的交易申请管理功能类似员工角色,但具有更广泛的权限。
7、交易订单管理
- 交易订单列表:管理员进入订单管理功能可进行管理和监督所有的交易活动。
8、交易评价管理
- 交易评价列表:管理员可以查看和回应所有用户的评价,维护系统的公平公正。
9、系统管理
- 轮播图管理:管理员通过此功能可以定期更新网站主页的轮播内容。
10、通知公告管理
- 通知公告:管理员可以发布公告和重要通知给所有用户。
11、资源管理
- 新闻资讯:管理员可以发布和管理新闻资讯。
- 资讯分类:管理员可以组织和调整资讯分类。
管理员用例图如图3-3所示。
图3-3商家用例图
用户访问系统,可以选择进行注册或登录操作。注册成功后,用户可以使用注册的账号登录系统。登录后的用户可以进入系统功能界面,使用自己权限内的功能操作。程序操作流程图如图3-4所示。
图3-4 程序操作流程图
用户访问系统,进入登录页面页面,入其用户名和密码,后端服务接收登录请求,验证用户提供的用户名和密码是否匹配数据库中存储的信息,验证通过即可登录成功。登录流程图如图3-5所示。
图3-5登录流程图
未有账号的用户可进入注册界面进行注册操作,填写注册表格,包括用户名、密码、电子邮件等必要信息。后台系统验证并保存用户提交的信息。分配唯一用户标识符。注册成功后,用户可以使用账号密码进行登录。用户注册流程图如图3-6所示。
图3-6注册流程图
系统由表现层、业务逻辑层、数据访问层和数据库服务器组成。表现层通过浏览器(如IE、Chrome、Firefox)与用户交互,采用FreeMarker、Bootstrap、jQuery等技术实现界面呈现。业务逻辑层负责处理系统的核心业务逻辑,通过分模块设计实现功能分离。数据访问层使用MyBatis框架连接数据库,执行数据的增删改查操作。数据库服务器采用MySQL进行数据存储和管理,为系统提供稳定的数据库支持。整个架构通过Tomcat服务器完成用户请求的接收和处理,确保系统的高效运行[8]。整个系统架构如图4-1所示。
图4-1 系统架构图
图4-2 系统功能结构图
数据库设计是系统开发中至关重要的环节,为系统提供高效、规范的数据存储和管理方案。设计过程包括需求分析、实体设计、表设计和逻辑结构设计。首先,通过分析业务需求,确定系统的核心实体及其属性,同时明确实体间的关系。接着,将实体抽象为具体的数据库表,为每张表定义字段名、数据类型、主键和外键,通过主外键关系和关联表设计,保证数据的完整性和一致性。最后,数据库逻辑设计进一步优化表之间的关系,通过索引、视图和存储过程提升查询效率和操作性能。整个设计需严格遵循规范,避免数据冗余和冲突,确保系统在高并发访问和复杂数据处理场景下的稳定性和高效性。
数据库实体设计是数据库设计的关键步骤,对实际业务逻辑中涉及的实体及其属性进行抽象建模,明确系统中的主要信息对象及其关系[9]。在实体设计中,根据需求分析确定系统的核心实体,如用户、角色、权限等,提取实体的主要属性,如用户的
ID、姓名、联系方式,名称、类型等,同时定义各实体之间的关系,包括一对一、一对多、多对多等。在设计过程中,注重实体的完整性、规范性和唯一性,确保设计能够满足系统功能需求,并为后续的表设计提供清晰的结构框架。实体设计需遵循数据库设计的标准化要求,避免数据冗余和不必要的复杂度。
系统全局E-R图如图4-3所示。
图4-3系统E-R图
数据库表设计基于实体设计,将抽象的实体映射为具体的表结构。设计过程中,为每个实体定义表名、字段名及数据类型 [10]。根据业务需求,合理定义主键、外键及约束条件,确保表之间的关联性,例如通过外键建立用户表和角色表之间的关系。表设计时注重数据存储的完整性、一致性,并通过索引优化查询效率,最终确保数据库结构能够支持系统的功能需求。以下是系统的数据库表设计展示。
表 4-1-access_token(登陆访问时长)
|
编号 |
字段名 |
类型 |
长度 |
是否非空 |
是否主键 |
注释 |
|
1 |
token_id |
int |
是 |
是 |
临时访问牌ID |
|
|
2 |
token |
varchar |
64 |
否 |
否 |
临时访问牌 |
|
3 |
info |
text |
65535 |
否 |
否 |
信息 |
|
4 |
maxage |
int |
是 |
否 |
最大寿命:默认2小时 |
|
|
5 |
create_time |
timestamp |
是 |
否 |
创建时间 |
|
|
6 |
update_time |
timestamp |
是 |
否 |
更新时间 |
|
|
7 |
user_id |
int |
是 |
否 |
用户编号 |
表 4-2-application_for_house_viewing(看房申请)
|
编号 |
字段名 |
类型 |
长度 |
是否非空 |
是否主键 |
注释 |
|
1 |
application_for_house_viewing_id |
int |
是 |
是 |
看房申请ID |
|
|
2 |
property_name |
varchar |
64 |
否 |
否 |
房源名称 |
|
3 |
type_of_source |
varchar |
64 |
否 |
否 |
房源类型 |
|
4 |
housing_structure |
varchar |
64 |
否 |
否 |
房源结构 |
|
5 |
property_address |
varchar |
64 |
否 |
否 |
房源地址 |
|
6 |
total_price_of_the_property |
double |
否 |
否 |
房源总价 |
|
|
7 |
responsible_staff |
int |
否 |
否 |
负责员工 |
|
|
8 |
date_of_house_viewing |
date |
否 |
否 |
看房日期 |
|
|
9 |
appointment_staff |
int |
否 |
否 |
预约人员 |
|
|
10 |
customer_name |
varchar |
64 |
是 |
否 |
客户姓名 |
|
11 |
contact_number |
varchar |
16 |
是 |
否 |
联系号码 |
|
12 |
remarks |
text |
65535 |
否 |
否 |
备注 |
|
13 |
examine_state |
varchar |
16 |
是 |
否 |
审核状态 |
|
14 |
examine_reply |
varchar |
16 |
否 |
否 |
审核回复 |
|
15 |
create_time |
datetime |
是 |
否 |
创建时间 |
|
|
16 |
update_time |
timestamp |
是 |
否 |
更新时间 |
|
|
17 |
source_table |
varchar |
255 |
否 |
否 |
来源表 |
|
18 |
source_id |
int |
否 |
否 |
来源ID |
|
|
19 |
source_user_id |
int |
否 |
否 |
来源用户 |
表 4-3-article(文章)
|
编号 |
字段名 |
类型 |
长度 |
是否非空 |
是否主键 |
注释 |
|
1 |
article_id |
mediumint |
是 |
是 |
文章id |
|
|
2 |
title |
varchar |
125 |
是 |
是 |
标题 |
|
3 |
type |
varchar |
64 |
是 |
否 |
文章分类 |
|
4 |
hits |
int |
是 |
否 |
点击数 |
|
|
5 |
praise_len |
int |
是 |
否 |
点赞数 |
|
|
6 |
create_time |
timestamp |
是 |
否 |
创建时间 |
|
|
7 |
update_time |
timestamp |
是 |
否 |
更新时间 |
|
|
8 |
source |
varchar |
255 |
否 |
否 |
来源 |
|
9 |
url |
varchar |
255 |
否 |
否 |
来源地址 |
|
10 |
tag |
varchar |
255 |
否 |
否 |
标签 |
|
11 |
content |
longtext |
4294967295 |
否 |
否 |
正文 |
|
12 |
img |
varchar |
255 |
否 |
否 |
封面图 |
|
13 |
description |
text |
65535 |
否 |
否 |
文章描述 |
表 4-4-article_type(文章分类)
|
编号 |
字段名 |
类型 |
长度 |
是否非空 |
是否主键 |
注释 |
|
1 |
type_id |
smallint |
是 |
是 |
分类ID |
|
|
2 |
display |
smallint |
是 |
否 |
显示顺序 |
|
|
3 |
name |
varchar |
16 |
是 |
否 |
分类名称 |
|
4 |
father_id |
smallint |
是 |
否 |
上级分类ID |
|
|
5 |
description |
varchar |
255 |
否 |
否 |
描述 |
|
6 |
icon |
text |
65535 |
否 |
否 |
分类图标 |
|
7 |
url |
varchar |
255 |
否 |
否 |
外链地址 |
|
8 |
create_time |
timestamp |
是 |
否 |
创建时间 |
|
|
9 |
update_time |
timestamp |
是 |
否 |
更新时间 |
表 4-5-auth(用户权限管理)
|
编号 |
字段名 |
类型 |
长度 |
是否非空 |
是否主键 |
注释 |
|
1 |
auth_id |
int |
是 |
是 |
授权ID |
|
|
2 |
user_group |
varchar |
64 |
否 |
否 |
用户组 |
|
3 |
mod_name |
varchar |
64 |
否 |
否 |
模块名 |
|
4 |
table_name |
varchar |
64 |
否 |
否 |
表名 |
|
5 |
page_title |
varchar |
255 |
否 |
否 |
页面标题 |
|
6 |
path |
varchar |
255 |
否 |
否 |
路由路径 |
|
7 |
parent |
varchar |
64 |
否 |
否 |
父级菜单 |
|
8 |
parent_sort |
int |
是 |
否 |
父级菜单排序 |
|
|
9 |
position |
varchar |
32 |
否 |
否 |
位置 |
|
10 |
mode |
varchar |
32 |
是 |
否 |
跳转方式 |
|
11 |
add |
tinyint |
是 |
否 |
是否可增加 |
|
|
12 |
del |
tinyint |
是 |
否 |
是否可删除 |
|
|
13 |
set |
tinyint |
是 |
否 |
是否可修改 |
|
|
14 |
get |
tinyint |
是 |
否 |
是否可查看 |
|
|
15 |
field_add |
text |
65535 |
否 |
否 |
添加字段 |
|
16 |
field_set |
text |
65535 |
否 |
否 |
修改字段 |
|
17 |
field_get |
text |
65535 |
否 |
否 |
查询字段 |
|
18 |
table_nav_name |
varchar |
500 |
否 |
否 |
跨表导航名称 |
|
19 |
table_nav |
varchar |
500 |
否 |
否 |
跨表导航 |
|
20 |
option |
text |
65535 |
否 |
否 |
配置 |
|
21 |
create_time |
timestamp |
是 |
否 |
创建时间 |
|
|
22 |
update_time |
timestamp |
是 |
否 |
更新时间 |
表 4-6-code_token(验证码)
|
编号 |
字段名 |
类型 |
长度 |
是否非空 |
是否主键 |
注释 |
|
1 |
code_token_id |
int |
是 |
是 |
验证码ID |
|
|
2 |
token |
varchar |
255 |
否 |
否 |
令牌 |
|
3 |
code |
varchar |
255 |
否 |
否 |
验证码 |
|
4 |
expire_time |
timestamp |
是 |
否 |
失效时间 |
|
|
5 |
create_time |
timestamp |
是 |
否 |
创建时间 |
|
|
6 |
update_time |
timestamp |
是 |
否 |
更新时间 |
表 4-7-collect(收藏)
|
编号 |
字段名 |
类型 |
长度 |
是否非空 |
是否主键 |
注释 |
|
1 |
collect_id |
int |
是 |
是 |
收藏ID |
|
|
2 |
user_id |
int |
是 |
是 |
收藏人ID |
|
|
3 |
source_table |
varchar |
255 |
否 |
否 |
来源表 |
|
4 |
source_field |
varchar |
255 |
否 |
否 |
来源字段 |
|
5 |
source_id |
int |
是 |
否 |
来源ID |
|
|
6 |
title |
varchar |
255 |
否 |
否 |
标题 |
|
7 |
img |
varchar |
255 |
否 |
否 |
封面 |
|
8 |
create_time |
timestamp |
是 |
否 |
创建时间 |
|
|
9 |
update_time |
timestamp |
是 |
否 |
更新时间 |
表 4-8-comment(评论)
|
编号 |
字段名 |
类型 |
长度 |
是否非空 |
是否主键 |
注释 |
|
1 |
comment_id |
int |
是 |
是 |
评论ID |
|
|
2 |
user_id |
int |
是 |
是 |
评论人ID |
|
|
3 |
reply_to_id |
int |
是 |
否 |
回复评论ID |
|
|
4 |
content |
longtext |
4294967295 |
否 |
否 |
内容 |
|
5 |
nickname |
varchar |
255 |
否 |
否 |
昵称 |
|
6 |
avatar |
varchar |
255 |
否 |
否 |
头像地址 |
|
7 |
create_time |
timestamp |
是 |
否 |
创建时间 |
|
|
8 |
update_time |
timestamp |
是 |
否 |
更新时间 |
|
|
9 |
source_table |
varchar |
255 |
否 |
否 |
来源表 |
|
10 |
source_field |
varchar |
255 |
否 |
否 |
来源字段 |
|
11 |
source_id |
int |
是 |
否 |
来源ID |
表 4-9-customer_user(顾客用户)
|
编号 |
字段名 |
类型 |
长度 |
是否非空 |
是否主键 |
注释 |
|
1 |
customer_user_id |
int |
是 |
是 |
顾客用户ID |
|
|
2 |
customer_name |
varchar |
64 |
是 |
否 |
客户姓名 |
|
3 |
contact_number |
varchar |
16 |
是 |
否 |
联系号码 |
|
4 |
examine_state |
varchar |
16 |
是 |
否 |
审核状态 |
|
5 |
user_id |
int |
是 |
否 |
用户ID |
|
|
6 |
create_time |
datetime |
是 |
否 |
创建时间 |
|
|
7 |
update_time |
timestamp |
是 |
否 |
更新时间 |
表 4-10-employee_user(员工用户)
|
编号 |
字段名 |
类型 |
长度 |
是否非空 |
是否主键 |
注释 |
|
1 |
employee_user_id |
int |
是 |
是 |
员工用户ID |
|
|
2 |
employee_id |
varchar |
64 |
是 |
是 |
员工工号 |
|
3 |
employee_name |
varchar |
64 |
否 |
否 |
员工姓名 |
|
4 |
examine_state |
varchar |
16 |
是 |
否 |
审核状态 |
|
5 |
user_id |
int |
是 |
否 |
用户ID |
|
|
6 |
create_time |
datetime |
是 |
否 |
创建时间 |
|
|
7 |
update_time |
timestamp |
是 |
否 |
更新时间 |
表 4-11-hits(用户点击)
|
号 |
字段名 |
类型 |
长度 |
是否非空 |
是否主键 |
注释 |
|
1 |
hits_id |
int |
是 |
是 |
点赞ID |
|
|
2 |
user_id |
int |
是 |
否 |
点赞人 |
|
|
3 |
create_time |
timestamp |
是 |
否 |
创建时间 |
|
|
4 |
update_time |
timestamp |
是 |
否 |
更新时间 |
|
|
5 |
source_table |
varchar |
255 |
否 |
否 |
来源表 |
|
6 |
source_field |
varchar |
255 |
否 |
否 |
来源字段 |
|
7 |
source_id |
int |
是 |
否 |
来源ID |
表 4-12-housing_information(房源信息)
|
编号 |
字段名 |
类型 |
长度 |
是否非空 |
是否主键 |
注释 |
|
1 |
housing_information_id |
int |
是 |
是 |
房源信息ID |
|
|
2 |
property_name |
varchar |
64 |
否 |
否 |
房源名称 |
|
3 |
type_of_source |
varchar |
64 |
否 |
否 |
房源类型 |
|
4 |
cover_image |
varchar |
255 |
否 |
否 |
封面图 |
|
5 |
housing_structure |
varchar |
64 |
否 |
否 |
房源结构 |
|
6 |
property_address |
varchar |
64 |
否 |
否 |
房源地址 |
|
7 |
total_price_of_the_property |
double |
否 |
否 |
房源总价 |
|
|
8 |
responsible_staff |
int |
否 |
否 |
负责员工 |
|
|
9 |
property_details |
longtext |
4294967295 |
否 |
否 |
房源详情 |
|
10 |
hits |
int |
是 |
否 |
点击数 |
|
|
11 |
collect_len |
int |
是 |
否 |
收藏数 |
|
|
12 |
comment_len |
int |
是 |
否 |
评论数 |
|
|
13 |
recommend |
int |
是 |
否 |
智能推荐 |
|
|
14 |
application_for_house_viewing_limit_times |
int |
是 |
否 |
申请看房限制次数 |
|
|
15 |
transaction_application_limit_times |
int |
是 |
否 |
申请交易限制次数 |
|
|
16 |
create_time |
datetime |
是 |
否 |
创建时间 |
|
|
17 |
update_time |
timestamp |
是 |
否 |
更新时间 |
表 4-13-notice(公告)
|
编号 |
字段名 |
类型 |
长度 |
是否非空 |
是否主键 |
注释 |
|
1 |
notice_id |
mediumint |
是 |
是 |
公告ID |
|
|
2 |
title |
varchar |
125 |
是 |
否 |
标题 |
|
3 |
content |
longtext |
4294967295 |
否 |
否 |
正文 |
|
4 |
create_time |
timestamp |
是 |
否 |
创建时间 |
|
|
5 |
update_time |
timestamp |
是 |
否 |
更新时间 |
表 4-14-praise(点赞)
|
编号 |
字段名 |
类型 |
长度 |
是否非空 |
是否主键 |
注释 |
|
1 |
praise_id |
int |
是 |
是 |
点赞ID |
|
|
2 |
user_id |
int |
是 |
是 |
点赞人 |
|
|
3 |
create_time |
timestamp |
是 |
否 |
创建时间 |
|
|
4 |
update_time |
timestamp |
是 |
否 |
更新时间 |
|
|
5 |
source_table |
varchar |
255 |
否 |
否 |
来源表 |
|
6 |
source_field |
varchar |
255 |
否 |
否 |
来源字段 |
|
7 |
source_id |
int |
是 |
否 |
来源ID |
|
|
8 |
status |
tinyint |
是 |
否 |
点赞状态:1为点赞,0已取消 |
表 4-15-score(评分)
|
号 |
字段名 |
类型 |
长度 |
是否非空 |
是否主键 |
注释 |
|
1 |
score_id |
int |
是 |
是 |
评分ID |
|
|
2 |
user_id |
int |
是 |
否 |
评分人 |
|
|
3 |
nickname |
varchar |
64 |
否 |
否 |
昵称 |
|
4 |
score_num |
double |
是 |
否 |
评分 |
|
|
5 |
create_time |
timestamp |
是 |
否 |
创建时间 |
|
|
6 |
update_time |
timestamp |
是 |
否 |
更新时间 |
|
|
7 |
source_table |
varchar |
255 |
否 |
否 |
来源表 |
|
8 |
source_field |
varchar |
255 |
否 |
否 |
来源字段 |
|
9 |
source_id |
int |
是 |
否 |
来源ID |
表 4-16-slides(轮播图)
|
编号 |
字段名 |
类型 |
长度 |
是否非空 |
是否主键 |
注释 |
|
1 |
slides_id |
int |
是 |
是 |
轮播图ID |
|
|
2 |
title |
varchar |
64 |
否 |
否 |
标题 |
|
3 |
content |
varchar |
255 |
否 |
否 |
内容 |
|
4 |
url |
varchar |
255 |
否 |
否 |
链接 |
|
5 |
img |
varchar |
255 |
否 |
否 |
轮播图 |
|
6 |
hits |
int |
是 |
否 |
点击量 |
|
|
7 |
create_time |
timestamp |
是 |
否 |
创建时间 |
|
|
8 |
update_time |
timestamp |
是 |
否 |
更新时间 |
表 4-17-transaction_application(交易申请)
|
编号 |
字段名 |
类型 |
长度 |
是否非空 |
是否主键 |
注释 |
|
1 |
transaction_application_id |
int |
是 |
是 |
交易申请ID |
|
|
2 |
transaction_number |
varchar |
64 |
否 |
否 |
交易编号 |
|
3 |
property_name |
varchar |
64 |
否 |
否 |
房源名称 |
|
4 |
type_of_source |
varchar |
64 |
否 |
否 |
房源类型 |
|
5 |
housing_structure |
varchar |
64 |
否 |
否 |
房源结构 |
|
6 |
property_address |
varchar |
64 |
否 |
否 |
房源地址 |
|
7 |
total_price_of_the_property |
double |
否 |
否 |
房源总价 |
|
|
8 |
responsible_staff |
int |
否 |
否 |
负责员工 |
|
|
9 |
transaction_date |
date |
否 |
否 |
交易日期 |
|
|
10 |
customer_user |
int |
否 |
否 |
顾客用户 |
|
|
11 |
customer_name |
varchar |
64 |
是 |
否 |
客户姓名 |
|
12 |
contact_number |
varchar |
16 |
是 |
否 |
联系号码 |
|
13 |
transaction_remarks |
text |
65535 |
否 |
否 |
交易备注 |
|
14 |
examine_state |
varchar |
16 |
是 |
否 |
审核状态 |
|
15 |
examine_reply |
varchar |
16 |
否 |
否 |
审核回复 |
|
16 |
transaction_order_limit_times |
int |
是 |
否 |
确认交易限制次数 |
|
|
17 |
create_time |
datetime |
是 |
否 |
创建时间 |
|
|
18 |
update_time |
timestamp |
是 |
否 |
更新时间 |
|
|
19 |
source_table |
varchar |
255 |
否 |
否 |
来源表 |
|
20 |
source_id |
int |
否 |
否 |
来源ID |
|
|
21 |
source_user_id |
int |
否 |
否 |
来源用户 |
表 4-18-transaction_evaluation(交易评价)
|
编号 |
字段名 |
类型 |
长度 |
是否非空 |
是否主键 |
注释 |
|
1 |
transaction_evaluation_id |
int |
是 |
是 |
交易评价ID |
|
|
2 |
transaction_number |
varchar |
64 |
否 |
否 |
交易编号 |
|
3 |
property_name |
varchar |
64 |
否 |
否 |
房源名称 |
|
4 |
type_of_source |
varchar |
64 |
否 |
否 |
房源类型 |
|
5 |
housing_structure |
varchar |
64 |
否 |
否 |
房源结构 |
|
6 |
property_address |
varchar |
64 |
否 |
否 |
房源地址 |
|
7 |
total_price_of_the_property |
double |
否 |
否 |
房源总价 |
|
|
8 |
responsible_staff |
int |
否 |
否 |
负责员工 |
|
|
9 |
transaction_date |
date |
否 |
否 |
交易日期 |
|
|
10 |
customer_user |
int |
否 |
否 |
顾客用户 |
|
|
11 |
customer_name |
varchar |
64 |
是 |
否 |
客户姓名 |
|
12 |
contact_number |
varchar |
16 |
是 |
否 |
联系号码 |
|
13 |
offer_amount |
double |
否 |
否 |
优惠金额 |
|
|
14 |
transaction_amount |
double |
否 |
否 |
交易金额 |
|
|
15 |
evaluation_content |
text |
65535 |
否 |
否 |
评价内容 |
|
16 |
create_time |
datetime |
是 |
否 |
创建时间 |
|
|
17 |
update_time |
timestamp |
是 |
否 |
更新时间 |
|
|
18 |
source_table |
varchar |
255 |
否 |
否 |
来源表 |
|
19 |
source_id |
int |
否 |
否 |
来源ID |
|
|
20 |
source_user_id |
int |
否 |
否 |
来源用户 |
表 4-19-transaction_order(交易订单)
|
编号 |
字段名 |
类型 |
长度 |
是否非空 |
是否主键 |
注释 |
|
1 |
transaction_order_id |
int |
是 |
是 |
交易订单ID |
|
|
2 |
transaction_number |
varchar |
64 |
否 |
否 |
交易编号 |
|
3 |
property_name |
varchar |
64 |
否 |
否 |
房源名称 |
|
4 |
type_of_source |
varchar |
64 |
否 |
否 |
房源类型 |
|
5 |
housing_structure |
varchar |
64 |
否 |
否 |
房源结构 |
|
6 |
property_address |
varchar |
64 |
否 |
否 |
房源地址 |
|
7 |
total_price_of_the_property |
double |
否 |
否 |
房源总价 |
|
|
8 |
responsible_staff |
int |
否 |
否 |
负责员工 |
|
|
9 |
transaction_date |
date |
否 |
否 |
交易日期 |
|
|
10 |
customer_user |
int |
否 |
否 |
顾客用户 |
|
|
11 |
customer_name |
varchar |
64 |
是 |
否 |
客户姓名 |
|
12 |
contact_number |
varchar |
16 |
是 |
否 |
联系号码 |
|
13 |
offer_amount |
double |
否 |
否 |
优惠金额 |
|
|
14 |
transaction_amount |
double |
否 |
否 |
交易金额 |
|
|
15 |
transaction_documents |
varchar |
255 |
否 |
否 |
交易文件 |
|
16 |
transaction_evaluation_limit_times |
int |
是 |
否 |
交易评价限制次数 |
|
|
17 |
create_time |
datetime |
是 |
否 |
创建时间 |
|
|
18 |
update_time |
timestamp |
是 |
否 |
更新时间 |
|
|
19 |
source_table |
varchar |
255 |
否 |
否 |
来源表 |
|
20 |
source_id |
int |
否 |
否 |
来源ID |
|
|
21 |
source_user_id |
int |
否 |
否 |
来源用户 |
表 4-20-type_of_source(房源类型)
|
编号 |
字段名 |
类型 |
长度 |
是否非空 |
是否主键 |
注释 |
|
1 |
type_of_source_id |
int |
是 |
是 |
房源类型ID |
|
|
2 |
type_of_source |
varchar |
64 |
否 |
否 |
房源类型 |
|
3 |
create_time |
datetime |
是 |
否 |
创建时间 |
|
|
4 |
update_time |
timestamp |
是 |
否 |
更新时间 |
表 4-21-upload(文件上传)
|
编号 |
字段名 |
类型 |
长度 |
是否非空 |
是否主键 |
注释 |
|
1 |
upload_id |
int |
是 |
是 |
上传ID |
|
|
2 |
name |
varchar |
64 |
否 |
否 |
文件名 |
|
3 |
path |
varchar |
255 |
否 |
否 |
访问路径 |
|
4 |
file |
varchar |
255 |
否 |
否 |
文件路径 |
|
5 |
display |
varchar |
255 |
否 |
否 |
显示顺序 |
|
6 |
father_id |
int |
否 |
否 |
父级ID |
|
|
7 |
dir |
varchar |
255 |
否 |
否 |
文件夹 |
|
8 |
type |
varchar |
32 |
否 |
否 |
文件类型 |
表 4-22-user(用户账户)
|
编号 |
字段名 |
类型 |
长度 |
是否非空 |
是否主键 |
注释 |
|
1 |
user_id |
int |
是 |
是 |
用户ID |
|
|
2 |
state |
smallint |
是 |
否 |
账户状态:(1可用|2异常|3已冻结|4已注销) |
|
|
3 |
user_group |
varchar |
32 |
否 |
否 |
所在用户组 |
|
4 |
login_time |
timestamp |
是 |
否 |
上次登录时间 |
|
|
5 |
phone |
varchar |
11 |
否 |
否 |
手机号码 |
|
6 |
phone_state |
smallint |
是 |
否 |
手机认证:(0未认证|1审核中|2已认证) |
|
|
7 |
username |
varchar |
16 |
是 |
否 |
用户名 |
|
8 |
nickname |
varchar |
16 |
否 |
否 |
昵称 |
|
9 |
password |
varchar |
64 |
是 |
否 |
密码 |
|
10 |
|
varchar |
64 |
否 |
否 |
邮箱 |
|
11 |
email_state |
smallint |
是 |
否 |
邮箱认证:(0未认证|1审核中|2已认证) |
|
|
12 |
avatar |
varchar |
255 |
否 |
否 |
头像地址 |
|
13 |
open_id |
varchar |
255 |
否 |
否 |
针对获取用户信息字段 |
|
14 |
create_time |
timestamp |
是 |
否 |
创建时间 |
表 4-23-user_group(用户组)
|
编号 |
字段名 |
类型 |
长度 |
是否非空 |
是否主键 |
注释 |
|
1 |
group_id |
mediumint |
是 |
是 |
用户组ID |
|
|
2 |
display |
smallint |
是 |
否 |
显示顺序 |
|
|
3 |
name |
varchar |
16 |
是 |
否 |
名称 |
|
4 |
description |
varchar |
255 |
否 |
否 |
描述 |
|
5 |
source_table |
varchar |
255 |
否 |
否 |
来源表 |
|
6 |
source_field |
varchar |
255 |
否 |
否 |
来源字段 |
|
7 |
source_id |
int |
是 |
否 |
来源ID |
|
|
8 |
register |
smallint |
否 |
否 |
注册位置 |
|
|
9 |
create_time |
timestamp |
是 |
否 |
创建时间 |
|
|
10 |
update_time |
timestamp |
是 |
否 |
更新时间 |
用户注册:输入账号、设置密码、确认密码、昵称、邮箱、选择用户身份、用户姓名、用户性别、联系电话等用户个人信息,点击注册按钮进行注册,用户注册界面如下图所示。
图5-1用户注册界面图
用户登录:输入用户名跟密码点击登录按钮,校验通过后即可登录,用户登录界面如下图所示。
图5-2用户登录界面图
用户登录后可以在首页查看通知公告、新闻资讯、AI分析、房源信息等。界面如下图所示。
图5-3首页展示界面图
用户进入个人中心页面,可查看个人首页,进行看房申请、交易申请、交易订单、交易评价、收藏、评论管理等功能。界面如下图所示。
图5-4个人中心界面图
顾客用户可以在个人中心对感兴趣的的房源发起申请看房界需求,如下图所示。
图5-5看房申请界面图
员工用户通过账号密码登录后,可以进入后台首页员工操作平台的主界面,涵盖一系列功能列表。界面如下图所示。
图5-6用户后台首页界面图
员工用户可以利用此功能进行管房源信息管理,比如查看、编辑、删除房源信息。房源信息管理界面如下图所示。
图5-7房源信息管理界面图
员工用户进入看房管理申请功能,可以处理顾客的看房申请。管理界面如下图所示。
图5-8看房管理界面图
员工用户可以通过交易申请管理中的申请列表,审核并处理顾客的交易申请。交易申请管理界面如下图所示。
图5-9交易申请管理界面图
员工用户可以通过交易订单管理中的交易订单列表跟踪和管理所有交易订单的状态。交易订单管理界面如下图所示。
图5-10交易订单管理界面图
管理员通过管理账号密码进入系统管理后台首页,可以通过一系列功能列表,监控系统运行状态和关键指标。后台首页界面如下图所示。
图5-11管理员后台首页界面图
管理员进入房源信息管理,可以查看、编辑、删除房源信息,但比员工用户权限更高级。房源信息管理界面如下图所示。
图5-12房源信息管理界面图
管理员进入看房申请管理功能,可以进行高级权限下的看房申请处理,看房申请管理界面如下图所示。
图5-13看房申请管理界面图
管理员进入交易申请管理功能,和员工用户一样可以审核并处理顾客的交易申请,但具有更广泛的权限。交易申请管理界面如下图所示。
图5-14交易申请管理界面图
测试的主要目的是确保系统的功能和性能满足预期的需求,同时识别和修复潜在的缺陷。通过系统测试,可以验证各个功能模块的正确性和稳定性,确保系统在不同使用场景下的表现符合设计要求。测试目的包括确认系统功能的完整性、验证数据处理的准确性、评估系统的性能和安全性。测试还可以提高用户满意度,保证用户在使用系统时获得流畅和可靠的体验。通过全面的测试,可以降低后期维护成本,减少系统上线后出现故障的风险,从而保障系统的长期稳定运行。
在本系统中,测试方法主要依赖于测试用例的设计与执行。测试用例是根据系统需求文档编写的,覆盖所有功能模块及其边界情况。每个测试用例包含输入数据、预期结果和实际结果的对比,以验证系统的功能是否按预期工作。
常见的测试用例包括功能测试用例、边界测试用例和异常测试用例[11]。功能测试用例针对系统的各项功能进行验证;边界测试用例则侧重于输入数据的边界条件,验证系统在极端情况下是否能够稳定运行;异常测试用例则用于验证系统在处理错误输入或异常情况时的反应。本文选择功能测试用例进行系统测试。
在测试执行过程中,记录每个用例的执行结果,并根据实际结果与预期结果的对比,判断系统是否存在缺陷。通过系统化的测试用例执行,可以有效提高测试的覆盖率和效率,为系统的最终上线提供保障。
-
- 测试内容
通过对系统中所含的主要实体对象及其功能操作进行测试用例设计。以下是详细的测试:
表6-1用户注册登录测试表
用户注册登录测试用例:
|
用例说明 |
测试目的 |
测试步骤 |
预期结果 |
输出结果 |
通过情况 |
|
用户注册、登录 |
测试用户正确注册、登录 |
|
用户注册成功,登录成功 |
结果输出符合预期 |
通过 |
表6-2看房申请测试表
看房申请测试用例:
|
用例说明 |
测试目的 |
测试步骤 |
预期结果 |
输出结果 |
通过情况 |
|
看房申请 |
测试用户看房申请功能 |
1、在首页点击看房申请并看详情; 2、点击评论,输入相关信息点击提交 |
生成新的评论信息 |
结果输出符合预期 |
通过 |
表6-3房源信息添加测试表
管理员房源信息添加测试用例:
|
用例说明 |
测试目的 |
测试步骤 |
预期结果 |
输出结果 |
通过情况 |
|
房源信息添加测试 |
测试管理员添加房源信息功能 |
|
房源信息添加成功 |
结果输出符合预期 |
通过 |
表6-4公告删除测试表
公告删除测试用例:
|
用例说明 |
测试目的 |
测试步骤 |
预期结果 |
输出结果 |
通过情况 |
|
公告删除测试 |
测试公告删除功能 |
|
公告删除成功,前端不在展示该公告 |
结果输出符合预期 |
通过 |
在本次测试的过程主要针对所有功能下的添加操作,修改操作和删除操作,并以真实数据一一进行相关功能项目的输入,最终能够保证每个项目涉及的功能都是能够正常运行,因此能够保证本次设计的,已实现的功能能够正常运行并且相关数据库的信息也同样保证正确。
经过一个学期的毕业设计的实现完成已接近尾声,到目前为止,当我回想起整个学期的系统开发日,收获颇丰。毕业设计的主要任务是建立一个智能化的房地产销售管理系统,主要使用springboot+vue框架和Mysql数据库的开发工具,对系统的每个功能模块进行相对应的操作,最后,系统调试结果表明系统基本可以满足功能要求。
房地产销售管理系统的开发对我大学学习的改进有很大帮助。它使我能够学习计算机知识的相关技术方面问题及与人交往的沟通交流方面,让我意识到无论我们做什么,我们都需要坚持不懈,努力工作,只有这样尝试了并且坚持去做了,我们才可以成功,才可以获得成功的喜悦,如果没有尝试,只是想,那连成功的机会都没有,实际操作进行做了,才会越来越近的靠近成功,随着道路一路向前,未来的路是美好的。
在项目的设计过程中,我克服了各种困难,并且在面对这些困难,我积极的面对,想办法解决问题,并且更好的掌握了理论知识和动手操作实践能力,从系统的开发到设计完成,我完成了一个更全面、更完善、更安全的系统,这也让我取得了很大的成就感,也使我对未来的生活更有信心。
- 刘江涛,王亮亮,吴庆茹,等.基于B/S模式的铁路勘测设计案例信息化管理系统设计与实现[J].铁路计算机应用,2021,30(03):32-35.
- 张丹丹,李弘.基于B/S架构的办公管理系统设计与开发[J].铁路通信信号工程技术,2024,21(09):44-48+106.
- 王志亮,纪松波.基于SpringBoot的Web前端与数据库的接口设计[J].工业控制计算机,2023,36(03):51-53.
- 熊永平.基于SpringBoot框架应用开发技术的分析与研究[J].电脑知识与技术,2021,15(36):76-77.
- 赵媛.基于Vue的Web系统前端性能优化分析[J].电脑编程技巧与维护,2024,(09):44-46.
- 秦冬.浅析Vue框架在前端开发中的应用[J].信息与电脑(理论版),2024,36(13):61-63.
- 李艳杰.MySQL数据库下存储过程的综合运用研究[J].现代信息科技,2023,7(11):80-82+88.
- 陈倩怡,何军.Vue+Springboot+MyBatis技术应用解析[J].电脑编程技巧与维护,2020,(01):14-15+28.
- 周晓玉,崔文超.基于Web技术的数据库应用系统设计[J].信息与电脑(理论版),2023,35(09):189-191.
- 马艳艳,吴晓光.计算机软件与数据库的设计策略分析[J].电子技术,2024,53(05):104-105.
- 李俊萌.计算机软件测试技术与开发应用策略分析[J].信息记录材料,2023,24(03):50-52.
- 段瑞,李方一.Java项目任务教学研究与设计[C]//河南省民办教育协会.2024年高等教育发展论坛论文集(上册).绵阳城市学院;,2024:287-288.DOI:10.26914/c.cnkihy.2024.009751.
[13]姚群.房地产企业销售渠道拓展与管理效能提升路径[J].销售与管理,2024,(35):105-107.
[14]Yuan L ,Dexin L ,Yang W .Development Strategies for Z County E-sports Town in Chongqing: Integration of E-sports, Tourism, and Agriculture under New Policies[J].Proceedings of Business and Economic Studies,2024,7(5):169-175.
[15]Zhang X .Research on the Configuration Effect of Electronic Sports Industry in Urban Development[J].Frontiers in Sport Research,2024,6(5):
[16]Liu F ,She Q,Qiu J, et al.Theoretical Logic and Strategy of Digital Economy Driving the High-quality Development of China's Regional E-sports Industry[J].Journal of Management and Social Development,2024,1(4):
[17]王海威.房地产企业销售环节的内控管理研究[J].销售与管理,2024,(10):120-122.
[18]王旭峰,好房购房地产销售客户运维管理系统V1.0.湖南省,湘潭好房购网络科技有限公司,2020-06-11.
[19]孙劭方,房地产销售管理系统软件V1.0.湖北省,武汉东湖学院,2020-06-03.
[20]Karto I ,Christianto ,Grace M H .Property selling system with support for validation and verification process[J].Procedia Computer Science,2023,216186-193.
本论文的完成离不开众多导师、同学以及亲友的支持与帮助。在此,首先向我的导师表示最诚挚的感谢。在整个研究和写作过程中,导师以严谨治学的态度和丰富的专业知识给予了我无私的指导,从论文选题到最终定稿的每一个环节,都为我提供了宝贵的建议与意见,使我得以不断完善研究内容、拓展学术视野。导师耐心细致的指导不仅帮助我解决了许多学术难题,也让我在研究能力与学术写作方面得到了显著的提升。导师的鼓励与支持是我完成这篇论文的重要动力,也让我深刻体会到学术研究的严谨性与意义。
我还要感谢在学习生活中给予我帮助和支持的同学、朋友以及家人。论文撰写过程中,许多同学与我共同探讨问题,分享经验与资料,使我的研究更加全面深入。朋友们的关心和陪伴让我在繁忙的研究过程中能够调节心情,保持良好的状态。特别感谢我的家人,他们始终给予我无条件的理解和支持,为我创造了安心学习与研究的环境。正是因为有了大家的帮助和支持,我才能克服论文写作中的重重困难并顺利完成。再次向所有支持和帮助过我的人表达衷心的感谢。
点赞+收藏+关注 → 私信领取本源代码、数据库
更多推荐



所有评论(0)