神旗视讯AI Server: 支持AI转写, AI会议纪要(DeepSeek,千问,Kimi)和企业邮件协作等功能
通过与主流企业邮箱平台(如Microsoft Outlook、Exchange、Notes等)的深度对接,系统可在会议结束后自动将AI生成的关键内容——包括智能纪要、任务清单、决策要点及参会人摘要——精准推送至相关人员的邮件收件箱。为此,神旗视讯推出全新“AI Server”解决方案,深度融合先进AI技术,提供AI实时转写、AI智能会议纪要生成、以及企业级邮件协作功能,旨在打造一个集沟通、记录、总
在数字化转型浪潮与人工智能技术飞速发展的今天,企业对高效、智能的协作工具需求日益迫切。传统的视频会议系统已无法满足现代企业对信息处理、知识沉淀和跨团队协作的深层需求。为此,神旗视讯推出全新“AI Server”解决方案,深度融合先进AI技术,提供AI实时转写、AI智能会议纪要生成、以及企业级邮件协作功能,旨在打造一个集沟通、记录、总结与行动于一体的智能协作中枢,全面提升企业会议效率与知识管理能力。
-
会议场景效率黑洞:普通企业管理者每周参会时间超18小时,其中约35%耗费在人工记录、整理与核对纪要上,且关键信息遗漏率高达40%。
-
邮件处理过载:金融、咨询等行业员工日均处理邮件超70封,人工分类与回复占用有效工作时间超30%,重要邮件响应延迟超3小时。
-
数据安全与国产适配焦虑:2024年调研显示,78%的国企要求核心系统支持国产芯片(鲲鹏/飞腾)及操作系统(麒麟/统信),且需本地化部署确保敏感对话不外泄。
神旗视讯:高性能私有化音视频系统
神旗视讯AI Server直击痛点:通过私有化AI引擎实现会议全流程自动化,结合邮件智能协作能力,在国产化环境中为企业提供全栈智能解决方案.
神旗视讯AI Server系统架构:

神旗视讯AI Server和企业邮件系统的集成:
神旗视讯AI Server 深度集成企业邮件系统,实现智能化会议数据的无缝流转与高效协同。通过与主流企业邮箱平台(如Microsoft Outlook、Exchange、Notes等)的深度对接,系统可在会议结束后自动将AI生成的关键内容——包括智能纪要、任务清单、决策要点及参会人摘要——精准推送至相关人员的邮件收件箱。该集成不仅打破会议信息与日常办公场景之间的壁垒,还显著提升信息传递效率与团队协作质量,助力企业实现从“会中记录”到“会后执行”的闭环管理。同时,支持权限控制与数据加密,确保会议信息安全合规,全面赋能企业数字化办公升级。
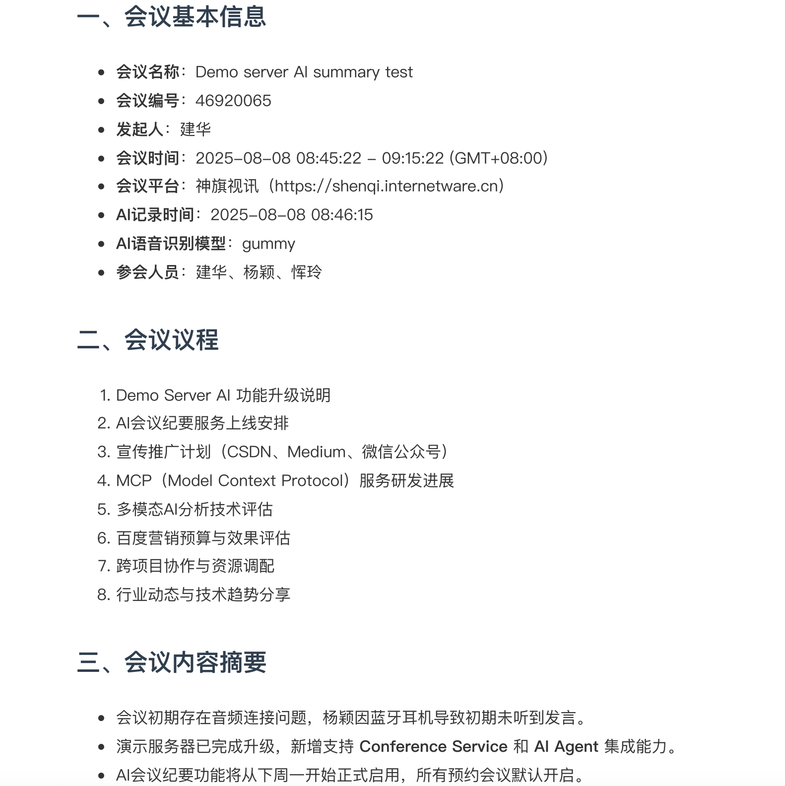
AI会议纪要如下:

神旗视讯AI Server不只是工具升级,更是企业决策链路的智能重构。通过深度整合“会议-邮件-知识库”三大协作场景,在国产化安全基座上实现从“人工处理”到“AI驱动” 的范式转变。随着2024年AI推理服务器需求超越训练服务器6,神旗凭借场景化产品力与信创生态卡位,有望在千亿级市场中开辟智能协作的新蓝海。
神旗视讯AI Server的推出,标志着企业协作从“沟通”迈向“智能洞察与高效执行”的新阶段。它不仅是技术的叠加,更是工作方式的革新。通过深度融合AI转写、智能纪要与企业邮件协作,神旗视讯AI Server致力于成为企业提升会议ROI、沉淀知识资产、驱动团队高效协同的智能基石。在竞争激烈的市场中,它以专业的视讯能力为底座,以深度智能化和无缝协作体验为核心,为企业用户提供超越期待的价值。
神旗视讯开源地址:
国内: https://gitee.com/sqmeeting
国外: https://github.com/sqmeeting
神旗视讯官网和技术社区:
官网: https://shenqi.internetware.cn (可以免费下载神旗视讯服务平台)
社区: https://shenqi-wiki.internetware.cn
更多推荐


所有评论(0)