自动驾驶:蛇形曲线跟踪(Stanley Model)
检测对生成出的期望轨迹的跟踪效果,期望轨迹为连续变道的蛇形轨迹:clcclear allload('D:\ccs\DaischTest\CurveCurve.mat')% load('D:\ccs\DaischTest\TraceC10.mat')spacelimit = 1;start =10;finish =1;x= PosLat(start : spacel...
·
检测对生成出的期望轨迹的跟踪效果,期望轨迹为连续变道的蛇形轨迹:
clc
clear all
load('D:\ccs\DaischTest\CurveCurve.mat')
% load('D:\ccs\DaischTest\TraceC10.mat')
spacelimit = 1;
start =10;
finish =1;
x= PosLat(start : spacelimit:length(PosLat)-finish);
y = PosLon(start: spacelimit:length(PosLat)-finish);
ha = AngleHeading(start: spacelimit:length(PosLat)-finish);
time = Time(start: spacelimit:length(PosLat)-finish);
% sw = SAS_SteerWheelAngle(start: spacelimit:length(PosLat)-finish);
x = roundn(x, -8);
y = roundn(y,-8);
B0 = x(1);
L0 = y(1);
HA= roundn(ha, -2);
% SW = vpa(sw,3);
% plot(x,y, 'LineWidth',10)
%%
for i = 1: length(x)
[X(i),Y(i)]=transformation1(x(i),y(i),B0,L0);
i
end
X = X';
Y = Y';
%%
figure
for i = 1: 1:length(X)
% plot(X(3:i),Y(3:i),'-o')
% i
plot(X(i), Y(i), 'bo')
hold on
% drawnow
end
%%
load('D:\ccs\DaischTest\CurveCurveRecord.mat')
spacelimit = 1;
start =1;
finish =1;
x= PosLat(start : spacelimit:length(PosLat)-finish);
y = PosLon(start: spacelimit:length(PosLat)-finish);
for i = 1: length(x)
[XT(i),YT(i)]=transformation1(x(i),y(i),B0,L0);
i
end
plot(XT,YT,'r*')
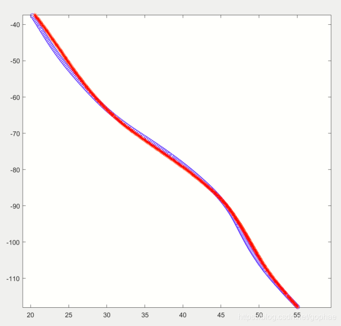
在车辆20kph的时速下,运行效果如图:
细节部分:
其中蓝色部分为期望轨迹,红色部分为真实的运动轨迹。
更多推荐


所有评论(0)